白交 发自 凹非寺
量子位 | 公众号 QbitAI
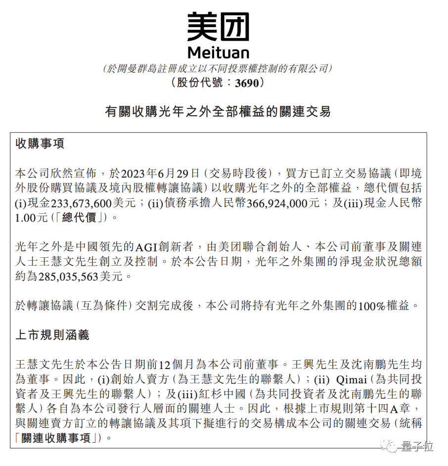
刚刚,美团官宣,将以超20.58亿元收购光年之外。
收购完成后,美团将持有光年之外100%的权益。

除此之外,港交所公告里还透露了以下信息:
总代价超20.58亿元(包括现金2.33亿美元,债务承担人民币3.67亿元;及现金人民币1.00元)
光年之外账上约为2.8亿美元。
美团公告中称,通过收购获得领先的AGI技术和人才,有望加强其在快速发展的人工智能行业中的竞争力,并更好履行「帮大家吃得更好、生活得更好」的使命。
消息人士称,目前团队规模在70人左右。有网友为美团的“救火行动”点赞:

也有网友调侃清华下铺兄弟接住了一切。
美团方面表示,并购完成后,将支持光年团队继续在大模型领域进行探索和研究。并将光年之外形容为中国领先的AGI创新者。
自美团联合创始人王慧文创立以来,光年之外就备受市场瞩目,不管是人才、资本吸引力都十分惊人。
从ChatGPT潮起,王慧文自带5000万美元入局,到王兴投资押注,表示“必须支持”,再到搜狗输入法之父马占凯加入光年之外、光年之外收购清华系AI架构创业公司一流科技……
据市场消息称,最新一轮2.3亿美元融资吸引到了源码资本、腾讯、五源资本和快手创始人宿华在内的投资押注。估值已超10亿美元。其后王慧文回应称,估值和融资数额并不准确,但并未进一步明确说明——多了还是少了。
但就在前段时间突生变数。王慧文被曝,因个人健康问题,已从光年之外离岗就医。
随后美团公告也佐证了这一消息:
王慧文因个人健康原因,已提出辞去美团非执行董事、董事会提名委员会成员和美团授权代表职务,自2023年6月26日起生效。
如今美团官宣公告,光年之外的命运也已经尘埃落定。
27

被折叠的 条评论
为什么被折叠?



