一、整体设计思路
1、初始化设置环境变量(南瓜树中台能力接口)、上下文变量(整个对话中共享的变量)2、当上下文变量token为空时,调用登录能力获取token3、调用获取数据库能力接口,获取到权限内的所有数据库信息,并存储在上下文变量中4、根据用户问题,判断用户是需要做数据库信息的查询统计、库表信息的查询、还是sql语句的执行5、如果是需要查询数据库信息,则直接通过LLM节点,根据用户的问题将结果返回6、如果用户是需要对数据库表信息进行查询,则根据用户描述的问题,调用能力接口,获取到对应的库表字段信息和描述7、如果用户需要执行sql语句,则调用执行执行能力接口,执行sql语句,并返回结果或者统计图表
二、整体工作流节点如下

三、智能体提示词内容及结果
1、帮我统计一下我注册了多少个数据源在南瓜树数据中台上

2、帮我统计一下lowcode_person数据库中有多少个表
这个提示词将会获得sql语句
SELECT COUNT(*) AS table_countFROM information_schema.tablesWHERE table_schema = 'lowcode_person';

让智能体执行这条sql语句
帮我在datasource_id=1的数据库中执行以下sql语句,并输出结果:SELECT COUNT(*) AS table_countFROM information_schema.tablesWHERE table_schema = 'lowcode_person';
智能体返回结果:

数据库统计结果:

从上2图可以看出结果完全正确。
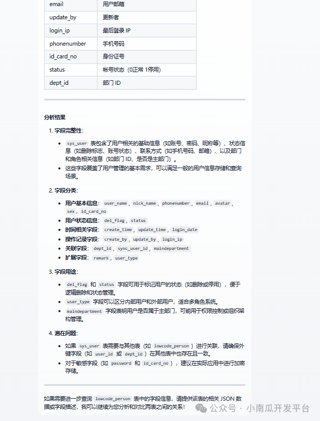
3、帮我查一下lowcode_person表中的sys_user表的字段信息,以表格的形式展示
智能体返回:22个字段


数据库统计:22个字段

4、单表统计分析:帮我统计一下sys_user表中,没有删除的用户在各个部门中的占比,并以柱状图的形式展示
从结果上看,显示我这个不是一个很好的提示词

但是智能体他可以根据字段的描述过滤掉了没有被删除的用户

**5、**帮我从lowcode_person 数据库中的sys_user表和sys_dept表中,根据dept_id为关联条件查询用户的账号、部门名称信息
智能体执行结果:

将sql语句在数据库执行结果如下:

从以上结果可以看出执行结果正确。
6、联表查询:帮我从lowcode_person 数据库中的sys_user表和sys_dept表中,根据dept_id为关联条件查询用户的账号、部门名称信息。并将SQL语句的执行结果用饼图展示各部门的人数占比
智能体执行结果:

数据库数据情况:

7、SQL语句执行:
帮我在tatasource_id=1的数据库中执行如下sql,统计每个菜单的访问次数,并将结果以柱状图的形式展示:SELECT l.title,COUNT(1) AS numbers FROM sys_oper_log l GROUP BY l.title
智能体执行效果:

数据库统计结果:

数据统计正确
四、总结
1、在整个智能体的开发过程中用到了南瓜树数据中台的多数据源管理能力;如果您需要用到自己的后台接口能力,只需要将HTTP接口替换即可;如果需要使用南瓜树数据中台的能力可以联系我获取。
2、在整个交互过程中,提示词很重要;我在测试过程中也偶尔会遇到执行报错,主要原因是大模型在做json字符串解析的时候的问题,因此可根据实际的业务情况对节点进行优化和调整。
如何学习大模型 AI ?
由于新岗位的生产效率,要优于被取代岗位的生产效率,所以实际上整个社会的生产效率是提升的。
但是具体到个人,只能说是:
“最先掌握AI的人,将会比较晚掌握AI的人有竞争优势”。
这句话,放在计算机、互联网、移动互联网的开局时期,都是一样的道理。
我在一线互联网企业工作十余年里,指导过不少同行后辈。帮助很多人得到了学习和成长。
我意识到有很多经验和知识值得分享给大家,也可以通过我们的能力和经验解答大家在人工智能学习中的很多困惑,所以在工作繁忙的情况下还是坚持各种整理和分享。但苦于知识传播途径有限,很多互联网行业朋友无法获得正确的资料得到学习提升,故此将并将重要的AI大模型资料包括AI大模型入门学习思维导图、精品AI大模型学习书籍手册、视频教程、实战学习等录播视频免费分享出来。

第一阶段(10天):初阶应用
该阶段让大家对大模型 AI有一个最前沿的认识,对大模型 AI 的理解超过 95% 的人,可以在相关讨论时发表高级、不跟风、又接地气的见解,别人只会和 AI 聊天,而你能调教 AI,并能用代码将大模型和业务衔接。
- 大模型 AI 能干什么?
- 大模型是怎样获得「智能」的?
- 用好 AI 的核心心法
- 大模型应用业务架构
- 大模型应用技术架构
- 代码示例:向 GPT-3.5 灌入新知识
- 提示工程的意义和核心思想
- Prompt 典型构成
- 指令调优方法论
- 思维链和思维树
- Prompt 攻击和防范
- …
第二阶段(30天):高阶应用
该阶段我们正式进入大模型 AI 进阶实战学习,学会构造私有知识库,扩展 AI 的能力。快速开发一个完整的基于 agent 对话机器人。掌握功能最强的大模型开发框架,抓住最新的技术进展,适合 Python 和 JavaScript 程序员。
- 为什么要做 RAG
- 搭建一个简单的 ChatPDF
- 检索的基础概念
- 什么是向量表示(Embeddings)
- 向量数据库与向量检索
- 基于向量检索的 RAG
- 搭建 RAG 系统的扩展知识
- 混合检索与 RAG-Fusion 简介
- 向量模型本地部署
- …
第三阶段(30天):模型训练
恭喜你,如果学到这里,你基本可以找到一份大模型 AI相关的工作,自己也能训练 GPT 了!通过微调,训练自己的垂直大模型,能独立训练开源多模态大模型,掌握更多技术方案。
到此为止,大概2个月的时间。你已经成为了一名“AI小子”。那么你还想往下探索吗?
- 为什么要做 RAG
- 什么是模型
- 什么是模型训练
- 求解器 & 损失函数简介
- 小实验2:手写一个简单的神经网络并训练它
- 什么是训练/预训练/微调/轻量化微调
- Transformer结构简介
- 轻量化微调
- 实验数据集的构建
- …
第四阶段(20天):商业闭环
对全球大模型从性能、吞吐量、成本等方面有一定的认知,可以在云端和本地等多种环境下部署大模型,找到适合自己的项目/创业方向,做一名被 AI 武装的产品经理。
- 硬件选型
- 带你了解全球大模型
- 使用国产大模型服务
- 搭建 OpenAI 代理
- 热身:基于阿里云 PAI 部署 Stable Diffusion
- 在本地计算机运行大模型
- 大模型的私有化部署
- 基于 vLLM 部署大模型
- 案例:如何优雅地在阿里云私有部署开源大模型
- 部署一套开源 LLM 项目
- 内容安全
- 互联网信息服务算法备案
- …
学习是一个过程,只要学习就会有挑战。天道酬勤,你越努力,就会成为越优秀的自己。
如果你能在15天内完成所有的任务,那你堪称天才。然而,如果你能完成 60-70% 的内容,你就已经开始具备成为一名大模型 AI 的正确特征了。
这份完整版的大模型 AI 学习资料已经上传优快云,朋友们如果需要可以微信扫描下方优快云官方认证二维码免费领取【保证100%免费】

3764

被折叠的 条评论
为什么被折叠?



