解析和理解非结构化文档尤其是图片格式表格( 比如:扫描文件中的表格)时,优化 RAG 方案面临重大挑战。难点涉及:
-
扫描图像的复杂性,包括多变结构、非文本元素及手写与打印文本的混合,这些都阻碍了准确自动提取表格信息,可能导致结构损坏,影响 RAG 输出的完整性和语义理解。
-
表格标题的精确抽取及其与对应表格的有效关联,这对于正确理解表格意义至关重要。
-
开发高效索引结构以储存和检索表格的深层语义信息。
本文首先讲述 RAG 表格处理的核心技术,继而评估现有开源解决方案,并进一步提出及实践一种解决方案策略。
1.RAG 的关键技术
第一、Table Parsing(表格解析)

该模块核心职责是从非结构化文档及图像中高精度抽取表格结构,强调表格标题的准确提取及与表格本身的便捷绑定。现有方法概览:
1. 多模态 LLM 应用:运用GPT-4V等工具,识别并提取PDF页面中的表格信息。
2. 专用表格检测模型:比如:Table Transformer,专门用于解析表结构。
3. 开源框架利用:采用 unstructured 等框架进行全面文档解析,提取表格相关内容。
4. 端到端模型解决方案:Nougat、Donut 模型直接解析文档并提取表格信息,无需独立OCR,且便于表格标题的自动识别与关联,因表格标题常为内容精要,对理解表格内容至关重要。
第二、Index Structure

索引表格方法概括:
-
图像表格索引:专对图片格式表格。
-
文本/JSON 表格索引:针对纯文本和 JSON 结构表格。
-
LaTeX 表格索引:专门处理 LaTeX 格式。
-
表格摘要索引:利用 LLM 或多模态模型生成表摘要。
-
结构化层级索引:按内容从小到大或依文档摘要,涵盖表格各部分(比如:行)至整体(图像、文本、LaTeX 表)。
同时,可直接向多模态 LLM 提交图片、文本及查询,以获取即时答案。
需留意,并非所有策略依托 RAG:
-
针对性数据训练,运用 BERT-like 模型,比如:TAPAS,专项处理表格理解。
-
利用 LLM,经预训练、微调或提示调整,执行表格理解任务,参考GPT4Table 方法。
2.现有开源解决方案
LlamaIndex 提供四种方式,前三者运用多模态模型:
1. 图像检索后,由 GPT-4V 回应。
2. PDF 页面转图像,GPT-4V 分析建立索引,通过 Image Reasoning Vector Store 查询。
3. 从图中裁剪表格,GPT-4V 处理作答。
4. 表格图像 OCR转 文本,送入 LLM 回答。
Langchain解决方案涵盖:
- 半结构化 RAG:Unstructured 解析 PDF 内容,多向量检索器存储,LCEL 实现问答,非多模态 LLM 参与。
- 半结构化+多模态 RAG 方案多样,例如:
- 选项1:CLIP 等嵌入图像和文本,送多模态 LLM 直接回答。
- 选项2:多模态 LLM 生成图像文本摘要,传统 RAG 链路处理 QA。
- 选项3:生成摘要、embedding,根据之找到原图,多模态 LLM 完成问答。

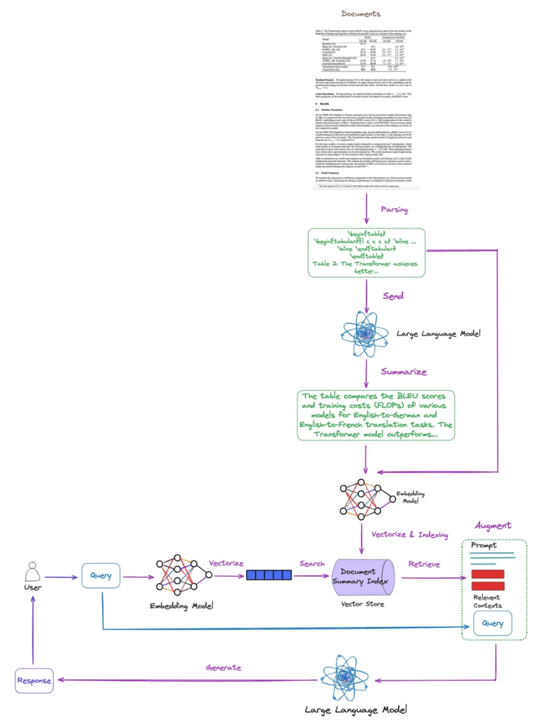
3.建议的解决方案
本文概括、分类并探讨了关键技术与现有方案,据此我们提出一项解决方案,如下图示。为清晰起见,简化说明,未展示RAG模块中的重排序和查询改写环节。

表格解析采用 Nougat,据称其表格检测优于 unstructured,擅长提取标题,便于标题与表格关联。
文档索引策略:小块含表格摘要,大块含 LaTeX 表格及标题,应用 Multi-Vector Retriever 存储方法。
表格内容汇总:表格及标题送入 LLM 生成摘要。

Nougat 源于 Donut,无需 OCR,整体架构请参考 Nougat 相关资料。
Nougat 解析公式表格的能力令人印象深刻,也能对表格标题进行关联(解析出来的表格式 LaTeX 格式),比如下面这个例子:

如何学习大模型 AI ?
由于新岗位的生产效率,要优于被取代岗位的生产效率,所以实际上整个社会的生产效率是提升的。
但是具体到个人,只能说是:
“最先掌握AI的人,将会比较晚掌握AI的人有竞争优势”。
这句话,放在计算机、互联网、移动互联网的开局时期,都是一样的道理。
我在一线互联网企业工作十余年里,指导过不少同行后辈。帮助很多人得到了学习和成长。
我意识到有很多经验和知识值得分享给大家,也可以通过我们的能力和经验解答大家在人工智能学习中的很多困惑,所以在工作繁忙的情况下还是坚持各种整理和分享。但苦于知识传播途径有限,很多互联网行业朋友无法获得正确的资料得到学习提升,故此将并将重要的AI大模型资料包括AI大模型入门学习思维导图、精品AI大模型学习书籍手册、视频教程、实战学习等录播视频免费分享出来。

第一阶段(10天):初阶应用
该阶段让大家对大模型 AI有一个最前沿的认识,对大模型 AI 的理解超过 95% 的人,可以在相关讨论时发表高级、不跟风、又接地气的见解,别人只会和 AI 聊天,而你能调教 AI,并能用代码将大模型和业务衔接。
- 大模型 AI 能干什么?
- 大模型是怎样获得「智能」的?
- 用好 AI 的核心心法
- 大模型应用业务架构
- 大模型应用技术架构
- 代码示例:向 GPT-3.5 灌入新知识
- 提示工程的意义和核心思想
- Prompt 典型构成
- 指令调优方法论
- 思维链和思维树
- Prompt 攻击和防范
- …
第二阶段(30天):高阶应用
该阶段我们正式进入大模型 AI 进阶实战学习,学会构造私有知识库,扩展 AI 的能力。快速开发一个完整的基于 agent 对话机器人。掌握功能最强的大模型开发框架,抓住最新的技术进展,适合 Python 和 JavaScript 程序员。
- 为什么要做 RAG
- 搭建一个简单的 ChatPDF
- 检索的基础概念
- 什么是向量表示(Embeddings)
- 向量数据库与向量检索
- 基于向量检索的 RAG
- 搭建 RAG 系统的扩展知识
- 混合检索与 RAG-Fusion 简介
- 向量模型本地部署
- …
第三阶段(30天):模型训练
恭喜你,如果学到这里,你基本可以找到一份大模型 AI相关的工作,自己也能训练 GPT 了!通过微调,训练自己的垂直大模型,能独立训练开源多模态大模型,掌握更多技术方案。
到此为止,大概2个月的时间。你已经成为了一名“AI小子”。那么你还想往下探索吗?
- 为什么要做 RAG
- 什么是模型
- 什么是模型训练
- 求解器 & 损失函数简介
- 小实验2:手写一个简单的神经网络并训练它
- 什么是训练/预训练/微调/轻量化微调
- Transformer结构简介
- 轻量化微调
- 实验数据集的构建
- …
第四阶段(20天):商业闭环
对全球大模型从性能、吞吐量、成本等方面有一定的认知,可以在云端和本地等多种环境下部署大模型,找到适合自己的项目/创业方向,做一名被 AI 武装的产品经理。
- 硬件选型
- 带你了解全球大模型
- 使用国产大模型服务
- 搭建 OpenAI 代理
- 热身:基于阿里云 PAI 部署 Stable Diffusion
- 在本地计算机运行大模型
- 大模型的私有化部署
- 基于 vLLM 部署大模型
- 案例:如何优雅地在阿里云私有部署开源大模型
- 部署一套开源 LLM 项目
- 内容安全
- 互联网信息服务算法备案
- …
学习是一个过程,只要学习就会有挑战。天道酬勤,你越努力,就会成为越优秀的自己。
如果你能在15天内完成所有的任务,那你堪称天才。然而,如果你能完成 60-70% 的内容,你就已经开始具备成为一名大模型 AI 的正确特征了。
这份完整版的大模型 AI 学习资料已经上传优快云,朋友们如果需要可以微信扫描下方优快云官方认证二维码免费领取【保证100%免费】

RAG技术详解
1022

被折叠的 条评论
为什么被折叠?



