之前这篇文章简单说明了一个转台的设计,今天这个小板子就是被设计用来控制显微镜的载物台,通过USB连接PC,用户可以通过电脑软件来控制载物台的旋转和光源亮度。
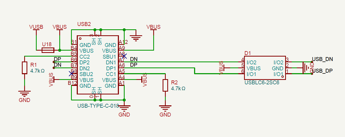
板子支持USB-A和USB-C,A口板载USB转UART,上位机直接通过串口与之通信。C口则直连MCU,开发者可以通过USB-C口进行更高效的数据传输和控制。支持2路带编码器直流有刷电机,2路恒流源。
原理图

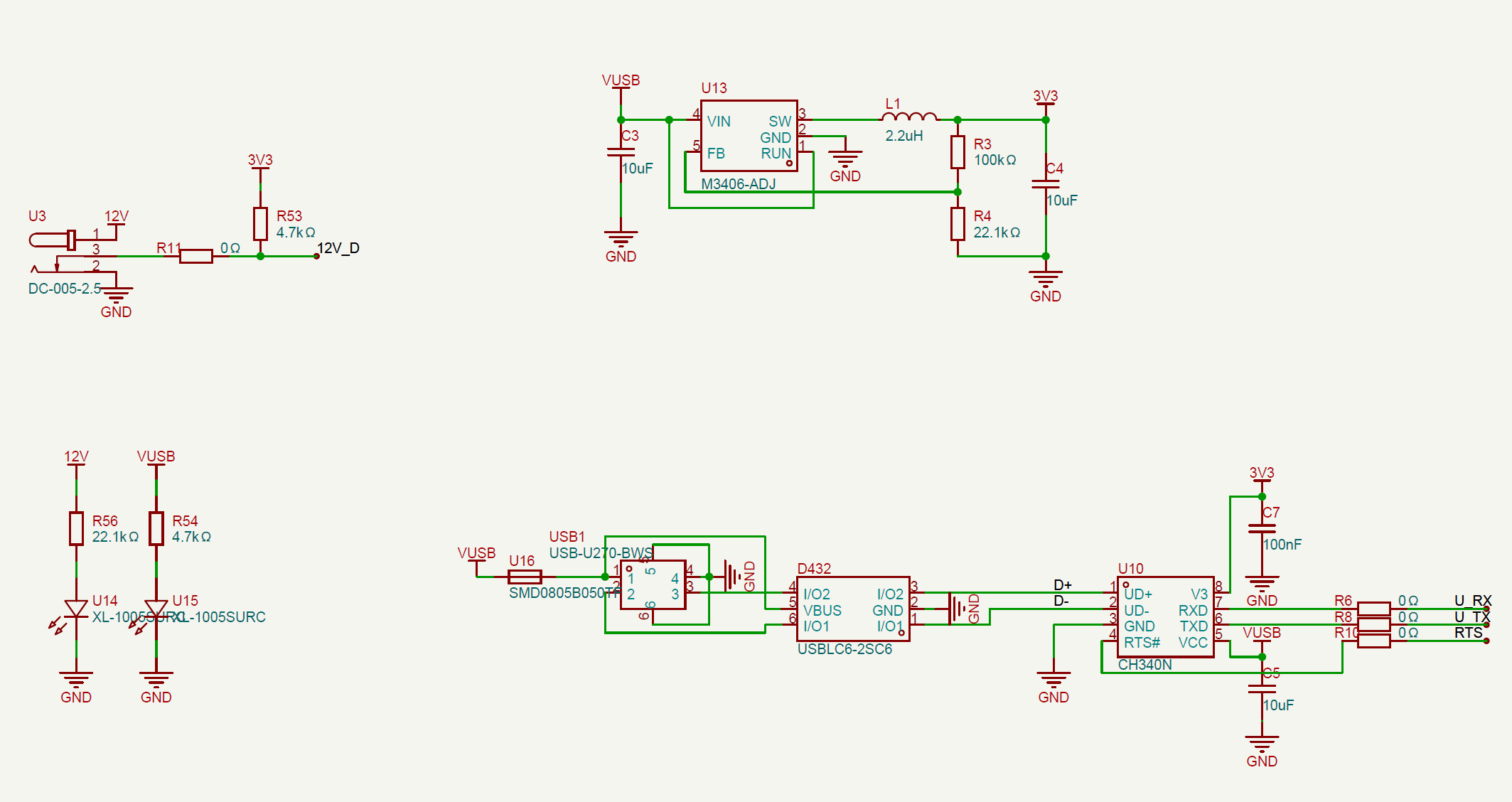
主控采用STM32F103CBT6,当然用一些国产替代也完全没问题,这个系列的兼容芯片是最多的。

MCU系统由USB供电,USB转串口使用了CH340,最高支持2Mbps的串口通信速率。DC005插座用于恒流源供电,这里用于驱动LED光源。

用运放搭建恒流源驱动LED光源,这个MCU没有DAC,使用PWM滤波得到直流信号,控制LED的亮度。实测效果良好,亮度调节范围广,LED无频闪,可以满足不同场景的需求。
但这个电路有一点小问题,大家可以在评论区留言讨论下。

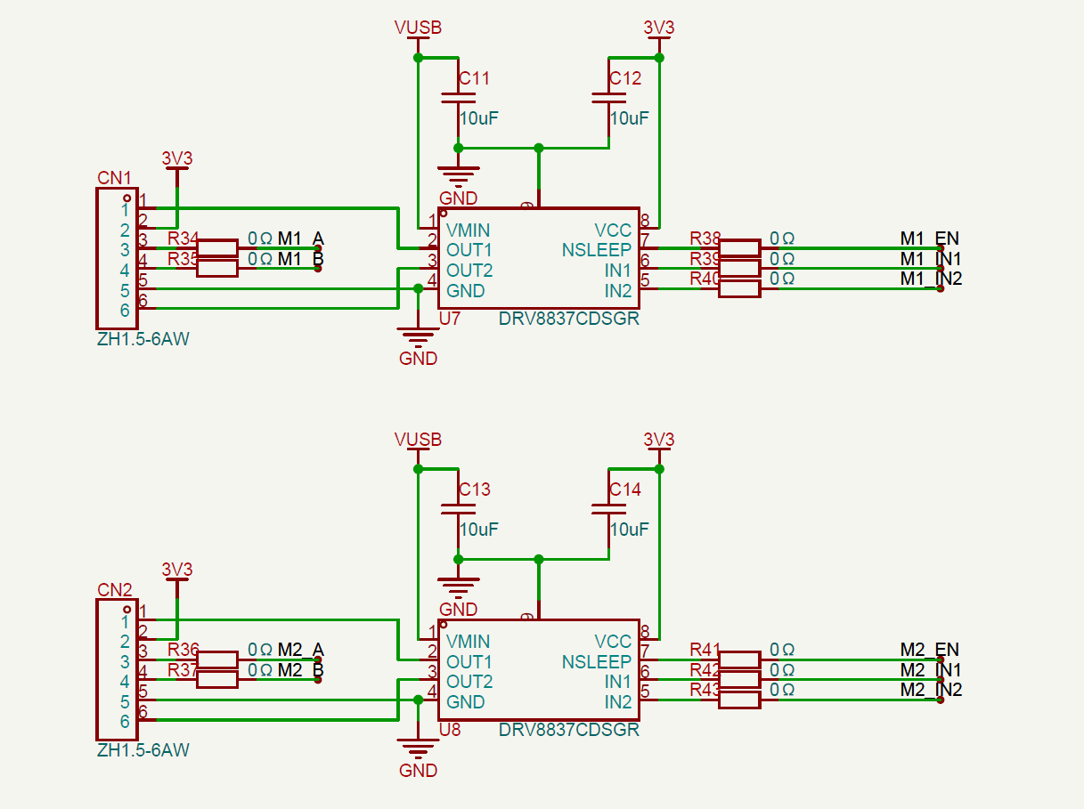
TI的DRV8837,性价比很高的芯片,未来跟国产芯片竞争,TI搞起价格战来也是够狠的!接口支持编码器反馈,方便实现闭环控制。接口适配下面这种微型减速电机:


最后是type-c接口,支持更高效的数据传输和控制。注意这里R1 R2的建议值是5.1k,我是因为库存4.7k,所以才使用了4.7k的电阻。
开源地址
源文件开源在:https://github.com/pengwon/USBStageCtrl
欢迎大家使用和改进这个项目!
公众号 | FunIO
微信搜一搜 “funio”,发现更多精彩内容。
个人博客 | blog.boringhex.top
477

被折叠的 条评论
为什么被折叠?



