
近日,河南理工大学高校专区在飞桨人工智能学习与实训社区AI Studio上线,双方将携手搭建人工智能教学实训平台专区,汇集优质教学实训资源,校企共同培育复合型 AI 人才,为国家输送高质量人才,促进国家智能化进程。

学校简介
河南理工大学是我国第一所矿业高等学府和河南省建立最早的高等学校。20世纪上半叶,著名教育家蔡元培、工矿泰斗孙越崎、地质学家翁文灏和张仲鲁、张清涟、张伯声等众多学者先后执校任教,引领学校承载起培养工矿高级专门技术人才的历史责任,为民族工业振兴、国家经济发展和社会文明进步做出了特殊贡献。

学校建有5个省特色骨干学科群、22个省一级重点学科。建成6个博士后科研流动站、6个一级学科博士点、27个一级学科硕士点、21个硕士专业学位授权类别,具有硕士学位推免权,并实施本硕、硕博连读人才培养,入选“全国工程硕士研究生教育特色工程领域”,获批全国工程专业研究生联合培养示范基地,建有9个省级研究生教育创新培养基地。学校是教育部“卓越工程师教育培养计划”实施高校,建有国家级高校本科教学工程项目104项,其中国家级一流本科专业建设点24个、省级一流本科专业建设点20个,特色专业10个,通过工程教育专业认证专业18个,综合改革试点专业3个,卓越工程师教育培养计划试点专业6个,国家级教学团队4个,教学名师1名,国家级一流课程、精品课程等 32门;大学生校外实践教育基地5个,大学生创新创业训练计划1项;获得100余项国家、省级教学成果奖,被教育部本科教学工作审核评估专家誉称“小城办大学的典范 ”。
河南理工大学 & 百度飞桨
截至目前,已有11位老师基于人工智能学习与实训社区AI Studio开设26门课程,包含《自然语言处理》《人工智能原理》《电子商务推荐系统》《人工智能算法设计与工程伦理》等,累计培养1326名AI学子。2019年到2022年期间,河南理工大学参加了百度飞桨组织和支持的各类竞赛,共有50支队伍获奖,并多次获得决赛奖项,比赛包括:中国高校计算机大赛、全国大学生智能汽车竞赛、中国大学生计算机设计大赛等比赛。该校在百度支持的中国高校计算机大赛人工智能创意赛中获奖数量高居全国第一,并获得最佳应用奖2项、优秀指导教师2项。此外,芦碧波获得历届唯一的优秀组织教师称号。其中计算机学院2018级来自孟加拉国的留学生尼希德在导师王春阳的指导下,组建了一支纯留学生团队,结合孟加拉国国情,凭借着“AI+鸡粪”的开发项目,带领团队参加了2021中国高校计算机大赛-人工智能创意赛,取得了二等奖的好成绩,并获得最佳应用奖。


同时,计算机学院芦碧波老师与飞桨共同申报教育部产学合作协同育人项目:《面向人工智能的计算机科学与技术专业培养体系与课程建设》,结项结果为“优秀”,和《基于百度AI平台的新一代人工智能通识课程教学方案设计与课程建设》,校企双方携手助力人工智能教育创新。

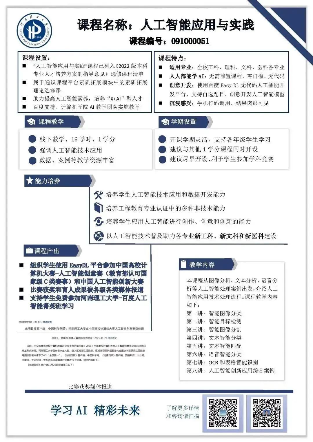
在百度飞桨的支持下,河南理工大学率先在全国开设了基于百度飞桨AI开发平台的人工智能通识课:《人工智能应用与实践》,课程开设一年来,已经为计算机、电气、化工、安全、应急、财经、工商、体育等学院的1000多名学生授课,传播AI知识、创新人工智能应用领域。

为更好地分享优质学习资源,特别在人工智能学习与实训社区 AI Studio 平台开设了【河南理工大学高校专区】,集高校课程、优质项目、精品课程、国赛、师生活动等为一体,赋能师生进行人工智能学习实训。
同时,欢迎更多高校入驻AI Studio高校专区,面向400万以上AI学子共享优质课程资源,产学研协同育人。
专区搭建合作报名网址
https://aistudio.baidu.com/aistudio/activitydetail/1502020238
点击阅读原文,进入河南理工大学高校专区!

关注【飞桨PaddlePaddle】公众号
获取更多技术内容~
1855

被折叠的 条评论
为什么被折叠?



