导读:按照《中国互联网协会团体标准管理办法》的规定,8月5日中国互联网协会发布《金融场景隐私保护计算平台技术要求与测试方法》团体标准。
标准其中提到:
5参考架构
5.1 联邦学习参考架构
在联邦学习架构中,参与方主要承担的角色有协调方、数据方、计算方和结果方,参考架构如图 1所示。协调方是协调各参与方协作构建联邦模型的参与方,协调方宜取得其它参与方的信任或由具备公信力的第三方机构担任,作为非必要角色,协调方有可能不存在于联邦学习架构中;数据方是指提供联邦模型建模所需的私有数据的参与方;计算方是指执行联邦学习计算的参与方;结果方是指获取联邦学习结果的参与方。一个联邦学习参与方可承担多个角色。在联邦学习架构实际部署中,数据方和协调方通常会同时承担计算方的角色。

5.2 多方安全计算参考架构
在多方安全计算架构中,参与方主要承担的角色包括任务发起方、数据方、算法方、调度方、计算方和结果方。任务发起方负责核实任务的资源到位情况并发起任务;数据方为多方安全计算任务提供原始输入数据;算法方提供用以计算的算法,算法可由单独的一方提供,也可由数据方或计算方提供;调度方负责对所有任务进行综合调度;计算方提供多方安全计算协议的算力,负责多方安全计算任务的实际执行;结果方指多方安全计算结果的接收方。多方安全计算参考架构如图 2所示。在一次多方安全计算任务中,数据方将输入数据转化为输入计算因子并发送给计算方,计算方接收数据方发送的计算因子,按照多方安全计算协议进行协同计算,并将结果计算因子发送给结果方。在多方安全计算任务的执行过程中,一个参与方可以同时承担多个角色。

5.3 可信执行环境参考架构
在可信执行环境架构中,参与方主要承担的角色包括数据方、计算方和结果方。数据方是指可信执行环境架构中提供原始数据的参与方,通常由存证模块、数据处理和加密模块、认证模块和数据组成;计算方是指提供计算平台的参与方,计算平台通常由存证模块、认证模块、数据加解密模块、计算模块组成,基于可信硬件的可信执行环境通常部署在计算方;结果方是指获取最终计算结果的参与方,通常由存证模块、解密模块组成。其中,数据方的数据在进行处理后,通过加密密钥进行加密,再上传到计算方的可信计算环境中,计算方通过解密密钥对加密数据进行解密后,发送给计算模块,对解密后的多方数据进行相关计算,计算结果加密后发送给结果方,确保隐私信息不会泄露,整个过程中存证模块可通过日志、区块链等对数据使用等关键信息进行记录,便于审计和追溯。可信执行环境参考架构图 3所示。

6.2 隐私保护计算能力
6.2.1 隐私匹配查询能力
金融场景隐私保护计算平台应支持隐私求交匹配、隐私信息检索能力,包括海量数据离线隐私匹配检索和在线隐私匹配检索,性能应满足金融实际业务要求。
6.2.2 基础多方运算能力
金融场景隐私保护计算平台应支持基础的多方运算能力,包括多方加减乘除、比较和统计等,性能应满足金融实际业务要求。
6.2.3 联合特征工程能力
金融场景隐私保护计算平台应具备准确的多方数据预处理能力。包括但不限于数据清洗、特征转换、特征筛选、数据分箱等,性能应满足金融实际业务要求。
6.2.4 多方联合建模能力
金融场景隐私保护计算平台应支持常见机器学习模型的多方联合建模,建模性能应满足金融实际业务要求。
6.2.5 模型评估能力
金融场景隐私保护计算平台应具备机器学习模型评估能力,包括但不限于回归模型的 MSE,分类模型的 AUC 值、KS 值等评估指标功能。
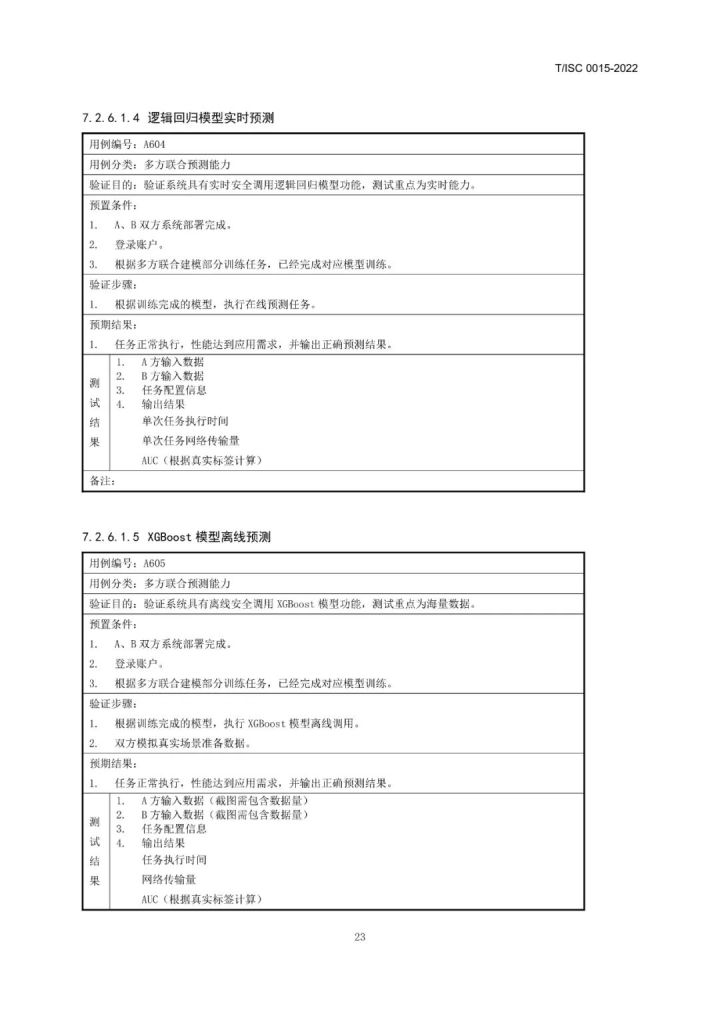
6.2.6 多方联合预测能力
金融场景隐私保护计算平台应支持常见机器学习模型的多方联合预测,预测性能应满足金融实际业务要求
以下为标准全文:




























关注 开放隐私计算公众号,了解更多内容。
中国互联网协会发布了《金融场景隐私保护计算平台技术要求与测试方法》标准,详细规定了联邦学习、多方安全计算及可信执行环境的参考架构,并提出了隐私保护计算平台所需具备的能力,包括隐私匹配查询、基础多方运算、联合特征工程、联合建模与预测等功能。
707

被折叠的 条评论
为什么被折叠?



