一、Proteus安装
关于proteus的安装,网上有许多文章,故本文就不过多赘述。具体可见此大佬的文章:http://t.csdn.cn/b9MRu。
二、在Proteus中进行51单片机的仿真
1、新建工程文件





新建工程完毕
2、添加元器件

添加芯片

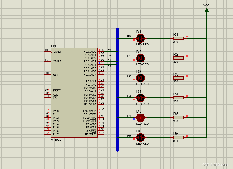
添加LED灯,我选的是LED-RED

添加电阻

3、放置并连接元器件
(1)放置LED灯

(2)放置电阻

(3)放置主线

先在起点单击一下,再在终点双击一下,形成一条主线
(4)连接管脚

(5)放置并连接电源

(6) 分配线路走向(对各个线路标号,需要连接在一起的线路为一个标号)

三、使用Keil C51完成LED流水灯程序编写
1.为Keil添加C51芯片
先进入Keil官网https://www.keil.com/download/product/

点击下载C51,进行安装





2.在Keil中新建C51工程




3.编写main.c

#include <reg51.h>
#include <intrins.h>
void delay_ms(int a)
{
int i,j;
for(i=0;i<a;i++)
{
for(j=0;j<1000;j++) _nop_();
}
}
void main(void)
{
while(1)
{
P0=0xfe;
delay_ms(50);
P0=0xfd;
delay_ms(50);
P0=0xfb;
delay_ms(50);
P0=0xf7;
delay_ms(50);
P0=0xef;
delay_ms(50);
P0=0xdf;
delay_ms(50);
}
}
保存文件

在项目中配置好main.c



编译文件


四、进行仿真实验
1.使用刚刚在Keil中的程序,返回Proteus进行仿真实验
点击C51芯片,添加在Keil中编译后的.hex文件(在存储位置的Objects文件中)

亮灯成功


Proteus下51单片机LED流水灯仿真与KeilC51编程教程
本文介绍了如何在Proteus中安装及使用,详细步骤包括Proteus的安装,51单片机的工程创建、元器件添加与连接,以及使用KeilC51编写和在Proteus中实现LED流水灯程序的仿真过程。
1万+

被折叠的 条评论
为什么被折叠?



