页岩油开发全生命周期涉及地质评价、储层改造、生产优化、动态监测四大核心环节,需要构建多类专业模型协同工作。这些模型并非孤立存在,而是按照**“地质基础→工程执行→生产调控→动态反馈”**的逻辑链条层层递进,形成“数据互通、参数耦合、结果互验”的闭环体系。
一、 页岩油开发核心模型分类及功能
1. 地质评价类模型(基础层)
这类模型是页岩油开发的前提,核心目标是明确“油在哪里、有多少、好不好采”,为后续工程和生产模型提供基础参数。
- **页岩储层地质建模**
输入:测井曲线、岩心实验数据、地震反演数据
输出:储层三维构造模型、岩相分布模型、孔隙度/渗透率/含油饱和度参数场模型
作用:确定甜点区范围、储层非均质性特征,指导水平井轨迹设计。
- **页岩有机质评价模型**
输入:TOC(总有机碳)含量、成熟度(Ro)、干酪根类型
输出:生油潜力指数、可动油饱和度预测模型
作用:筛选具有工业开采价值的储层段。
- **页岩岩石力学模型**
输入:岩石弹性模量、泊松比、抗压强度、地应力数据
输出:地应力场分布模型、岩石脆性指数模型
作用:为压裂裂缝起裂、延伸模拟提供力学参数。
2. 储层改造类模型(工程层)
这类模型是页岩油“可动化”的关键,核心目标是优化压裂方案,形成高效的缝网系统,连接更多储层基质。
- **水力压裂裂缝扩展模型**
分为**二维平面模型**(简化版)和**三维缝网模型**(高精度版)
输入:岩石力学参数、压裂液黏度/排量、支撑剂类型/浓度
输出:裂缝几何形态(长度、宽度、高度)、缝网复杂度、支撑剂铺砂浓度分布
作用:优化压裂施工参数,避免裂缝窜层或无效延伸。
- **压裂液与储层配伍性模型**
输入:储层矿物成分、压裂液配方(胍胶/滑溜水)、储层敏感性数据
输出:储层伤害程度预测、压裂液返排效率模型
作用:减少压裂液对储层的水锁、黏土膨胀伤害。
3. 生产动态类模型(生产层)
这类模型是页岩油高效开采的核心,核心目标是预测产量、优化生产制度、评估采收率。
- **页岩油藏数值模拟模型**
输入:地质模型参数、压裂缝网参数、流体PVT(压力-体积-温度)数据
输出:单井产量预测曲线、压力场变化规律、剩余油分布模型
作用:模拟“基质→天然裂缝→人工裂缝→井筒”的流体流动过程,优化生产压差。
- **生产制度优化模型**
输入:井底流压、含水率、气油比(GOR)
输出:最优抽汲参数(冲程/冲次)、焖井时间、分段开采方案
作用:避免过早见水或气锥,延长稳产期。
- **采收率评估模型**
输入:累产油量、储层原始地质储量、压裂改造体积(SRV)
输出:最终采收率(EUR)预测、剩余可采储量评估
作用:指导开发方案调整和井网加密决策。
4. 监测与智能决策类模型(调控层)
这类模型是页岩油开发闭环优化的核心,核心目标是利用实时数据校正前序模型,实现动态调控。
- **压裂监测反演模型**
输入:微地震监测数据、地面测斜数据、井下应变监测数据
输出:实际裂缝形态反演结果、缝网有效性评价
作用:验证压裂设计模型的准确性,为后续井压裂方案优化提供依据。
- **生产动态预警模型**
输入:实时产量、压力、含水率、气油比数据
输出:故障预警(如井筒结蜡、砂堵、套损)、产量递减异常识别
作用:及时发现生产问题,降低停机损失。
- **智能开发决策模型(AI融合模型)**
输入:地质、工程、生产多源数据
输出:井位优选方案、压裂参数优化建议、生产制度调整策略
作用:基于机器学习(如随机森林、神经网络)实现多目标优化,提升开发效益。
二、 模型与模型之间的关系
页岩油各类模型遵循 “基础支撑、参数耦合、结果反馈、迭代优化” 的四层逻辑关系,具体如下:
-
地质模型是所有后续模型的“数据源”
- 岩石力学模型的地应力、脆性指数参数来源于储层地质建模的测井和岩心数据;
- 压裂裂缝扩展模型的岩石力学边界条件由岩石力学模型直接提供;
- 油藏数值模拟模型的储层参数场、流体属性完全依赖地质模型的输出结果。
-
工程模型是地质模型与生产模型的“桥梁”
- 压裂裂缝扩展模型的缝网参数(如裂缝长度、渗透率)会被嵌入油藏数值模拟模型,作为流体流动的“高速通道”;
- 压裂液配伍性模型的储层伤害系数会修正油藏模型的基质渗透率,影响产量预测精度。
-
生产模型是工程模型效果的“检验器”
- 油藏数值模拟的产量预测曲线与实际生产数据对比,若偏差过大,需要反向校正地质模型的含油饱和度或工程模型的缝网渗透率;
- 生产制度优化模型的最优流压会反馈给压裂模型,指导后续井的压裂规模设计(如更高的裂缝导流能力匹配更高的生产压差)。
-
监测与智能模型是全流程的“优化器”
- 压裂监测反演的实际裂缝形态会直接校正压裂裂缝扩展模型的力学参数(如地应力方向);
- 智能决策模型会整合地质、工程、生产的全量数据,构建多维度关联规则,输出比单一模型更优的开发方案(如基于邻井压裂和生产数据,推荐新井的压裂排量和支撑剂用量)。
三、 模型协同的典型流程(以一口水平井开发为例)
- 地质建模 → 确定甜点区 → 设计水平井轨迹;
- 岩石力学建模 → 输出地应力参数 → 压裂裂缝扩展模型 → 优化压裂方案;
- 压裂施工 + 微地震监测 → 反演实际缝网 → 校正裂缝扩展模型;
- 校正后的缝网参数 → 油藏数值模拟 → 预测产量 → 制定生产制度;
- 实时生产数据 → 生产预警模型 → 动态调整生产参数 → 反馈油藏模型迭代。
四、 模型协同的关键技术挑战
- 数据孤岛问题:地质、工程、生产数据往往存储在不同系统,需要通过数据中台实现统一治理和共享;
- 参数不确定性:页岩储层非均质性强,模型输入参数存在误差,需要通过蒙特卡洛模拟量化不确定性对结果的影响;
- 多尺度耦合难题:从纳米级的有机质孔隙到千米级的人工裂缝,不同尺度的模型需要通过等效渗透率等方法实现尺度上的衔接。
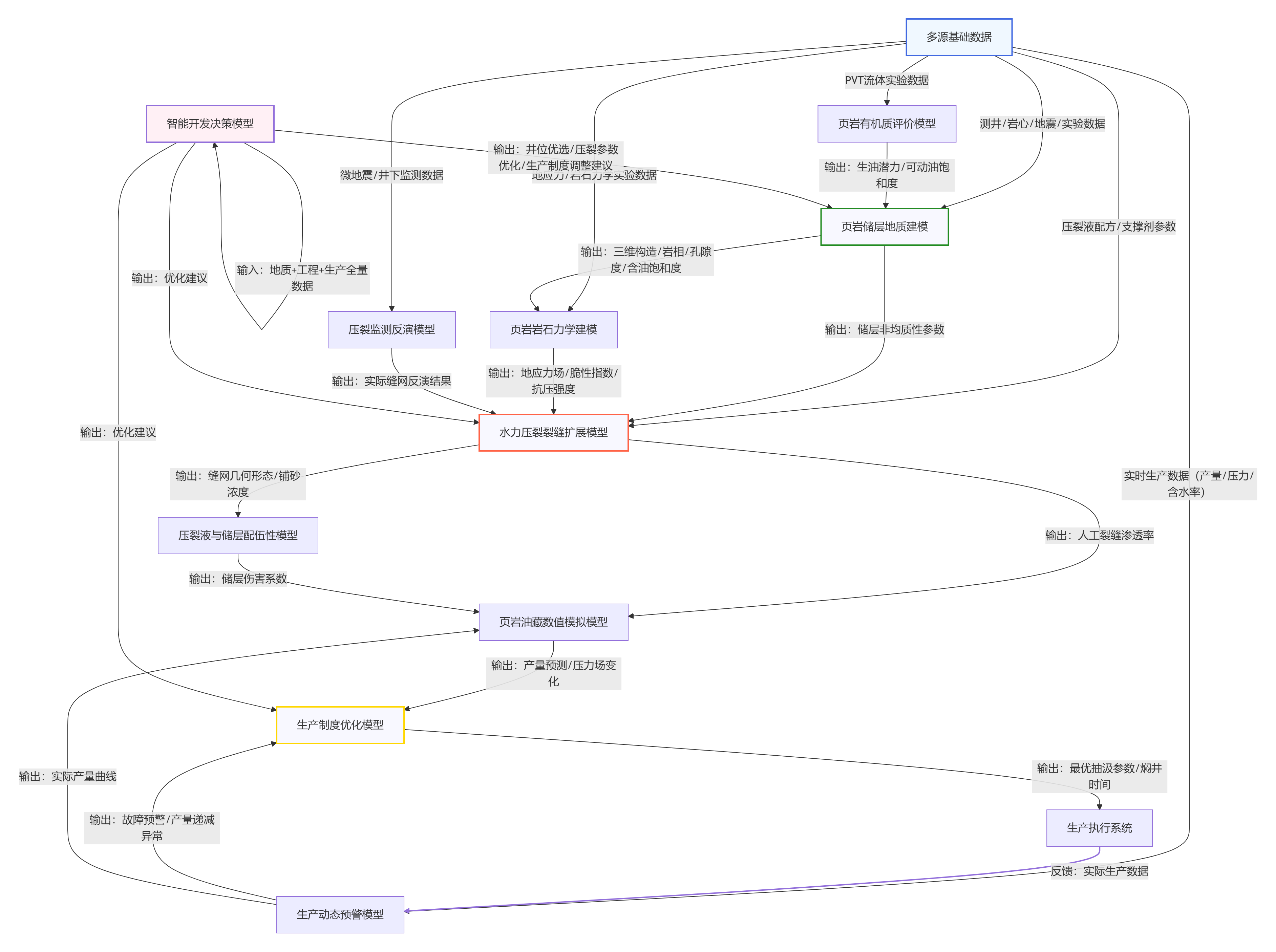
以下是 页岩油开发模型协同全生命周期流程图,采用「阶段划分+模型关联+数据流向+反馈闭环」的结构化设计,清晰呈现各模型的输入输出、协同逻辑及迭代关系(可直接用于PPT汇报或方案文档,建议结合Visio/ProcessOn绘制可视化图表):
页岩油模型协同全生命周期流程图
graph TD
%% 数据源层(统一输入)
A[多源基础数据] -->|测井/岩心/地震/实验数据| B1
A -->|地应力/岩石力学实验数据| B2
A -->|PVT流体实验数据| C3
A -->|压裂液配方/支撑剂参数| C1
A -->|实时生产数据(产量/压力/含水率)| D1
A -->|微地震/井下监测数据| D2
%% 第一阶段:地质评价(基础层)
B1[页岩储层地质建模] -->|输出:三维构造/岩相/孔隙度/含油饱和度| B2
B1 -->|输出:储层非均质性参数| C1
B2[页岩岩石力学建模] -->|输出:地应力场/脆性指数/抗压强度| C1
B3[页岩有机质评价模型] -->|输出:生油潜力/可动油饱和度| B1(约束甜点区)
%% 第二阶段:储层改造(工程层)
C1[水力压裂裂缝扩展模型] -->|输出:缝网几何形态/铺砂浓度| C2
C1 -->|输出:人工裂缝渗透率| C3
C2[压裂液与储层配伍性模型] -->|输出:储层伤害系数| C3(修正基质渗透率)
C3[页岩油藏数值模拟模型] -->|输出:产量预测/压力场变化| D3
%% 第三阶段:生产运行(生产层)
D3[生产制度优化模型] -->|输出:最优抽汲参数/焖井时间| E1(现场执行)
E1[生产执行系统] -->|反馈:实际生产数据| D1
D1[生产动态预警模型] -->|输出:故障预警/产量递减异常| D3(调整生产参数)
%% 第四阶段:动态优化(调控层)
D2[压裂监测反演模型] -->|输出:实际缝网反演结果| C1(校正裂缝扩展模型参数)
D1 -->|输出:实际产量曲线| C3(校正油藏模型参数)
D4[智能开发决策模型] -->|输入:地质+工程+生产全量数据| D4
D4 -->|输出:井位优选/压裂参数优化/生产制度调整建议| B1(新井地质建模约束)
D4 -->|输出:优化建议| C1(后续井压裂方案)
D4 -->|输出:优化建议| D3(生产制度迭代)
%% 闭环标注
style A fill:#f0f8ff,stroke:#4169e1,stroke-width:2px
style B1 fill:#f8f8ff,stroke:#228b22,stroke-width:2px
style C1 fill:#f8f8ff,stroke:#ff6347,stroke-width:2px
style D3 fill:#f8f8ff,stroke:#ffd700,stroke-width:2px
style D4 fill:#fff0f5,stroke:#9370db,stroke-width:2px
linkStyle 15 stroke:#9370db,stroke-width:2px,arrowheadStyle:filled

流程图关键说明(对应模型协同逻辑)
1. 层级关系(从下到上支撑)
- 数据源层(A):所有模型的统一数据输入源,包括静态实验数据(岩心、测井)和动态监测数据(生产、微地震),需通过「数据中台」实现标准化治理(如数据清洗、格式统一、权限管控)。
- 基础层(B1-B3):地质评价类模型,核心输出「储层基础参数」和「力学参数」,是后续工程、生产模型的前提(无地质模型,压裂和油藏模拟均为“无的放矢”)。
- 工程层(C1-C2):储层改造类模型,将地质参数转化为「工程可执行参数」(如压裂方案),同时输出「缝网特征参数」,作为地质与生产模型的“桥梁”。
- 生产层(C3、D3、E1):生产动态类模型,基于地质+工程参数模拟流体流动,输出「生产优化方案」,并通过现场执行反馈实际数据。
- 调控层(D1、D2、D4):监测与智能决策类模型,用实际数据校正前序模型,形成「闭环优化」,其中智能决策模型(D4)是全流程的“大脑”,整合多源数据输出全局最优方案。
2. 核心反馈闭环(迭代优化逻辑)
- 压裂闭环:压裂施工 → 微地震监测(D2)→ 反演实际缝网 → 校正压裂裂缝扩展模型(C1)→ 优化后续井压裂方案。
- 生产闭环:实际生产数据(E1→D1)→ 对比油藏数值模拟预测值(C3)→ 校正地质模型(B1)或缝网参数(C1)→ 迭代油藏模拟和生产制度优化(D3)。
- 全局闭环:智能决策模型(D4)持续学习全生命周期数据,输出跨阶段优化建议(如基于生产数据调整新井地质甜点区筛选标准),实现“地质-工程-生产”全流程协同。
3. 关键数据流向(模型间耦合参数)
| 输出模型 | 核心输出参数 | 接收模型 | 作用 |
|---|---|---|---|
| 页岩储层地质建模(B1) | 含油饱和度、孔隙度、渗透率 | 油藏数值模拟(C3) | 定义储层流体存储和流动基础 |
| 岩石力学建模(B2) | 地应力、脆性指数 | 压裂裂缝扩展模型(C1) | 约束裂缝起裂和延伸方向 |
| 压裂裂缝扩展模型(C1) | 缝网长度、宽度、渗透率 | 油藏数值模拟(C3) | 构建流体流动“高速通道” |
| 生产动态预警模型(D1) | 产量递减异常、含水率突变 | 生产制度优化(D3) | 动态调整抽汲参数 |
| 智能决策模型(D4) | 压裂参数优化建议 | 压裂裂缝扩展模型(C1) | 提升压裂方案针对性 |
4. 可视化绘制建议
- 工具选择:用Visio(专业流程图)、ProcessOn(在线协作)或DrawIO(开源免费)绘制,按「阶段分层」布局(纵向:数据源→基础层→工程层→生产层→调控层)。
- 样式设计:不同类型模型用不同颜色标注(如地质模型→绿色、工程模型→红色、生产模型→黄色、智能模型→紫色),反馈箭头用虚线或特殊颜色突出,增强闭环逻辑可读性。
- 扩展补充:可在流程图中添加「数据中台」模块,明确其“数据治理、统一分发”的核心作用,解决实际项目中“数据孤岛”问题。
122

被折叠的 条评论
为什么被折叠?



