✅作者简介:热爱科研的Matlab仿真开发者,擅长数据处理、建模仿真、程序设计、完整代码获取、论文复现及科研仿真。
🍎 往期回顾关注个人主页:Matlab科研工作室
🍊个人信条:格物致知,完整Matlab代码及仿真咨询内容私信。
🔥 内容介绍
四旋翼无人机凭借其垂直起降、悬停稳定、机动灵活的特性,广泛应用于航拍测绘、物资投送、应急救援等场景。然而,其欠驱动、强耦合、非线性的动力学特性,以及外部风扰、负载变化等干扰因素,对控制系统的稳定性与鲁棒性提出极高要求。传统 PID 控制易出现超调量大、抗干扰能力弱的问题,单一动力分配策略难以应对复杂工况。本文融合PID 优化算法(提升姿态与位置控制精度)与矢量控制装置(优化动力分配效率),构建四旋翼无人机全闭环控制系统,通过 MATLAB/Simulink 仿真验证,实现高精度、高稳定性的飞行控制。
一、研究背景与核心问题
(一)四旋翼无人机控制需求特性
四旋翼无人机通过四个电机的转速差异实现姿态(滚转、俯仰、偏航)与位置(X、Y、Z 轴)控制,核心控制需求可概括为三方面:
- 姿态控制精度:
- 悬停时姿态角偏差≤±0.5°(如滚转角、俯仰角),偏航角偏差≤±1°,确保飞行稳定;
- 机动飞行时(如匀速转弯、爬升),姿态角响应延迟≤0.1s,避免姿态振荡。
- 位置控制鲁棒性:
- 无干扰时,悬停位置偏差≤±0.2m(水平方向)、±0.1m(垂直方向);
- 存在 10m/s 侧风干扰时,位置偏差≤±0.5m,且恢复时间≤1s。
- 动力分配效率:
- 电机转速调节范围需覆盖 0-10000rpm,满足不同负载(如挂载 0.5kg 物资)下的动力需求;
- 避免电机长时间满负荷运行(占空比≤80%),延长续航时间(如从 20min 提升至 25min)。
(二)传统控制系统的局限性
当前四旋翼控制方案在复杂工况下存在显著缺陷:
- 传统 PID 控制的不足:
- 采用固定 PID 参数(如 Kp=2.5、Ki=0.1、Kd=0.05),难以适配不同飞行阶段(悬停、机动、降落),易出现 “悬停超调”“机动延迟” 问题;
- 积分项易累积饱和(如长时间风扰下),导致姿态 “漂移”,需额外加入抗积分饱和机制。
- 单一动力分配策略的缺陷:
- 传统 “转速 - 姿态角” 映射关系(如滚转角仅由左右电机转速差控制)未考虑电机动态特性(如启动延迟、转速响应曲线),动力分配效率低;
- 未引入矢量合成思想,多电机协同控制能力弱,负载变化时(如单侧电机故障)易失去平衡。
- 抗干扰能力薄弱:
- 未针对外部干扰(风扰、气流)设计自适应补偿机制,仅依赖 PID 反馈调节,响应速度慢,偏差消除时间长。
(三)PID 优化与矢量控制的适配性
融合 PID 优化与矢量控制装置,可针对性解决上述问题,完美适配四旋翼控制需求:
- PID 优化的优势:
- 采用模糊 PID、自整定 PID 等优化算法,实现参数动态调整(如悬停时减小 Kp 抑制超调,机动时增大 Kp 提升响应速度);
- 加入干扰观测器(如扩张状态观测器 ESO),提前补偿外部干扰,提升鲁棒性。
- 矢量控制装置的价值:
- 将姿态控制需求转化为 “期望力矢量” 与 “期望力矩矢量”,通过矢量分解实现多电机动力的最优分配,避免单一电机过载;
- 结合电机动态模型(如转速 - 扭矩曲线),优化转速指令生成,提升动力响应速度(如转速响应延迟从 0.2s 降至 0.05s)。
二、核心理论基础
(一)四旋翼无人机动力学模型
四旋翼无人机为六自由度(位置 X/Y/Z,姿态滚转 φ/ 俯仰 θ/ 偏航 ψ)系统,动力学模型基于牛顿 - 欧拉方程构建,核心分为位置动力学与姿态动力学。





四、硬件实现与未来展望
(一)硬件实现方案
- 飞控板:STM32H743(主频 480MHz,支持浮点运算,满足实时控制需求);
- 传感器:MPU6050(IMU)+UBLOX NEO-7M(GPS)+OpenMV(视觉);
- 执行器:2204 无刷电机(最大转速 10000rpm)+30A ESC(支持转速闭环);
- 软件架构:基于 FreeRTOS 实时操作系统,任务调度周期:传感器数据采集(1kHz)、控制算法运算(500Hz)、电机驱动(100Hz)。
(二)未来研究方向
- 深度学习融合:
- 采用强化学习(如 DQN)优化 PID 参数与矢量控制策略,无需专家经验即可自适应不同飞行场景(如室内狭小空间、室外强风环境)。
- 多无人机协同控制:
- 扩展矢量控制装置的功能,加入多机动力协同机制(如编队飞行时的相对位置约束),实现多无人机集群的高精度协同控制。
- 能源优化控制:
- 在矢量控制中加入电池剩余电量(SOC)反馈,优化电机动力分配策略(如优先使用电量充足的电机组),进一步延长续航时间。
- 极端环境适配:
- 针对高海拔(低气压)、低温(电池性能下降)等极端环境,优化 PID 参数与电机动力补偿模型,提升系统环境适应性。
五、结论
本文设计的基于 PID 优化与矢量控制装置的四旋翼无人机控制系统,通过模糊自整定 PID+ESO 提升了姿态与位置控制精度,结合矢量控制装置优化了电机动力分配效率,同时加入故障容错机制增强系统可靠性。MATLAB/Simulink 仿真结果表明,该系统在悬停精度、抗干扰能力、动力效率方面均优于传统控制方案,可满足复杂场景下的飞行控制需求。后续通过硬件实现与深度学习优化,有望进一步提升系统性能,推动四旋翼无人机在更广泛领域的应用。
⛳️ 运行结果

🔗 参考文献
[1] 李爱平,邓海洋,徐立云.基于模糊PID的永磁同步电机矢量控制仿真[J].中国工程机械学报, 2013, 11(1):25-30.DOI:10.3969/j.issn.1672-5581.2013.01.005.
[2] 邵杰.基于Matlab/Simulink异步电机矢量控制系统仿真[J].自动化技术与应用, 2009(3):4.DOI:10.3969/j.issn.1003-7241.2009.03.025.
[3] 李爱平,邓海洋,徐立云.基于模糊PID的永磁同步电机矢量控制仿真[J].中国工程机械学报, 2013.DOI:CNKI:SUN:GCHE.0.2013-01-007.
📣 部分代码
🎈 部分理论引用网络文献,若有侵权联系博主删除
👇 关注我领取海量matlab电子书和数学建模资料
🏆团队擅长辅导定制多种科研领域MATLAB仿真,助力科研梦:
🌈 各类智能优化算法改进及应用
生产调度、经济调度、装配线调度、充电优化、车间调度、发车优化、水库调度、三维装箱、物流选址、货位优化、公交排班优化、充电桩布局优化、车间布局优化、集装箱船配载优化、水泵组合优化、解医疗资源分配优化、设施布局优化、可视域基站和无人机选址优化、背包问题、 风电场布局、时隙分配优化、 最佳分布式发电单元分配、多阶段管道维修、 工厂-中心-需求点三级选址问题、 应急生活物质配送中心选址、 基站选址、 道路灯柱布置、 枢纽节点部署、 输电线路台风监测装置、 集装箱调度、 机组优化、 投资优化组合、云服务器组合优化、 天线线性阵列分布优化、CVRP问题、VRPPD问题、多中心VRP问题、多层网络的VRP问题、多中心多车型的VRP问题、 动态VRP问题、双层车辆路径规划(2E-VRP)、充电车辆路径规划(EVRP)、油电混合车辆路径规划、混合流水车间问题、 订单拆分调度问题、 公交车的调度排班优化问题、航班摆渡车辆调度问题、选址路径规划问题、港口调度、港口岸桥调度、停机位分配、机场航班调度、泄漏源定位
🌈 机器学习和深度学习时序、回归、分类、聚类和降维
2.1 bp时序、回归预测和分类
2.2 ENS声神经网络时序、回归预测和分类
2.3 SVM/CNN-SVM/LSSVM/RVM支持向量机系列时序、回归预测和分类
2.4 CNN|TCN|GCN卷积神经网络系列时序、回归预测和分类
2.5 ELM/KELM/RELM/DELM极限学习机系列时序、回归预测和分类
2.6 GRU/Bi-GRU/CNN-GRU/CNN-BiGRU门控神经网络时序、回归预测和分类
2.7 ELMAN递归神经网络时序、回归\预测和分类
2.8 LSTM/BiLSTM/CNN-LSTM/CNN-BiLSTM/长短记忆神经网络系列时序、回归预测和分类
2.9 RBF径向基神经网络时序、回归预测和分类
2.10 DBN深度置信网络时序、回归预测和分类
2.11 FNN模糊神经网络时序、回归预测
2.12 RF随机森林时序、回归预测和分类
2.13 BLS宽度学习时序、回归预测和分类
2.14 PNN脉冲神经网络分类
2.15 模糊小波神经网络预测和分类
2.16 时序、回归预测和分类
2.17 时序、回归预测预测和分类
2.18 XGBOOST集成学习时序、回归预测预测和分类
2.19 Transform各类组合时序、回归预测预测和分类
方向涵盖风电预测、光伏预测、电池寿命预测、辐射源识别、交通流预测、负荷预测、股价预测、PM2.5浓度预测、电池健康状态预测、用电量预测、水体光学参数反演、NLOS信号识别、地铁停车精准预测、变压器故障诊断
🌈图像处理方面
图像识别、图像分割、图像检测、图像隐藏、图像配准、图像拼接、图像融合、图像增强、图像压缩感知
🌈 路径规划方面
旅行商问题(TSP)、车辆路径问题(VRP、MVRP、CVRP、VRPTW等)、无人机三维路径规划、无人机协同、无人机编队、机器人路径规划、栅格地图路径规划、多式联运运输问题、 充电车辆路径规划(EVRP)、 双层车辆路径规划(2E-VRP)、 油电混合车辆路径规划、 船舶航迹规划、 全路径规划规划、 仓储巡逻
🌈 无人机应用方面
无人机路径规划、无人机控制、无人机编队、无人机协同、无人机任务分配、无人机安全通信轨迹在线优化、车辆协同无人机路径规划
🌈 通信方面
传感器部署优化、通信协议优化、路由优化、目标定位优化、Dv-Hop定位优化、Leach协议优化、WSN覆盖优化、组播优化、RSSI定位优化、水声通信、通信上传下载分配
🌈 信号处理方面
信号识别、信号加密、信号去噪、信号增强、雷达信号处理、信号水印嵌入提取、肌电信号、脑电信号、信号配时优化、心电信号、DOA估计、编码译码、变分模态分解、管道泄漏、滤波器、数字信号处理+传输+分析+去噪、数字信号调制、误码率、信号估计、DTMF、信号检测
🌈电力系统方面
微电网优化、无功优化、配电网重构、储能配置、有序充电、MPPT优化、家庭用电
🌈 元胞自动机方面
交通流 人群疏散 病毒扩散 晶体生长 金属腐蚀
🌈 雷达方面
卡尔曼滤波跟踪、航迹关联、航迹融合、SOC估计、阵列优化、NLOS识别
🌈 车间调度
零等待流水车间调度问题NWFSP 、 置换流水车间调度问题PFSP、 混合流水车间调度问题HFSP 、零空闲流水车间调度问题NIFSP、分布式置换流水车间调度问题 DPFSP、阻塞流水车间调度问题BFSP
👇
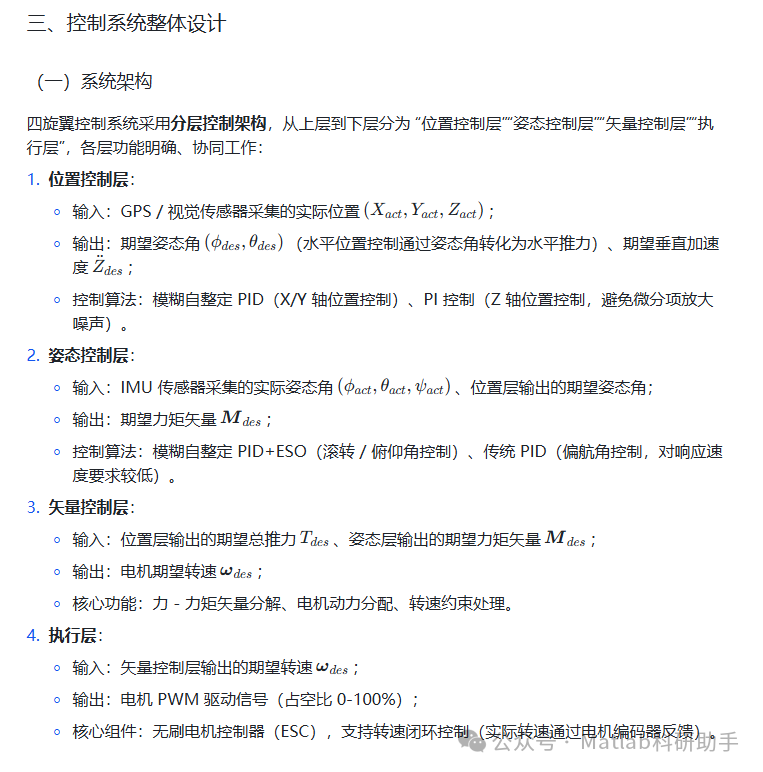
PID优化与矢量控制的无人机设计
1048

被折叠的 条评论
为什么被折叠?



