✅作者简介:热爱科研的Matlab仿真开发者,擅长数据处理、建模仿真、程序设计、完整代码获取、论文复现及科研仿真。
🍎 往期回顾关注个人主页:Matlab科研工作室
🍊个人信条:格物致知,完整Matlab代码及仿真咨询内容私信。
🔥 内容介绍
在计算机视觉、自动驾驶、机器人导航等领域,实时物体跟踪是核心技术之一。单一滤波算法往往难以应对复杂场景(如目标遮挡、光照突变、运动状态突变),而卡尔曼滤波(Kalman Filter, KF)与粒子滤波(Particle Filter, PF)的结合,可充分发挥两者优势 —— 卡尔曼滤波擅长处理线性高斯系统下的平稳跟踪,粒子滤波能突破非线性、非高斯场景的限制,最终实现高精度、高鲁棒性的实时跟踪。
一、核心滤波算法原理回顾
在深入结合方案前,需先明确两种滤波的核心特性与适用场景,为 “优势互补” 提供理论基础。
1. 卡尔曼滤波(KF):线性高斯场景的高效解
卡尔曼滤波是一种基于最小均方误差(MMSE) 的递推滤波算法,仅适用于线性动态系统和高斯噪声模型,核心通过 “预测 - 更新” 两步实现状态估计:


二、卡尔曼滤波与粒子滤波的结合策略
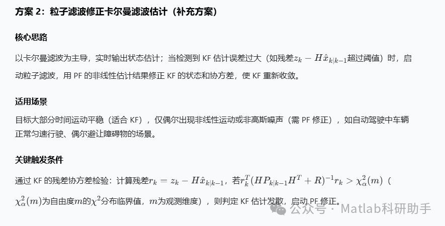
两种滤波的结合核心是 “以 KF 弥补 PF 的实时性缺陷,以 PF 扩展 KF 的适用场景”,常见结合方案分为两类:KF 引导 PF 采样(前向引导) 和PF 修正 KF 估计(后向修正) ,其中 “KF 引导 PF 采样” 是工程中最常用的方案。
方案 1:卡尔曼滤波引导粒子滤波采样(主流方案)
核心思路
利用卡尔曼滤波对目标状态的最优线性估计,将其作为粒子滤波的 “采样中心”,缩小粒子的采样范围 —— 原本 PF 需在整个状态空间随机采样,现在仅需在 KF 估计值的邻域内采样,大幅减少粒子数量(从数千个降至数百个),同时保证粒子集中在真实状态附近,提升估计精度和实时性。




三、工程应用与优化方向
1. 典型应用场景
- 自动驾驶
:跟踪前方车辆、行人,应对车辆变道(非线性)、行人横穿马路(运动突变)、建筑物遮挡等场景;
- 机器人导航
:机器人视觉跟踪目标物体,在室内环境中应对家具遮挡、目标旋转(非线性)等问题;
- 视频监控
:实时跟踪监控画面中的可疑人员,处理树木、路灯杆等遮挡,保证跟踪不丢失。
2. 关键优化方向
- 粒子数量自适应
:根据目标运动复杂度动态调整粒子数(如平稳运动时用 200 个,遮挡时用 400 个),进一步平衡精度与实时性;
- 特征融合
:PF 的权重计算中融合多模态特征(如颜色特征 + 深度特征,适用于 RGB-D 相机),提升遮挡场景下的观测似然准确性;
- 卡尔曼滤波自适应噪声
:通过自适应卡尔曼滤波(如强跟踪卡尔曼滤波 STKF)实时调整Q和R,减少 KF 预测误差,进一步缩小 PF 的采样范围。
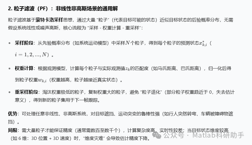
四、结论
卡尔曼滤波与粒子滤波的结合,通过 “KF 引导 PF 采样” 或 “PF 修正 KF 估计” 的策略,完美解决了单一算法的局限:既保留了卡尔曼滤波的低复杂度、高实时性,又具备了粒子滤波处理非线性、非高斯场景的鲁棒性。在实验中,结合算法的跟踪精度与纯 PF 相当,实时性接近纯 KF,且能有效应对目标遮挡、运动突变等复杂情况,是当前实时物体跟踪领域的优选方案之一,尤其适用于对精度和实时性均有较高要求的工程场景(如自动驾驶、机器人导航)。
⛳️ 运行结果

🔗 参考文献
[1] 侯静,景占荣,羊彦.远距离干扰环境下目标跟踪的扩展卡尔曼粒子滤波算法[J].电子与信息学报, 2013, 35(7):6.DOI:10.3724/SP.J.1146.2012.01476.
[2] 张俊根,姬红兵.IMM迭代扩展卡尔曼粒子滤波跟踪算法[J].电子与信息学报, 2010(5):5.DOI:10.3724/SP.J.1146.2009.00298.
[3] 张萌,陈恳,李娜,et al.卡尔曼滤波与粒子滤波之间跟踪模式的优化[J].计算机工程与应用, 2012, 48(36):6.DOI:CNKI:SUN:JSGG.0.2012-36-029.
📣 部分代码
🎈 部分理论引用网络文献,若有侵权联系博主删除
👇 关注我领取海量matlab电子书和数学建模资料
🏆团队擅长辅导定制多种科研领域MATLAB仿真,助力科研梦:
🌈 各类智能优化算法改进及应用
生产调度、经济调度、装配线调度、充电优化、车间调度、发车优化、水库调度、三维装箱、物流选址、货位优化、公交排班优化、充电桩布局优化、车间布局优化、集装箱船配载优化、水泵组合优化、解医疗资源分配优化、设施布局优化、可视域基站和无人机选址优化、背包问题、 风电场布局、时隙分配优化、 最佳分布式发电单元分配、多阶段管道维修、 工厂-中心-需求点三级选址问题、 应急生活物质配送中心选址、 基站选址、 道路灯柱布置、 枢纽节点部署、 输电线路台风监测装置、 集装箱调度、 机组优化、 投资优化组合、云服务器组合优化、 天线线性阵列分布优化、CVRP问题、VRPPD问题、多中心VRP问题、多层网络的VRP问题、多中心多车型的VRP问题、 动态VRP问题、双层车辆路径规划(2E-VRP)、充电车辆路径规划(EVRP)、油电混合车辆路径规划、混合流水车间问题、 订单拆分调度问题、 公交车的调度排班优化问题、航班摆渡车辆调度问题、选址路径规划问题、港口调度、港口岸桥调度、停机位分配、机场航班调度、泄漏源定位
🌈 机器学习和深度学习时序、回归、分类、聚类和降维
2.1 bp时序、回归预测和分类
2.2 ENS声神经网络时序、回归预测和分类
2.3 SVM/CNN-SVM/LSSVM/RVM支持向量机系列时序、回归预测和分类
2.4 CNN|TCN|GCN卷积神经网络系列时序、回归预测和分类
2.5 ELM/KELM/RELM/DELM极限学习机系列时序、回归预测和分类
2.6 GRU/Bi-GRU/CNN-GRU/CNN-BiGRU门控神经网络时序、回归预测和分类
2.7 ELMAN递归神经网络时序、回归\预测和分类
2.8 LSTM/BiLSTM/CNN-LSTM/CNN-BiLSTM/长短记忆神经网络系列时序、回归预测和分类
2.9 RBF径向基神经网络时序、回归预测和分类
2.10 DBN深度置信网络时序、回归预测和分类
2.11 FNN模糊神经网络时序、回归预测
2.12 RF随机森林时序、回归预测和分类
2.13 BLS宽度学习时序、回归预测和分类
2.14 PNN脉冲神经网络分类
2.15 模糊小波神经网络预测和分类
2.16 时序、回归预测和分类
2.17 时序、回归预测预测和分类
2.18 XGBOOST集成学习时序、回归预测预测和分类
2.19 Transform各类组合时序、回归预测预测和分类
方向涵盖风电预测、光伏预测、电池寿命预测、辐射源识别、交通流预测、负荷预测、股价预测、PM2.5浓度预测、电池健康状态预测、用电量预测、水体光学参数反演、NLOS信号识别、地铁停车精准预测、变压器故障诊断
🌈图像处理方面
图像识别、图像分割、图像检测、图像隐藏、图像配准、图像拼接、图像融合、图像增强、图像压缩感知
🌈 路径规划方面
旅行商问题(TSP)、车辆路径问题(VRP、MVRP、CVRP、VRPTW等)、无人机三维路径规划、无人机协同、无人机编队、机器人路径规划、栅格地图路径规划、多式联运运输问题、 充电车辆路径规划(EVRP)、 双层车辆路径规划(2E-VRP)、 油电混合车辆路径规划、 船舶航迹规划、 全路径规划规划、 仓储巡逻
🌈 无人机应用方面
无人机路径规划、无人机控制、无人机编队、无人机协同、无人机任务分配、无人机安全通信轨迹在线优化、车辆协同无人机路径规划
🌈 通信方面
传感器部署优化、通信协议优化、路由优化、目标定位优化、Dv-Hop定位优化、Leach协议优化、WSN覆盖优化、组播优化、RSSI定位优化、水声通信、通信上传下载分配
🌈 信号处理方面
信号识别、信号加密、信号去噪、信号增强、雷达信号处理、信号水印嵌入提取、肌电信号、脑电信号、信号配时优化、心电信号、DOA估计、编码译码、变分模态分解、管道泄漏、滤波器、数字信号处理+传输+分析+去噪、数字信号调制、误码率、信号估计、DTMF、信号检测
🌈电力系统方面
微电网优化、无功优化、配电网重构、储能配置、有序充电、MPPT优化、家庭用电
🌈 元胞自动机方面
交通流 人群疏散 病毒扩散 晶体生长 金属腐蚀
🌈 雷达方面
卡尔曼滤波跟踪、航迹关联、航迹融合、SOC估计、阵列优化、NLOS识别
🌈 车间调度
零等待流水车间调度问题NWFSP 、 置换流水车间调度问题PFSP、 混合流水车间调度问题HFSP 、零空闲流水车间调度问题NIFSP、分布式置换流水车间调度问题 DPFSP、阻塞流水车间调度问题BFSP
👇

被折叠的 条评论
为什么被折叠?



