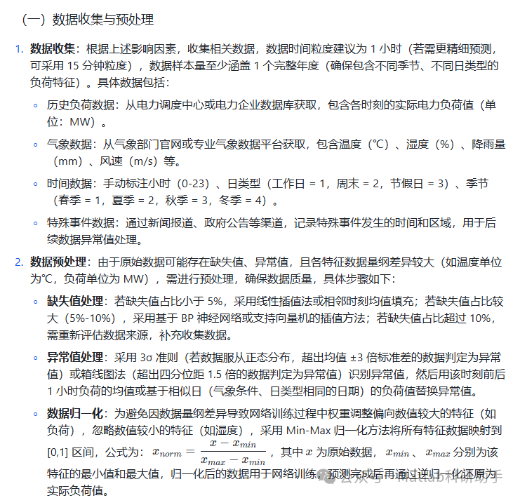
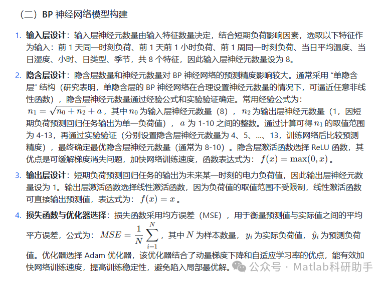
✅作者简介:热爱科研的Matlab仿真开发者,擅长数据处理、建模仿真、程序设计、完整代码获取、论文复现及科研仿真。
🍎 往期回顾关注个人主页:Matlab科研工作室
🍊个人信条:格物致知,完整Matlab代码及仿真咨询内容私信。
🔥 内容介绍
BP(Back Propagation)神经网络是一种按误差反向传播算法训练的多层前馈神经网络,是目前应用最广泛的神经网络模型之一。其核心思想是通过 “正向传播计算输出、反向传播调整权重” 的迭代过程,使网络的预测输出尽可能接近实际输出,从而实现对复杂非线性关系的拟合,非常适合短期负荷这类受多种因素影响、具有非线性特征的数据预测回归任务。
BP 神经网络通常由输入层、隐含层和输出层构成。输入层负责接收原始数据,隐含层通过激活函数(如 Sigmoid、ReLU 函数)对输入信息进行非线性变换和特征提取,输出层则输出预测结果。在训练过程中,首先根据初始权重和偏置,从输入层到输出层正向计算每个神经元的输出值;然后计算预测值与实际值之间的误差(常用均方误差 MSE),并从输出层反向传播至输入层,利用梯度下降法调整各层神经元的权重和偏置,以减小误差;重复上述过程,直到误差达到预设阈值或训练次数满足要求,此时网络训练完成,可用于预测。
二、短期负荷预测的影响因素分析
短期负荷(通常指未来 1 小时、24 小时或 72 小时的电力负荷)受多种因素影响,准确识别这些因素是构建 BP 神经网络输入层的关键,主要影响因素包括:
- 时间因素:包括小时、日类型(工作日、周末、节假日)、季节(春、夏、秋、冬)。例如,工作日的负荷高峰通常出现在早高峰(8:00-10:00)和晚高峰(18:00-21:00),而周末负荷高峰相对平缓;夏季和冬季因空调、取暖设备的使用,负荷普遍高于春秋季。
- 气象因素:温度(最高温度、最低温度、平均温度)、湿度、降雨量、风速等。其中温度是最关键的因素,夏季温度升高时,制冷负荷增加,冬季温度降低时,制热负荷增加,均会导致电力负荷显著上升;湿度较高时,人体体感不适,也会增加空调使用频率,间接影响负荷。
- 历史负荷数据:短期负荷具有一定的时间连续性和周期性,前 1 天、前 1 周相同时刻的负荷数据对当前短期负荷预测具有重要参考价值,例如前一天 14:00 的负荷与当天 14:00 的负荷往往存在较强的相关性。
- 特殊事件因素:如大型会议、体育赛事、重大节日庆典等,这些事件会导致特定区域、特定时间段的电力负荷出现异常波动,在数据预处理阶段需对这类特殊数据进行识别和处理。
三、基于 BP 神经网络的短期负荷预测回归步骤




四、模型优化策略

五、应用场景与实例说明
基于 BP 神经网络的短期负荷预测回归模型可广泛应用于电力系统的调度运行、负荷管理和电力市场交易等场景。例如,在电力调度中,调度中心可利用该模型预测未来 24 小时的电力负荷,提前安排火电机组的启停计划和水电、风电等可再生能源的消纳方案,确保电力系统的供需平衡;在负荷管理中,电力企业可根据短期负荷预测结果,制定有序用电方案,在负荷高峰时段引导用户错峰用电,降低电网的供电压力。
以某地区的短期负荷预测为例,收集该地区 2023 年 1 月 1 日至 2023 年 12 月 31 日的小时级历史负荷数据、气象数据(温度、湿度)和时间数据,共 8760 个样本。经过数据预处理(缺失值用线性插值填充,异常值用 3σ 准则识别并替换,数据归一化到 [0,1] 区间)后,将数据集按 7:2:1 划分为训练集(6132 个样本)、验证集(1752 个样本)和测试集(876 个样本)。构建 BP 神经网络,输入层神经元数量为 8(前 1 天同一时刻负荷、前 1 天前 1 小时负荷、前 1 周同一时刻负荷、当日平均温度、当日湿度、小时、日类型、季节),隐含层设为 1 层,通过经验公式和实验验证确定隐含层神经元数量为 9,激活函数为 ReLU,输出层神经元数量为 1,激活函数为线性,损失函数为 MSE,优化器为 Adam,学习率设为 0.001,训练轮数设为 1000 轮,批次大小设为 32。训练完成后,用测试集评估模型性能,得到 MSE=0.008,MAE=0.075MW,MAPE=4.2%,预测精度满足实际应用要求。通过分析预测结果发现,该模型在工作日和周末的负荷预测误差较小,在极端天气(如夏季高温、冬季严寒)时,因负荷波动较大,预测误差略有上升,但 MAPE 仍控制在 5% 以内,说明模型具有较好的适应性和泛化能力。
⛳️ 运行结果



🔗 参考文献
[1] 倪方云,程浩忠.采用改进BP神经网络算法预测短期电力负荷[J].供用电, 2008, 25(2):4.DOI:10.3969/j.issn.1006-6357.2008.02.005.
[2] 刘凯.基于改进BP神经网络的短期负荷预测研究[D].河海大学,2005.
[3] 吕婵.基于BP神经网络的短期负荷预测[D].华中科技大学[2025-08-27].DOI:CNKI:CDMD:2.2009.036676.
📣 部分代码
🎈 部分理论引用网络文献,若有侵权联系博主删除
👇 关注我领取海量matlab电子书和数学建模资料
🏆团队擅长辅导定制多种科研领域MATLAB仿真,助力科研梦:
🌈 各类智能优化算法改进及应用
生产调度、经济调度、装配线调度、充电优化、车间调度、发车优化、水库调度、三维装箱、物流选址、货位优化、公交排班优化、充电桩布局优化、车间布局优化、集装箱船配载优化、水泵组合优化、解医疗资源分配优化、设施布局优化、可视域基站和无人机选址优化、背包问题、 风电场布局、时隙分配优化、 最佳分布式发电单元分配、多阶段管道维修、 工厂-中心-需求点三级选址问题、 应急生活物质配送中心选址、 基站选址、 道路灯柱布置、 枢纽节点部署、 输电线路台风监测装置、 集装箱调度、 机组优化、 投资优化组合、云服务器组合优化、 天线线性阵列分布优化、CVRP问题、VRPPD问题、多中心VRP问题、多层网络的VRP问题、多中心多车型的VRP问题、 动态VRP问题、双层车辆路径规划(2E-VRP)、充电车辆路径规划(EVRP)、油电混合车辆路径规划、混合流水车间问题、 订单拆分调度问题、 公交车的调度排班优化问题、航班摆渡车辆调度问题、选址路径规划问题、港口调度、港口岸桥调度、停机位分配、机场航班调度、泄漏源定位
🌈 机器学习和深度学习时序、回归、分类、聚类和降维
2.1 bp时序、回归预测和分类
2.2 ENS声神经网络时序、回归预测和分类
2.3 SVM/CNN-SVM/LSSVM/RVM支持向量机系列时序、回归预测和分类
2.4 CNN|TCN|GCN卷积神经网络系列时序、回归预测和分类
2.5 ELM/KELM/RELM/DELM极限学习机系列时序、回归预测和分类
2.6 GRU/Bi-GRU/CNN-GRU/CNN-BiGRU门控神经网络时序、回归预测和分类
2.7 ELMAN递归神经网络时序、回归\预测和分类
2.8 LSTM/BiLSTM/CNN-LSTM/CNN-BiLSTM/长短记忆神经网络系列时序、回归预测和分类
2.9 RBF径向基神经网络时序、回归预测和分类
2.10 DBN深度置信网络时序、回归预测和分类
2.11 FNN模糊神经网络时序、回归预测
2.12 RF随机森林时序、回归预测和分类
2.13 BLS宽度学习时序、回归预测和分类
2.14 PNN脉冲神经网络分类
2.15 模糊小波神经网络预测和分类
2.16 时序、回归预测和分类
2.17 时序、回归预测预测和分类
2.18 XGBOOST集成学习时序、回归预测预测和分类
2.19 Transform各类组合时序、回归预测预测和分类
方向涵盖风电预测、光伏预测、电池寿命预测、辐射源识别、交通流预测、负荷预测、股价预测、PM2.5浓度预测、电池健康状态预测、用电量预测、水体光学参数反演、NLOS信号识别、地铁停车精准预测、变压器故障诊断
🌈图像处理方面
图像识别、图像分割、图像检测、图像隐藏、图像配准、图像拼接、图像融合、图像增强、图像压缩感知
🌈 路径规划方面
旅行商问题(TSP)、车辆路径问题(VRP、MVRP、CVRP、VRPTW等)、无人机三维路径规划、无人机协同、无人机编队、机器人路径规划、栅格地图路径规划、多式联运运输问题、 充电车辆路径规划(EVRP)、 双层车辆路径规划(2E-VRP)、 油电混合车辆路径规划、 船舶航迹规划、 全路径规划规划、 仓储巡逻
🌈 无人机应用方面
无人机路径规划、无人机控制、无人机编队、无人机协同、无人机任务分配、无人机安全通信轨迹在线优化、车辆协同无人机路径规划
🌈 通信方面
传感器部署优化、通信协议优化、路由优化、目标定位优化、Dv-Hop定位优化、Leach协议优化、WSN覆盖优化、组播优化、RSSI定位优化、水声通信、通信上传下载分配
🌈 信号处理方面
信号识别、信号加密、信号去噪、信号增强、雷达信号处理、信号水印嵌入提取、肌电信号、脑电信号、信号配时优化、心电信号、DOA估计、编码译码、变分模态分解、管道泄漏、滤波器、数字信号处理+传输+分析+去噪、数字信号调制、误码率、信号估计、DTMF、信号检测
🌈电力系统方面
微电网优化、无功优化、配电网重构、储能配置、有序充电、MPPT优化、家庭用电
🌈 元胞自动机方面
交通流 人群疏散 病毒扩散 晶体生长 金属腐蚀
🌈 雷达方面
卡尔曼滤波跟踪、航迹关联、航迹融合、SOC估计、阵列优化、NLOS识别
🌈 车间调度
零等待流水车间调度问题NWFSP 、 置换流水车间调度问题PFSP、 混合流水车间调度问题HFSP 、零空闲流水车间调度问题NIFSP、分布式置换流水车间调度问题 DPFSP、阻塞流水车间调度问题BFSP
👇
2万+

被折叠的 条评论
为什么被折叠?



