✅作者简介:热爱科研的Matlab仿真开发者,擅长数据处理、建模仿真、程序设计、完整代码获取、论文复现及科研仿真。
🍎 往期回顾关注个人主页:Matlab科研工作室
🍊个人信条:格物致知,完整Matlab代码及仿真咨询内容私信。
🔥 内容介绍
机载雷达在现代军事和民用领域发挥着至关重要的作用,例如军事侦察、气象监测、空中交通管制等。然而,由于其特殊的运动平台特性,机载雷达面临着复杂的电磁环境干扰,其中杂波问题尤为突出。地面杂波、气象杂波以及各种人为干扰信号,会严重影响雷达对目标信号的检测和识别 。传统的雷达信号处理方法,如空域滤波或时域滤波,难以有效应对这些复杂干扰。在此背景下,空时自适应处理(Space-Time Adaptive Processing,STAP)技术应运而生。它融合了空域和时域的信息处理,能够自适应地抑制杂波和干扰,极大地提升了机载雷达的性能,成为现代机载雷达信号处理的核心技术之一。
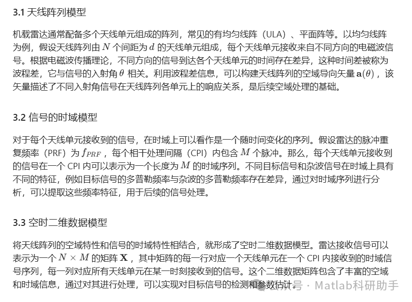
二、空时处理基本概念
2.1 空域与时域的结合
在传统雷达信号处理中,空域处理主要利用天线阵列的方向性,通过波束形成技术增强目标方向的信号,抑制其他方向的干扰;时域处理则专注于信号在时间维度上的变化特性,例如通过匹配滤波、脉冲压缩等技术提高信号的信噪比。而空时处理打破了二者的界限,将天线阵列的空间采样特性与信号的时间采样特性相结合,形成了一个空时二维处理框架。它把雷达接收信号看作是空域和时域的二维数据,在这个二维空间中对信号进行联合处理,从而更全面地利用信号和干扰的特征,实现对目标信号的精准检测。
2.2 自适应处理原理
自适应处理是 STAP 的关键特性。它能够根据雷达所处的实时环境,自动调整处理参数,以达到最佳的杂波抑制和目标检测效果。其核心原理基于最小均方误差(MMSE)准则或最大信噪比准则等。简单来说,系统通过不断地估计当前环境中的杂波和干扰特性,计算出最优的权值向量,对接收信号进行加权处理。在这个过程中,权值向量会根据环境变化实时更新,使得雷达在不同的杂波和干扰环境下,都能自适应地调整处理策略,实现对目标信号的有效提取。
三、空时处理信号模型

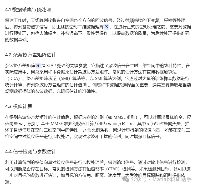
四、空时处理流程

五、空时处理在机载雷达中的意义
空时自适应处理技术为机载雷达带来了革命性的提升。它能够有效抑制复杂的杂波和干扰,大大提高了雷达在强杂波环境下的目标检测能力,使得雷达能够在恶劣的电磁环境中准确地发现和跟踪目标。同时,通过对目标参数的精确估计,提升了雷达的测量精度和分辨率,为军事作战和民用航空等领域提供了更可靠的信息支持 。此外,STAP 技术的应用还推动了雷达系统的智能化发展,使其能够更好地适应不同的工作场景和任务需求。
⛳️ 运行结果





🔗 参考文献
[1] 王永良,彭应宁.机载雷达空时二维自适应信号处理的进展与展望[J].电子学报, 1999, 27(3):7.DOI:10.3321/j.issn:0372-2112.1999.03.026.
[2] 王万林,廖桂生.机载预警雷达三维空时自适应处理及其降维研究[J].系统工程与电子技术, 2005, 27(3):4.DOI:10.3321/j.issn:1001-506X.2005.03.014.
[3] 李晓明,冯大政.一种机载雷达两级降维空时二维自适应处理方法[J].航空学报, 2008, 29(1):6.DOI:10.3321/j.issn:1000-6893.2008.01.026.
📣 部分代码
🎈 部分理论引用网络文献,若有侵权联系博主删除
👇 关注我领取海量matlab电子书和数学建模资料
🏆团队擅长辅导定制多种科研领域MATLAB仿真,助力科研梦:
🌈 各类智能优化算法改进及应用
生产调度、经济调度、装配线调度、充电优化、车间调度、发车优化、水库调度、三维装箱、物流选址、货位优化、公交排班优化、充电桩布局优化、车间布局优化、集装箱船配载优化、水泵组合优化、解医疗资源分配优化、设施布局优化、可视域基站和无人机选址优化、背包问题、 风电场布局、时隙分配优化、 最佳分布式发电单元分配、多阶段管道维修、 工厂-中心-需求点三级选址问题、 应急生活物质配送中心选址、 基站选址、 道路灯柱布置、 枢纽节点部署、 输电线路台风监测装置、 集装箱调度、 机组优化、 投资优化组合、云服务器组合优化、 天线线性阵列分布优化、CVRP问题、VRPPD问题、多中心VRP问题、多层网络的VRP问题、多中心多车型的VRP问题、 动态VRP问题、双层车辆路径规划(2E-VRP)、充电车辆路径规划(EVRP)、油电混合车辆路径规划、混合流水车间问题、 订单拆分调度问题、 公交车的调度排班优化问题、航班摆渡车辆调度问题、选址路径规划问题、港口调度、港口岸桥调度、停机位分配、机场航班调度、泄漏源定位
🌈 机器学习和深度学习时序、回归、分类、聚类和降维
2.1 bp时序、回归预测和分类
2.2 ENS声神经网络时序、回归预测和分类
2.3 SVM/CNN-SVM/LSSVM/RVM支持向量机系列时序、回归预测和分类
2.4 CNN|TCN|GCN卷积神经网络系列时序、回归预测和分类
2.5 ELM/KELM/RELM/DELM极限学习机系列时序、回归预测和分类
2.6 GRU/Bi-GRU/CNN-GRU/CNN-BiGRU门控神经网络时序、回归预测和分类
2.7 ELMAN递归神经网络时序、回归\预测和分类
2.8 LSTM/BiLSTM/CNN-LSTM/CNN-BiLSTM/长短记忆神经网络系列时序、回归预测和分类
2.9 RBF径向基神经网络时序、回归预测和分类
2.10 DBN深度置信网络时序、回归预测和分类
2.11 FNN模糊神经网络时序、回归预测
2.12 RF随机森林时序、回归预测和分类
2.13 BLS宽度学习时序、回归预测和分类
2.14 PNN脉冲神经网络分类
2.15 模糊小波神经网络预测和分类
2.16 时序、回归预测和分类
2.17 时序、回归预测预测和分类
2.18 XGBOOST集成学习时序、回归预测预测和分类
2.19 Transform各类组合时序、回归预测预测和分类
方向涵盖风电预测、光伏预测、电池寿命预测、辐射源识别、交通流预测、负荷预测、股价预测、PM2.5浓度预测、电池健康状态预测、用电量预测、水体光学参数反演、NLOS信号识别、地铁停车精准预测、变压器故障诊断
🌈图像处理方面
图像识别、图像分割、图像检测、图像隐藏、图像配准、图像拼接、图像融合、图像增强、图像压缩感知
🌈 路径规划方面
旅行商问题(TSP)、车辆路径问题(VRP、MVRP、CVRP、VRPTW等)、无人机三维路径规划、无人机协同、无人机编队、机器人路径规划、栅格地图路径规划、多式联运运输问题、 充电车辆路径规划(EVRP)、 双层车辆路径规划(2E-VRP)、 油电混合车辆路径规划、 船舶航迹规划、 全路径规划规划、 仓储巡逻
🌈 无人机应用方面
无人机路径规划、无人机控制、无人机编队、无人机协同、无人机任务分配、无人机安全通信轨迹在线优化、车辆协同无人机路径规划
🌈 通信方面
传感器部署优化、通信协议优化、路由优化、目标定位优化、Dv-Hop定位优化、Leach协议优化、WSN覆盖优化、组播优化、RSSI定位优化、水声通信、通信上传下载分配
🌈 信号处理方面
信号识别、信号加密、信号去噪、信号增强、雷达信号处理、信号水印嵌入提取、肌电信号、脑电信号、信号配时优化、心电信号、DOA估计、编码译码、变分模态分解、管道泄漏、滤波器、数字信号处理+传输+分析+去噪、数字信号调制、误码率、信号估计、DTMF、信号检测
🌈电力系统方面
微电网优化、无功优化、配电网重构、储能配置、有序充电、MPPT优化、家庭用电
🌈 元胞自动机方面
交通流 人群疏散 病毒扩散 晶体生长 金属腐蚀
🌈 雷达方面
卡尔曼滤波跟踪、航迹关联、航迹融合、SOC估计、阵列优化、NLOS识别
🌈 车间调度
零等待流水车间调度问题NWFSP 、 置换流水车间调度问题PFSP、 混合流水车间调度问题HFSP 、零空闲流水车间调度问题NIFSP、分布式置换流水车间调度问题 DPFSP、阻塞流水车间调度问题BFSP
👇

7万+

被折叠的 条评论
为什么被折叠?



