✅作者简介:热爱科研的Matlab仿真开发者,擅长数据处理、建模仿真、程序设计、完整代码获取、论文复现及科研仿真。
🍎 往期回顾关注个人主页:Matlab科研工作室
🍊个人信条:格物致知,完整Matlab代码及仿真咨询内容私信。
🔥 内容介绍
视觉系统是我们理解和感知世界的重要桥梁。它不仅仅是简单地捕捉光线,而是通过复杂的神经过程,将光线转化为有意义的视觉信息。对比敏感度(Contrast Sensitivity, CS)是衡量视觉系统分辨不同灰度级别差异的能力的重要指标,它反映了视觉系统对不同空间频率的视觉刺激的敏感程度。理解并量化对比敏感度对于研究视觉功能、诊断视觉疾病以及优化显示设备具有重要意义。巴顿模型(Barten Model)是一种广泛应用的对比敏感度函数(Contrast Sensitivity Function, CSF)模型,它能够基于多种生理和光学参数,计算特定空间频率下的对比敏感度值,为我们提供了一种实用且相对准确的工具。本文将深入探讨巴顿模型,阐述其原理、组成部分以及在计算输入空间频率对比敏感度值方面的应用。
对比敏感度函数 (CSF) 的重要性及巴顿模型的作用
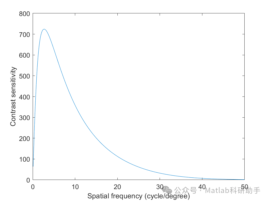
对比敏感度函数 (CSF) 描述了视觉系统在不同空间频率下区分对比度差异的能力。CSF 通常呈现一个倒 U 形曲线,表明视觉系统对中等空间频率最为敏感,对低空间频率和高空间频率则相对不敏感。这种现象反映了视觉系统内部复杂的神经处理过程,包括感受野的大小、神经元的分布以及视觉皮层的连接等。
CSF 的重要性体现在多个方面:
- 视觉功能评估:
CSF 可以用于评估个体的视觉功能,例如检测早期青光眼、糖尿病视网膜病变等疾病导致的视觉功能障碍。
- 显示设备优化:
CSF 可以指导显示设备的优化设计,使其能够更好地匹配人类视觉系统的特性,提高图像质量和视觉舒适度。
- 视觉模型构建:
CSF 作为重要的实验数据,可以用于构建更加完善的视觉模型,从而更好地理解视觉系统的运作机制。
巴顿模型作为一种常用的 CSF 模型,其优势在于:
- 基于生理参数:
巴顿模型考虑了多种影响对比敏感度的生理参数,例如光学传递函数(Optical Transfer Function, OTF)、神经噪声等,使其能够更真实地反映视觉系统的特性。
- 可调整性:
巴顿模型允许用户根据具体的实验条件和观察者特征调整模型参数,从而提高预测的准确性。
- 实用性:
巴顿模型提供了较为简洁的计算公式,方便研究人员和工程师使用。
巴顿模型的组成要素及计算原理
巴顿模型的核心思想是,视觉系统能够分辨的对比度受限于视觉系统内部的噪声。当信号强度(即对比度)超过噪声水平时,视觉系统才能够感知到。
下面将对公式中的关键参数进行详细解释:
- 光学传递函数 (OTF):
OTF 描述了眼睛光学系统对不同空间频率的传递能力。理想情况下,OTF 应该为 1,表示光学系统能够完美地传递所有空间频率的信息。然而,由于人眼光学系统的衍射和像差等因素,OTF 会随着空间频率的增加而逐渐衰减。
-
有效视野模糊标准差 (σ): σ 反映了视觉系统内部的噪声水平,主要来自于视网膜神经节细胞的感受野大小和空间采样密度。 较大的 σ 值意味着视觉系统对高空间频率的敏感度较低。σ 的值通常与观看距离、眼睛分辨率等因素有关。
-
神经噪声 (N): N 代表视觉系统内部固有的噪声水平,即使在没有外界刺激的情况下也存在。神经噪声可能来源于神经元的随机放电、突触连接的随机变化等。
使用巴顿模型计算输入空间频率的对比敏感度值
为了使用巴顿模型计算特定空间频率下的对比敏感度值,我们需要确定模型中的各个参数,并将空间频率代入公式进行计算。具体步骤如下:
-
确定观察条件: 确定观察距离、背景亮度、瞳孔大小等观察条件。这些条件会影响模型的参数值。
-
确定模型参数: 根据观察条件,确定 k、σ、N 和 OTF 的参数值。可以查阅相关文献,或者使用实验数据进行拟合。 例如,可以查阅文献获取典型观察距离下的σ值,或通过实验测量得到个体的OTF曲线,并拟合得到参数 a。
-
选择空间频率: 选择需要计算对比敏感度值的空间频率。可以选择一组空间频率,例如 1, 2, 4, 8, 16 周期/度,来绘制 CSF 曲线。
-
代入公式计算: 将确定的参数值和空间频率代入巴顿模型的公式,计算出对应的对比敏感度值。
-
绘制 CSF 曲线: 将计算得到的对比敏感度值与空间频率对应起来,绘制 CSF 曲线。
实例说明
假设我们要在以下条件下计算对比敏感度:
-
观察距离:1 米
-
背景亮度:50 cd/m²
-
瞳孔直径:3 mm
-
空间频率:5 周期/度
根据经验和文献,我们可以假设以下参数值:
-
k = 3
-
σ = 0.01
-
N = 0.001
-
a = 0.1
巴顿模型的局限性与改进方向
虽然巴顿模型是一种实用且广泛应用的 CSF 模型,但它仍然存在一些局限性:
- 简化假设:
巴顿模型对视觉系统的复杂特性进行了一些简化假设,例如将 OTF 近似为高斯函数,忽略了视觉皮层的非线性处理等。
- 参数估计:
模型参数的准确估计是影响预测准确性的关键。然而,参数值的确定往往依赖于经验和文献,缺乏精确的测量方法。
- 个体差异:
巴顿模型没有充分考虑个体之间的差异,例如年龄、视力状况等。
为了克服这些局限性,研究人员正在不断改进巴顿模型,例如:
- 引入更复杂的 OTF 模型:
使用更准确的 OTF 模型来描述眼睛光学系统的传递特性,例如基于波前像差测量的 OTF 模型。
- 考虑视觉皮层的非线性处理:
引入非线性模型来模拟视觉皮层的神经处理过程,例如对比度增益控制等。
- 结合机器学习方法:
使用机器学习方法,基于大量的实验数据来训练模型,从而提高预测的准确性和鲁棒性。
- 针对特定人群进行参数优化:
例如针对儿童、老年人或视觉疾病患者进行参数优化,从而提高模型的适用性。
结论
巴顿模型作为一种广泛应用的对比敏感度函数模型,为我们提供了一种实用且相对准确的工具,用于计算特定空间频率下的对比敏感度值。通过考虑光学传递函数、神经噪声和有效视野模糊等因素,巴顿模型能够较好地反映视觉系统的特性。然而,巴顿模型仍然存在一些局限性,需要不断改进和完善。随着视觉科学的不断发展,相信未来的对比敏感度模型将更加准确、可靠,为我们理解视觉功能、优化显示设备以及诊断视觉疾病提供更强大的支持。
⛳️ 运行结果

🔗 参考文献
[1] 王珏,张克政,王学义,等.对比敏感度、视锐度与目标识别的相关性研究[J].海军医学杂志, 1993(4):5.DOI:CNKI:SUN:HJYX.0.1993-04-002.
[2] 魏林娜,孙葆忱.正常眼激光视觉对比敏感度曲线的测定[J].眼科研究, 1990, 008(002):119-121.
[3] 杨晟炜,方恩印,郑亮,et al.人眼明度视觉对比敏感度特性测量[J].包装工程,2019,40(19):251-256.YANG Sheng-wei,FANG En-yin,ZHENG Liang,XU Xiang-yang.Measurement of the Lightness Contrast Sensitivity of Human Vision.Packaging Engineering, 2019, 40(19):251-256.
📣 部分代码
🎈 部分理论引用网络文献,若有侵权联系博主删除
👇 关注我领取海量matlab电子书和数学建模资料
🏆团队擅长辅导定制多种科研领域MATLAB仿真,助力科研梦:
🌈 各类智能优化算法改进及应用
生产调度、经济调度、装配线调度、充电优化、车间调度、发车优化、水库调度、三维装箱、物流选址、货位优化、公交排班优化、充电桩布局优化、车间布局优化、集装箱船配载优化、水泵组合优化、解医疗资源分配优化、设施布局优化、可视域基站和无人机选址优化、背包问题、 风电场布局、时隙分配优化、 最佳分布式发电单元分配、多阶段管道维修、 工厂-中心-需求点三级选址问题、 应急生活物质配送中心选址、 基站选址、 道路灯柱布置、 枢纽节点部署、 输电线路台风监测装置、 集装箱调度、 机组优化、 投资优化组合、云服务器组合优化、 天线线性阵列分布优化、CVRP问题、VRPPD问题、多中心VRP问题、多层网络的VRP问题、多中心多车型的VRP问题、 动态VRP问题、双层车辆路径规划(2E-VRP)、充电车辆路径规划(EVRP)、油电混合车辆路径规划、混合流水车间问题、 订单拆分调度问题、 公交车的调度排班优化问题、航班摆渡车辆调度问题、选址路径规划问题、港口调度、港口岸桥调度、停机位分配、机场航班调度、泄漏源定位
🌈 机器学习和深度学习时序、回归、分类、聚类和降维
2.1 bp时序、回归预测和分类
2.2 ENS声神经网络时序、回归预测和分类
2.3 SVM/CNN-SVM/LSSVM/RVM支持向量机系列时序、回归预测和分类
2.4 CNN|TCN|GCN卷积神经网络系列时序、回归预测和分类
2.5 ELM/KELM/RELM/DELM极限学习机系列时序、回归预测和分类
2.6 GRU/Bi-GRU/CNN-GRU/CNN-BiGRU门控神经网络时序、回归预测和分类
2.7 ELMAN递归神经网络时序、回归\预测和分类
2.8 LSTM/BiLSTM/CNN-LSTM/CNN-BiLSTM/长短记忆神经网络系列时序、回归预测和分类
2.9 RBF径向基神经网络时序、回归预测和分类
2.10 DBN深度置信网络时序、回归预测和分类
2.11 FNN模糊神经网络时序、回归预测
2.12 RF随机森林时序、回归预测和分类
2.13 BLS宽度学习时序、回归预测和分类
2.14 PNN脉冲神经网络分类
2.15 模糊小波神经网络预测和分类
2.16 时序、回归预测和分类
2.17 时序、回归预测预测和分类
2.18 XGBOOST集成学习时序、回归预测预测和分类
2.19 Transform各类组合时序、回归预测预测和分类
方向涵盖风电预测、光伏预测、电池寿命预测、辐射源识别、交通流预测、负荷预测、股价预测、PM2.5浓度预测、电池健康状态预测、用电量预测、水体光学参数反演、NLOS信号识别、地铁停车精准预测、变压器故障诊断
🌈图像处理方面
图像识别、图像分割、图像检测、图像隐藏、图像配准、图像拼接、图像融合、图像增强、图像压缩感知
🌈 路径规划方面
旅行商问题(TSP)、车辆路径问题(VRP、MVRP、CVRP、VRPTW等)、无人机三维路径规划、无人机协同、无人机编队、机器人路径规划、栅格地图路径规划、多式联运运输问题、 充电车辆路径规划(EVRP)、 双层车辆路径规划(2E-VRP)、 油电混合车辆路径规划、 船舶航迹规划、 全路径规划规划、 仓储巡逻
🌈 无人机应用方面
无人机路径规划、无人机控制、无人机编队、无人机协同、无人机任务分配、无人机安全通信轨迹在线优化、车辆协同无人机路径规划
🌈 通信方面
传感器部署优化、通信协议优化、路由优化、目标定位优化、Dv-Hop定位优化、Leach协议优化、WSN覆盖优化、组播优化、RSSI定位优化、水声通信、通信上传下载分配
🌈 信号处理方面
信号识别、信号加密、信号去噪、信号增强、雷达信号处理、信号水印嵌入提取、肌电信号、脑电信号、信号配时优化、心电信号、DOA估计、编码译码、变分模态分解、管道泄漏、滤波器、数字信号处理+传输+分析+去噪、数字信号调制、误码率、信号估计、DTMF、信号检测
🌈电力系统方面
微电网优化、无功优化、配电网重构、储能配置、有序充电、MPPT优化、家庭用电
🌈 元胞自动机方面
交通流 人群疏散 病毒扩散 晶体生长 金属腐蚀
🌈 雷达方面
卡尔曼滤波跟踪、航迹关联、航迹融合、SOC估计、阵列优化、NLOS识别
🌈 车间调度
零等待流水车间调度问题NWFSP 、 置换流水车间调度问题PFSP、 混合流水车间调度问题HFSP 、零空闲流水车间调度问题NIFSP、分布式置换流水车间调度问题 DPFSP、阻塞流水车间调度问题BFSP
👇
9717

被折叠的 条评论
为什么被折叠?



