随着大数据时代的到来,对高维数据的分析和处理日益重要。多变量数据嵌入,作为一种降维技术,旨在将高维数据映射到低维空间,从而揭示数据中隐藏的结构和模式,并为后续的分析和可视化提供便利。在许多应用领域,如图像识别、生物信息学和金融建模,多变量数据嵌入都展现出强大的潜力。本文将深入探讨多变量数据嵌入中的参数估计问题,并结合 Matlab 代码进行详细阐述。
1. 多变量数据嵌入概述
多变量数据嵌入的核心思想是保留高维数据点之间的某种相似性或距离关系,将其映射到低维空间中。不同类型的嵌入方法侧重于不同的相似性度量和优化目标,因此适用于不同的数据结构和分析目的。常见的嵌入方法包括:
- 线性嵌入方法:
主成分分析 (PCA)、线性判别分析 (LDA) 等。这些方法通过线性变换将数据投影到新的坐标系,保留方差最大或区分度最高的维度。PCA 寻找方差最大的方向,而 LDA 则旨在最大化类别之间的分离度。
- 非线性嵌入方法:
等度量映射 (Isomap)、局部线性嵌入 (LLE)、拉普拉斯特征映射 (Laplacian Eigenmaps) 等。这些方法能够捕捉数据中的非线性结构,适用于流形学习等场景。Isomap 通过测地距离保持数据点之间的全局结构,LLE 则利用局部线性重构关系,而 Laplacian Eigenmaps 基于数据图的拉普拉斯算子进行降维。
- 基于概率模型的嵌入方法:
高斯过程潜在变量模型 (GPLVM)、变分自编码器 (VAE) 等。这些方法将数据嵌入过程建模为一个概率模型,通过最大化似然函数或最小化 Kullback-Leibler 散度来学习嵌入参数。GPLVM 假设数据由一个高斯过程生成,并通过学习潜在变量来解释数据。VAE 则利用神经网络学习数据的编码器和解码器,从而实现数据的降维和重构。
2. 参数估计问题
在多变量数据嵌入中,参数估计至关重要。嵌入的质量直接依赖于参数的准确性。参数估计问题主要涉及以下几个方面:
- 嵌入维度的选择:
选择合适的嵌入维度至关重要。维度过低可能会丢失重要的信息,而维度过高则会导致过拟合,增加计算复杂度。常用的维度选择方法包括基于特征值的分析、交叉验证等。例如,在 PCA 中,可以通过分析特征值的贡献率来确定需要保留的维度数量。
- 邻域大小的确定:
在 LLE 和 Laplacian Eigenmaps 等基于邻域的嵌入方法中,邻域大小的确定直接影响嵌入结果。邻域过小可能会导致局部信息不足,而邻域过大则会引入噪声。常用的邻域大小选择方法包括基于距离阈值的选择、k 近邻选择等。例如,可以通过分析不同 k 值下的重构误差来选择合适的邻域大小。
- 正则化参数的优化:
在许多嵌入方法中,为了防止过拟合,通常会引入正则化项。正则化参数的选择需要进行仔细的调整。常用的正则化参数优化方法包括交叉验证、网格搜索等。例如,在岭回归中,可以通过交叉验证选择最佳的正则化系数,平衡模型的拟合能力和泛化能力。
- 概率模型参数的学习:
在基于概率模型的嵌入方法中,需要学习模型的参数,如高斯过程的协方差函数参数、变分自编码器的网络权重等。常用的参数学习方法包括最大似然估计、变分推断等。例如,在 GPLVM 中,可以通过最大化边际似然函数来学习高斯过程的协方差函数参数。
3. 参数估计的挑战与策略
多变量数据嵌入中的参数估计面临着许多挑战:
- 非凸性:
许多嵌入方法的优化目标函数是非凸的,这导致很难找到全局最优解。常用的解决策略包括使用随机初始化、多起点优化等。
- 高维性:
高维数据的计算复杂度很高,需要使用高效的算法和数据结构。常用的策略包括降维预处理、近似算法等。
- 噪声和异常值:
噪声和异常值会对嵌入结果产生负面影响。常用的策略包括数据清洗、鲁棒优化等。
- 缺乏先验知识:
在许多情况下,我们对数据的结构和性质缺乏先验知识,这使得参数估计更加困难。常用的策略包括探索性数据分析、领域知识融合等。
为了应对这些挑战,可以采取以下策略:
- 选择合适的嵌入方法:
根据数据的特点和分析目的选择合适的嵌入方法。例如,对于线性数据,可以使用 PCA 或 LDA;对于非线性数据,可以使用 Isomap 或 LLE;对于概率建模,可以使用 GPLVM 或 VAE。
- 使用交叉验证进行参数选择:
通过交叉验证选择最佳的参数组合,避免过拟合。
- 进行正则化:
使用正则化技术,防止过拟合,提高模型的泛化能力。
- 使用高效的优化算法:
使用高效的优化算法,如梯度下降法、共轭梯度法、拟牛顿法等,加速参数估计过程。
- 结合领域知识:
结合领域知识,对参数进行约束,提高参数估计的准确性。
4. 总结与展望
多变量数据嵌入是一种强大的降维技术,可以有效地揭示高维数据中隐藏的结构和模式。参数估计是多变量数据嵌入中的关键环节,直接影响嵌入的质量。本文深入探讨了多变量数据嵌入中的参数估计问题,并结合 Matlab 代码进行了详细阐述。然而,多变量数据嵌入仍然是一个活跃的研究领域,未来可以从以下几个方面进行进一步的研究:
- 开发更高效的参数估计算法:
研究更高效的参数估计算法,以应对高维数据的挑战。
- 研究自适应的参数选择方法:
开发自适应的参数选择方法,根据数据的特点自动选择合适的参数。
- 探索更鲁棒的嵌入方法:
研究更鲁棒的嵌入方法,以应对噪声和异常值的影响。
- 结合深度学习技术:
将深度学习技术与多变量数据嵌入相结合,例如使用自编码器学习数据的嵌入表示。
。
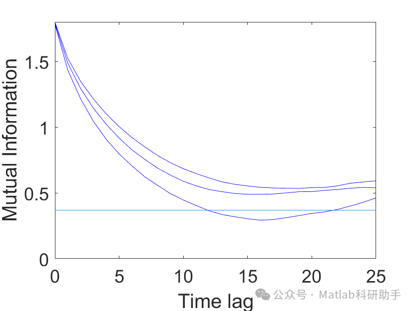
⛳️ 运行结果








🔗 参考文献
[1] 李钦,项凤雏,颜伟,等.基于SCADA及PMU多时段量测信息的独立线路参数估计方法[J].电网技术, 2011, 35(2):5.DOI:CNKI:SUN:DWJS.0.2011-02-020.
[2] 苏千叶.线性回归模型参数估计及异常点检测方法改进[D].山东大学,2015.DOI:10.7666/d.Y2794027.
[3] 王宏鼎,任庆昌.线性多变量系统Markov参数估计的MATLAB语言实现[J].工业控制计算机, 2001, 14(7):3.DOI:10.3969/j.issn.1001-182X.2001.07.014.
📣 部分代码
🎈 部分理论引用网络文献,若有侵权联系博主删除
👇 关注我领取海量matlab电子书和数学建模资料
🏆团队擅长辅导定制多种科研领域MATLAB仿真,助力科研梦:
🌈 各类智能优化算法改进及应用
生产调度、经济调度、装配线调度、充电优化、车间调度、发车优化、水库调度、三维装箱、物流选址、货位优化、公交排班优化、充电桩布局优化、车间布局优化、集装箱船配载优化、水泵组合优化、解医疗资源分配优化、设施布局优化、可视域基站和无人机选址优化、背包问题、 风电场布局、时隙分配优化、 最佳分布式发电单元分配、多阶段管道维修、 工厂-中心-需求点三级选址问题、 应急生活物质配送中心选址、 基站选址、 道路灯柱布置、 枢纽节点部署、 输电线路台风监测装置、 集装箱调度、 机组优化、 投资优化组合、云服务器组合优化、 天线线性阵列分布优化、CVRP问题、VRPPD问题、多中心VRP问题、多层网络的VRP问题、多中心多车型的VRP问题、 动态VRP问题、双层车辆路径规划(2E-VRP)、充电车辆路径规划(EVRP)、油电混合车辆路径规划、混合流水车间问题、 订单拆分调度问题、 公交车的调度排班优化问题、航班摆渡车辆调度问题、选址路径规划问题、港口调度、港口岸桥调度、停机位分配、机场航班调度、泄漏源定位
🌈 机器学习和深度学习时序、回归、分类、聚类和降维
2.1 bp时序、回归预测和分类
2.2 ENS声神经网络时序、回归预测和分类
2.3 SVM/CNN-SVM/LSSVM/RVM支持向量机系列时序、回归预测和分类
2.4 CNN|TCN|GCN卷积神经网络系列时序、回归预测和分类
2.5 ELM/KELM/RELM/DELM极限学习机系列时序、回归预测和分类
2.6 GRU/Bi-GRU/CNN-GRU/CNN-BiGRU门控神经网络时序、回归预测和分类
2.7 ELMAN递归神经网络时序、回归\预测和分类
2.8 LSTM/BiLSTM/CNN-LSTM/CNN-BiLSTM/长短记忆神经网络系列时序、回归预测和分类
2.9 RBF径向基神经网络时序、回归预测和分类
2.10 DBN深度置信网络时序、回归预测和分类
2.11 FNN模糊神经网络时序、回归预测
2.12 RF随机森林时序、回归预测和分类
2.13 BLS宽度学习时序、回归预测和分类
2.14 PNN脉冲神经网络分类
2.15 模糊小波神经网络预测和分类
2.16 时序、回归预测和分类
2.17 时序、回归预测预测和分类
2.18 XGBOOST集成学习时序、回归预测预测和分类
2.19 Transform各类组合时序、回归预测预测和分类
方向涵盖风电预测、光伏预测、电池寿命预测、辐射源识别、交通流预测、负荷预测、股价预测、PM2.5浓度预测、电池健康状态预测、用电量预测、水体光学参数反演、NLOS信号识别、地铁停车精准预测、变压器故障诊断
🌈图像处理方面
图像识别、图像分割、图像检测、图像隐藏、图像配准、图像拼接、图像融合、图像增强、图像压缩感知
🌈 路径规划方面
旅行商问题(TSP)、车辆路径问题(VRP、MVRP、CVRP、VRPTW等)、无人机三维路径规划、无人机协同、无人机编队、机器人路径规划、栅格地图路径规划、多式联运运输问题、 充电车辆路径规划(EVRP)、 双层车辆路径规划(2E-VRP)、 油电混合车辆路径规划、 船舶航迹规划、 全路径规划规划、 仓储巡逻
🌈 无人机应用方面
无人机路径规划、无人机控制、无人机编队、无人机协同、无人机任务分配、无人机安全通信轨迹在线优化、车辆协同无人机路径规划
🌈 通信方面
传感器部署优化、通信协议优化、路由优化、目标定位优化、Dv-Hop定位优化、Leach协议优化、WSN覆盖优化、组播优化、RSSI定位优化、水声通信、通信上传下载分配
🌈 信号处理方面
信号识别、信号加密、信号去噪、信号增强、雷达信号处理、信号水印嵌入提取、肌电信号、脑电信号、信号配时优化、心电信号、DOA估计、编码译码、变分模态分解、管道泄漏、滤波器、数字信号处理+传输+分析+去噪、数字信号调制、误码率、信号估计、DTMF、信号检测
🌈电力系统方面
微电网优化、无功优化、配电网重构、储能配置、有序充电、MPPT优化、家庭用电
🌈 元胞自动机方面
交通流 人群疏散 病毒扩散 晶体生长 金属腐蚀
🌈 雷达方面
卡尔曼滤波跟踪、航迹关联、航迹融合、SOC估计、阵列优化、NLOS识别
🌈 车间调度
零等待流水车间调度问题NWFSP 、 置换流水车间调度问题PFSP、 混合流水车间调度问题HFSP 、零空闲流水车间调度问题NIFSP、分布式置换流水车间调度问题 DPFSP、阻塞流水车间调度问题BFSP
👇
2584

被折叠的 条评论
为什么被折叠?



