✅作者简介:热爱科研的Matlab仿真开发者,擅长数据处理、建模仿真、程序设计、完整代码获取、论文复现及科研仿真。
🍎 往期回顾关注个人主页:Matlab科研工作室
🍊个人信条:格物致知,完整Matlab代码获取及仿真咨询内容私信。
🔥 内容介绍
一、引言:复杂环境下路径规划的破局之道
在科技飞速发展的当下,机器人导航与自动驾驶等前沿领域持续吸引着全球目光。其中,路径规划作为关键核心技术,宛如这些领域的 “大脑”,指挥着各类智能设备在复杂环境中安全、高效地运行。设想一下,在繁华都市的街道上,自动驾驶汽车需在车水马龙、行人穿梭的复杂路况里,精准规划出前往目的地的最优路线;或是在仓储物流中心,智能机器人要在堆满货物的货架间,快速找到前往目标货物存放点的路径。这些场景中,如何在布满障碍物的空间里,找到一条从起点顺利抵达目标点的安全路径,成为亟待解决的关键问题。
传统路径规划算法,诸如 A算法、Dijkstra 算法等,在面对简单环境时表现尚可。它们基于图搜索的原理,通过计算节点之间的距离和代价,逐步搜索出从起点到终点的路径。然而,当踏入高维空间或遇到复杂约束场景时,这些传统算法便暴露出诸多弊端。以 A算法为例,它在搜索过程中需要维护一个优先队列来存储待扩展的节点,随着搜索空间的增大,节点数量呈指数级增长,导致计算量急剧上升,效率大幅降低。在一个具有 100x100 个网格单元的二维地图中,如果每个网格单元都有可能成为待扩展节点,那么 A * 算法在搜索过程中可能需要处理数以万计的节点,这对于实时性要求较高的应用场景来说,无疑是难以接受的。
而 RRT(快速探索随机树)算法的出现,犹如为复杂环境下的路径规划带来了一道曙光。它独辟蹊径,采用随机采样和树结构扩展的创新机制,有效避开了传统算法在高维空间中的 “维度灾难” 问题,成为解决非凸空间路径规划的有力武器。RRT 算法的核心思想在于,以起点为根节点,通过在环境空间中随机采样生成新的节点,并将这些新节点逐步添加到树结构中,不断扩展树的分支,直至树的某个分支触达目标点,从而找到从起点到目标点的路径。这种随机采样的方式,使得 RRT 算法能够在复杂环境中快速探索未知区域,避免陷入局部最优解,大大提高了路径搜索的效率和成功率。
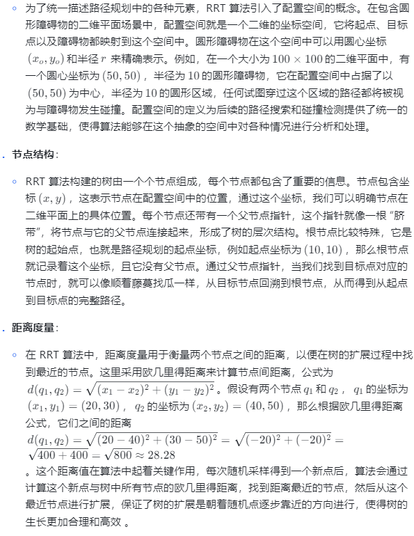
本文将聚焦于包含圆形障碍物的二维平面场景,深入且全面地解析 RRT 算法的核心逻辑、详细实现步骤以及优化策略。通过一步步的剖析,为读者呈现出一套完整且实用的路径规划解决方案,助力大家在相关领域的研究与应用中取得突破。
二、RRT 算法核心原理:随机探索与树结构的完美结合
(一)算法诞生背景与核心思想
在机器人技术蓬勃发展的 20 世纪末,传统路径规划算法在高维空间和复杂环境面前显得力不从心。1998 年,Steven M. LaValle 教授提出了 RRT 算法,如同在黑暗中点亮了一盏明灯,为解决复杂空间路径规划问题开辟了新道路。当时,随着机器人应用场景的不断拓展,从工业制造中的精细操作到未知环境下的自主探索,机器人需要在充满各种形状和分布的障碍物空间中自由穿梭。传统基于网格搜索或图论的算法,由于需要对整个空间进行离散化处理,面临着维度灾难的困境 —— 随着空间维度增加,计算量呈指数级增长,效率急剧下降。
RRT 算法的核心思想极具创新性,它摒弃了传统的全面搜索模式,采用一种随机生长的树结构来探索空间。想象一下,在一片未知的森林中,我们从一个固定的起点出发,以随机的方向迈出步伐,每走一步就标记一个位置,这些位置就像树的节点,不断延伸扩展。RRT 算法从起点开始,将其作为树的根节点,然后在整个空间中随机选取一个点,在已有的树节点中寻找距离这个随机点最近的节点,从这个最近节点朝着随机点的方向扩展出一个新节点,就如同从树干上长出一根新的树枝。这个新节点如果没有与障碍物发生碰撞,就将其加入到树中。不断重复这个过程,树就会像有生命一般,朝着各个方向生长,优先向那些尚未被探索的区域蔓延。随着树的不断扩展,当树的某个节点足够接近目标点时,就可以认为找到了一条从起点到目标点的路径,通过回溯树中节点的父子关系,便能得到完整的路径。这种随机探索的方式,使得 RRT 算法能够在复杂的高维空间中快速找到可行路径,避免陷入局部最优的陷阱,就像在迷宫中,它不是沿着固定的路线寻找出口,而是通过随机探索,更有可能发现隐藏在角落的正确路径 。

⛳️ 运行结果

📣 部分代码
map = [start_point, 1];
epsilon = 0.3;
%obstacles:
obstacles = [2 3 2;
7 8 2;
-1 -1 2;
-8 -5 2]; %centers and radii
NoOfobstacles = size(obstacles,1);
viscircles(obstacles(:, 1:end-1) ,obstacles(:, end), 'Color', 'g')
hold on
plot(start_point(1),start_point(2),'r*','MarkerSize',10)
text(start_point(1),start_point(2), 'S')
plot(goal_point(1),goal_point(2),'r*','MarkerSize',10)
text(goal_point(1),goal_point(2), 'G')
X_new = start_point;
while norm(X_new-goal_point) > 0.2
i = i+1;
if randn>0
X_rand = 10*randn([1, 2]); %take a random point in the environment
else
X_rand = goal_point;
end
%calculate which point in the existing map has the smallest distance to
%X_rand
[smallest_idx] = closest_point(map,X_rand);
X_near = map(smallest_idx, 1:end-1);
X_new = X_near + (X_rand - X_near)/norm(X_rand - X_near)*epsilon ; %new point is proportional to the distance from the nearest point
dis_from_obs = sqrt((X_new(1)-obstacles(:, 1)).^2 + (X_new(2)-obstacles(:, 2)).^2);
if sum(dis_from_obs > obstacles(:, end))== NoOfobstacles
map = [map; [X_new, smallest_idx]];
con = [X_near; X_new];
line(con(:,1), con(:,2))
🔗 参考文献
🎈 部分理论引用网络文献,若有侵权联系博主删除
👇 关注我领取海量matlab电子书和数学建模资料
🏆团队擅长辅导定制多种科研领域MATLAB仿真,助力科研梦:
🌟 各类智能优化算法改进及应用
生产调度、经济调度、装配线调度、充电优化、车间调度、发车优化、水库调度、三维装箱、物流选址、货位优化、公交排班优化、充电桩布局优化、车间布局优化、集装箱船配载优化、水泵组合优化、解医疗资源分配优化、设施布局优化、可视域基站和无人机选址优化、背包问题、 风电场布局、时隙分配优化、 最佳分布式发电单元分配、多阶段管道维修、 工厂-中心-需求点三级选址问题、 应急生活物质配送中心选址、 基站选址、 道路灯柱布置、 枢纽节点部署、 输电线路台风监测装置、 集装箱调度、 机组优化、 投资优化组合、云服务器组合优化、 天线线性阵列分布优化、CVRP问题、VRPPD问题、多中心VRP问题、多层网络的VRP问题、多中心多车型的VRP问题、 动态VRP问题、双层车辆路径规划(2E-VRP)、充电车辆路径规划(EVRP)、油电混合车辆路径规划、混合流水车间问题、 订单拆分调度问题、 公交车的调度排班优化问题、航班摆渡车辆调度问题、选址路径规划问题、港口调度、港口岸桥调度、停机位分配、机场航班调度、泄漏源定位、冷链、时间窗、多车场等、选址优化、港口岸桥调度优化、交通阻抗、重分配、停机位分配、机场航班调度、通信上传下载分配优化
🌟 机器学习和深度学习时序、回归、分类、聚类和降维
2.1 bp时序、回归预测和分类
2.2 ENS声神经网络时序、回归预测和分类
2.3 SVM/CNN-SVM/LSSVM/RVM支持向量机系列时序、回归预测和分类
2.4 CNN|TCN|GCN卷积神经网络系列时序、回归预测和分类
2.5 ELM/KELM/RELM/DELM极限学习机系列时序、回归预测和分类
2.6 GRU/Bi-GRU/CNN-GRU/CNN-BiGRU门控神经网络时序、回归预测和分类
2.7 ELMAN递归神经网络时序、回归\预测和分类
2.8 LSTM/BiLSTM/CNN-LSTM/CNN-BiLSTM/长短记忆神经网络系列时序、回归预测和分类
2.9 RBF径向基神经网络时序、回归预测和分类
2.10 DBN深度置信网络时序、回归预测和分类
2.11 FNN模糊神经网络时序、回归预测
2.12 RF随机森林时序、回归预测和分类
2.13 BLS宽度学习时序、回归预测和分类
2.14 PNN脉冲神经网络分类
2.15 模糊小波神经网络预测和分类
2.16 时序、回归预测和分类
2.17 时序、回归预测预测和分类
2.18 XGBOOST集成学习时序、回归预测预测和分类
2.19 Transform各类组合时序、回归预测预测和分类
方向涵盖风电预测、光伏预测、电池寿命预测、辐射源识别、交通流预测、负荷预测、股价预测、PM2.5浓度预测、电池健康状态预测、用电量预测、水体光学参数反演、NLOS信号识别、地铁停车精准预测、变压器故障诊断
🌟图像处理方面
图像识别、图像分割、图像检测、图像隐藏、图像配准、图像拼接、图像融合、图像增强、图像压缩感知
🌟 路径规划方面
旅行商问题(TSP)、车辆路径问题(VRP、MVRP、CVRP、VRPTW等)、无人机三维路径规划、无人机协同、无人机编队、机器人路径规划、栅格地图路径规划、多式联运运输问题、 充电车辆路径规划(EVRP)、 双层车辆路径规划(2E-VRP)、 油电混合车辆路径规划、 船舶航迹规划、 全路径规划规划、 仓储巡逻、公交车时间调度、水库调度优化、多式联运优化
🌟 无人机应用方面
无人机路径规划、无人机控制、无人机编队、无人机协同、无人机任务分配、无人机安全通信轨迹在线优化、车辆协同无人机路径规划、
🌟 通信方面
传感器部署优化、通信协议优化、路由优化、目标定位优化、Dv-Hop定位优化、Leach协议优化、WSN覆盖优化、组播优化、RSSI定位优化、水声通信、通信上传下载分配
🌟 信号处理方面
信号识别、信号加密、信号去噪、信号增强、雷达信号处理、信号水印嵌入提取、肌电信号、脑电信号、信号配时优化、心电信号、DOA估计、编码译码、变分模态分解、管道泄漏、滤波器、数字信号处理+传输+分析+去噪、数字信号调制、误码率、信号估计、DTMF、信号检测
🌟电力系统方面
微电网优化、无功优化、配电网重构、储能配置、有序充电、MPPT优化、家庭用电、电/冷/热负荷预测、电力设备故障诊断、电池管理系统(BMS)SOC/SOH估算(粒子滤波/卡尔曼滤波)、 多目标优化在电力系统调度中的应用、光伏MPPT控制算法改进(扰动观察法/电导增量法)、电动汽车充放电优化、微电网日前日内优化、储能优化、家庭用电优化、供应链优化\智能电网分布式能源经济优化调度,虚拟电厂,能源消纳,风光出力,控制策略,多目标优化,博弈能源调度,鲁棒优化
电力系统核心问题经济调度:机组组合、最优潮流、安全约束优化。新能源消纳:风光储协同规划、弃风弃光率量化、爬坡速率约束建模多能耦合系统:电-气-热联合调度、P2G与储能容量配置新型电力系统关键技术灵活性资源:虚拟电厂、需求响应、V2G车网互动、分布式储能优化稳定与控制:惯量支撑策略、低频振荡抑制、黑启动预案设计低碳转型:碳捕集电厂建模、绿氢制备经济性分析、LCOE度电成本核算风光出力预测:LSTM/Transformer时序预测、预测误差场景生成(GAN/蒙特卡洛)不确定性优化:鲁棒优化、随机规划、机会约束建模能源流分析、PSASP复杂电网建模,经济调度,算法优化改进,模型优化,潮流分析,鲁棒优化,创新点,文献复现微电网配电网规划,运行调度,综合能源,混合储能容量配置,平抑风电波动,多目标优化,静态交通流量分配,阶梯碳交易,分段线性化,光伏混合储能VSG并网运行,构网型变流器, 虚拟同步机等包括混合储能HESS:蓄电池+超级电容器,电压补偿,削峰填谷,一次调频,功率指令跟随,光伏储能参与一次调频,功率平抑,直流母线电压控制;MPPT最大功率跟踪控制,构网型储能,光伏,微电网调度优化,新能源,虚拟同同步机,VSG并网,小信号模型
🌟 元胞自动机方面
交通流 人群疏散 病毒扩散 晶体生长 金属腐蚀
🌟 雷达方面
卡尔曼滤波跟踪、航迹关联、航迹融合、SOC估计、阵列优化、NLOS识别
🌟 车间调度
零等待流水车间调度问题NWFSP 、 置换流水车间调度问题PFSP、 混合流水车间调度问题HFSP 、零空闲流水车间调度问题NIFSP、分布式置换流水车间调度问题 DPFSP、阻塞流水车间调度问题BFSP
👇
1557

被折叠的 条评论
为什么被折叠?



