✅作者简介:热爱科研的Matlab仿真开发者,擅长数据处理、建模仿真、程序设计、完整代码获取、论文复现及科研仿真。
🍎 往期回顾关注个人主页:Matlab科研工作室
🍊个人信条:格物致知,完整Matlab代码及仿真咨询内容私信。
🔥 内容介绍
一、研究背景与复杂环境避障挑战
随着无人机在电力巡检、森林防火、地质勘探等领域的深度应用,其作业场景逐渐从开阔空域转向复杂环境,如山地丛林、城市建筑群、高压电网密集区等。这类环境具有三大核心特征:一是障碍类型多样,包含静态固定障碍(如山峰、楼宇、电塔)、动态移动障碍(如鸟类、其他飞行器)及半动态障碍(如临时施工区域);二是空间结构复杂,三维空间中障碍分布不规则,存在 “狭窄通道”(如两山之间、楼宇间隙)与 “高度限制区”(如低空电线、高空禁飞层);三是环境信息不确定性,部分区域存在遮挡或信号干扰,导致障碍位置与状态难以实时精准获取。
无人机在复杂环境中避障路径规划的核心需求是:在满足飞行性能约束(如最小转弯半径、最大爬升率)的前提下,寻找一条从起点到终点,且能规避所有障碍的最优路径,同时兼顾路径长度、飞行能耗、安全性等多目标。传统单一算法(如 A*、RRT*)在面对高维度、多约束的复杂环境时,易出现 “路径冗余”“局部最优” 或 “收敛缓慢” 等问题。
遗传算法(GA)作为进化算法的代表,具有全局搜索能力强、鲁棒性高的优势,能通过模拟生物进化过程遍历解空间;粒子群算法(PSO)作为群智能算法的典型,收敛速度快、计算复杂度低,通过粒子间的协作与信息共享快速逼近最优解。二者在路径规划领域各有侧重,通过深入研究两种算法的原理、改进策略及性能差异,可为复杂环境下无人机避障路径规划提供更具针对性的解决方案。
二、相关算法原理与改进策略
(一)遗传算法(GA)原理与避障适配改进

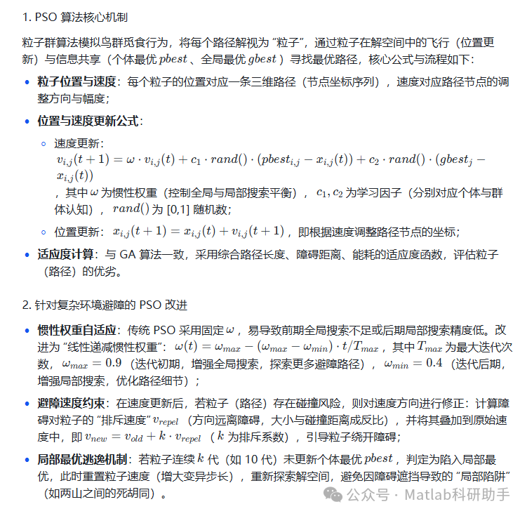
(二)粒子群算法(PSO)原理与避障适配改进






⛳️ 运行结果



🔗 参考文献
[1] 郑学召,刁呈泽,蔡国斌,等.基于改进人工水母搜索算法的矿井救援无人机路径规划研究[J].工矿自动化, 2025, 51(6):61.DOI:10.13272/j.issn.1671-251x.2025030087.
[2] 许诺.基于改进PSO算法的UAV三维路径规划研究[J].电子测量技术, 2022(002):045.
[3] 胡观凯,钟建华,李永正,等.基于IPSOGA算法的无人机三维路径规划[J].现代电子技术, 2023, 46(7):115-120.
📣 部分代码
🎈 部分理论引用网络文献,若有侵权联系博主删除
👇 关注我领取海量matlab电子书和数学建模资料
🏆团队擅长辅导定制多种科研领域MATLAB仿真,助力科研梦:
🌈 各类智能优化算法改进及应用
生产调度、经济调度、装配线调度、充电优化、车间调度、发车优化、水库调度、三维装箱、物流选址、货位优化、公交排班优化、充电桩布局优化、车间布局优化、集装箱船配载优化、水泵组合优化、解医疗资源分配优化、设施布局优化、可视域基站和无人机选址优化、背包问题、 风电场布局、时隙分配优化、 最佳分布式发电单元分配、多阶段管道维修、 工厂-中心-需求点三级选址问题、 应急生活物质配送中心选址、 基站选址、 道路灯柱布置、 枢纽节点部署、 输电线路台风监测装置、 集装箱调度、 机组优化、 投资优化组合、云服务器组合优化、 天线线性阵列分布优化、CVRP问题、VRPPD问题、多中心VRP问题、多层网络的VRP问题、多中心多车型的VRP问题、 动态VRP问题、双层车辆路径规划(2E-VRP)、充电车辆路径规划(EVRP)、油电混合车辆路径规划、混合流水车间问题、 订单拆分调度问题、 公交车的调度排班优化问题、航班摆渡车辆调度问题、选址路径规划问题、港口调度、港口岸桥调度、停机位分配、机场航班调度、泄漏源定位
🌈 机器学习和深度学习时序、回归、分类、聚类和降维
2.1 bp时序、回归预测和分类
2.2 ENS声神经网络时序、回归预测和分类
2.3 SVM/CNN-SVM/LSSVM/RVM支持向量机系列时序、回归预测和分类
2.4 CNN|TCN|GCN卷积神经网络系列时序、回归预测和分类
2.5 ELM/KELM/RELM/DELM极限学习机系列时序、回归预测和分类
2.6 GRU/Bi-GRU/CNN-GRU/CNN-BiGRU门控神经网络时序、回归预测和分类
2.7 ELMAN递归神经网络时序、回归\预测和分类
2.8 LSTM/BiLSTM/CNN-LSTM/CNN-BiLSTM/长短记忆神经网络系列时序、回归预测和分类
2.9 RBF径向基神经网络时序、回归预测和分类
2.10 DBN深度置信网络时序、回归预测和分类
2.11 FNN模糊神经网络时序、回归预测
2.12 RF随机森林时序、回归预测和分类
2.13 BLS宽度学习时序、回归预测和分类
2.14 PNN脉冲神经网络分类
2.15 模糊小波神经网络预测和分类
2.16 时序、回归预测和分类
2.17 时序、回归预测预测和分类
2.18 XGBOOST集成学习时序、回归预测预测和分类
2.19 Transform各类组合时序、回归预测预测和分类
方向涵盖风电预测、光伏预测、电池寿命预测、辐射源识别、交通流预测、负荷预测、股价预测、PM2.5浓度预测、电池健康状态预测、用电量预测、水体光学参数反演、NLOS信号识别、地铁停车精准预测、变压器故障诊断
🌈图像处理方面
图像识别、图像分割、图像检测、图像隐藏、图像配准、图像拼接、图像融合、图像增强、图像压缩感知
🌈 路径规划方面
旅行商问题(TSP)、车辆路径问题(VRP、MVRP、CVRP、VRPTW等)、无人机三维路径规划、无人机协同、无人机编队、机器人路径规划、栅格地图路径规划、多式联运运输问题、 充电车辆路径规划(EVRP)、 双层车辆路径规划(2E-VRP)、 油电混合车辆路径规划、 船舶航迹规划、 全路径规划规划、 仓储巡逻
🌈 无人机应用方面
无人机路径规划、无人机控制、无人机编队、无人机协同、无人机任务分配、无人机安全通信轨迹在线优化、车辆协同无人机路径规划
🌈 通信方面
传感器部署优化、通信协议优化、路由优化、目标定位优化、Dv-Hop定位优化、Leach协议优化、WSN覆盖优化、组播优化、RSSI定位优化、水声通信、通信上传下载分配
🌈 信号处理方面
信号识别、信号加密、信号去噪、信号增强、雷达信号处理、信号水印嵌入提取、肌电信号、脑电信号、信号配时优化、心电信号、DOA估计、编码译码、变分模态分解、管道泄漏、滤波器、数字信号处理+传输+分析+去噪、数字信号调制、误码率、信号估计、DTMF、信号检测
🌈电力系统方面
微电网优化、无功优化、配电网重构、储能配置、有序充电、MPPT优化、家庭用电
🌈 元胞自动机方面
交通流 人群疏散 病毒扩散 晶体生长 金属腐蚀
🌈 雷达方面
卡尔曼滤波跟踪、航迹关联、航迹融合、SOC估计、阵列优化、NLOS识别
🌈 车间调度
零等待流水车间调度问题NWFSP 、 置换流水车间调度问题PFSP、 混合流水车间调度问题HFSP 、零空闲流水车间调度问题NIFSP、分布式置换流水车间调度问题 DPFSP、阻塞流水车间调度问题BFSP
👇
1211

被折叠的 条评论
为什么被折叠?



