一种多尺度协同变异的粒子群优化算法附Python代码

✅作者简介:热爱科研的Matlab仿真开发者,擅长数据处理、建模仿真、程序设计、完整代码获取、论文复现及科研仿真。

🍎 往期回顾关注个人主页:Matlab科研工作室

🍊个人信条:格物致知,完整Matlab代码及仿真咨询内容私信。

🔥 内容介绍

一、算法研究背景与意义

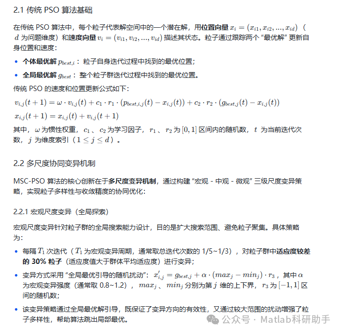
粒子群优化算法(Particle Swarm Optimization, PSO)作为一种经典的群智能优化算法,自 1995 年由 Eberhart 和 Kennedy 提出以来,凭借其原理简单、收敛速度快、易于实现等优势,在函数优化、工程设计、机器学习、路径规划等众多领域得到了广泛应用。该算法模拟鸟类捕食、鱼类洄游等群体行为,通过粒子在解空间中的位置更新和速度调整,不断逼近最优解。

然而,传统 PSO 算法在实际应用中存在明显局限性:一方面,算法易陷入局部最优解,尤其在处理高维、多峰复杂优化问题时,粒子容易在局部最优区域聚集,难以跳出;另一方面,算法后期收敛速度缓慢,随着迭代次数增加,粒子多样性逐渐降低,导致算法难以进一步优化解的精度。为解决这些问题,学者们从惯性权重改进、学习因子调整、拓扑结构优化等角度提出了多种改进策略,但多数策略仅从单一尺度或单一维度优化算法性能,未能充分利用不同尺度下的信息协同提升算法的全局搜索与局部开发能力。

多尺度协同变异的粒子群优化算法(Multi-Scale Cooperative Mutation Particle Swarm Optimization, MSC-PSO)正是在这一背景下提出的。该算法通过引入多尺度变异机制,结合不同尺度下的搜索优势,实现全局探索与局部挖掘的协同优化:宏观尺度变异增强粒子多样性,帮助算法跳出局部最优;微观尺度变异细化搜索精度,加速算法后期收敛。这种多尺度协同策略有效弥补了传统 PSO 算法的不足,为复杂优化问题提供了更高效的解决方案。

二、算法核心原理

图片

图片

图片

图片

图片

五、结论

多尺度协同变异的粒子群优化算法(MSC-PSO)通过构建 “宏观 - 中观 - 微观” 三级变异机制,实现了全局探索与局部开发的协同优化:宏观变异增强粒子多样性,帮助算法跳出局部最优;微观变异细化搜索精度,加速后期收敛;中观协同动态调整变异策略,保证了算法的适应性。实验结果表明,相较于传统 PSO 及其改进算法,MSC-PSO 在单峰、多峰、高维等不同类型的优化问题中,均表现出更优的优化精度、收敛速度和稳定性。该算法为复杂优化问题提供了高效的解决方案,具有广泛的应用前景和进一步研究的价值。

⛳️ 运行结果

图片

图片

🔗 参考文献

[1] 张虹霞.考虑人车站协同的公交运行控制策略研究[D].长安大学[2025-12-15].

[2] 王笛淑.绿色物流下物流配送路径优化研究[D].河南大学[2025-12-15].DOI:CNKI:CDMD:2.1016.207679.

[3] 洪浩楠.基于多种群协同进化的基因选择方法研究[D].江苏大学[2025-12-15].

📣 部分代码

🎈 部分理论引用网络文献,若有侵权联系博主删除

 👇 关注我领取海量matlab电子书和数学建模资料 

🏆团队擅长辅导定制多种科研领域MATLAB仿真,助力科研梦:

🌈 各类智能优化算法改进及应用
生产调度、经济调度、装配线调度、充电优化、车间调度、发车优化、水库调度、三维装箱、物流选址、货位优化、公交排班优化、充电桩布局优化、车间布局优化、集装箱船配载优化、水泵组合优化、解医疗资源分配优化、设施布局优化、可视域基站和无人机选址优化、背包问题、 风电场布局、时隙分配优化、 最佳分布式发电单元分配、多阶段管道维修、 工厂-中心-需求点三级选址问题、 应急生活物质配送中心选址、 基站选址、 道路灯柱布置、 枢纽节点部署、 输电线路台风监测装置、 集装箱调度、 机组优化、 投资优化组合、云服务器组合优化、 天线线性阵列分布优化、CVRP问题、VRPPD问题、多中心VRP问题、多层网络的VRP问题、多中心多车型的VRP问题、 动态VRP问题、双层车辆路径规划(2E-VRP)、充电车辆路径规划(EVRP)、油电混合车辆路径规划、混合流水车间问题、 订单拆分调度问题、 公交车的调度排班优化问题、航班摆渡车辆调度问题、选址路径规划问题、港口调度、港口岸桥调度、停机位分配、机场航班调度、泄漏源定位
🌈 机器学习和深度学习时序、回归、分类、聚类和降维

2.1 bp时序、回归预测和分类

2.2 ENS声神经网络时序、回归预测和分类

2.3 SVM/CNN-SVM/LSSVM/RVM支持向量机系列时序、回归预测和分类

2.4 CNN|TCN|GCN卷积神经网络系列时序、回归预测和分类

2.5 ELM/KELM/RELM/DELM极限学习机系列时序、回归预测和分类
2.6 GRU/Bi-GRU/CNN-GRU/CNN-BiGRU门控神经网络时序、回归预测和分类

2.7 ELMAN递归神经网络时序、回归\预测和分类

2.8 LSTM/BiLSTM/CNN-LSTM/CNN-BiLSTM/长短记忆神经网络系列时序、回归预测和分类

2.9 RBF径向基神经网络时序、回归预测和分类

2.10 DBN深度置信网络时序、回归预测和分类
2.11 FNN模糊神经网络时序、回归预测
2.12 RF随机森林时序、回归预测和分类
2.13 BLS宽度学习时序、回归预测和分类
2.14 PNN脉冲神经网络分类
2.15 模糊小波神经网络预测和分类
2.16 时序、回归预测和分类
2.17 时序、回归预测预测和分类
2.18 XGBOOST集成学习时序、回归预测预测和分类
2.19 Transform各类组合时序、回归预测预测和分类
方向涵盖风电预测、光伏预测、电池寿命预测、辐射源识别、交通流预测、负荷预测、股价预测、PM2.5浓度预测、电池健康状态预测、用电量预测、水体光学参数反演、NLOS信号识别、地铁停车精准预测、变压器故障诊断
🌈图像处理方面
图像识别、图像分割、图像检测、图像隐藏、图像配准、图像拼接、图像融合、图像增强、图像压缩感知
🌈 路径规划方面
旅行商问题(TSP)、车辆路径问题(VRP、MVRP、CVRP、VRPTW等)、无人机三维路径规划、无人机协同、无人机编队、机器人路径规划、栅格地图路径规划、多式联运运输问题、 充电车辆路径规划(EVRP)、 双层车辆路径规划(2E-VRP)、 油电混合车辆路径规划、 船舶航迹规划、 全路径规划规划、 仓储巡逻
🌈 无人机应用方面
无人机路径规划、无人机控制、无人机编队、无人机协同、无人机任务分配、无人机安全通信轨迹在线优化、车辆协同无人机路径规划
🌈 通信方面
传感器部署优化、通信协议优化、路由优化、目标定位优化、Dv-Hop定位优化、Leach协议优化、WSN覆盖优化、组播优化、RSSI定位优化、水声通信、通信上传下载分配
🌈 信号处理方面
信号识别、信号加密、信号去噪、信号增强、雷达信号处理、信号水印嵌入提取、肌电信号、脑电信号、信号配时优化、心电信号、DOA估计、编码译码、变分模态分解、管道泄漏、滤波器、数字信号处理+传输+分析+去噪、数字信号调制、误码率、信号估计、DTMF、信号检测
🌈电力系统方面
微电网优化、无功优化、配电网重构、储能配置、有序充电、MPPT优化、家庭用电
🌈 元胞自动机方面
交通流 人群疏散 病毒扩散 晶体生长 金属腐蚀
🌈 雷达方面
卡尔曼滤波跟踪、航迹关联、航迹融合、SOC估计、阵列优化、NLOS识别
🌈 车间调度
零等待流水车间调度问题NWFSP 、 置换流水车间调度问题PFSP、 混合流水车间调度问题HFSP 、零空闲流水车间调度问题NIFSP、分布式置换流水车间调度问题 DPFSP、阻塞流水车间调度问题BFSP

👇

评论
添加红包

请填写红包祝福语或标题

红包个数最小为10个

红包金额最低5元

当前余额3.43前往充值 >
需支付:10.00
成就一亿技术人!
领取后你会自动成为博主和红包主的粉丝 规则
hope_wisdom
发出的红包
实付
使用余额支付
点击重新获取
扫码支付
钱包余额 0

抵扣说明:

1.余额是钱包充值的虚拟货币,按照1:1的比例进行支付金额的抵扣。
2.余额无法直接购买下载,可以购买VIP、付费专栏及课程。

余额充值