✅作者简介:热爱科研的Matlab仿真开发者,擅长数据处理、建模仿真、程序设计、完整代码获取、论文复现及科研仿真。
🍎 往期回顾关注个人主页:Matlab科研工作室
🍊个人信条:格物致知,完整Matlab代码及仿真咨询内容私信。
🔥 内容介绍
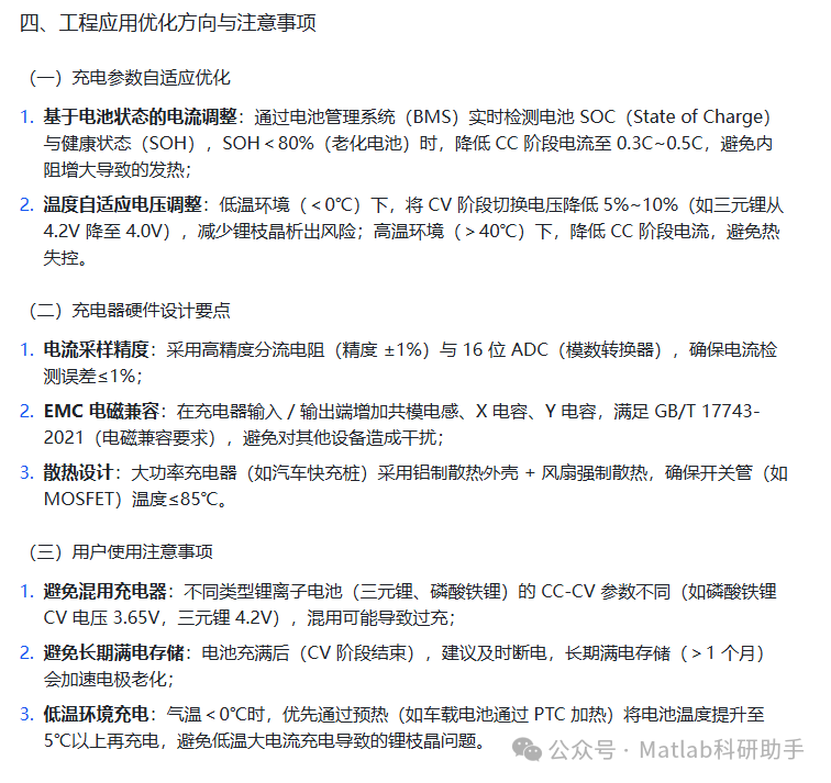
一、技术背景与 CC-CV 充电必要性
锂离子电池(如三元锂、磷酸铁锂)因能量密度高、循环寿命长,广泛应用于消费电子、新能源汽车、储能系统等领域。但其电化学特性对充电过程要求严苛:过度充电易导致锂枝晶析出(引发短路风险),充电电流 / 电压波动会加速电极材料衰减,因此需采用恒流 - 恒压(CC-CV)两阶段充电策略,核心目标是实现 “快速充电 + 电池保护” 的平衡:
- 快速补能:CC 阶段以恒定大电流快速注入能量,解决充电效率问题;
- 安全饱和:CV 阶段以恒定电压限制充电电流,避免过充,确保电池容量充满且无安全风险;
- 寿命保护:避免充电后期大电流导致的电极极化,延长电池循环寿命(如磷酸铁锂电池采用 CC-CV 充电,循环寿命可提升 20%~30%)。
二、CC(恒流)充电阶段:电流控制与能量注入机制
CC 阶段是充电初期的核心环节,充电器需从输入端(如市电、车载电源)稳定输出设定电流,将电池电压从放电截止电压(如三元锂 3.0V、磷酸铁锂 2.5V)提升至切换电压(如三元锂 4.2V、磷酸铁锂 3.65V),关键技术细节如下:
(一)充电器电流控制原理
充电器通过 “AC-DC 整流 + DC-DC 降压 + 电流反馈闭环” 实现恒流输出,核心模块包括:
- 整流滤波模块:将输入端交流电(如 220V 市电)整流为直流电,通过电容滤波降低纹波(纹波系数≤5%);
- DC-DC 转换模块:采用 Buck 变换器(降压拓扑),通过 PWM(脉冲宽度调制)调节开关管占空比,将整流后的高压直流(如 310V)降至电池充电所需电压(随电池电压逐步提升);
- 电流反馈闭环:串联电流采样电阻(如 0.01Ω 精密电阻)实时检测输出电流,将采样信号反馈至控制器(如 MCU、DSP),若实际电流低于设定值,控制器增大 PWM 占空比(提升输出电压);若电流高于设定值,减小占空比(降低输出电压),确保电流波动范围≤±2%(如设定 1A 电流,实际输出 0.98~1.02A)。
(二)CC 阶段关键参数与影响因素
- 充电电流设定:需根据电池容量(C)与应用场景选择,常见取值为 0.5C~1C(如 2000mAh 电池,0.5C 对应 1A 电流,1C 对应 2A 电流):
- 消费电子(手机、平板):多采用 0.5C~0.8C,平衡充电速度与发热;
- 新能源汽车:快充场景采用 1C~3C(如 100Ah 电池,3C 对应 300A 电流),需配合液冷散热;
- 储能电池:多采用 0.2C~0.5C,优先保障循环寿命。
- 电池状态变化:CC 阶段电池电压随充电时间近似线性提升,充电容量逐步增加(通常 CC 阶段可充入总容量的 70%~80%),电极反应以 “锂离子从正极脱嵌→穿过电解液→嵌入负极” 为主,无明显极化现象(极化电压≤0.1V)。
- 异常保护机制:
- 过流保护:若电流突增至设定值 1.5 倍以上(如线路短路),充电器触发过流保护,切断输出;
- 过温保护:通过 NTC 热敏电阻检测电池温度,若温度>45℃(三元锂)或>60℃(磷酸铁锂),降低充电电流至 0.2C 以下,避免热失控。
三、CV(恒压)充电阶段:电压切换条件与电流衰减特性
当 CC 阶段电池电压达到设定切换电压(如三元锂 4.2V / 单体、磷酸铁锂 3.65V / 单体)时,充电器自动切换至 CV 阶段,核心是通过恒定电压限制充电电流,确保电池安全饱和,关键技术细节如下:
(一)切换条件与电压控制逻辑
- 切换触发机制:充电器通过电压采样电路(如分压电阻网络)实时检测电池端电压,当电压连续 3~5 个采样周期(每个周期 10~20ms)稳定达到设定切换电压时,触发阶段切换(避免电压波动导致误切换);
- CV 阶段电压控制:切换后,充电器将控制目标从 “恒流” 转为 “恒压”,通过电压反馈闭环调节 PWM 占空比:
- 若电池端电压低于设定值(如 4.2V),增大占空比提升输出电压;
- 若电压高于设定值(如 4.21V),减小占空比降低输出电压,确保电压波动范围≤±0.5%(如 4.2V 设定值,实际输出 4.19~4.21V)。



⛳️ 运行结果


🔗 参考文献
[1] 陈琛,何乐年.恒流/恒压充电方式的锂电池充电器芯片[J].半导体学报:英文版, 2007, 28(7):6.DOI:10.3969/j.issn.1674-4926.2007.07.006.
[2] 陈琛,何乐年.恒流/恒压充电方式的锂电池充电器芯片[J].半导体学报, 2007.DOI:JournalArticle/5aeae412c095d70944f78067.
[3] 陈琛,何乐年.恒流/恒压充电方式的锂电池充电器芯片[J].半导体学报:英文版, 2007.
📣 部分代码
🎈 部分理论引用网络文献,若有侵权联系博主删除
👇 关注我领取海量matlab电子书和数学建模资料
🏆团队擅长辅导定制多种科研领域MATLAB仿真,助力科研梦:
🌈 各类智能优化算法改进及应用
生产调度、经济调度、装配线调度、充电优化、车间调度、发车优化、水库调度、三维装箱、物流选址、货位优化、公交排班优化、充电桩布局优化、车间布局优化、集装箱船配载优化、水泵组合优化、解医疗资源分配优化、设施布局优化、可视域基站和无人机选址优化、背包问题、 风电场布局、时隙分配优化、 最佳分布式发电单元分配、多阶段管道维修、 工厂-中心-需求点三级选址问题、 应急生活物质配送中心选址、 基站选址、 道路灯柱布置、 枢纽节点部署、 输电线路台风监测装置、 集装箱调度、 机组优化、 投资优化组合、云服务器组合优化、 天线线性阵列分布优化、CVRP问题、VRPPD问题、多中心VRP问题、多层网络的VRP问题、多中心多车型的VRP问题、 动态VRP问题、双层车辆路径规划(2E-VRP)、充电车辆路径规划(EVRP)、油电混合车辆路径规划、混合流水车间问题、 订单拆分调度问题、 公交车的调度排班优化问题、航班摆渡车辆调度问题、选址路径规划问题、港口调度、港口岸桥调度、停机位分配、机场航班调度、泄漏源定位
🌈 机器学习和深度学习时序、回归、分类、聚类和降维
2.1 bp时序、回归预测和分类
2.2 ENS声神经网络时序、回归预测和分类
2.3 SVM/CNN-SVM/LSSVM/RVM支持向量机系列时序、回归预测和分类
2.4 CNN|TCN|GCN卷积神经网络系列时序、回归预测和分类
2.5 ELM/KELM/RELM/DELM极限学习机系列时序、回归预测和分类
2.6 GRU/Bi-GRU/CNN-GRU/CNN-BiGRU门控神经网络时序、回归预测和分类
2.7 ELMAN递归神经网络时序、回归\预测和分类
2.8 LSTM/BiLSTM/CNN-LSTM/CNN-BiLSTM/长短记忆神经网络系列时序、回归预测和分类
2.9 RBF径向基神经网络时序、回归预测和分类
2.10 DBN深度置信网络时序、回归预测和分类
2.11 FNN模糊神经网络时序、回归预测
2.12 RF随机森林时序、回归预测和分类
2.13 BLS宽度学习时序、回归预测和分类
2.14 PNN脉冲神经网络分类
2.15 模糊小波神经网络预测和分类
2.16 时序、回归预测和分类
2.17 时序、回归预测预测和分类
2.18 XGBOOST集成学习时序、回归预测预测和分类
2.19 Transform各类组合时序、回归预测预测和分类
方向涵盖风电预测、光伏预测、电池寿命预测、辐射源识别、交通流预测、负荷预测、股价预测、PM2.5浓度预测、电池健康状态预测、用电量预测、水体光学参数反演、NLOS信号识别、地铁停车精准预测、变压器故障诊断
🌈图像处理方面
图像识别、图像分割、图像检测、图像隐藏、图像配准、图像拼接、图像融合、图像增强、图像压缩感知
🌈 路径规划方面
旅行商问题(TSP)、车辆路径问题(VRP、MVRP、CVRP、VRPTW等)、无人机三维路径规划、无人机协同、无人机编队、机器人路径规划、栅格地图路径规划、多式联运运输问题、 充电车辆路径规划(EVRP)、 双层车辆路径规划(2E-VRP)、 油电混合车辆路径规划、 船舶航迹规划、 全路径规划规划、 仓储巡逻
🌈 无人机应用方面
无人机路径规划、无人机控制、无人机编队、无人机协同、无人机任务分配、无人机安全通信轨迹在线优化、车辆协同无人机路径规划
🌈 通信方面
传感器部署优化、通信协议优化、路由优化、目标定位优化、Dv-Hop定位优化、Leach协议优化、WSN覆盖优化、组播优化、RSSI定位优化、水声通信、通信上传下载分配
🌈 信号处理方面
信号识别、信号加密、信号去噪、信号增强、雷达信号处理、信号水印嵌入提取、肌电信号、脑电信号、信号配时优化、心电信号、DOA估计、编码译码、变分模态分解、管道泄漏、滤波器、数字信号处理+传输+分析+去噪、数字信号调制、误码率、信号估计、DTMF、信号检测
🌈电力系统方面
微电网优化、无功优化、配电网重构、储能配置、有序充电、MPPT优化、家庭用电
🌈 元胞自动机方面
交通流 人群疏散 病毒扩散 晶体生长 金属腐蚀
🌈 雷达方面
卡尔曼滤波跟踪、航迹关联、航迹融合、SOC估计、阵列优化、NLOS识别
🌈 车间调度
零等待流水车间调度问题NWFSP 、 置换流水车间调度问题PFSP、 混合流水车间调度问题HFSP 、零空闲流水车间调度问题NIFSP、分布式置换流水车间调度问题 DPFSP、阻塞流水车间调度问题BFSP
👇
锂离子电池CC-CV充电机制解析
402

被折叠的 条评论
为什么被折叠?



