✅作者简介:热爱科研的Matlab仿真开发者,擅长数据处理、建模仿真、程序设计、完整代码获取、论文复现及科研仿真。
🍎 往期回顾关注个人主页:Matlab科研工作室
🍊个人信条:格物致知,完整Matlab代码及仿真咨询内容私信。
🔥 内容介绍
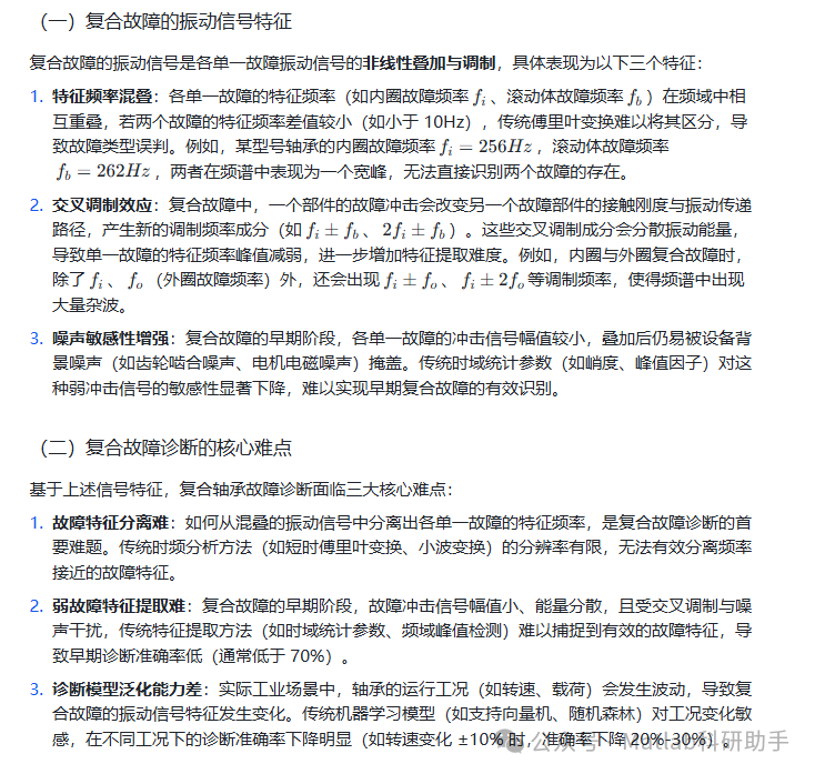
在工业设备运行过程中,滚动轴承在长期高负荷、复杂工况下,往往并非单一部件出现故障,而是多个核心部件(如内圈与滚动体、外圈与保持架)同时发生故障,形成复合故障。复合故障的振动信号是各单一故障信号的叠加与耦合,还会因部件间的相互作用产生新的调制成分,导致故障特征相互掩盖,传统诊断方法难以精准分离与识别故障类型。稀疏贝叶斯学习(Sparse Bayesian Learning, SBL)作为一种基于概率框架的稀疏建模方法,凭借其强大的稀疏特征提取能力、抗噪声干扰能力及对小样本数据的适应性,为复合轴承故障诊断提供了高效解决方案。本文将从复合轴承故障特性、稀疏贝叶斯学习原理、方法应用流程及性能验证四个方面,系统解析稀疏贝叶斯学习在复合轴承故障诊断中的应用。
一、复合轴承故障的特征与诊断难点
复合轴承故障是指滚动轴承中两个或两个以上核心部件(内圈、外圈、滚动体、保持架)同时存在故障的情况,其振动信号特征与诊断难度显著区别于单一故障,需先明确其核心特性与挑战,才能针对性设计诊断方法。

二、稀疏贝叶斯学习的原理与优势
稀疏贝叶斯学习是一种基于贝叶斯概率框架的稀疏建模方法,通过引入稀疏先验(如高斯先验、拉普拉斯先验),在构建信号模型时自动实现特征的稀疏选择,从而提取出最具代表性的故障特征。其核心原理与优势恰好针对复合故障诊断的难点,为解决复合故障诊断问题提供了理论基础。



三、稀疏贝叶斯学习在复合轴承故障诊断中的应用流程
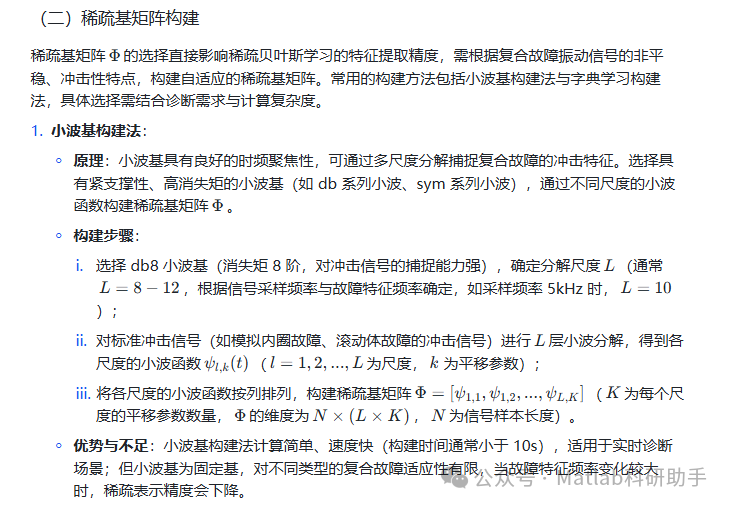
将稀疏贝叶斯学习应用于复合轴承故障诊断,需结合复合故障的振动信号特性与稀疏贝叶斯学习的原理,构建标准化的诊断流程,确保诊断结果的准确性与可靠性。该流程主要包括五个核心步骤:信号采集与预处理、稀疏基矩阵构建、稀疏贝叶斯模型训练、故障特征分离与识别、诊断结果验证。
(一)信号采集与预处理
复合故障振动信号的采集与预处理是诊断流程的基础,需确保采集到的信号包含完整的故障信息,并通过预处理去除噪声与干扰,为后续稀疏建模提供高质量数据。
- 信号采集:
- 传感器选型与安装:采用压电式加速度传感器(频响范围 0.1Hz-20kHz,灵敏度 100mV/g),安装在轴承座的径向正上方与水平方向(各 1 个传感器),确保采集到复合故障的径向振动信号;若轴承存在轴向窜动,可在端盖处增加 1 个轴向传感器。安装方式采用螺栓固定(扭矩 5-8N・m),避免传感器松动产生额外振动干扰。
- 采集参数设置:采样频率根据复合故障的最高特征频率确定,通常为最高特征频率的 5-10 倍(如最高特征频率为 500Hz 时,采样频率设置为 5kHz);采样时长需包含至少 20 个轴承旋转周期(如转速为 1500r/min 时,旋转周期为 0.04s,采样时长设置为 0.8s 以上),确保包含足够的故障冲击信号。
- 多工况数据采集:为提高诊断模型的工况鲁棒性,需在不同转速(如 1000r/min、1500r/min、2000r/min)、不同载荷(如 200N、400N、600N)下采集复合故障数据(如内圈 + 滚动体、外圈 + 保持架、内圈 + 外圈 + 滚动体等复合故障类型),每个工况下采集 30-50 组样本。
- 信号预处理:
- 噪声去除:采用小波阈值去噪(选择 db8 小波基,分解层数 5 层,阈值选择 Birgé-Massart 自适应阈值)去除高频电磁噪声与低频基础振动噪声;对于工频干扰(如 50Hz 或 60Hz),采用陷波滤波器(中心频率 50Hz/60Hz,带宽 5Hz)进一步抑制。
- 趋势项去除:采用最小二乘法拟合线性趋势项并从原始信号中减去,避免传感器漂移、温度变化导致的基线偏移影响稀疏建模精度。
- 信号分段与归一化:将预处理后的信号按固定长度(如 1024 个采样点)分段,得到多个信号样本;采用标准差归一化(将每个样本的均值化为 0,标准差化为 1)消除不同工况下信号幅值差异的影响,为稀疏基矩阵构建提供统一尺度的数据。

⛳️ 运行结果


🔗 参考文献
[1] 孙晓燕,常发亮.梯度特征稀疏表示目标跟踪[J].光学精密工程, 2013, 21(12):7.DOI:10.3788/OPE.20132112.3191.
[2] 苑进.贝叶斯学习框架下非线性制造过程建模及多目标优化关键技术研究[D].上海大学,2008.DOI:CNKI:CDMD:1.2008.198509.
[3] 邵健峰.基于稀疏重构的毫米波大规模MIMO系统信道估计方法研究[D].海南大学,2022.
📣 部分代码
🎈 部分理论引用网络文献,若有侵权联系博主删除
👇 关注我领取海量matlab电子书和数学建模资料
🏆团队擅长辅导定制多种科研领域MATLAB仿真,助力科研梦:
🌈 各类智能优化算法改进及应用
生产调度、经济调度、装配线调度、充电优化、车间调度、发车优化、水库调度、三维装箱、物流选址、货位优化、公交排班优化、充电桩布局优化、车间布局优化、集装箱船配载优化、水泵组合优化、解医疗资源分配优化、设施布局优化、可视域基站和无人机选址优化、背包问题、 风电场布局、时隙分配优化、 最佳分布式发电单元分配、多阶段管道维修、 工厂-中心-需求点三级选址问题、 应急生活物质配送中心选址、 基站选址、 道路灯柱布置、 枢纽节点部署、 输电线路台风监测装置、 集装箱调度、 机组优化、 投资优化组合、云服务器组合优化、 天线线性阵列分布优化、CVRP问题、VRPPD问题、多中心VRP问题、多层网络的VRP问题、多中心多车型的VRP问题、 动态VRP问题、双层车辆路径规划(2E-VRP)、充电车辆路径规划(EVRP)、油电混合车辆路径规划、混合流水车间问题、 订单拆分调度问题、 公交车的调度排班优化问题、航班摆渡车辆调度问题、选址路径规划问题、港口调度、港口岸桥调度、停机位分配、机场航班调度、泄漏源定位
🌈 机器学习和深度学习时序、回归、分类、聚类和降维
2.1 bp时序、回归预测和分类
2.2 ENS声神经网络时序、回归预测和分类
2.3 SVM/CNN-SVM/LSSVM/RVM支持向量机系列时序、回归预测和分类
2.4 CNN|TCN|GCN卷积神经网络系列时序、回归预测和分类
2.5 ELM/KELM/RELM/DELM极限学习机系列时序、回归预测和分类
2.6 GRU/Bi-GRU/CNN-GRU/CNN-BiGRU门控神经网络时序、回归预测和分类
2.7 ELMAN递归神经网络时序、回归\预测和分类
2.8 LSTM/BiLSTM/CNN-LSTM/CNN-BiLSTM/长短记忆神经网络系列时序、回归预测和分类
2.9 RBF径向基神经网络时序、回归预测和分类
2.10 DBN深度置信网络时序、回归预测和分类
2.11 FNN模糊神经网络时序、回归预测
2.12 RF随机森林时序、回归预测和分类
2.13 BLS宽度学习时序、回归预测和分类
2.14 PNN脉冲神经网络分类
2.15 模糊小波神经网络预测和分类
2.16 时序、回归预测和分类
2.17 时序、回归预测预测和分类
2.18 XGBOOST集成学习时序、回归预测预测和分类
2.19 Transform各类组合时序、回归预测预测和分类
方向涵盖风电预测、光伏预测、电池寿命预测、辐射源识别、交通流预测、负荷预测、股价预测、PM2.5浓度预测、电池健康状态预测、用电量预测、水体光学参数反演、NLOS信号识别、地铁停车精准预测、变压器故障诊断
🌈图像处理方面
图像识别、图像分割、图像检测、图像隐藏、图像配准、图像拼接、图像融合、图像增强、图像压缩感知
🌈 路径规划方面
旅行商问题(TSP)、车辆路径问题(VRP、MVRP、CVRP、VRPTW等)、无人机三维路径规划、无人机协同、无人机编队、机器人路径规划、栅格地图路径规划、多式联运运输问题、 充电车辆路径规划(EVRP)、 双层车辆路径规划(2E-VRP)、 油电混合车辆路径规划、 船舶航迹规划、 全路径规划规划、 仓储巡逻
🌈 无人机应用方面
无人机路径规划、无人机控制、无人机编队、无人机协同、无人机任务分配、无人机安全通信轨迹在线优化、车辆协同无人机路径规划
🌈 通信方面
传感器部署优化、通信协议优化、路由优化、目标定位优化、Dv-Hop定位优化、Leach协议优化、WSN覆盖优化、组播优化、RSSI定位优化、水声通信、通信上传下载分配
🌈 信号处理方面
信号识别、信号加密、信号去噪、信号增强、雷达信号处理、信号水印嵌入提取、肌电信号、脑电信号、信号配时优化、心电信号、DOA估计、编码译码、变分模态分解、管道泄漏、滤波器、数字信号处理+传输+分析+去噪、数字信号调制、误码率、信号估计、DTMF、信号检测
🌈电力系统方面
微电网优化、无功优化、配电网重构、储能配置、有序充电、MPPT优化、家庭用电
🌈 元胞自动机方面
交通流 人群疏散 病毒扩散 晶体生长 金属腐蚀
🌈 雷达方面
卡尔曼滤波跟踪、航迹关联、航迹融合、SOC估计、阵列优化、NLOS识别
🌈 车间调度
零等待流水车间调度问题NWFSP 、 置换流水车间调度问题PFSP、 混合流水车间调度问题HFSP 、零空闲流水车间调度问题NIFSP、分布式置换流水车间调度问题 DPFSP、阻塞流水车间调度问题BFSP
👇
1604

被折叠的 条评论
为什么被折叠?



