有意向获取代码,请转文末观看代码获取方式~也可转原文链接获取~

1 基本定义
基于粒子群迭代的拟合算法是一种优化技术,它基于粒子群优化算法(PSO)的基本思想。该算法通过群体中个体之间的协作和信息共享来寻找最优解。
在基于粒子群迭代的拟合算法中,每个解(粒子)都是一个可能的解,它们通过迭代更新来逐渐逼近最优解。每个粒子都有一个位置和速度,这些粒子的位置和速度根据最优粒子和自身经验进行更新。
具体来说,基于粒子群迭代的拟合算法会根据问题的具体情况,设定粒子的数量、位置和速度的初始值,然后通过迭代更新粒子的位置和速度,以寻找最优解。在每次迭代中,每个粒子都会根据自身经验和最优粒子的信息来更新自己的位置和速度。这个过程会一直进行,直到达到预设的迭代次数或找到满足条件的最优解。
基于粒子群迭代的拟合算法具有简单、易于实现、参数少等优点,因此在许多优化问题中得到了广泛应用。同时,该算法也存在一些缺点,例如可能会陷入局部最优解,或者在处理某些问题时性能不佳。因此,针对不同的问题,需要选择合适的优化算法来求解。
首先,它具有全局搜索和局部搜索的平衡能力。在搜索过程中,算法通过全局最优解和个体最优解的引导,使得粒子能够在全局范围内进行搜索,同时也能够在局部范围内进行精细搜索。这种平衡能力使得算法在处理复杂问题时更加有效。
其次,基于粒子群迭代的拟合算法具有很好的并行性。由于算法中的每个粒子都是独立进行搜索的,因此可以通过并行计算来加速搜索过程。这使得算法在处理大规模问题时更加高效。
此外,基于粒子群迭代的拟合算法也具有很强的适应性。它可以根据问题的具体情况进行调整和改进,例如可以通过改变粒子的数量、调整参数等方式来优化算法的性能。
最后,需要注意的是,基于粒子群迭代的拟合算法并不是万能的,它并不适用于所有问题。在处理某些问题时,可能需要结合其他算法或技术进行求解。因此,在使用基于粒子群迭代的拟合算法时,需要根据问题的具体情况进行选择和调整。
总的来说,基于粒子群迭代的拟合算法是一种有效的优化技术,具有全局和局部搜索平衡能力、并行性和适应性等优点。它在许多领域中都得到了广泛的应用,例如机器学习、图像处理、控制系统优化等。
除了之前提到的优点和特性,基于粒子群迭代的拟合算法还有一些值得深入探讨的方面。
首先,该算法中的粒子更新规则是一个重要的研究点。粒子根据自身的位置和速度以及全局最优粒子的位置和速度来更新自己的位置和速度。这个更新规则直接影响到算法的性能和收敛速度。因此,研究如何调整更新规则以更好地适应不同的问题是一个有意义的课题。
其次,基于粒子群迭代的拟合算法中的参数选择也是一个关键问题。不同的参数设置会对算法的性能产生重要影响。因此,如何选择合适的参数值,以及如何根据问题的具体情况调整参数值,是算法应用中需要关注的问题。
此外,基于粒子群迭代的拟合算法在处理大规模、高维度问题时可能会遇到一些挑战。在这种情况下,可以考虑采用一些改进策略,如分布式计算、并行计算、特征选择等,以提高算法的效率和可扩展性。
最后,随着深度学习和人工智能技术的不断发展,基于粒子群迭代的拟合算法也可以与这些技术相结合,以解决更复杂的问题。例如,可以将基于粒子群迭代的拟合算法应用于深度神经网络的参数优化,或者结合其他智能算法来提高算法的适应性和性能。
综上所述,基于粒子群迭代的拟合算法是一种具有广泛应用前景的优化技术。在未来的研究中,可以进一步关注该算法的改进和应用拓展,以更好地应对各种复杂优化问题的挑战。
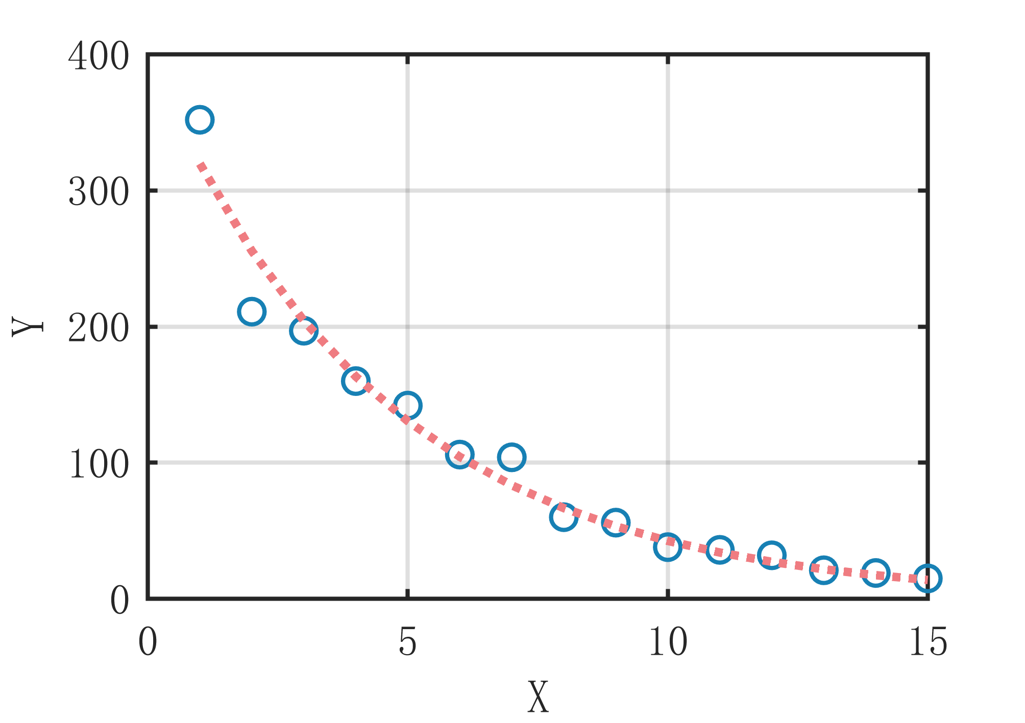
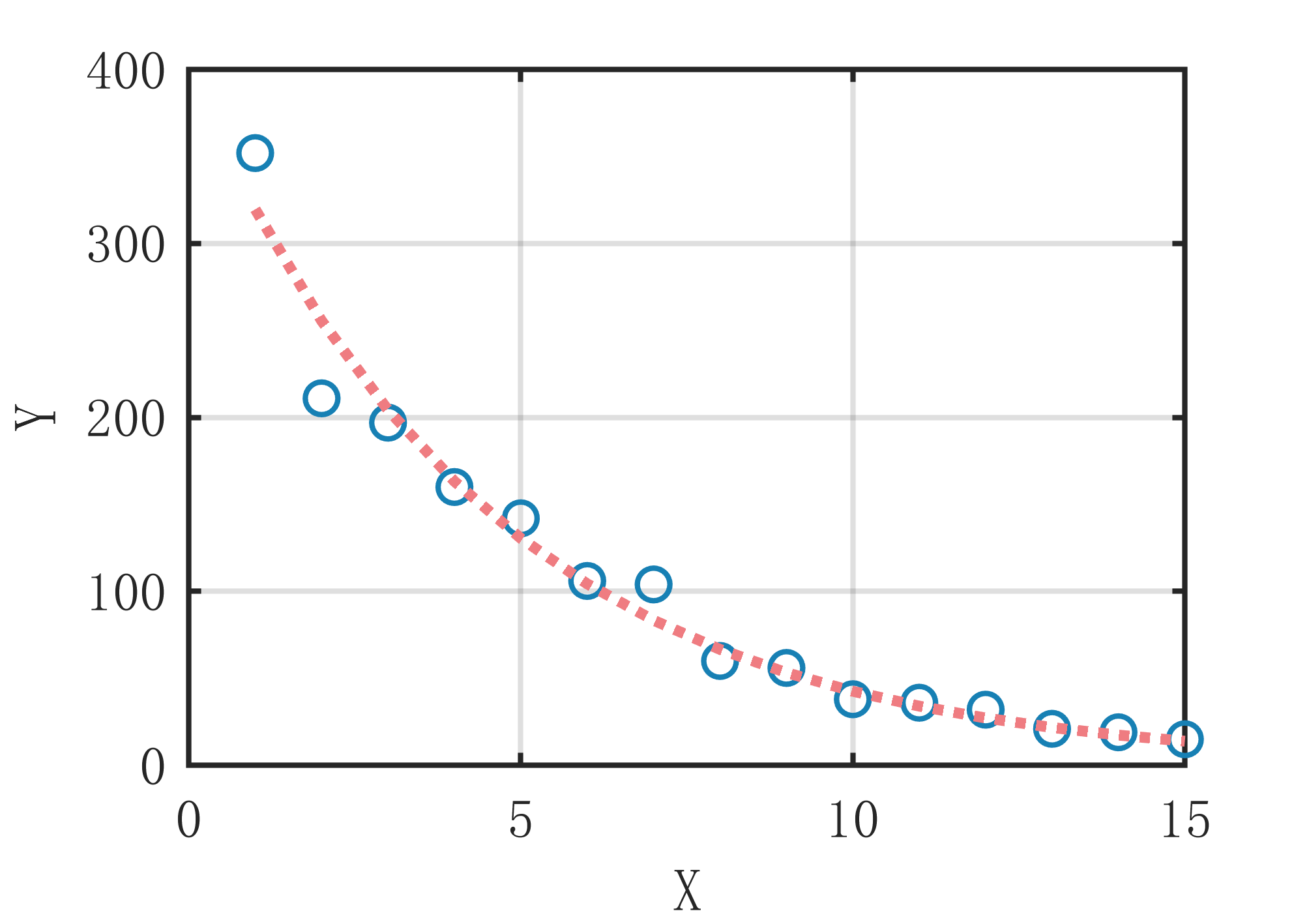
2 出图效果
附出图效果如下:




附视频教程操作:
【MATLAB】数据拟合第 11 期-基于粒子群迭代的拟合算法
180

被折叠的 条评论
为什么被折叠?



