新建项目选择空项目


复制Materials和Meshes到Content目录

重新构建关卡

添加SM_Backdrop,SM_Wall,并作如下修改:


添加C++类,并取名为Paddle

在Paddle.h中添加属性:

在类上声明:

FloatingPawnMovement是一个运动组件,为任何Pawn类提供简单的运动。
在Paddle.h中继续添加移动处理的函数

Paddle.cpp中添加头文件

构造函数中添加UStaticMeshComponent与UFloatingPawnMovement组件

实现MoveHorizontal函数:

在Paddle_BP蓝图设置SM_Padle的mesh

把Paddle_BP放入场景中

在场景中新建GameMode并改名为ArkanoidGameMode_BP

对GameMode进行设置

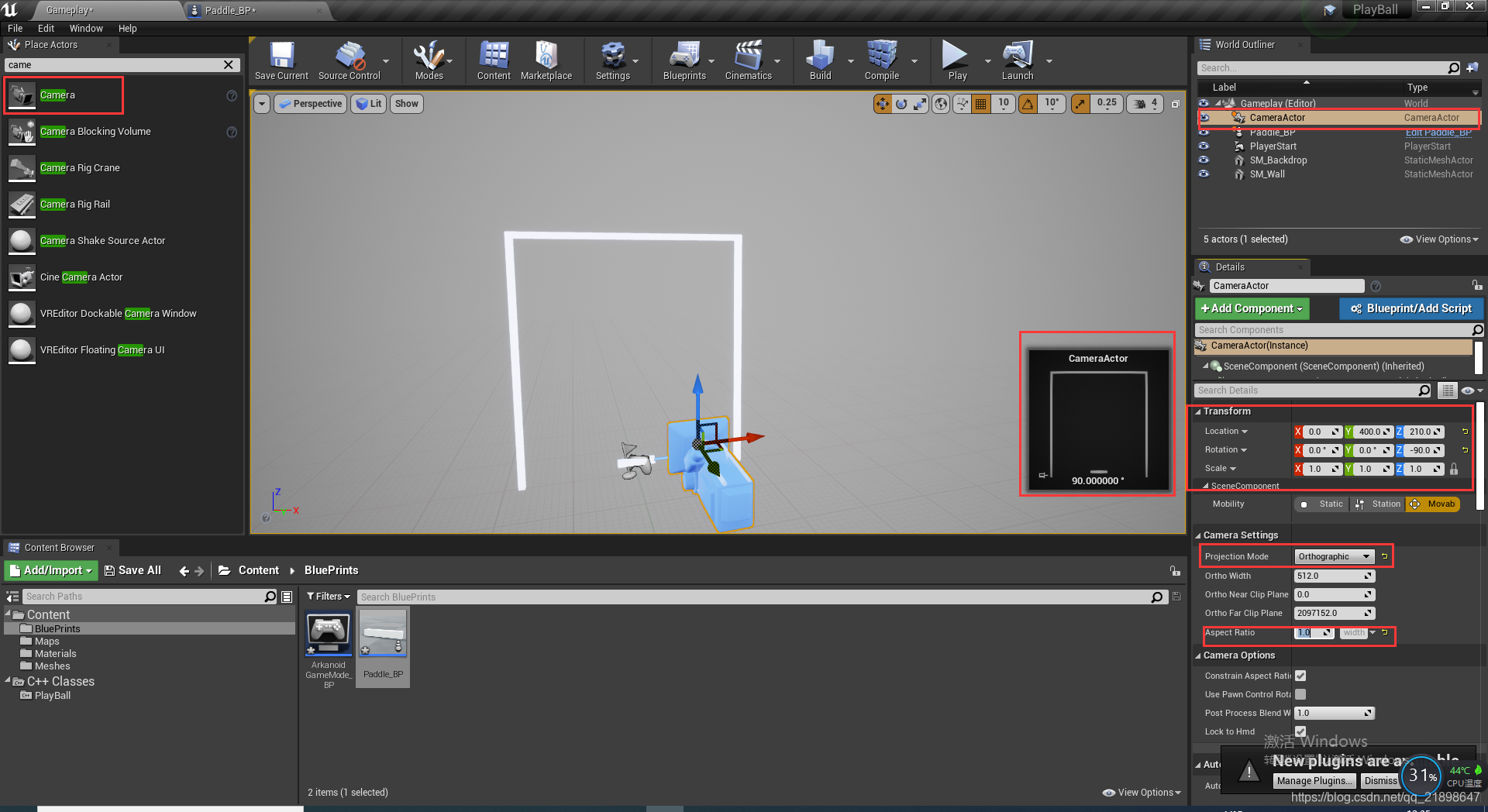
添加Camera

新建PlayerController的基类,并取名为Paddle_Player_Controller
Paddle_Player_Controller.h添加函数声明
// Fill out your copyright notice in the Description page of Project Settings.
#pragma once
#include "CoreMinimal.h"
#include "GameFramework/PlayerController.h"
#include "Paddle_Player_Controller.generated.h"
//class ABall
/**
*
*/
UCLASS()
class PLAYBALL_API APaddle_Player_Controller : public APlayerController
{
GENERATED_BODY()
APaddle_Player_Controller();
UFUNCTION()
virtual void SetupInputComponent() override;
protected:
virtual void BeginPlay() override;
void MoveHorizontal(float AxisValue);
//ball reerences
};
Paddle_Player_Controller.cpp中设置相机为主视角
// Fill out your copyright notice in the Description page of Project Settings.
#include "Paddle_Player_Controller.h"
#include "Kismet/GameplayStatics.h"
#include "Camera/CameraActor.h"
#include "Paddle.h"
//#include "Ball.h"
APaddle_Player_Controller::APaddle_Player_Controller()
{
}
void APaddle_Player_Controller::SetupInputComponent()
{
}
void APaddle_Player_Controller::BeginPlay()
{
TArray<AActor*> CameraActors;
UGameplayStatics::GetAllActorsOfClass(GetWorld(), ACameraActor::StaticClass(), CameraActors);
FViewTargetTransitionParams params;
SetViewTarget(CameraActors[0], params);
}
void APaddle_Player_Controller::MoveHorizontal(float AxisValue)
{
}
新建蓝图类,基类为Paddle_Player_Controller

然后设置游戏控制类为刚刚新建的蓝图类:

设置完之后运行游戏,可以看到:

添加输入

在Paddle_Player_Controller.h中绑定SetupInputComponent:
void APaddle_Player_Controller::SetupInputComponent()
{
Super::SetupInputComponent();
EnableInput(this);
InputComponent->BindAxis("MoveHorizontal", this, &APaddle_Player_Controller::MoveHorizontal);
}
实现MoveHorizontal
void APaddle_Player_Controller::MoveHorizontal(float AxisValue)
{
auto MyPawn = Cast<APaddle>(GetPawn());
if (MyPawn) {
MyPawn->MoveHorizontal(AxisValue);
}
}
这里需要注意的是,在关卡中只需要放PlayerStart即可,不需要放Paddle_BP,否则会不能移动。
添加球体

在ball.h添加属性:
// Fill out your copyright notice in the Description page of Project Settings.
#pragma once
#include "CoreMinimal.h"
#include "GameFramework/Actor.h"
#include "Ball.generated.h"
class UProjectileMovementComponent;
UCLASS()
class PLAYBALL_API ABall : public AActor
{
GENERATED_BODY()
public:
// Sets default values for this actor's properties
ABall();
virtual void Launch();
bool BallLaunched;
UPROPERTY(VisibleAnywhere, BlueprintReadOnly)
UStaticMeshComponent* SM_Ball;
UPROPERTY(VisibleAnywhere, BlueprintReadOnly)
UProjectileMovementComponent* ProjectileMovement;
protected:
// Called when the game starts or when spawned
virtual void BeginPlay() override;
public:
// Called every frame
virtual void Tick(float DeltaTime) override;
UFUNCTION()
UStaticMeshComponent* GetBall();
};
在Ball.cpp的构造函数中添加:
SM_Ball = CreateDefaultSubobject<UStaticMeshComponent>(TEXT("Ball"));
RootComponent = SM_Ball;
SM_Ball->SetSimulatePhysics(true);
SM_Ball->SetEnableGravity(false);
SM_Ball->SetConstraintMode(EDOFMode::XZPlane);
SM_Ball->SetCollisionEnabled(ECollisionEnabled::QueryAndPhysics);
SM_Ball->SetCollisionProfileName(TEXT("PhysicsActor"));
设置PhysicsActor的原因是Paddle_BP中StaticMesh的碰撞预设设置的是PhysicsActor
在构造函数中继续添加
ProjectileMovement = CreateDefaultSubobject<UProjectileMovementComponent>(TEXT("Projectile Movement"));
ProjectileMovement->bShouldBounce = true;
ProjectileMovement->Bounciness = 1.1f;
ProjectileMovement->Friction = 0.0f;
ProjectileMovement->Velocity.X = 0.0f;
实现Launch函数
void ABall::Launch()
{
if (!BallLaunched) {
SM_Ball->AddImpulse(FVector(140.0f, 0.0f, 130.0f), FName(), true);
BallLaunched = true;
}
}
添加函数绑定

在蓝图中实现:
修改Paddle_Player_Controller.h
// Fill out your copyright notice in the Description page of Project Settings.
#pragma once
#include "CoreMinimal.h"
#include "GameFramework/PlayerController.h"
#include "Ball.h"
#include "Paddle_Player_Controller.generated.h"
/**
*
*/
UCLASS()
class PLAYBALL_API APaddle_Player_Controller : public APlayerController
{
GENERATED_BODY()
APaddle_Player_Controller();
UFUNCTION()
virtual void SetupInputComponent() override;
protected:
virtual void BeginPlay() override;
void MoveHorizontal(float AxisValue);
void Launch();
UPROPERTY(EditAnywhere)
TSubclassOf<ABall> BallObj;
ABall* MyBall=nullptr;
FVector SpawnLocation = FVector(10.0f, 0.0f, 40.0f);
FRotator SpawnRotation = FRotator(0.0f, 0.0f, 0.0f);
FActorSpawnParameters SpawnInfo;
public:
void SpawnNewBall();
//ball reerences
};
在Paddle_Player_Controller.h实现SpawnNewBall()函数
void APaddle_Player_Controller::SpawnNewBall()
{
if (!MyBall) {
MyBall = nullptr;
}
if (BallObj) {
MyBall = GetWorld()->SpawnActor<ABall>(BallObj, SpawnLocation, SpawnRotation, SpawnInfo);
}
}
开始游戏的时候调用SpawnNewBall
设置Ball Obj
新建Material

双击做如下设置

完成以上步骤后做如下步骤:


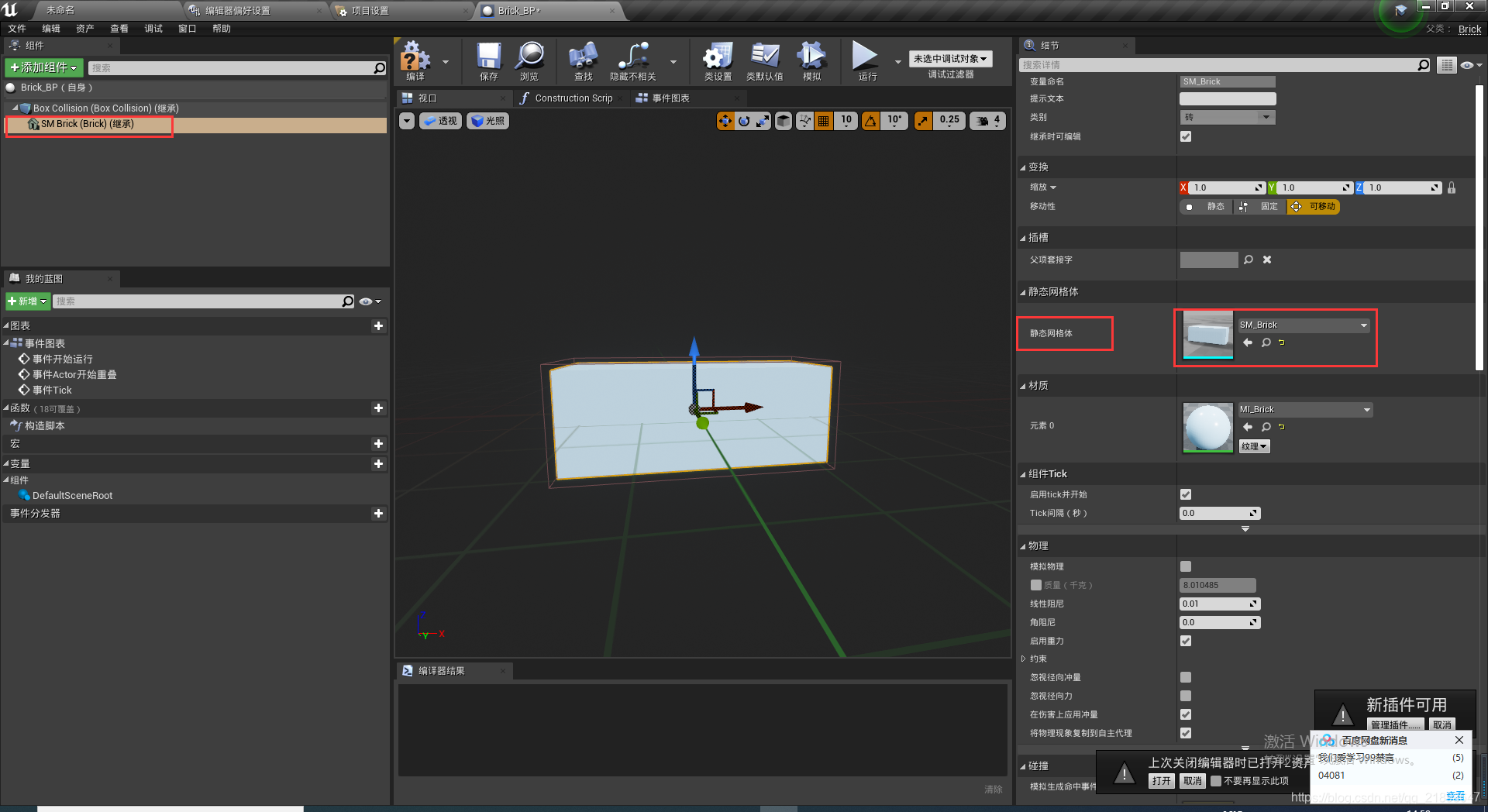
创建砖块,并命名为Brick.h:

在Brick.h中创建属性与函数:
// Fill out your copyright notice in the Description page of Project Settings.
#pragma once
#include "CoreMinimal.h"
#include "GameFramework/Actor.h"
#include "Brick.generated.h"
class UBoxComponent;
UCLASS()
class PLAYBALL_API ABrick : public AActor
{
GENERATED_BODY()
public:
// Sets default values for this actor's properties
ABrick();
protected:
// Called when the game starts or when spawned
virtual void BeginPlay() override;
UPROPERTY(VisibleAnywhere,BlueprintReadOnly)
UStaticMeshComponent* SM_Brick;
UPROPERTY(VisibleAnywhere, BlueprintReadOnly)
UBoxComponent* Box_Collision;
float SpeedModifierOnBounce = 1.0f;
UFUNCTION()
void OnOverlapBegin(class UPrimitiveComponent* OverlappedComp, class AActor* OtherActor,
class UPrimitiveComponent* OtherComp, int32 OtherBodyIndexType, bool bFromSweep,
const FHitResult& SweepResult);
void DestroyBrick();
public:
// Called every frame
virtual void Tick(float DeltaTime) override;
};
初始化,以及绑定碰撞函数

新建Brick的蓝图类并做如下设置:

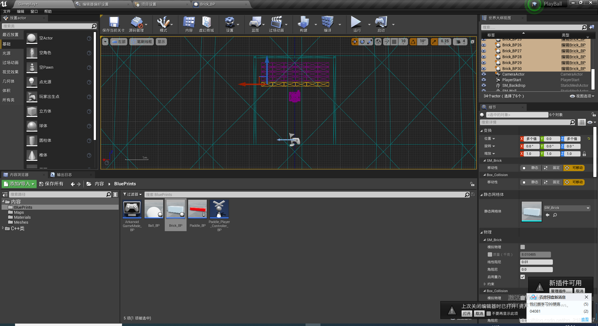
把Brick蓝图类拖入level中

添加Tag

实现碰撞函数
void ABrick::OnOverlapBegin(class UPrimitiveComponent* OverlappedComp, class AActor* OtherActor, class UPrimitiveComponent* OtherComp, int32 OtherBodyIndexType, bool bFromSweep, const FHitResult& SweepResult)
{
UE_LOG(LogTemp, Warning, TEXT("OnOverlapBegin"));
if (OtherActor->ActorHasTag("Ball"))
{
UE_LOG(LogTemp, Warning, TEXT("OnOverlapBegin OtherActor"));
ABall* MyBall = Cast<ABall>(OtherActor);
FVector BallVelocity = MyBall->GetVelocity();
BallVelocity *= (SpeedModifierOnBounce + 1.0001f);
MyBall->GetBall()->SetPhysicsLinearVelocity(BallVelocity, true);
FTimerHandle UnusedHandle;
//先弹走,然后0.1s后再destroy造成视觉差
GetWorldTimerManager().SetTimer(UnusedHandle, this, &ABrick::DestroyBrick, 0.1f, false);
}
}
void ABrick::DestroyBrick()
{
this->Destroy();
}
到这里,游戏基本功能已经实现,但是如果小球弹到下面了该怎么处理呢?
添加基类为Actor的ABallBoound C++类
BallBoound.h
// Fill out your copyright notice in the Description page of Project Settings.
#pragma once
#include "CoreMinimal.h"
#include "GameFramework/Actor.h"
#include "BallBoound.generated.h"
class UBoxComponent;
class APaddle_Player_Controller;
UCLASS()
class PLAYBALL_API ABallBoound : public AActor
{
GENERATED_BODY()
public:
// Sets default values for this actor's properties
ABallBoound();
protected:
// Called when the game starts or when spawned
virtual void BeginPlay() override;
UPROPERTY(VisibleAnywhere, BlueprintReadOnly)
UBoxComponent* Box_Collision;
APaddle_Player_Controller* PlayerController_REF;
UFUNCTION()
void OnOverlapBegin(class UPrimitiveComponent* OverlappedComp, class AActor* OtherActor,
class UPrimitiveComponent* OtherComp, int32 OtherBodyIndexType, bool bFromSweep,
const FHitResult& SweepResult);
public:
// Called every frame
virtual void Tick(float DeltaTime) override;
};
BallBound.cpp
// Fill out your copyright notice in the Description page of Project Settings.
#include "BallBoound.h"
#include "Components/BoxComponent.h"
#include "Kismet/GameplayStatics.h"
#include "Paddle_Player_Controller.h"
// Sets default values
ABallBoound::ABallBoound()
{
// Set this actor to call Tick() every frame. You can turn this off to improve performance if you don't need it.
PrimaryActorTick.bCanEverTick = true;
Box_Collision = CreateDefaultSubobject<UBoxComponent>(TEXT("Box Collision"));
RootComponent = Box_Collision;
}
// Called when the game starts or when spawned
void ABallBoound::BeginPlay()
{
Super::BeginPlay();
Box_Collision->OnComponentBeginOverlap.AddDynamic(this, &ABallBoound::OnOverlapBegin);
PlayerController_REF = Cast<APaddle_Player_Controller>(
UGameplayStatics::GetPlayerController(GetWorld(), 0)
);
}
// Called every frame
void ABallBoound::Tick(float DeltaTime)
{
Super::Tick(DeltaTime);
}
void ABallBoound::OnOverlapBegin(class UPrimitiveComponent* OverlappedComp, class AActor* OtherActor, class UPrimitiveComponent* OtherComp, int32 OtherBodyIndexType, bool bFromSweep, const FHitResult& SweepResult)
{
if (OtherActor->ActorHasTag("Ball"))
{
OtherActor->Destroy();
PlayerController_REF->SpawnNewBall();
}
}
新建该类的蓝图类,并调整好大小,放入蓝图中


运行截图:

这篇博客详细介绍了如何使用Unreal Engine构建一款类似Arkanoid的游戏。首先,创建项目并导入必要的素材,然后构建关卡,添加背景和墙壁。接着,创建Paddle的C++类并实现移动功能,通过蓝图设置Paddle的外观和行为。此外,还创建了PlayerController,用于处理玩家输入和移动控制。进一步,添加了球体的物理属性和发射机制。最后,创建了砖块和边界,实现了碰撞检测和砖块破坏效果。游戏还包括了小球下落时的处理逻辑。
2233





