第二章 根原因分析的定义
根原因分析是一种结构化的调查活动,其目的是识别问题的真正原因和消除它所必需的措施。
第三章 问题理解的工具
3.1 流程图
- 用于梳理过程,展示问题发生的地方
- 常用流程图如:常规流程图、跨职能流程图、多层流程图等等
- 步骤:
收集并记录;
定义角色,如顾客、输出、输入以及输入的供方;
识别主要活动或任务,最好倒推方式进行;
不同颜色代表不同活动,产品,文件和其他元素;
使用可随时调整的方式绘制。
3.2 关键事件
避免主观思考,不要按照内心认定的问题去想办法;

3.3 雷达图
一种标杆分析方法,绘制每个变量的绩效,并与目标作比较;

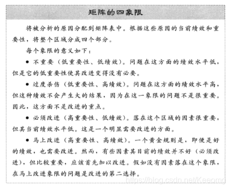
3.4 绩效矩阵
绩效矩阵用来同事阐明当前绩效和重要性,帮助达成对优先事项的统一认识。比如:
- 问题的哪一方面对解决问题最重要;
- 哪些原因被消除之后将给以问题最多的缓解。


第四章 问题原因头脑风暴
4.1 头脑风暴
可以尽可能多地产生号想法;
有两类不同的头脑风暴活动:
一、结构化的头脑风暴:每位参与者轮流提出一个想法;
二、非结构化的头脑风暴:自由提出想法,可能一个或多个主导讨论活动;
注意:不要讨论、批评或评价任何想法,保持可持续性直到当前的想法是以前的变换说法,或没有新想法时,才终止过程。
4.1.1 书面头脑风暴
可以保持活动的连贯性,避免敏感问题,有较大机会获得复杂的想法
4.2 是一非矩阵
目的在于理解似是而非的问题原因,识别与所讨论问题毫无关系的想法。

4.3 名义群组技术
进行匿名收集想法,给每个想法评分后汇总分数,选出总分最高的方案。
4.4 配对比较
第五章 问题原因的数据收集
取样、调查、检查表
第六章 问题原因数据分析
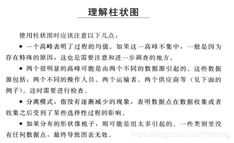
6.1 柱状图
- 用来表示数据的分布和变化,如长度、直径、期限、成本、态度等。
- 组距 = 极差/组数
- 柱状图注意点:

6.2 帕累托图
“关键的少数”,强调大多数的结果(约80%)都是由一部分少数原因(约20%)引起的,简单地揭示出需要解决的问题的顺序;
坐标轴表示:
横轴上按照原因的相对重要性高低顺序从左到右排序;
左纵轴标出数值,右纵轴标出百分比;

6.3 散点图:
表示两个原因或者其他变量之间得关系;
当不同层面之间得原因(必须可数值表示)总是互相影响时,散点图可以反映各种原因之间的关系。
他们之间的相关类型如下:

6.4 问题集中图:
帮助将记录的问题和物理位置联系起来,揭示问题发生的方式,尤其是发生在物理系统或设施上的问题。
常用于识别问题发生的模式;
一般通过绘制地图的方式发现问题和原因;

6.5 关联图:
主要用于在复杂、混乱的问题情境下识别出逻辑关系,从而帮助识别那些不易被发现的关系;
在根原因分析中,它的主要应用是:
- 理解不同层面的问题如何联系在一起的;
- 洞悉问题和需要进一步分析的可能原因之间的关系;

6.6 亲和图(KJ图)
适用于定性数据;
先将数据分组,然后找到结果群之间的潜在关系;;
其应用:
- 探求不同原因之间的关系,更多的是不同层级的原因之间的关系;
- 将相关的原因组合成一类,这些类别将在以后的分析中被集体用到;

第七章 根原因识别工具
本章介绍了四种独立的工具和技巧。
7.1 因果图:
7.1.1 课本内容
- 传统的鱼骨图包括分散分析法和原因枚举法;
- 其中分散分析法把要分析的问题画在图形的右侧,大箭头的末端。将不同类别的可能原因作为箭头的分支画在上面。对于每个分支,要将所有的可能原因都标识出来。

7.1.2 拓展:
鱼骨图的类型包括:
① 整理问题型鱼骨图
(各要素与特性值间不存在原因关系,而是结构构成关系);
② 原因型鱼骨图
(鱼头在右);
③ 对策型鱼骨图
(鱼头在左,特性值通常以“如何提高/改善……”来写);
7.2 矩阵图:
主要目的是分析可能原因和问题之间的因果关系;
能用于以下方面:
- 描绘出问题的不同原因的总体影响;
- 确定哪些因素是最显著的,其往往就是根原因;

矩阵示例—出租车公司:

7.3 五问法:
更深入地探究多层次的原因;
目的是在找到一个原因时就不断地问”why“,通过各层次的原因直至找到问题的根原因;
注意:
别转牛角尖,很可能坚持争论事情背后还有其他原因。

7.4 故障树分析
该工具偏向于分析有关联的或者属于类似问题的群组;
故障树分析是建立在五问法结果之上的。其目的是:
- 对识别的可能原因产生一个清晰的总体看法;
- 寻找原因之间的联系或识别关联原因的群组;
可用于预测,也可用于事后分析(本书偏向于事后分析);
- ▲代表独立作用
- ◖代表共同作用
故障树分析示例—网页设计公司

第八章 根原因消除
在寻找新的问题解决方案时可以选择一种激发创造力的方法—六项思考帽,以及两种开发方案的工具—创造性解决问题理论(TRIZ)和系统发明思想(SIT)。
8.1 六项思考帽:
六项思考帽可以帮助人们认清自己所使用的思考方法,并鼓励对问题采用不同的思考方式,从不同的视角发现解决问题的方案;
适用于:
- 从不同视角观察问题,并发现问题的解决方案;
- 在作出决策前,确保进行严密的审查;

8.2 创造性解决问题理论(TRIZ)
应对不能简单地将周知的解决方案应用于类似问题;
目的是允许问题解决者把问题分解为一些核心成分,将他们自己从已知的解决方案中解放出来,从而进入真正全新的解决方案领域;
适用于:
- 激发分析团队的创造性;
- 发现问题的解决方案;
8.3 系统创新思考方法(SIT)
SIT是TRIZ的发展,是基于”封闭世界“原理,强调问题的创造性解决方案主要取决于这些问题的自然成分或者它临近的环境;
适用于:
- 发现问题的创造性解决方案;
- 确保这些解决方案可用,而且属于该问题的环境,这样就使方案更容易实施;
SIT5个原理:
- 属性依赖,使用最为广泛的模板,考虑改变产品的关键变量。
- 成分控制关注产品与它的环境相联系的方式。
- 替代就是用产品临近环境的东西来替换产品的某个部分。
- 移置就是通过去掉一个固有的成分来改进产品的表现。
- 分开就是简单地把一种产品的属性分成两种,如洗浴用品中分理处洗发水。
总结这五点原理:
从产品自身出发,优先考虑自己关键点,然后是身处环境,替换,分离和去除。
第九章 解决方案实施
解决方案的实施必须受到重点关注的阶段
该阶段包括:
- 组织实施活动;
- 建立所需变革的可接受程度和创造一种便于实施的良好氛围;
- 执行该计划;
同样地,我们应该坚持到底,以一种彻底的方式实施解决方案,彻底完成根原因分析的循环。
实施角色可以有三种选择:
- 由原来的改进团队实施;
- 由指定的实施团队实施;
- 在直线集权型组织中实施;
9.1 树图:
树图是易于使用的工具,适合把较大任务分解成可控制规模的活动。
其用途是:
- 把复杂任务组织成符合逻辑的活动;
- 策划解决方案的实施过程;

9.2 立场分析:
有助于建立一个关于环境和改进措施的总体认识。
可用于:
- 深入理解实施的变革氛围;
- 策划有效的实施活动;


总结:
工具汇总:




本文介绍了一种系统化的方法——根原因分析,旨在识别并解决实际问题。内容覆盖了从问题理解到解决方案实施的全过程,包括流程图、头脑风暴、因果图等多种工具和技术的应用。
3236





