TMC2209 SilentStepStick 是一款用于两相双极步进电机的步进/方向驱动器,具有高达 2.8A 峰峰值和 2A RMS 的电流。它可以在 1 至 1/256 步进模式下驱动 2 相双极步进电机。最重要的是,TMC2209 提供了一个简单的 UART 接口,可以在任何具有 UART 端口的微控制器的帮助下进行调整和控制。
TMC2209简介
TMC2209是TRIAMINIC推出的一款步进电机驱动模块。TMC2209 模块采用独家 TRIAMINIC 技术,使驱动模块静音且高精度。该步进电机模块内嵌12.5 MHz的内部振荡器,UART用于串行数据传输,并提供高分辨率步数,全分辨率高达1/256步,以实现平滑。这些步骤可以配置为 9 个不同的微步分辨率设置。该设备功耗低、性价比高且可靠。
TMC2209 尤其适用于机器人、3D 打印和自动化项目。本教程是引出线、原理图、特性、规格、接口和应用的简单指南。
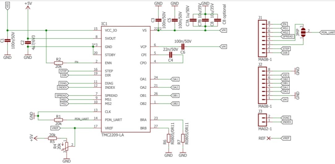
TMC2209 步进电机驱动器引脚排列
下图显示了 TMC2209 步进电机驱动模块的引脚排列:
引脚配置
让我们讨论一下 TMC2209 步进电机驱动器模块的引脚排列。芯片组共有 28 个引脚,其中只有 18 个引脚延伸到模块上。
表格中扩展管脚的管脚配置详情如下:
PIN名称 | 功能 |
VM | 电机电源引脚——将 Arduino 的电源连接到该引脚 |
GND | 接地 |
M2B | 电机线圈2针 |
M2A | 电机线圈2针 |
M1B | 电机线圈1针 |
M1A | 电机线圈1针 |
VIO | 逻辑电源引脚 |
DIR | 电机方向输入引脚 |
STEP | 电机步进信号输入引脚 |
PDN_UART | 掉电控制或UART引脚(GND=0, VIO=off) |
SPREAD | 斩波模式选择引脚 如果为高电平,则选择 SpreadCycle,反之则选择 Stealthchop。 |
MS2 | 微步配置引脚 |
MS1 | Microstep 配置引脚 它调整微步分辨率。 |
EN | 输出使能引脚(GND=0, VIO=off) |
DIAG | 输出诊断引脚(VIO=error) |
VREF | 参考电压引脚 |
INDEX | 输出索引引脚(每四个引脚一个脉冲) |
TMC2209步进器规格
工作电压:4.75 伏 – 28 伏
最大内部时钟频率:12.5 MHz
每相最大电流:2 A
峰值输出电流:2.8A
该模块专为两相步进电机设计。
它集成了可调节的 STEP/DIR 接口,可配置为 8、16、32 和 64 种设置。
单线 UART 用于与微控制器单元通信。
内嵌脉冲发生器,使器件在单机模式下独立工作。此外,用于能量调节目的的电源待机模式。
对于可靠性和保护,引入了保护和诊断属性。
TMC2209 TRIAMINIC 技术
TRIAMINIC 开发了一些专利代码,使设备市场与其他模块竞争。
StealthChop2™ 一种高精度和无噪音的代码,用于电机的静音运动和听不见的静止。它允许比 StealthChop™ 更快的加速和减速,并将其升级到低静止电流。
SpreadCycle™ 代码通过逐周期电流控制获得最高动态运动。
MicroPlyer™ 微步插值器用于以较低的分辨率和最高效率获得完整的 256 微步平滑度。
StallGuard4™ 这种无传感器功能会在电机到达其机械挡块时通知电机过载。
CoolStep™ 为了提高效率并减少 2 相步进电机和驱动器的升温,将使用 StallGuard 测量。
TMC2209 框图
下面给出了 TMC2209 步进电机驱动模块的框图,以便更好地了解内部组件:
内部电路图
将 TMC2209 步进驱动器与微控制器连接
本节介绍 TMC2209 步进电机模块与微控制器单元的接口。
TMC2209 步进电机驱动器模块的工作方式与 A4988 相同。不同之处在于,它使用 Stealthchop2、StallGuard 等技术在步进电机中实现无噪音和高效的动态运动。该模块通过连接到 MCU 电源引脚的 VIO 和 GND 引脚供电,通常范围为 3 伏至 5 伏。为满足电机的电源要求,VMOT 引脚连接了 4.75 – 28 伏特的电源电压。
4 个输出电机引脚将连接到 2 相步进电机的线圈。引脚 EN、STEP 和 DIR 也已连接。EN 用于启用电机输出,而 STEP 配置电机步进。DIR 负责根据电机的状态顺时针或逆时针方向控制电机的方向。TMC2209 步进驱动器模块能够以 9 种不同的方式设置其步进分辨率。它是通过设置 MS1 和 MS2 引脚的逻辑电平获得的。所需的测量。
对于 Arduino,应该在 Arduino IDE 中安装相关的 TMCStepper 库以连接模块。Arduino 库中提供示例草图,以学习和观察代码执行,然后根据要求进行编码。
TMC2209 备选方案
TMC2208
A498
L6474
L6207
L6208
TMC2209
TMC2209 应用
3D应用
家庭自动化
机器人学
提款机
安全目的
纺织工业
打印机和扫描仪
二维图
注:以上文章由IC先生www.mrchip.cn编辑整理发布,请勿转载。
TMC2209 SilentStepStick是一款2相双极步进电机驱动器,具备2.8A峰值电流和1/256步进模式。其UART接口和TRIaminic技术确保安静、高精度运行,适用于3D打印、机器人和自动化项目。文章介绍了模块的引脚配置、规格、内部电路以及如何与微控制器连接。
2666





