点击蓝字关注我们
关注、星标公众号,精彩内容每日送达
来源:网络素材作为中国IT业的第一批程序员,雷军入行要比其他互联网大佬都早。据悉,他在大学期间就已展现出在计算机方面的天赋,并且每天都会花费大量时间在实验室专注于编程和软件开发的实践。而最近网上曝光的「一份雷军发表于1992年的《计算机病毒判定专家系统原理与设计》论文」,更进一步验证了他在这一领域的优秀才能。
从数码博主@Oneline科技爆料的内容来看,该论文详细描述了计算机病毒判定专家系统的原理与具体设计方法,并在一定程度上解决了流行病毒的判定问题。
值得注意的是,该论文结语提到:“研制解决流行病毒的判定问题的专家系统,在目前具有相当大的实用价值,本文介绍的这种智能判定方法大大优于传统的检测方法,具有准确率高、适用性广的优点,还可以不断发展和扩充。「关于这种方法,目前国内外文献上尚未提及。」”
这句“尚未提及”不仅体现了雷军超前的思维和理念,更对整个IT业的技术发展具有一定的借鉴和参考意义!
随着雷军论文的曝光,业界再次对这位科技企业家的超前思维和创新能力点赞。就连华为消费者BG战略Marketing部副总裁李昌竹也转发表示:“技术创新和前沿探索都是值得尊敬和学习的。”

(图片来源:新浪微博)
对此,网友们也是纷纷评论:“雷总太超前了!”
据悉,该论文已被录入大学教材,成为了计算机专业课的一部分。
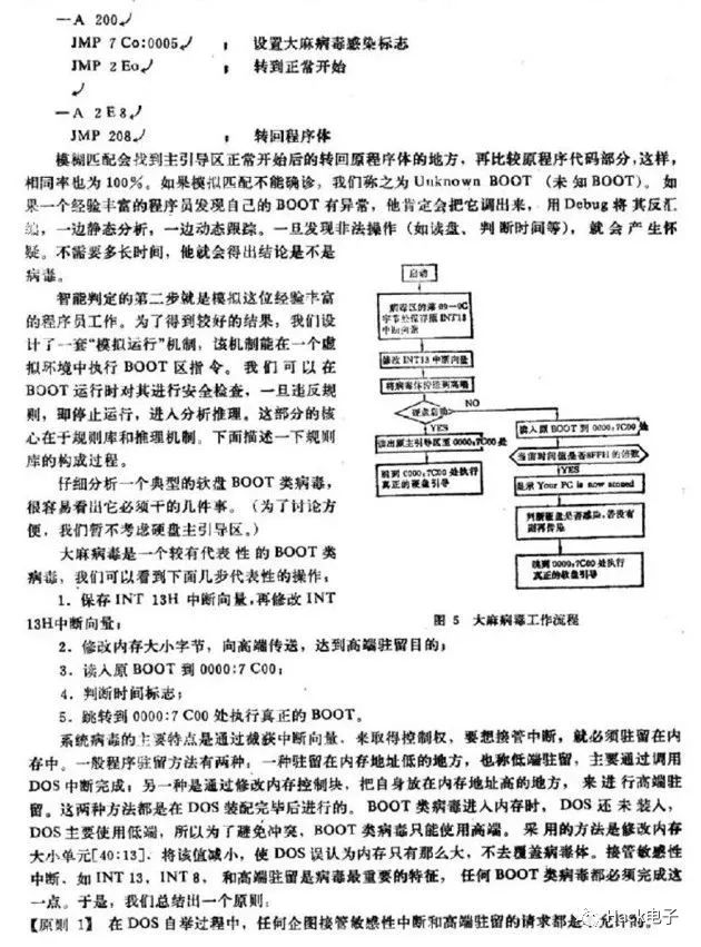
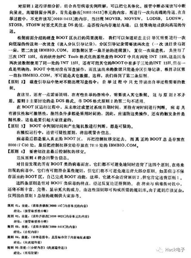
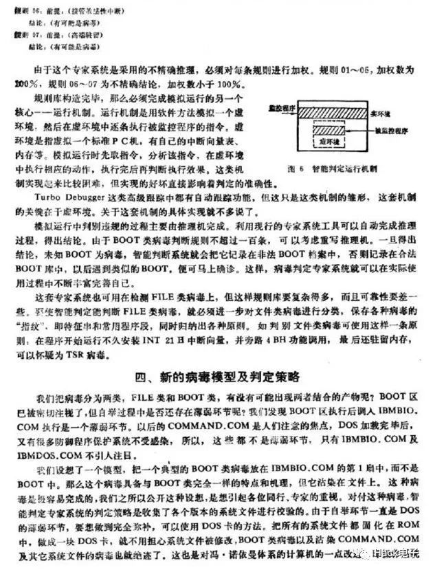
以下为论文全文,感兴趣的小伙伴可以看一看:









想要了解FPGA吗?这里有实例分享,ZYNQ设计,关注我们的公众号,探索
123

被折叠的 条评论
为什么被折叠?



