核密度估计(Kernel Density Estimation)
定义
核密度估计是估计随机变量的概率密度函数的非参数方法,即一种针对连续数据的密度估计方法,并且其根据数据本身的相互关系得到,无需对数据分布做假设。
假设样本彼此独立并遵循相同的分布。给定带宽H,每个样本都由平滑的核函数拟合。某数据的密度值可以视为其他所有样本对该数据的平均影响。
f
^
h
(
x
)
=
1
n
∑
i
=
1
n
K
h
(
x
−
x
i
)
=
1
n
h
∑
i
=
1
n
K
(
x
−
x
i
h
)
\widehat{f}_{h}(x)=\frac{1}{n} \sum_{i=1}^{n} K_{h}\left(x-x_{i}\right)=\frac{1}{n h} \sum_{i=1}^{n} K\left(\frac{x-x_{i}}{h}\right)
f
h(x)=n1i=1∑nKh(x−xi)=nh1i=1∑nK(hx−xi)
其中K是内核(一个非负函数),而h > 0是一个称为bandwidth的平滑参数。下标为h的内核称为缩放内核,定义为
K
h
(
x
)
=
1
/
h
K
(
x
/
h
)
K_{h}(x)=1 / h K(x / h)
Kh(x)=1/hK(x/h)。直观地讲,我们希望选择h尽可能小,以使数据能够容纳;但是,在估算器的偏差与其方差之间始终存在取舍。
核估计方法产生的函数具有以下特点:
- 归一性:表达式满足 ∫ − ∞ + ∞ K ( x ) d x = 1 \int_{-\infty}^{+\infty} K(x) d x=1 ∫−∞+∞K(x)dx=1
- 非负性:表达式满足 K ( x ) ≥ 0 K(x) \geq 0 K(x)≥0
- 对称性:表达式满足
K
(
x
)
−
K
(
−
x
)
=
0
K(x)-K(-x)=0
K(x)−K(−x)=0
通常使用一系列核函数:均匀函数,三角函数,双权重函数,三重函数,Epanechnikov函数,法线函数和其他函数。
f h ( x ) f_{h}(x) fh(x)可以表示每个样本点对总体分布造成的影响
例子
以上表述可能还是比较难以理解,参考维基百科上的间的例子,如果之前对RBF和SVM中的核概念比较熟悉的话,应该很容易理解。尤其径向基RBF思想基本相似
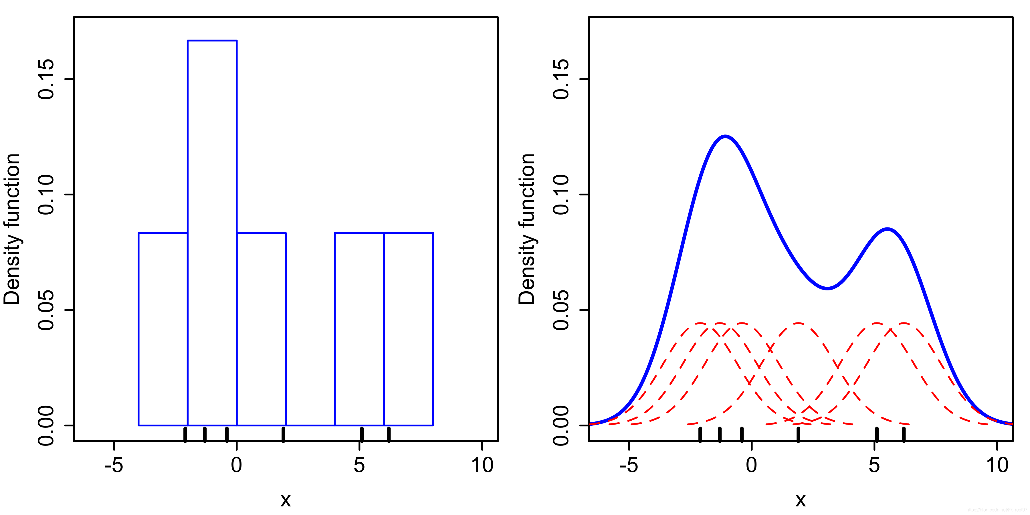
如下最简单的六个样本点数据分别作直方图和核密度估计

对于直方图,首先将水平轴划分为子区间或覆盖数据范围的区间:在这种情况下,每个区间的宽度为2,共6个区间。每当一个数据点落入此区间时,高度为1 /12(概率密度:1/(样本点*面积))。如果同一数据仓中有多个数据点,则这些框会堆叠在一起。
对于核密度估计,将标准偏差为2.25(用红色虚线表示)的正太分布核放置在每个数据点上。对内核进行求和以得出核密度估计(蓝色实线)。核密度估计的平滑度(与直方图的离散度相比)说明了对于连续随机变量,核密度估计如何更快地收敛到真实的基础密度。

带宽(bandwidth)参数选择
试验证明了核函数类型的选择对核密度估计的影响不是很大,其概率密度函数的拟合效果主要受带宽 h 的影响,一般 h 越大,拟合的曲线会越光滑,h 选择过小,曲线越粗糙。
研究的方法,可以通过交叉验证法(一种通过样本来计算带宽的方法),该方法使用积分平方误差作为选择带宽的评价指标,详见参考。
经验表达式
h
=
(
4
σ
^
5
3
n
)
1
5
≈
1.06
σ
^
n
−
1
/
5
h=\left(\frac{4 \hat{\sigma}^{5}}{3 n}\right)^{\frac{1}{5}} \approx 1.06 \hat{\sigma} n^{-1 / 5}
h=(3n4σ^5)51≈1.06σ^n−1/5
σ
\sigma
σ 为样本的标准差,
n
n
n 为样本个数
参考
https://en.wikipedia.org/wiki/Kernel_density_estimation
https://blog.youkuaiyun.com/unixtch/article/details/78556499
https://www.zhihu.com/question/27301358
seaborn.kdeplot
seaborn提供了十分方便的API可以直接实现核密度估计,具体共性的形参介绍我就不赘述了。
这里重点说说核,带宽相关的参数
核参数默认为高斯核,且0.11.0以后的版本非高斯核并不再支持,这也与上面讨论的核对结果影响不大的结论一致。
- kernel: Deprecated since version 0.11.0: support for non-Gaussian kernels has been removed.
带宽相关的参数包括bw和bw_adjust。其中bw的参数,默认 采用上述经验公式得到,但是如果发现曲线还是不够平滑时,可以增大bw_adjust,即对bw乘以一个系数。
cut,clip是用于限制概率分布超过了有效区间。
- bw:str, number, or callableSmoothing parameter.
- bw_adjust: Factor that multiplicatively scales the value chosen using bw_method. Increasing will make the curve smoother
- cut: number, optionalFactor, multiplied by the smoothing bandwidth, that determines how far the evaluation grid extends past the extreme datapoints. When set to 0, truncate the curve at the data limits. 根据原有数据范围确定分布区间
- clip: pair of numbers None, or a pair of such pairs. Do not evaluate the density outside of these limits. 只考虑某区间内的数据
tips = sns.load_dataset("tips")
sns.kdeplot(data=tips, x="total_bill")
sns.kdeplot(data=tips, x="total_bill", bw_adjust=.2)
sns.kdeplot(data=tips, x="total_bill", bw_adjust=5, cut=0)

比如bw_adjust=.2时,曲线保留更多特征,但是明显不够光滑

而当bw_adjust=5时,曲线明显平滑了很多
http://seaborn.pydata.org/generated/seaborn.kdeplot.html
本文介绍了核密度估计(Kernel Density Estimation, KDE)的基本原理,它是非参数估计连续数据密度的方法。seaborn库的kdeplot函数用于实现KDE,通过调整带宽参数bw和bw_adjust可以控制曲线的平滑程度。文中通过实例解释了带宽选择的重要性,并探讨了不同带宽设置对曲线形状的影响。"
111548043,10325044,OpenCV C++ imread 图片读取问题及解决,"['OpenCV', 'C++编程', '图像处理', '库管理', '调试技巧']
3364





