👨🎓个人主页
💥💥💞💞欢迎来到本博客❤️❤️💥💥
🏆博主优势:🌞🌞🌞博客内容尽量做到思维缜密,逻辑清晰,为了方便读者。
⛳️座右铭:行百里者,半于九十。
📋📋📋本文目录如下:🎁🎁🎁
目录
💥1 概述
质子交换膜燃料电池(PEMFC)具有运行温度低、功率密度高、稳定性好和无污染等优点,是一
种具有广阔发展前景的新能源发电装置,PEMFC并网发电系统安全、稳定运行成为急需解决的重
要问题[1~3] 。目前,国内外学者对 PEMFC 并网发电系统控制进行了大量研究。文献[
4,5]针对大功率燃料电池的动态响应,分别提出交直流耦合 SQ 控制和电流谐振控制方法,增强了系统的稳定性,提高了供电质量。部分文献针对风力发电、太阳电池并网系统的小干扰稳定性进行研究,对燃料电池发电系统稳定性分析具有一定指导意义。文献[6,7]则分别建立太阳电池和风力发电系统的小信号模型,利用特征值分析法对系统的小干扰稳定性进行分析。文献[8]在光伏发电系统控制器参数进行全局优化以提高系统稳定性,但只考虑特征值作为单一优化目标,没有考虑阻尼比对系统稳定的影响,影响了控制参数的优化效果。文献[9]建立燃料电池发电系统小信号模型并分析其 Jacobin 矩阵,最终对微电网的逆变器下垂系数进行优化。
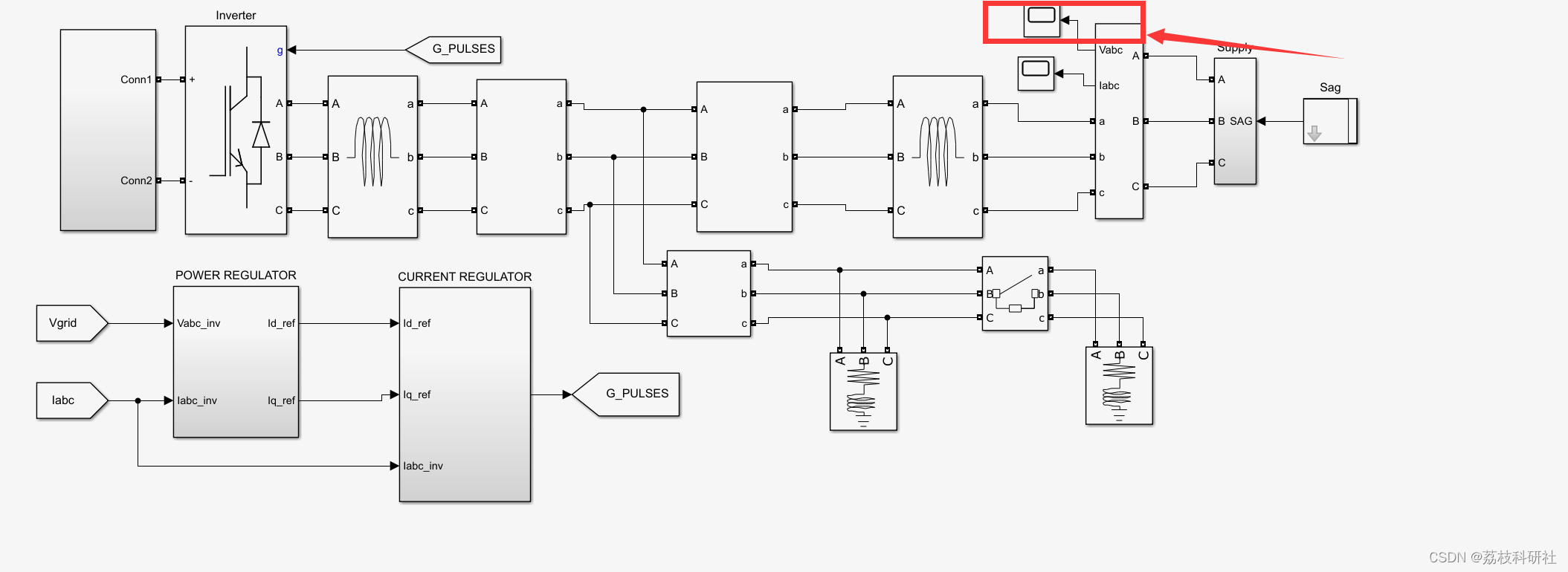
在该模型中,燃料电池连接到电网,并由基于功率的控制器控制。在此模型中,FC 以最大额定功率运行。
一、引言
质子交换膜燃料电池(PEMFC)作为一种高效、环保的新能源发电装置,具有运行温度低、功率密度高、稳定性好和无污染等优点。随着电力需求的不断增加和能源结构的转型,PEMFC并网发电系统的安全、稳定运行成为急需解决的重要问题。本文旨在探讨燃料电池并网以最大额定功率运行的研究现状、关键技术及未来发展趋势。
二、燃料电池并网控制策略
1. 内外双闭环控制方法
针对燃料电池并网系统,国内外学者提出了多种控制策略,其中内外双闭环控制方法因其高效性和稳定性而备受关注。该方法通过内环(PI电流控制环)实现前馈解耦控制,消除d、q轴电流变化的交互影响;外环(有功和无功功率反馈控制环)则根据系统输出的电压电流量确定给定值,动态跟踪系统输出的功率,实现稳定调节。
2. 控制策略实现
在内外双闭环控制方法中,逆变器前端通常接有Boost变换器,用于稳定燃料电池组输出电压并抬升至所需值。控制器采用PI策略,当燃料电池输出因负载变化、短路等情况而发生变化时,Boost变换器能稳定前级电压,具有较好的动态性能。通过Matlab数值仿真验证,该控制策略在三相短路故障、电压跌落、负荷突变等情况下,能够使得含燃料电池的系统稳定运行,并能动态跟踪系统的功率输出情况。
三、燃料电池并网关键技术
1. 最大额定功率运行
燃料电池并网以最大额定功率运行是提高其发电效率和经济效益的关键。为实现这一目标,需要优化燃料电池系统的控制策略,确保其在不同工况下均能以最大功率输出。同时,还需考虑燃料电池的耐久性和寿命,避免长时间过载运行导致性能衰减。
2. 动态响应能力
燃料电池并网系统需具备快速、准确的动态响应能力,以适应电网负荷的快速变化。通过优化控制算法和硬件设计,提高系统的响应速度和稳定性,确保在负荷突变等情况下能够迅速调整输出功率,维持电网稳定运行。
3. 电能质量保障
燃料电池并网系统输出的电能质量直接影响电网的稳定性和安全性。因此,需采取有效措施抑制电流纹波、电压波动等电能质量问题。例如,设计纹波电流控制器、采用先进的滤波技术等,确保输出电流和电压的稳定性和正弦性。
四、燃料电池并网仿真与实验
1. 仿真模型建立
为验证燃料电池并网控制策略的有效性,需建立仿真模型进行数值仿真。仿真模型应包括燃料电池本体、DC/DC变换器、逆变器、滤波器等关键部件,并考虑电网的实际情况和故障工况。通过仿真分析,评估控制策略在不同工况下的性能表现。
2. 实验验证
在仿真分析的基础上,需进行实验验证以进一步评估控制策略的实际效果。实验平台应包括燃料电池系统、并网逆变器、负载等关键设备,并模拟实际电网工况进行测试。通过实验数据对比分析,验证控制策略的正确性和有效性。
五、燃料电池并网应用案例
1. 分布式发电
燃料电池并网系统在分布式发电领域具有广泛应用前景。其高效、环保的特点使其成为未来分布式电源的重要选择之一。通过并网运行,燃料电池系统可为本地负载提供稳定、可靠的电力供应,并在电网用电负荷高峰时向电网馈送电能,实现能源的最大化利用。
2. 微电网建设
燃料电池并网系统还可应用于微电网建设中。微电网作为一种新型的电网形态,具有灵活、可靠、高效等优点。燃料电池作为微电网中的关键发电设备之一,可通过并网运行实现与电网的互动和互补,提高微电网的稳定性和可靠性。
六、未来发展趋势与挑战
1. 发展趋势
(1)大功率化:随着燃料电池技术的不断进步和成本的降低,其功率等级将不断提升。未来,大功率燃料电池并网系统将成为主流趋势之一。
(2)智能化:结合人工智能和机器学习技术,实现燃料电池并网系统的智能化控制和优化运行。通过智能算法对系统进行实时监测和调整,提高系统的稳定性和效率。
(3)集成化:将燃料电池系统与其他能源设备(如太阳能、风能等)进行集成化设计,形成多能互补的能源系统。通过集成化设计降低系统成本和提高能源利用效率。
2. 面临挑战
(1)成本控制:目前燃料电池系统的成本仍然较高,限制了其大规模应用。未来需通过技术创新和规模效应降低系统成本,提高其市场竞争力。
(2)耐久性提升:燃料电池的耐久性是其商业化应用的关键因素之一。未来需通过材料科学和工程技术的进步提高燃料电池的耐久性和寿命。
(3)标准制定:目前燃料电池并网系统的相关标准和规范尚不完善。未来需加强国际合作和标准制定工作,推动燃料电池并网系统的标准化和规范化发展。
📚2 运行结果





🎉3 参考文献
部分理论来源于网络,如有侵权请联系删除。
[1]李周华. 基于模型预测控制的三相燃料电池并网发电系统研究[D].广西大学,2022.DOI:10.27034/d.cnki.ggxiu.2022.001824.
[2]韩莹,杨寒卿,张雪霞,李奇,陈维荣.燃料电池并网发电系统控制参数协调优化方法[J].太阳能学报,2017,38(06):1592-1600.DOI:10.19912/j.0254-0096.2017.06.019.
4727

被折叠的 条评论
为什么被折叠?



