智能梯控一卡通系统(门禁一卡通、消费一卡通、智能一卡通)通讯故障常见原因及解决方法包括:参数设置错误、数据库连接、服务器IP变动、网络限制等,需逐一排查并调整配置。
智能一卡通系统(门禁、梯控、考勤机、消费机、访客机、人行通道闸机、在线巡更、水控、电控、车牌识别停车场等)通讯不上,大白话就是连不上网。
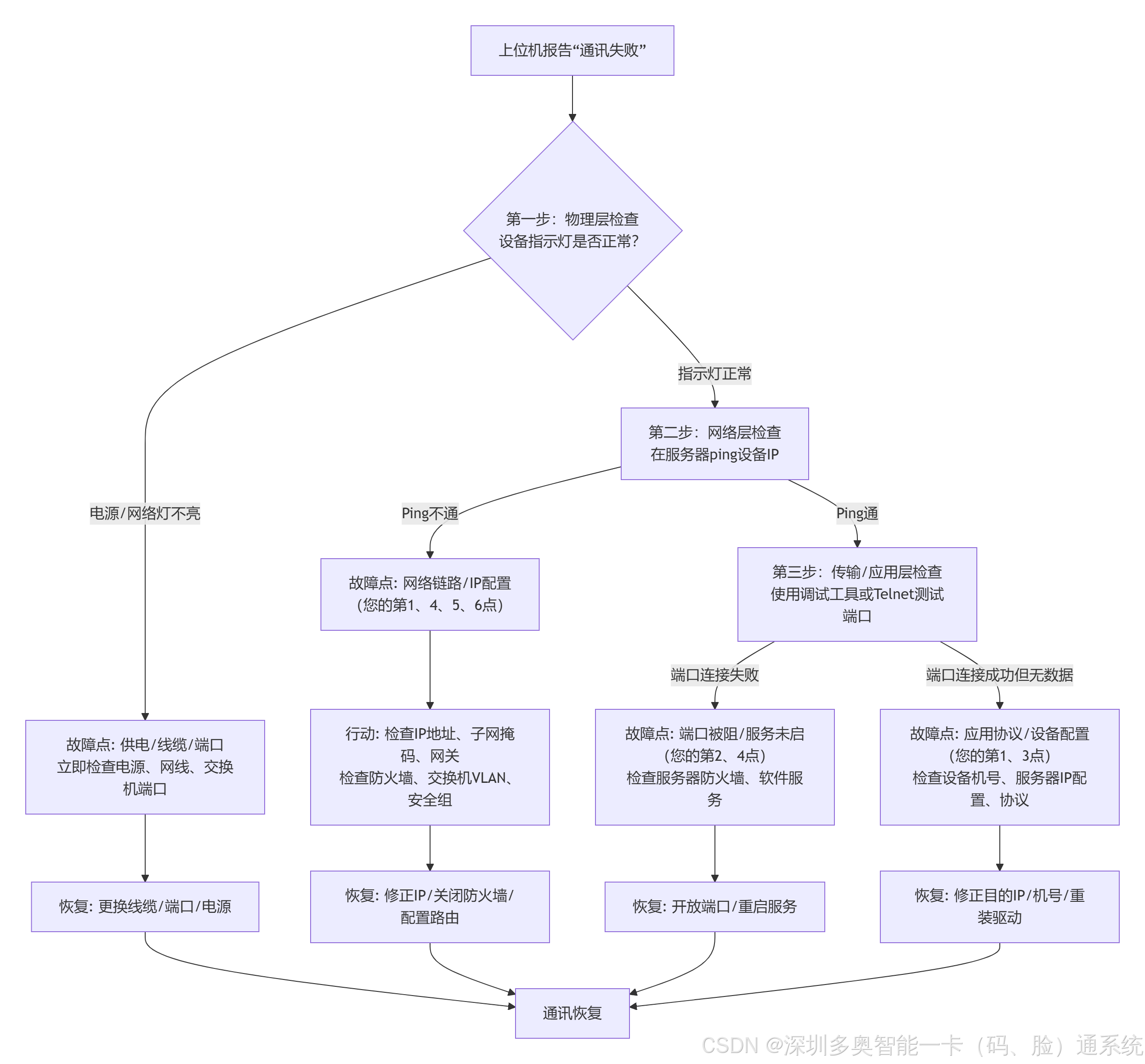
一、故障现象
智能消费机(售饭机)、门禁一体机、IC卡人脸考勤机、IC卡电梯门禁、水控、电控等上位机与软件平台通讯不上(无法联网)

二、故障排查顺序(按多奥项目常见概率排序)
1. 通讯参数设置不正确(最高概率)
- 常见原因:首次设置或系统重装后参数配置错误
- 排查要点:
- IP地址是否与服务器在同一局域网
- 软件端口号是否匹配(通常默认端口为80、8080等)
- 子网掩码和网关设置是否正确
- 通讯协议是否一致(TCP/IP、UDP等)
2. 智能一卡通软件数据库问题
- 常见原因:数据库服务未启动或被安全软件拦截
- 排查要点:
- 检查数据库服务(如MySQL、SQL Server)是否正常运行
- 查看杀毒软件或防火墙是否屏蔽了数据库端口
- 确认数据库连接字符串配置正确
3. 上位机目的IP变动
- 常见原因:服务器IP地址未设置为静态IP,导致重启后IP变化
- 排查要点:
- 检查服务器IP地址是否为静态分配
- 确认上位机配置的目的IP与当前服务器IP一致
- 建议将服务器IP设置为静态IP
4. 网络环境限制
- 常见原因:网络安全策略限制了设备间的通讯
- 排查要点:
- 检查防火墙是否拦截了通讯端口
- 确认云端安全组是否开放了相应端口
- 检查机房网关是否有访问限制
- 排查上网行为管理设备是否屏蔽了通讯
5. 网关设备损坏
- 常见原因:交换机、路由器等网络设备硬件故障
- 排查要点:
- 检查网关设备指示灯是否正常
- 尝试更换端口或设备测试
- 通常老项目出现概率较高
6. 通讯线材损坏
- 常见原因:网线老化、接头松动或损坏
- 排查要点:
- 检查网线水晶头是否牢固
- 尝试更换网线测试
- 新项目出现概率较低,老项目概率较高
7. 上位机网络通讯模块损坏
- 常见原因:WIFI/TCP/4G模块硬件故障
- 排查要点:
- 检查设备网络指示灯是否正常
- 尝试重启设备测试
- 新项目出现概率较低,除非遭受雷击等意外

三、排查建议
- 优先排查软件配置问题,再检查硬件设备
- 做好网络拓扑图和IP地址规划,便于快速定位问题
- 定期备份配置文件,避免参数丢失
- 对关键设备(服务器、网关)设置静态IP
- 与网络管理员保持沟通,了解网络安全策略

flowchart TD
A[上位机报告“通讯失败”] --> B{第一步:物理层检查<br>设备指示灯是否正常?}
B -- 电源/网络灯不亮 --> C[故障点: 供电/线缆/端口<br>立即检查电源、网线、交换机端口]
B -- 指示灯正常 --> D[第二步:网络层检查<br>在服务器ping设备IP]
D -- Ping不通 --> E[故障点: 网络链路/IP配置<br>(您的第1、4、5、6点)]
D -- Ping通 --> F[第三步:传输/应用层检查<br>使用调试工具或Telnet测试端口]
E --> E1[行动: 检查IP地址、子网掩码、网关<br>检查防火墙、交换机VLAN、安全组]
F -- 端口连接失败 --> G[故障点: 端口被阻/服务未启<br>(您的第2、4点)<br>检查服务器防火墙、软件服务]
F -- 端口连接成功但无数据 --> H[故障点: 应用协议/设备配置<br>(您的第1、3点)<br>检查设备机号、服务器IP配置、协议]
C --> I[恢复: 更换线缆/端口/电源]
E1 --> J[恢复: 修正IP/关闭防火墙/配置路由]
G --> K[恢复: 开放端口/重启服务]
H --> L[恢复: 修正目的IP/机号/重装驱动]
I & J & K & L --> M[通讯恢复]

为了方便你快速对照,我总结了以下表格:
|
故障现象 |
可能原因 |
建议解决方法 |
|
所有设备都通讯不上 |
电脑串口/网卡故障、软件设置错误、主交换机故障 |
检查电脑防火墙、重启交换机、检查软件端口设置 |
|
仅某一台设备不通 |
设备ID重复、接线松动、设备主板损坏 |
检查该设备ID是否唯一、重新插拔接线、尝试单独连接该设备 |
|
通讯时断时续 |
线路接头氧化、电压不稳定、受电磁干扰 |
检查接线端子螺丝是否拧紧、加装终端电阻、避开强电 |
|
4G设备连不上网 |
物联网卡欠费、无信号、APN设置错 |
充值、移动设备位置、检查APN接入点设置 |
|
提示“与电表通讯异常” |
485线接反、未重启设备 |
交换485 A/B线、断电重启设备(这点非常重要) |
💡 特别提示
- 485接线后必须重启: 很多硬件设备(如电表、水控机)在修改了485接线后,如果不进行断电重启,新的接线状态可能不会生效,依然报错。
- 波特率匹配: 如果是旧式的串口(RS232/485)通讯,务必确认软件和设备的波特率(如9600, 19200等)是否一致。

flowchart TD
A[“上位机设备通讯失败”] --> B{“第一步:基础配置检查”}
B --> B1[“检查IP/端口等参数”]
B1 --> C{“参数是否正确?”}
C -- “否” --> D[“修正参数并重试”]
C -- “是” --> E
subgraph E [第二步:软件与服务器状态]
E1[“确认服务器软件运行”]
E2[“检查数据库连接”]
E3[“关闭防火墙/杀毒软件”]
end
E --> F{“通讯恢复?”}
F -- “否” --> G
subgraph G [第三步:网络环境深度排查]
G1[“检查网关/安全组策略”]
G2[“使用ping/telnet测试”]
end
G --> H{“通讯恢复?”}
H -- “否” --> I
subgraph I [第四步:硬件与物理链路]
direction LR
I1[“更换网线/端口”]
I2[“检查设备通讯模块”]
end
I --> J[“问题解决”]
D --> J
F -- “是” --> J
H -- “是” --> J

10万+

被折叠的 条评论
为什么被折叠?



