智能一卡通系统读写卡故障主要涉及密钥配置错误、参数不匹配及硬件异常等问题。本文提供结构化解决方案:1)基础排查包括检查卡状态、验证密钥一致性;2)进阶处理涵盖设备配置校准、权限检测;3)特殊卡种需专项处理。通过管理卡诊断、软件检测和替换测试等工具,可快速定位扇区冲突、权限缺失等核心问题,并给出标准化扇区规划建议,确保系统稳定运行。
1. 开启设备调试模式
2. 复现刷卡失败现象
3. 导出通信日志(含错误码)
4. 对照手册解析错误码:如E03=权限拒绝, E12=通信超时
一、核心故障原因速览
| 故障类型 | 高频原因 | 典型场景 |
|---|---|---|
| 读写卡失败 | 扇区未初始化 / 密钥不匹配;卡片非本系统卡;软件项目密钥错误 | 软件发卡提示失败,刷卡无蜂鸣 |
| 刷卡无反应 | 设备未刷管理卡配置密码;机号与卡片机号不匹配;权限未授权 | 门禁 / 梯控刷卡无任何动作 |
| 批量设备异常 | 通讯线路故障;电源不稳;天线损坏 / 读卡距离过远 | 多台设备同时失效,新卡也无效 |
| 特殊卡异常 | CPU 卡文件夹路径错误;国密卡算法 / 密钥配置错误;ID 模式卡号未授权 | CPU 卡刷梯控无响应,国密卡写卡报错 |
flowchart TD
A[刷卡无反应/写卡失败] --> B{第一步:检查卡状态};
B --> C[使用“管理卡”或软件<br>读取卡扇区状态];
C --> D{是否所有扇区都未加密?};
D -- 是 --> E[原因:卡片未初始化<br>解决方案:用项目主密钥初始化卡片];
D -- 否 --> F[原因:扇区被未知密钥锁住<br>解决方案:发卡器验证或强制清零];
E --> G{第二步:验证密钥与规划};
F --> G;
G --> H[使用“管理卡”设置设备读卡密码];
H --> I[检查设备与卡片的<br>“机号”是否一致];
I --> J[在管理软件中<br>统一规划扇区用途];
J --> K[第三步:检查用户卡权限];
K --> L[在“智能一卡通软件平台”<br>检测该用户卡权限];
L --> M[问题解决];
二、分步骤排查与解决(优先级从高到低)
1. 基础配置校验(必做第一步)
- 统一项目密钥:用管理卡进入软件,确认项目唯一 KEY 正确,所有设备与卡片使用同一密钥,避免多 KEY 混用。
- 规范扇区分配(示例):
- 0+15 扇区:引导区(存储系统标识)
- 1+2 扇区:门禁;3+4 扇区:消费;5+6 扇区:梯控;7+8 扇区:水控 / 电控,扇区边界清晰不重叠。
- 卡片初始化:未初始化的 IC 卡必须通过软件完成扇区密钥写入与权限配置,禁止直接使用空白卡。
0扇区+15扇区 → 系统引导区(存放设备通用配置) 1扇区+2扇区 → 门禁/考勤权限区 3扇区+4扇区 → 消费机金额/交易区 5扇区+6扇区 → 电梯楼层权限区 7扇区+8扇区 → 水控/电控计量区

2. 单设备刷卡无反应处理
- 设备密码配置:用管理卡刷对应设备(门禁 / 梯控 / 水控等),设置与卡片一致的读卡密码,确保密钥匹配。
- 机号一致性检查:核对设备物理机号与软件登记机号、卡片写入的机号三者完全相同,不一致则在软件重新配置并写卡。
- 卡片权限检测:在一卡通平台查询用户卡权限,确认已授权对应设备(如梯控楼层、门禁时段、水控金额),过期则重新授权。
- 卡片有效性测试:用已知正常的测试卡刷设备,排除卡片损坏;用新卡重新发卡测试,区分是卡问题还是设备问题。

flowchart TD
A[刷卡无反应] --> B{第一步: 使用“管理卡”测试}
B -- 有正常反应 --> C[结论: 设备与线路正常<br>问题在用户卡或数据]
B -- 仍无反应 --> D[结论: 设备、线路或配置故障<br>(检查供电、通讯、机号)]
C --> E{第二步: 用软件检测卡片}
E -- 软件能正常读取卡片信息 --> F[问题: 卡片权限未开通<br>或设备机号不匹配]
E -- 软件读取失败, 提示“密码错误”或“无反应” --> G[问题: 卡片未初始化<br>或扇区密钥错误]
F --> H[解决: 在软件中为用户卡<br>开通对应设备权限]
G --> I[解决: 使用发卡器<br>用正确密钥重新初始化卡片]
D --> J[解决流程: 硬件与配置检查]
J --> J1[检查设备电源与通讯线]
J --> J2[核对设备机号设置]
J --> J3[尝试设备恢复出厂设置<br>并重新配置]

3. 进阶通信与硬件排查
- 线路与电源:检查设备连接线是否松动、破损,485 总线正负极是否接反;测试电源适配器输出电压,确保设备供电稳定(DC12V±10%)。
- 通讯与地址:确认软件端口、波特率与设备一致;单台设备异常可更换通讯口 / 转换器测试;批量异常检查总线终端电阻与干扰源(如变频器、强电)。
- 硬件自检:清洁读卡器天线表面,检查天线是否脱焊;门禁 / 梯控可替换读卡器测试;水控 / 电控检查电磁阀与电源模块是否正常。
设备刷卡无反应处理步骤
| 操作步骤 | 具体操作 |
|---|---|
| ① 设备密钥校准 | 用管理卡刷目标设备(如消费机),输入正确读卡密码,完成密钥同步。 |
| ② 机号一致性校验 | 在一卡通软件中核对设备机号,确保与写入用户卡的机号完全相同(区分大小写)。 |
| ③ 用户卡权限检测 | 通过一卡通平台“卡片检测”功能,验证用户卡是否包含目标设备的权限数据。 |
4. 特殊卡种专项处理
- ID 模式卡片:重点核对卡号是否在软件中授权,确保设备已切换为 ID 读卡模式,而非 IC 模式。
- CPU 卡:确认文件夹路径、应用选择与密钥配置正确,必要时联系多奥技术支持提供初始化脚本。
- 国密卡:检查 SM1/SM4 算法配置,密钥符合国密规范,使用专用读写模块与软件版本。

“刷卡无反应”或“软件写卡失败”,其根源几乎都指向 “卡片数据结构的混乱与冲突”,而非设备硬件损坏。具体可以分为以下三个层面:
|
问题层面 |
具体表现 |
根本原因 |
|---|---|---|
|
1. 数据物理层冲突 |
任何设备刷卡都无反应。 |
这是最常见的问题。空白卡或来自其他系统的卡,其扇区已被未知密钥加密。当本系统的读卡器尝试用项目密钥去读取时,因密码错误被卡片拒绝,导致“沉默式失败”。 |
|
2. 数据结构逻辑冲突 |
部分设备有反应,部分没有。例如,能开门但不能消费。 |
各子系统(门禁、消费、梯控)的读写操作未规划,意外覆盖了同一扇区的数据,导致一个系统的数据被另一个系统破坏。 |
|
3. 系统配置层错误 |
特定设备无反应。 |
设备机号、扇区号、密钥版本等配置与卡片内存储的数据不匹配。 |
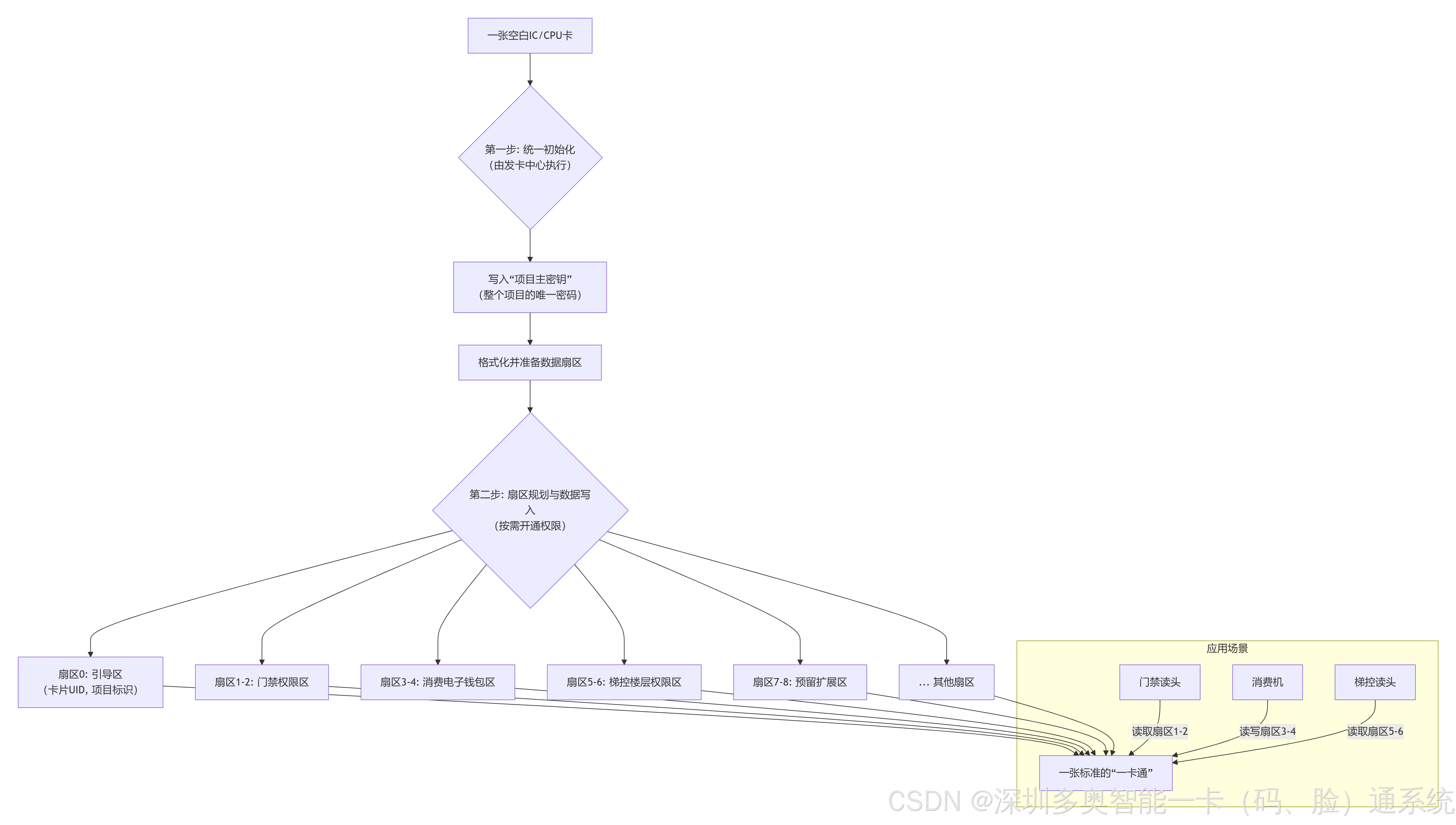
flowchart TD
A[一张空白IC/CPU卡] --> B{第一步: 统一初始化<br>(由发卡中心执行)}
B --> C[写入“项目主密钥”<br>(整个项目的唯一密码)]
C --> D[格式化并准备数据扇区]
D --> E{第二步: 扇区规划与数据写入<br>(按需开通权限)}
E --> F[扇区0: 引导区<br>(卡片UID, 项目标识)]
E --> G[扇区1-2: 门禁权限区]
E --> H[扇区3-4: 消费电子钱包区]
E --> I[扇区5-6: 梯控楼层权限区]
E --> J[扇区7-8: 预留扩展区]
E --> K[... 其他扇区]
F & G & H & I & J & K --> L[一张标准的“一卡通”]
subgraph 应用场景
M[门禁读头] -- 读取扇区1-2 --> L
N[消费机] -- 读写扇区3-4 --> L
O[梯控读头] -- 读取扇区5-6 --> L
end
三、预防与运维建议
- 项目初期统一规划扇区与密钥,形成文档存档,避免后期变更导致混乱。
- 新卡入库必须先通过软件初始化,再发行权限,禁止跨项目混用卡片。
- 定期备份密钥与配置文件,设备更换时先刷管理卡清密,再配置新密钥与机号。
- 特殊卡种(CPU / 国密)提前与厂商确认适配方案,避免兼容性问题。
标准化规划表示例(基于Mifare 1K卡,共16个扇区):
|
扇区编号 |
规划用途 |
数据内容说明 |
读写权限(密钥A/B) |
责任系统 |
|---|---|---|---|---|
|
0 |
引导区/标识区 |
卡片物理ID、项目编码、人员基础ID |
只读(用于ID识别模式) |
发卡中心 |
|
1-2 |
门禁权限区 |
门禁权限位图、有效时间段 |
权限A可读, 权限B可写 |
门禁系统 |
|
3-4 |
消费钱包区 |
电子钱包余额、最近交易记录 |
权限A可读, 权限B可写(扣款) |
消费系统 |
|
5-6 |
梯控权限区 |
授权楼层列表、有效期 |
权限A可读 |
梯控系统 |
|
7-15 |
预留扩展区 |
预留用于考勤、水控、图书等 |
按需分配 |
各子系统 |
四、快速定位工具与操作
- 管理卡快速诊断:用管理卡刷设备,若指示灯闪烁且蜂鸣,说明设备正常;无反应则优先检查设备电源与硬件。
- 软件检测工具:在一卡通平台使用 “卡检测” 功能,读取卡片扇区密钥、权限、机号等信息,定位配置错误。
- 替换法测试:用正常设备替换故障设备,用正常卡片替换故障卡片,快速区分是设备侧还是卡片侧问题。
flowchart TD
A[设备刷卡无反应] --> B{通信状态正常?}
B -->|否| C[检查线路/网络/电源]
B -->|是| D{卡片是否有效?}
D -->|否| E[测试其他卡片或重新发卡]
D -->|是| F{权限配置正确?}
F -->|否| G[在软件中检查权限并重新下发]
F -->|是| H[检测硬件模块]
H --> I[更换读头/控制器测试]
五、常见错误避坑
- 不要多个项目共用同一卡片,不同项目密钥不同会导致卡片锁死。
- 扇区分配避免重叠,如梯控与水控共用同一扇区会导致权限冲突。
- CPU 卡 / 国密卡禁止用普通 IC 卡流程发卡,必须走专用初始化与授权流程。


5163

被折叠的 条评论
为什么被折叠?



