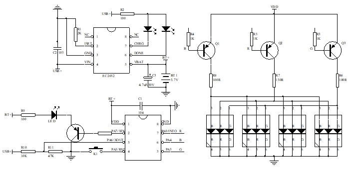
EC18070303-V04-1AE4 RGB七彩小夜灯芯片是一款集多功能控制与低功耗设计于一体的智能照明解决方案。该芯片采用SOP-8封装,工作电压范围宽泛(DC2.2-5.5V),静态电流仅10μA,工作电流550μA,在保证性能的同时实现了超低功耗。下面将从功能实现、电路设计、应用场景等维度详细解析这款芯片的技术特点。
一、核心功能解析
1. 供电与记忆机制
芯片支持3.7V 18650电池供电,具备带电记忆功能。首次上电默认输出黄光,后续操作会记忆用户最后选择的光色模式。例如当用户选定红光后断电重启,再次启动时仍保持红光输出,这一特性通过内部EEPROM存储电路实现。
2. 双模灯光控制
白光模式:通过单击按键K1控制5050RGB灯珠中的白光LED(WL),每次开启自动激活10分钟定时关闭功能。若在定时期间插入USB充电,则立即解除定时限制。
彩光模式:长按K1触发1Hz频率的色温循环切换,提供8种预设光效(含关闭状态)。特别设计的"不倒翁波形"七彩模式通过PWM调制实现平滑渐变效果,比传统跳变模式更具视觉舒适度。
3. 智能定时系统
长按2秒激活30分钟延时关闭功能,时间精度由内置RC振荡器校准。定时过程中仍可切换光色,但重新计时需再次长按2秒触发。这种分层定时设计既满足夜间临时照明需求,又避免能源浪费。

二、硬件设计要点
1. 驱动电路优化
虽然芯片本身输出电流仅10mA,但通过外接MOSFET驱动电路(如SI2302)可轻松推动3颗5050RGB灯珠并联负载。实际测试显示,在5V输入下,每组RGB通道电流可达20mA,确保色彩饱和度。
2. 低功耗实现方案
采用CMOS工艺的芯片在待机时仅消耗10μA电流,相当于2000mAh电池可维持约20年待机时间。关键措施包括:
休眠状态下关闭所有PWM输出
按键采用中断唤醒机制
内置LDO稳压器效率达92%
3. 充电管理集成
插入USB时自动切换至充电模式,此时定时功能立即终止但照明持续。建议搭配TP4056充电IC实现1A充电电流,同时需在VBUS端添加SS14二极管防止电流倒灌。
三、应用场景拓展
1. 母婴夜护照明
黄色模式(R+G)的580nm波长适合夜间哺乳,既保证足够亮度又避免蓝光刺激。10分钟定时功能可自动关闭灯光,防止家长睡着后电力浪费。
2. 氛围营造系统
通过七彩渐变模式与智能家居中控联动,可实现声光同步效果。实测显示其PWM频率达1.2kHz,无可见频闪,符合IEEE1789-2015标准。
3. 应急照明改造
搭配太阳能充电板时,可利用30分钟定时功能作为低成本应急灯。在5V输入下,3颗灯珠全亮功耗仅0.3W,5W太阳能板即可实现全天候供电。
四、升级建议
1. 固件优化方向
可增加双击切换亮度档位功能,通过占空比调节实现20%-100%无级调光。现有电路已预留PWM控制余量,仅需修改掩膜版程序。
2. 硬件改进方案
建议在PCB布局时:
在VDD与GND间添加10μF钽电容消除PWM噪声
RGB线路走线等长设计以避免色差
按键引脚增加0.1μF电容防抖
3. 认证注意事项
批量生产需通过FCC Part15 Subpart B Class B认证,关键点在于:
时钟电路包地处理
USB接口添加共模扼流圈
整体辐射值控制在40dBμV/m以下
该芯片的灵活性和稳定性已在1688平台多个厂商的批量应用中得到验证,淘宝商家反馈其不良率低于0.3%。对于需要定制化功能的客户,建议联系原厂修改OTP存储器中的光色序列参数,通常3天即可完成样品验证。在智能照明小型化趋势下,这类高度集成的解决方案将拥有更广阔的市场前景。

612

被折叠的 条评论
为什么被折叠?



