摘要:本研究提出了一种基于图像处理的颜色增强系统,旨在通过多种颜色映射方法提升图像的视觉效果。系统首先将输入的彩色图像转换为灰度图像,然后应用一系列伪彩色映射(包括热图、冷图、春季图、秋季图、冬季图、夏季图等),通过不同的色调增强图像的细节和对比度。
作者:Bob(原创)
项目概述
本文提出了一种基于图像处理的颜色增强系统,旨在通过多种颜色映射方法提高图像的视觉效果。该系统首先将输入的彩色图像转换为灰度图像,然后应用一系列伪彩色映射(如热图、冷图、春季图、秋季图、冬季图和夏季图等),利用不同的色调增强图像的细节与对比度。这些伪彩色映射不仅改善了图像的视觉表现,还在一定程度上突出了图像中的关键信息。
此外,系统还提供了对YCbCr颜色空间的处理功能,特别是对色度通道(Cb和Cr)的增强,通过调整这些通道的对比度,从而进一步优化图像的视觉效果。为了适应不同用户的需求,系统还支持将处理后的图像保存为多种文件格式,以便于进一步的分析和使用。
本系统通过图形用户界面(GUI)提供了友好的操作体验,使得用户能够方便地加载、处理并保存图像。实验结果表明,所提出的颜色增强方法在多个领域(如图像处理、医学成像、科学可视化等)中均能显著提高图像的可视化效果,具有广泛的应用前景。
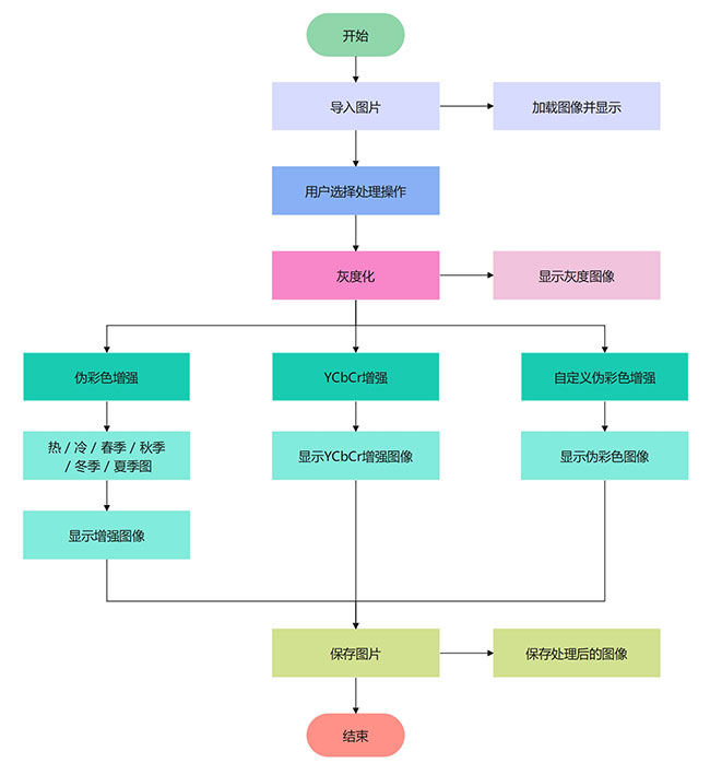
系统设计
系统设计部分基于图像处理技术,采用图形用户界面(GUI)架构,通过多种颜色映射方法和YCbCr颜色空间增强算法,提供了直观的图像加载、处理和保存功能,旨在提升图像的视觉效果并满足不同用户的需求。

图1 系统整体流程图
硬件配置
该系统硬件配置如上,如果您的电脑配置低于下述规格,运行速度可能会与本系统的存在差异,请注意。

表1 惠普(HP)暗影精灵10台式整机配置(系统硬件配置)
软件环境
对本实验所需的各类软件及工具的基本信息进行了清晰汇总。

表2 系统软件配置(真实运行环境)
运行展示
运行color_enhancement_system.m

图2 系统主界面
GUI的初始界面,展示了加载、处理和保存图像的选项,设置了颜色增强操作的交互界面。

图3 灰度化
应用灰度转换后,显示了将原始图像转换为灰度图像后的效果。

图4 热图
使用“热”色图增强灰度图像,颜色从黑色过渡到黄色和红色,形成热力图效果。

图5 春季图
使用“春季”色图增强灰度图像,产生粉色和绿色的色彩效果。

图6 冬季图
使用“冬季”色图增强灰度图像,产生冷色调的蓝色效果。

图7 YCbCr增强
展示了增强YCbCr通道后的结果,重点是对色度通道(Cb和Cr)的对比度调整。

图8 冷图
使用“冷”色图增强灰度图像,显示蓝色和青色的色调,形成冷色效果。

图9 秋季图
使用“秋季”色图增强灰度图像,应用了暖色调如红色、橙色和黄色。

图10 夏季图
使用“夏季”色图增强灰度图像,产生绿色和黄色的色彩效果。

图11 自定义伪彩色图像增强
应用自定义的伪彩色映射后的图像,可能基于“jet”色图或类似的色谱。

被折叠的 条评论
为什么被折叠?



