摘要:移动机器人在动态环境中的自主导航能力是智能机器人领域的重要研究方向。针对动态障碍物密集、结构复杂以及机器人运动学受限等因素导致的规划困难,本文提出了一种基于双向A*与动态窗口法(Dynamic Window Approach, DWA)的全局–局部混合路径规划方法,实现了移动机器人在动态环境中的高效、安全导航。
作者:Bob(自研改进)
环境配置
开发工具:Matlab R2020b、R2025b
操作系统:Windows 11
硬件配置

表1 惠普(HP)暗影精灵10台式整机配置
该系统硬件配置如上,如果您的电脑配置低于下述规格,运行速度可能会与本系统的存在差异,请注意。
项目概述
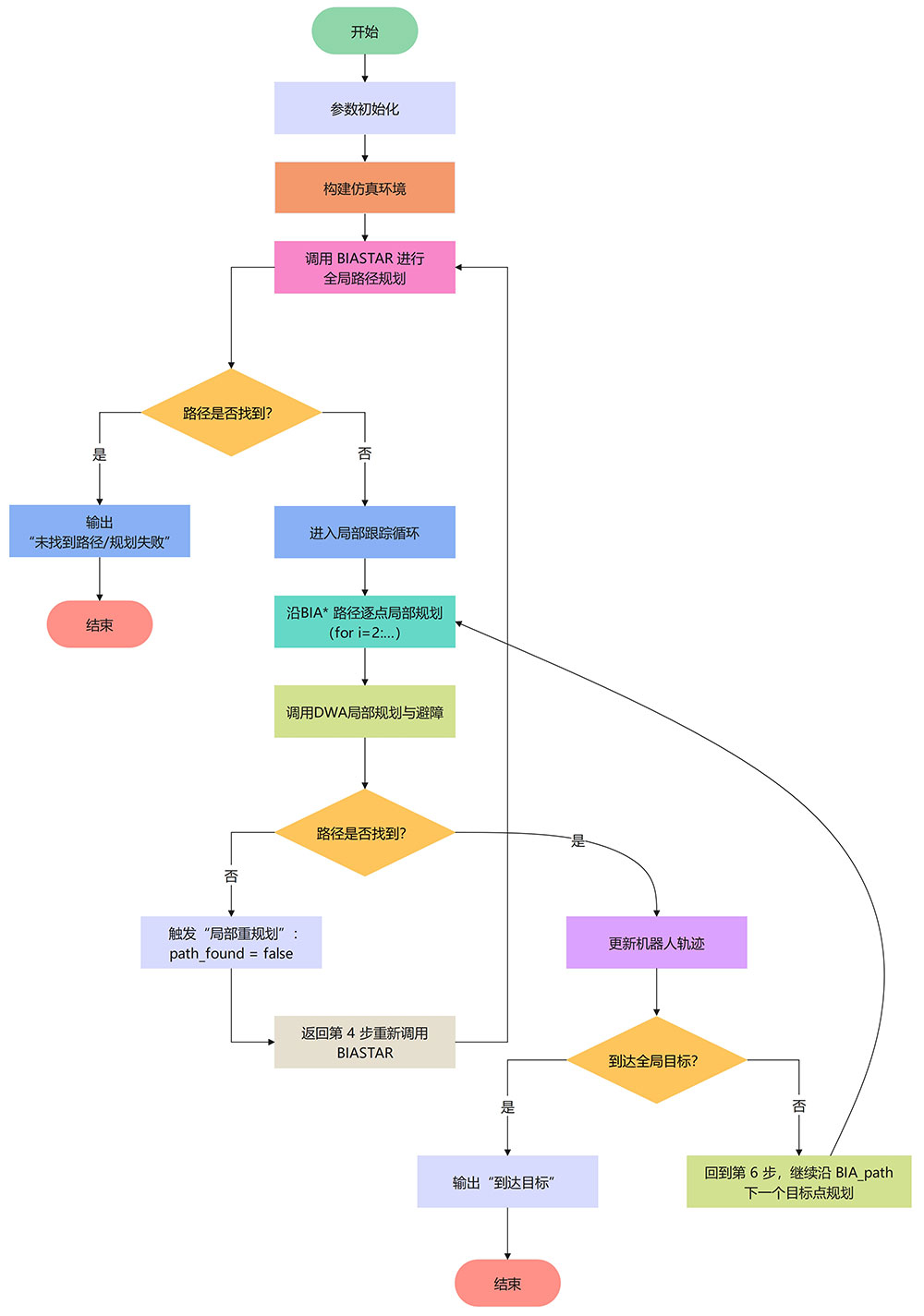
移动机器人在动态环境中的自主导航是智能机器人领域的重要研究内容。针对动态障碍密集、环境结构复杂以及运动学约束导致的规划困难,本文提出一种基于双向 A* 与动态窗口法(Dynamic Window Approach, DWA)的全局–局部混合路径规划方法,实现机器人在动态环境中的高效、安全导航。全局层面采用双向 A* 在栅格地图上进行搜索,并通过路径平滑提升路径连续性;局部层面利用 DWA 在速度空间实时采样与评估,通过融合运动学约束、目标吸引势场和障碍物斥力势场构建综合代价,实现动态障碍规避与路径跟踪。为了增强全局路径与局部避障的协同性,设计了基于跟踪失败触发的局部重规划机制,提升了系统在复杂环境中的稳定性。
基于 MATLAB 构建了含静态矩形障碍和动态圆形障碍的仿真平台,对全局规划、路径平滑、局部避障及协同机制进行了验证。结果表明,该混合规划策略能够生成平滑、安全且可执行的路径,并能在动态干扰下保持导航鲁棒性与环境适应性。该研究可为移动机器人在室内服务、仓储物流等动态场景中的自主导航提供参考。
系统设计
本系统采用全局–局部协同架构,以双向 A* 负责全局路径规划,结合动态窗口法实现局部避障与轨迹跟踪,从而完成移动机器人在动态环境中的自主导航。

图1 系统整体流程图
运行展示
运行dwabiastar.m

图2 基于双向A*与DWA的全局–局部协同路径规划仿真结果

图3 双向A*全局规划的路径长度与规划时间结果
文件清单

1735

被折叠的 条评论
为什么被折叠?



