你是否想过,为什么有些顾客一次住完酒店就不再回来?而另一些顾客却愿意频频复购?答案就藏在数据里。本文分享了一个 Python实战项目:连锁快捷酒店用户复购行为分析与管理系统。从数据处理到模型预测,从用户画像到可视化报表,我们将一起探索 如何用数据留住客户、提升复购率。这不仅是一次技术练习,更是一套 酒店行业的数字化运营解决方案。
在竞争激烈的酒店行业中,如何提升用户复购率,成为连锁快捷酒店保持市场份额与持续增长的关键问题。随着大数据与人工智能的发展,用户行为分析逐渐成为决策的重要依据。本文将介绍一个基于 Python 的连锁快捷酒店用户复购行为分析与管理系统的设计与实现思路。
一、研究背景与意义
在互联网和移动应用的推动下,用户预订快捷酒店的渠道日益多样化。从OTA平台到酒店自有APP,从社交媒体到价格比价网站,用户拥有了更多的选择与自由。这种便利虽然提升了预订效率,但同时也让客户的忠诚度不断下降,用户更容易在价格、促销或评论的驱动下更换酒店品牌。
对于酒店集团而言,获取新客户往往需要更高的广告投放与渠道成本,而维护老客户的成本却相对更低。更重要的是,老客户的复购往往伴随着更稳定的入住频率和更高的客单价,这使得复购客户群体成为推动酒店持续盈利和健康发展的核心力量。
因此,基于数据驱动的用户复购行为分析与管理,已经成为酒店行业的重要课题。通过科学的分析模型与智能化管理系统,酒店不仅能够深入了解客户需求与行为模式,还能为精准营销提供数据支撑,进一步优化会员体系和个性化服务,真正实现以客户为中心的可持续运营。
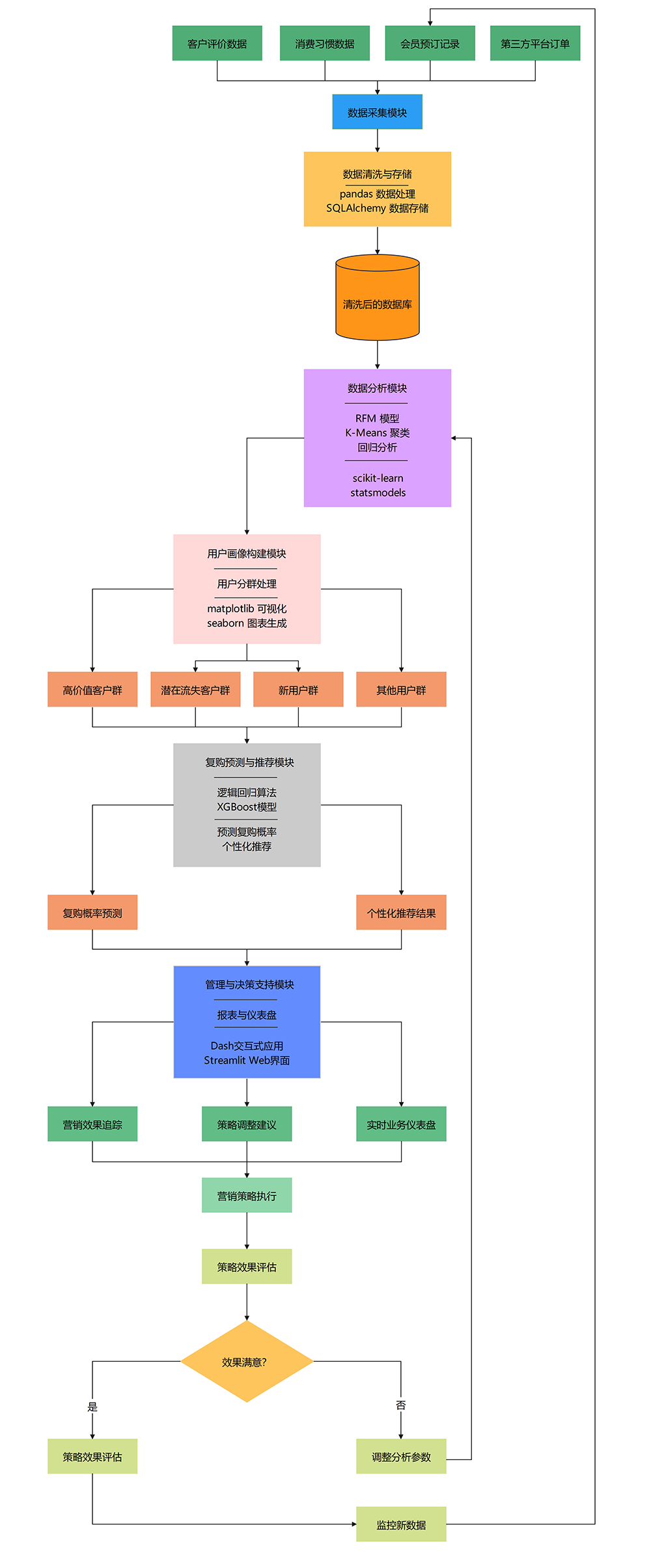
二、系统总体架构
该系统的总体架构由多个功能模块构成,首先是数据采集模块。系统需要整合来自不同渠道的数据,包括会员预订记录、客户评价、消费习惯以及第三方平台订单等。在实现层面,通过 Python 的 pandas 与 SQLAlchemy 可以完成数据的清洗、转换与存储,为后续分析奠定基础。
在数据分析层面,系统借助 scikit-learn 与 statsmodels 等工具对用户行为进行建模与挖掘。典型方法包括 RFM 模型(Recency、Frequency、Monetary)、K-Means 聚类分析以及回归分析,这些方法能够帮助酒店更好地理解客户价值与行为模式,并为用户画像构建提供数据支撑。
在应用与决策环节,系统进一步拓展为复购预测与推荐模块以及管理与决策支持模块。前者通过逻辑回归、XGBoost 等机器学习算法预测用户复购概率,并基于历史入住习惯生成个性化推荐;后者则通过 Dash/Streamlit 搭建交互式仪表盘和可视化报表,帮助管理层追踪营销效果并及时调整策略,从而实现数据驱动的精细化运营。
三、核心技术实现
在数据预处理阶段,系统首先对原始数据进行清洗与规范化,以确保后续分析的可靠性。具体包括缺失值与异常值的处理、重复订单的剔除,以及对日期格式的统一转换。在此基础上,计算用户的入住间隔与频次,从而为后续的建模与特征提取提供数据支持。该过程不仅提高了数据质量,也为分析模型的稳定性与有效性奠定了基础。
在用户价值分析环节,系统引入了 RFM 模型(Recency、Frequency、Monetary)以刻画客户特征。通过对最近一次入住时间、累计消费次数以及消费金额的量化,可以有效评估客户价值与忠诚度。利用 Python 的 pandas 等工具实现该模型计算,不仅能够快速生成核心指标,还为客户分群与差异化管理提供了理论依据。
在此基础上,系统进一步应用 K-Means 聚类算法对用户群体进行划分,识别出高价值客户、潜在流失客户以及新客户等典型群体。这一过程使得客户特征能够得到更细粒度的刻画,有助于酒店在不同用户群体中实施差异化的运营策略。同时,系统选取用户入住间隔、消费金额与历史评价等关键特征,采用逻辑回归与 XGBoost 等分类模型,构建复购预测模型,从而实现对用户未来行为的概率预测。
在可视化与管理层面,系统通过 Plotly 与 Dash 搭建了交互式仪表盘,将分析与预测结果以直观的形式呈现。管理者不仅能够实时掌握复购率、用户分布及预测结果,还可以对营销活动的实施效果进行追踪与评估。这种可视化手段有效提升了决策的及时性与准确性,推动酒店实现数据驱动的精细化管理。
综上所述,系统在数据预处理、用户价值分析、聚类建模、复购预测及可视化管理等环节中形成了有机衔接的技术体系。各模块之间相互支撑,既保证了数据处理的准确性与模型预测的有效性,又实现了结果的直观展示与业务的实时支撑。整体上,该技术实现方案为酒店集团开展用户复购行为分析与管理提供了系统化的解决路径,具有较高的应用价值与推广意义。

图1 系统总体架构图
四、系统应用与价值
本系统的首要价值在于有效提升用户复购率。通过对客户历史数据的深入分析,系统能够识别出高潜力客户,并针对性地推送会员优惠或定制化活动,从而增强客户的黏性与忠诚度。这种基于数据的客户关系维护方式,远比传统依赖直觉和经验的管理模式更加科学和高效。
其次,系统能够在降低运营成本方面发挥显著作用。以往酒店集团往往依赖大规模广告投入来吸引客户,但这种方式费用高昂且效果难以保障。借助复购行为预测与客户分群,酒店可以将营销资源精准投放在目标客户群体上,避免资源浪费,从而实现更高的投资回报率。
此外,系统在优化客户体验和辅助管理决策上也具有重要意义。通过用户画像与预测模型,酒店能够为不同客户群体提供更加个性化的服务,从而提升满意度与复购意愿。同时,系统生成的可视化报表和交互式仪表盘能够为管理层提供清晰的数据信息,辅助其在价格策略、服务标准以及营销方案等方面做出科学决策,推动整体运营的精细化与智能化。
五、总结与展望
本文围绕连锁快捷酒店用户复购行为分析与管理的需求,设计并实现了一套基于 Python 的解决方案。系统涵盖了数据采集、数据分析、用户画像、复购预测以及可视化管理等功能模块,形成了较为完整的技术链条。通过数据驱动的方法,该系统能够有效识别高价值客户、预测复购概率并辅助管理层进行科学决策,从而为酒店集团实现精细化运营与客户价值最大化提供了可行路径。
尽管当前系统已具备较强的实用性,但仍存在进一步优化的空间。未来研究可引入 深度学习模型(如 LSTM),提升对用户行为的时序预测能力;同时结合 自然语言处理(NLP) 技术,对用户评论与反馈进行语义分析,以挖掘客户潜在需求与情感倾向,从而实现更加精准的客户洞察。
此外,系统还可拓展至跨平台数据融合,实现包括酒店官网、OTA平台及第三方应用在内的全渠道用户画像。通过持续优化与功能拓展,该系统有望为酒店集团在数字化转型与客户运营升级的过程中,提供更加全面而有力的技术支撑,并推动行业在智能化与数据化方向上的进一步发展。
127

被折叠的 条评论
为什么被折叠?



