在实际的开发当中,我们经常需要进行磁盘数据的读取和搜索,因此经常会有出现从数据库读取数据的场景出现。但是当数据访问量次数增大的时候,过多的磁盘读取可能会最终成为整个系统的性能瓶颈,甚至是压垮整个数据库,导致系统卡死等严重问题。
常规的应用系统中,我们通常会在需要的时候对数据库进行查找,因此系统的大致结构如下所示:

当数据量较高的时候,需要减少对于数据库里面的磁盘读写操作,因此通常都会选择在业务系统和MySQL数据库之间加入一层缓存从而减少对数据库方面的访问压力。

但是很多时候,缓存在实际项目中的应用并非这么简单。下边我们来通过几个比较经典的几个缓存应用场景来列举一些问题:
1.缓存和数据库之间数据一致性问题
常用于缓存处理的机制我总结为了以下几种:
Cache Aside, Read Through, Write Through, Write Behind Caching
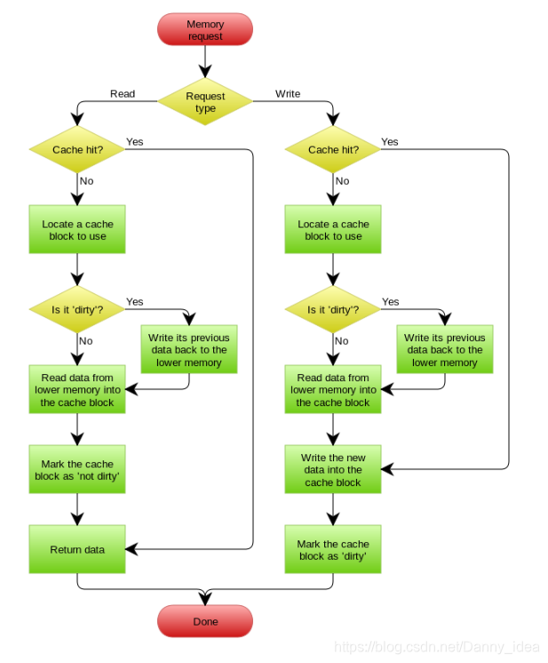
首先来简单说说Cache aside的这种方式:
Cache Aside模式
这种模式处理缓存通常都是先从数据库缓存查询,如果缓存没有命中则从数据库中进行查找。
这里面会发生的三种情况如下:
缓存命中:
当查询的时候发现缓存存在,那么直接从缓存中提取。
缓存失效:
当缓存没有数据的时候,则从database里面读取源数据,再加入到cache里面去。

缓存更新:
当有新的写操作去修改database里面的数据时,需要在写操作完成之后,让cache里面对应的数据失效。

这种Cache aside模式通常是我们在实际应用开发中最为常用到的模式。但是并非说这种模式的缓存处理就一定能做到完美,
关于这种模式下依然会存在缺陷。比如,一个是读操作,但是没有命中缓存,然后就到数据库中取数据,此时来了一个写操作,写完数据库后,让缓存失效,然后,之前的那个读操作再把老的数据放进去,所以,会造成脏数据。
Facebook的大牛们也曾经就缓存处理这个问题发表过相关的论文,链接如下:
https://www.usenix.org/system/files/conference/nsdi13/nsdi13-final170_update.pdf
分布式环境中要想完全的保证数据一致性是一件极为困难的事情,我们只能够尽可能的减低这种数据不一致性问题产生的情况。
Read Through模式
Read Through模式是指应用程序始终从缓存中请求数据。 如果缓存没有数据,则它负责使用底层提供程序插件从数据库中检索数据。 检索数据后,缓存会自行更新并将数据返回给调用应用程序。使用Read Through 有一个好处。 我们总是使用key从缓存中检索数据, 调用的应用程序不知道数据库, 由存储方来负责自己的缓存处理,这使代码更具可读性, 代码更清晰。但是这也有相应的缺陷,开发人员需要给编写相关的程序插件,增加了开发的难度性。
Write Through模式
Write Through模式和Read Through模式类似,当数据发生更新的时候,先去Cache里面进行更新,如果命中了,则先更新缓存再由Cache方来更新database。如果没有命中的话,就直接更新Database里面的数据。

Write Behind Caching模式
Write Behind Caching 这种模式通常是先将数据写入到缓存里面,然后再异步的写入到database中进行数据同步,这样的设计既可以直接的减少我们对于数据的database里面的直接访问,降低压力,同时对于database的多次修改可以进行合并操作,极大的提升了系统的承载能力。
但是这种模式处理缓存数据具有一定的风险性,例如说当cache机器出现宕机的时候,数据会有丢失的可能。

2.缓存穿透问题
在高并发的场景中,缓存穿透是一个经常都会遇到的问题。
什么是缓存穿透?
大量的请求在缓存中没有查询到指定的数据,因此需要从数据库中进行查询,造成缓存穿透。
会造成什么后果?
大量的请求短时间内涌入到database中进行查询会增加database的压力,最终导致database无法承载客户单请求的压力,出现宕机卡死等现象。
常用的解决方案通常有以下几类:
1.空值缓存
在某些特定的业务场景中,对于数据的查询可能会是空的,没有实际的存在,并且这类数据信息在短时间进行多次的反复查询也不会有变化,那么整个过程中,多次的请求数据库操作会显得有些多余。不妨可以将这些空值(没有查询结果的数据)对应的key存储在缓存中,那么第二次查找的时候就不需要再次请求到database那么麻烦,只需要通过内存查询即可。这样的做法能够大大减少对于database的访问压力。

2.布隆过滤器
通常对于database里面的数据的key值可以预先存储在布隆过滤器里面去,然后先在布隆过滤器里面进行过滤,如果发现布隆过滤器中没有的话,就再去redis里面进行查询,如果redis中也没有数据的话,再去database查询。这样可以避免不存在的数据信息也去往存储库中进行查询情况。

关于布隆过滤器的学习可以参考下我的这篇笔记:
https://blog.youkuaiyun.com/Danny_idea/article/details/88946673
3.缓存雪崩场景
什么是缓存雪崩?
当缓存服务器重启或者大量缓存集中在某一个时间段失效,这样在失效的时候,也会给后端系统(比如DB)带来很大压力。
如何避免缓存雪崩问题?
1.使用加锁队列来应付这种问题。当有多个请求涌入的时候,当缓存失效的时候加入一把分布式锁,只允许抢锁成功的请求去库里面读取数据然后将其存入缓存中,再释放锁,让后续的读请求从缓存中取数据。但是这种做法有一定的弊端,过多的读请求线程堵塞,将机器内存占满,依然没有能够从根本上解决问题。
2.在并发场景发生前,先手动触发请求,将缓存都存储起来,以减少后期请求对database的第一次查询的压力。数据过期时间设置尽量分散开来,不要让数据出现同一时间段出现缓存过期的情况。
3.从缓存可用性的角度来思考,避免缓存出现单点故障的问题,可以结合使用 主从+哨兵的模式来搭建缓存架构,但是这种模式搭建的缓存架构有个弊端,就是无法进行缓存分片,存储缓存的数据量有限制,因此可以升级为Redis Cluster架构来进行优化处理。(需要结合企业实际的经济实力,毕竟Redis Cluster的搭建需要更多的机器)
4.Ehcache本地缓存 + Hystrix限流&降级,避免MySQL被打死。
使用 Ehcache本地缓存的目的也是考虑在 Redis Cluster 完全不可用的时候,Ehcache本地缓存还能够支撑一阵。
使用 Hystrix进行限流 & 降级 ,比如一秒来了5000个请求,我们可以设置假设只能有一秒 2000个请求能通过这个组件,那么其他剩余的 3000 请求就会走限流逻辑。
然后去调用我们自己开发的降级组件(降级),比如设置的一些默认值呀之类的。以此来保护最后的 MySQL 不会被大量的请求给打死。

本文深入探讨了缓存机制在高并发场景下的应用,包括CacheAside、ReadThrough、WriteThrough及WriteBehindCaching模式,分析了缓存穿透、雪崩等问题及其解决方案。
1097

被折叠的 条评论
为什么被折叠?



