摘要
本文阐述了一款基于Spring Boot框架的同程飞机票管理系统的设计与实现。该系统旨在为用户提供便捷的机票预订服务,同时满足管理员对机票信息的全面管理需求。系统设计和实现过程中,系统注重用户体验、系统性能和数据安全性。
系统采用前后端分离的设计模式,前端利用Vue.js框架打造动态界面,后端则基于Spring Boot框架实现业务逻辑和数据交互。通过RESTful API接口,前后端实现高效的数据通信,提升了系统的响应速度和用户体验。
在功能实现上,系统为用户提供了登录注册、机票搜索、购票、退票、改签、评价等一系列便捷操作。同时,管理员可以通过后台管理系统对机票信息、用户信息、公告通知等进行全面管理,确保系统的正常运行和数据的准确性。
在系统性能方面,系统采用了缓存技术、数据库优化等手段,提高了系统的访问速度和数据处理能力。在数据安全性方面,系统采用了加密存储、权限控制等安全措施,确保用户数据的安全性和隐私性。
综上所述,基于Spring Boot的同程飞机票管理系统实现了机票预订与管理的一体化服务,具有高效、便捷、安全等特点,为用户和管理员提供了优质的在线服务体验。
关键字:Spring Boot、飞机票管理、机票预订、系统性能、数据安全性
Abstract
This paper describes the design and implementation of a same-flight aircraft ticket management system based on Spring Boot framework. The system aims to provide users with convenient ticket booking service, and to meet the administrator's comprehensive management needs of ticket information. In the process of system design and implementation, the system focuses on user experience, system performance and data security.
The system adopts the design mode of front and rear end separation. The front end uses the Vue.js framework to build a responsive interface, and the back end realizes business logic and data interaction based on the Spring Boot framework. Through the RESTful API interface, the front and rear ends realize efficient data communication, which improves the response speed and user experience of the system.
In terms of function implementation, the system provides users with a series of convenient operations such as login registration, ticket search, ticket purchase, refund, change change and evaluation. At the same time, the administrator can comprehensively manage the ticket information, user information and announcements through the background management system to ensure the normal operation of the system and the accuracy of the data.
In terms of system performance, the system adopts cache technology, database optimization and other means to improve the access speed and data processing capacity of the system. In terms of data security, the system adopts security measures such as encryption storage and permission control to ensure the security and privacy of user data.
To sum up, the same-flight flight ticket management system based on Spring Boot realizes the integrated service of ticket booking and management, which has the characteristics of high efficiency, convenience and security, and provides users and administrators with high-quality online service experience.
Keywords: Spring Boot, Air ticket management, air ticket booking, system performance, data security
目录
1绪论
航空业的持续增长使得飞机成为现代出行的重要方式,然而,传统的机票管理方式面临诸多挑战。信息更新滞后、购票流程复杂以及管理效率低下等问题,不仅影响了乘客的购票便捷性,也给航空公司的运营带来了困扰。在这一背景下,开发一个高效、用户友好的飞机票管理系统显得尤为迫切。
Spring Boot框架的兴起为Web应用的开发提供了全新的视角。其简化的配置、快速的开发部署和强大的生态支持,为开发者提供了极大的便利。同时,随着云计算技术的普及,系统的性能和数据处理能力得到了显著提升,为开发基于Spring Boot的同程飞机票管理系统奠定了坚实的技术基础。
此外,乘客对在线购票服务的需求日益多样化,他们期望系统能够提供准确的航班信息、流畅的购票流程以及个性化的服务。因此,开发一个能够满足乘客多样化需求的飞机票管理系统,也是当前市场环境下的重要任务。
该系统能够显著提升机票管理的效率。通过自动化的管理方式,系统能够实时更新航班信息,快速处理购票请求,从而减轻人工操作的负担,提高管理效率。同时,系统还能够对机票销售数据进行统计分析,为航空公司的运营决策提供数据支持。此外,该系统能够优化乘客的购票体验。乘客可以通过系统快速查询航班信息,完成购票流程,大大节省了时间和精力。系统还能够提供个性化推荐和实时价格变动提示等功能,进一步提升乘客的满意度。
更重要的是,该系统的成功实施能够促进航空业的数字化转型。通过引入现代化的技术手段和管理理念,系统能够推动航空公司在营销、服务、运营等方面的全面升级,提升整体竞争力。同时,该系统的设计与实现经验也能够为其他行业的数字化转型提供有益的参考。
在国内,基于Spring Boot的同程飞机票管理系统的研究与开发正逐渐受到重视。随着“互联网+航空”战略的深入实施,线上航空售票业务呈现出蓬勃发展的态势。多家知名的在线旅游平台,如携程、去哪儿等,已经提供了成熟的航空票务服务。这些平台利用先进的技术手段和丰富的产品资源,为消费者提供了便捷、高效的购票体验。
在技术开发方面,国内已有一些航空公司和旅行社开始使用基于Java和Spring Boot框架开发的航空售票管理系统。这些系统因其稳定性、可扩展性等优点而受到广泛青睐。例如,中国民航信息网络有限公司开发的eTerm系统,是国内首个基于Java的、拥有完全自主知识产权的航空售票管理系统。该系统具有高性能、高可用性和高安全性等特点,并已成功应用于多家航空公司和旅行社。
然而,尽管国内在基于Spring Boot的飞机票管理系统方面取得了一定的进展,但整体上仍存在一些问题。一些航空公司和旅行社仍然使用旧的手工或半自动化的售票系统,这些系统效率低下,容易出现错误。同时,现有的一些航空售票管理系统在功能完善性、用户体验等方面仍有待提升。因此,国内对于基于Spring Boot的同程飞机票管理系统的研究与开发仍具有较大的发展空间。
在国外,尤其是欧美地区,基于Spring Boot的飞机票管理系统的研究与开发同样备受关注。随着计算机技术和互联网技术的不断发展,线上航空售票业务已经成为主流趋势。Expedia、Kayak等平台在全球范围内提供了高质量的航空票务服务,这些平台在技术创新、用户体验优化等方面都取得了显著成果。
在技术选型方面,Java由于其跨平台性和稳定性等特点,在国外航空售票管理系统的开发中占据重要地位。基于Java和Spring Boot框架开发的航空售票管理系统在国外同样受到广泛欢迎。这些系统能够实时更新航班信息、快速处理购票请求,并提供个性化的服务,从而满足了消费者的多样化需求。
此外,国外在基于Spring Boot的飞机票管理系统方面的研究还注重与其他技术的结合,如云计算等。这些技术的引入进一步提升了系统的性能和用户体验。因此,国外在基于Spring Boot的同程飞机票管理系统的研究与开发方面已经取得了较为显著的进展。
2相关技术介绍
B/S(Browser/Server)架构是一种基于浏览器和服务器的应用架构模式。它以Web浏览器作为客户端,服务器端通过Web技术提供应用服务。客户端通过浏览器与服务器进行交互,用户无需安装专门的客户端应用程序,只需要通过互联网连接即可访问应用程序[1]。在B/S架构中,客户端主要承担用户界面的呈现和基本的输入输出功能,而核心的业务处理、数据存储等操作则由服务器端完成。这种架构的核心优势在于无需在每个客户端机器上安装或更新软件,只要用户的浏览器符合要求,就可以使用系统。
B/S(Browser/Server)架构是一种网络架构模型,其主要特点是客户端通过浏览器与服务器进行通信,所有的业务逻辑和数据处理都在服务器端完成,客户端仅负责展示数据[2]。B/S架构本质上是一种客户端-服务器模式的变体,它通过将传统的C/S(Client/Server)架构中的客户端功能移到浏览器中,简化了客户端的开发和维护工作。在B/S架构中,用户通过浏览器发送请求,浏览器负责展示从服务器获取的数据,服务器则处理请求并返回响应。该架构避免了安装和配置客户端软件的麻烦,也减少了对客户端硬件的依赖,适合于需要大规模部署和跨平台支持的应用系统。
B/S模式三层结构图如图2-1所示。

图2-1 B/S模式三层结构图
2.2 SpringBoot框架
SpringBoot是一个用于简化Spring应用开发的开源框架,通过减少开发人员配置和依赖的复杂性,使得开发者能够快速构建基于Spring的生产级应用。SpringBoot基于Spring框架之上,提供了一种自配置的方式,使得开发者可以以最少的配置来启动和开发Spring应用[3]。它通过约定优于配置的原则,将常见的配置预设,使得开发人员能够聚焦于业务逻辑的实现,而不必过多关注繁琐的配置和环境搭建。
SpringBoot框架的核心特点之一是其自动配置功能。它能够根据项目中已存在的类和库,自动推断出开发环境的配置需求,减少了手动配置的工作量。SpringBoot还提供了嵌入式Web服务器支持(如Tomcat、Jetty等),使得应用可以以独立的Java应用形式运行,不再依赖外部的Web容器。这种特性使得SpringBoot特别适合于微服务架构的构建。SpringBoot还通过其提供的启动器(Starters)简化了常见功能的集成,例如数据库连接、消息队列、缓存、认证与授权等,从而提升了开发效率[4]。
2.3 Vue技术
Vue.js是一款用于构建用户界面的渐进式JavaScript框架,提供一种灵活而高效的方式来开发单页面应用(SPA)。Vue的设计理念是通过尽量简化开发过程,提供一种声明式的方式来构建用户界面[5]。Vue.js通过数据驱动的视图模型,允许开发者以声明式语法绑定数据与视图,使得应用的状态和界面表现更加简洁和可维护。它的核心思想是通过组件化开发将复杂的UI拆分为可重用的独立模块,从而提升了代码的模块化、可维护性和可扩展性。
Vue.js拥有数据绑定和虚拟DOM的高效机制。数据绑定功能确保数据变动时,Vue能即时更新相关联的DOM元素,保障视图同步变化。虚拟DOM则是Vue.js的一种优化手段,通过将对DOM的操作抽象为一个虚拟的DOM树来提高性能,减少实际DOM操作的开销[6]。Vue还提供了丰富的插件和工具,如Vue Router用于路由管理,Vuex用于状态管理,方便开发者构建复杂的前端应用。Vue的灵活性和简洁性使其成为现代Web开发中常用的前端框架之一。
2.4 MySQL数据库
MySQL是一种开源的关系型数据库管理系统(RDBMS),基于SQL(结构化查询语言)进行数据操作。作为一个被广泛使用的数据库系统,MySQL具有高度的性能、可扩展性和可靠性。MySQL使用表格结构来存储数据,每个表由多个列和行组成,数据通过SQL查询语言进行操作[7]。MySQL支持多种数据类型,如整数、浮动小数、字符串、日期等,以满足不同应用场景对数据存储的需求。在实际应用中,MySQL通常用于存储和管理结构化数据,通过索引、视图、触发器等功能提升数据查询的效率和数据的完整性。
MySQL支持ACID事务特性(原子性、一致性、隔离性、持久性),确保数据库操作的可靠性和数据的一致性。它还支持多种存储引擎,其中InnoDB是最常用的存储引擎,具备事务支持、行级锁定和外键约束等特性,适用于高并发、高可靠性的数据存储需求。MySQL可以通过主从复制、分区和分库分表等技术实现横向扩展,以应对大规模数据存储和高负载的应用需求。MySQL还具有灵活的权限管理机制,支持用户角色管理、细粒度的权限控制等,保障数据的安全性。
3需求分析
从技术可行性角度来看,所选技术能够充分满足当前应用需求。B/S架构具有良好的跨平台特性,借助浏览器端渲染与服务器端处理,能够实现不同操作系统和设备上的无缝访问。SpringBoot框架基于成熟的Spring生态,自动配置机制降低了开发与部署的复杂度,支持高效开发和微服务架构的实现。Vue.js凭借高效数据绑定与虚拟DOM优化,助力大规模前端应用构建,提升性能与可维护性。MySQL数据库在数据存储、查询优化方面具有强大能力,其ACID事务特性与高并发支持能够保证数据一致性与系统稳定性,且广泛应用于多种行业,具备可扩展性和高效性。
从操作可行性角度,所有选用的技术都有良好的文档支持和广泛的开发社区。B/S架构的实施依赖于常见的Web技术,技术栈成熟,操作流程规范,适合企业级应用的快速部署与运维。SpringBoot框架简化了Spring应用的配置与开发,集成了嵌入式Web服务器,使得开发者能够快速启动项目,减少了对开发环境和部署环境的依赖。Vue.js以组件化设计为核心,显著提升前端开发效率与代码复用性,操作简洁直观。MySQL数据库提供了易于管理的用户界面,操作界面直观,支持多种操作系统,适合日常的数据库管理和维护工作。
从经济可行性角度,所有选用的技术均为开源软件,降低了开发与部署成本。B/S架构减少了客户端软件的安装和更新需求,减轻了IT维护成本。SpringBoot框架通过减少配置和自动化部署,降低了开发和运营的时间成本。Vue.js提供了快速开发的能力,减少了前端开发的人员需求。MySQL作为开源数据库,不仅在授权成本上具有优势,而且通过其高效的查询与事务处理能力,可以在保证性能的同时降低硬件资源的投入,实现资源的高效利用。
1.可用性需求
系统必须具备高可用性,以确保其在各种使用场景下能够稳定运行。为满足可用性要求,系统应当具备自恢复能力和冗余机制,避免因单点故障而导致的服务中断。具体而言,系统的部署架构应支持负载均衡和集群配置,通过多个实例的协作提高整体系统的可用性。系统应提供详尽的监控与告警机制,能够实时追踪系统运行状态,及时发现潜在问题并触发自动恢复操作或通知管理员。在用户体验方面,系统需要提供清晰的错误提示信息,并能够在发生异常时通过回滚操作或其他容错机制,保证用户的操作不受到严重影响。
2.可靠性需求
可靠性要求系统在长时间运行中保持稳定,能够有效应对各种可能的故障和压力。系统设计应支持高可用的数据库架构,采用数据库主从复制、分片等技术以实现数据的可靠存储与访问。应用层应具备容错能力,在面对硬件故障、网络中断等意外情况时,能够保持系统的正常服务或在故障恢复后迅速恢复数据和业务流程。系统应具备日志记录功能,能够全面记录操作过程和异常信息,从而为问题追踪与系统优化提供数据支持。系统的可靠性还需要通过压力测试和稳定性测试来验证,确保在大规模用户访问及高并发场景下能够正常运行,不发生崩溃或数据丢失现象。
3.安全性需求
系统的安全性需求必须得到高度重视,确保系统和用户数据的保密性、完整性和可用性。为实现数据安全,系统应采用加密技术,特别是在用户认证、敏感数据传输和存储过程中,采用SSL/TLS协议进行加密通信,确保数据在传输过程中不被窃取或篡改。系统应支持用户身份验证与授权管理,采用如OAuth、JWT等安全机制防止未授权访问。访问控制应细化到资源级别,确保不同角色的用户只能访问其权限范围内的功能。为了防止恶意攻击,系统还应加强对常见攻击方式(如SQL注入、XSS攻击、CSRF攻击等)的防护,通过输入验证、输出转义、会话管理等技术措施提高系统的安全性。系统应定期进行安全审计与漏洞扫描,及时发现并修补可能的安全漏洞,保障系统的长期安全运营。
功能需求分析是对系统所需功能进行详细描述的过程,明确系统的目标、功能模块及其相互关系。在此阶段,结合用户需求、业务流程和技术架构,识别系统必须实现的各项功能,并对其优先级、实现方式和约束条件进行梳理。通过功能需求分析,确保系统设计能够满足实际需求,且具有良好的可用性、可维护性和扩展性,为后续的系统开发和测试提供明确的指导和依据。
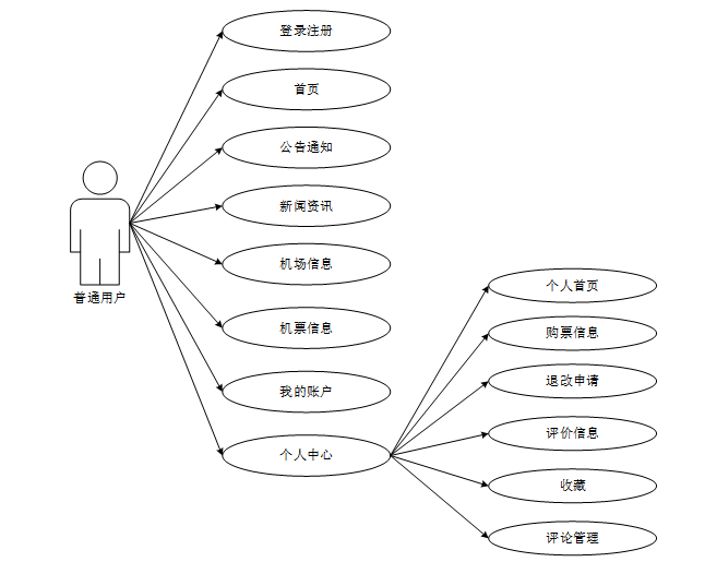
普通用户可以通过友好的界面快速查询各类航班信息,根据需求选择并便捷地完成购票流程,同时还能享受到诸如行程提醒、个性化推荐等贴心的服务体验。
普通用户用例图如图3-1所示。

图3-1 用户用例图
管理员用户则拥有对航班数据的录入、更新、审核等全面管理权限,能够高效处理用户信息、公告通知等内容,并对系统设置进行灵活调整,以确保整个系统的稳定运行和高效管理。
管理员用例图如图3-2所示。

图3-2 管理员用例图
3.4.1数据开发流程
系统开发流程的主要步骤,从需求分析到系统完成的全过程。流程包括需求分析、总体设计(结构、功能、数据)、详细设计(模块、编码)、模块整合与调用,以及测试、扩展和完善,最终完成系统的开发。本系统的开发流程如图3-3所示

图3-3系统开发流程图
3.4.2用户登录流程
用户输入用户名和密码后,系统先检查输入是否为空,再验证用户名是否存在,若存在则通过用户名获取密码并校验。若密码正确则登录成功,否则提示密码错误。若用户名不存在或无法登录,提示用户操作无效。如图3-4所示。

图3-4登录流程图
3.4.3系统操作流程
用户首先进入系统登录界面,输入用户名和密码后,系统验证信息是否正确。若验证失败,返回登录界面重新输入;若验证成功,则进入功能界面,执行相应功能处理后结束操作流程。操作流程如图3-5所示。

图3-5 系统操作流程图
3.4.4添加信息流程
管理员可以添加信息,用户添加可以自己权限内的信息,输入信息后,要想利用这个软件来进行系统的安全管理,首先需要登录到该软件中。添加信息流程如图3-6所示。

图3-6 添加信息流程图
3.4.5修改信息流程
用户首先选择需要修改的记录,输入修改后的数据,系统判断输入数据是否合法。若数据不合法,提示重新输入;若数据合法,则将修改后的数据写入数据库,完成操作后流程结束。修改信息流程图如图3-7所示。

图3-7 修改信息流程图
3.4.6删除信息流程
用户选择需要删除的记录后,系统判断是否确认删除。若未确认,返回选择环节;若确认删除,则更新数据库,删除对应记录,完成操作后流程结束。删除信息流程图如图3-8所示。

图3-8删除信息流程图
4系统设计
系统由表现层、业务逻辑层、数据访问层和数据库服务器组成。表现层通过浏览器(如IE、Chrome、Firefox)与用户交互,采用FreeMarker、Bootstrap、jQuery等技术实现界面呈现。业务逻辑层负责处理系统的核心业务逻辑,通过分模块设计实现功能分离。数据访问层使用MyBatis框架连接数据库,执行数据的增删改查操作。数据库服务器采用MySQL进行数据存储和管理,为系统提供稳定的数据库支持。整个架构通过Tomcat服务器完成用户请求的接收和处理,确保系统的高效运行[8]。整个系统架构如图4-1所示。

图4-1 系统架构图
系统功能结构图如图4-2所示。

图4-2 系统功能结构图
用户通过注册模块发送注册请求,系统完成注册后返回确认信息。随后,用户通过登录模块发送登录请求,系统验证用户信息后允许访问目标系统。用户完成操作后可选择退出,系统终止会话。注册时序图,如图4-3所示。

图4-3 注册时序图
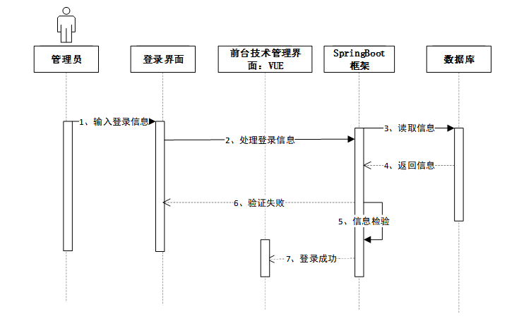
4.2.2登录时序图
管理员输入登录信息后,登录界面将信息传递至前台管理界面,随后通过SpringBoot框架读取数据库中的用户信息并返回。系统验证信息,若验证成功则登录成功,若验证失败则返回错误提示。登录时序图如图4-4所示。

图4-4登录时序图
4.2.3管理员修改用户信息时序图
管理员输入登录信息后,进入用户信息管理模块,选择增删改查操作并提交命令至数据库。数据库执行操作后返回成功状态,系统显示用户管理界面并提示操作成功。管理员修改用户信息时序图如图4-5所示。

图4-5管理员修改用户信息时序图
4.2.4管理员管理系统信息时序图
管理员通过访问系统发起请求,系统接收访问后转向系统信息模块进行管理操作。管理完成后,系统返回管理结果至系统,最终反馈给管理员,管理员可选择退出。管理员管理系统信息时序图如图4-6所示。

图4-6管理员管理系统信息时序图
数据库设计是系统开发中至关重要的环节,为系统提供高效、规范的数据存储和管理方案。设计过程包括需求分析、实体设计、表设计和逻辑结构设计。首先,通过分析业务需求,确定系统的核心实体及其属性,同时明确实体间的关系。接着,将实体抽象为具体的数据库表,为每张表定义字段名、数据类型、主键和外键,通过主外键关系和关联表设计,保证数据的完整性和一致性。最后,数据库逻辑设计进一步优化表之间的关系,通过索引、视图和存储过程提升查询效率和操作性能。整个设计需严格遵循规范,避免数据冗余和冲突,确保系统在高并发访问和复杂数据处理场景下的稳定性和高效性。
数据库实体设计是数据库设计的关键步骤,对实际业务逻辑中涉及的实体及其属性进行抽象建模,明确系统中的主要信息对象及其关系[9]。在实体设计中,根据需求分析确定系统的核心实体,如用户、角色、权限、社团信息等,提取实体的主要属性,如用户的ID、姓名、联系方式,社团的ID、名称、类型等,同时定义各实体之间的关系,包括一对一、一对多、多对多等。在设计过程中,注重实体的完整性、规范性和唯一性,确保设计能够满足系统功能需求,并为后续的表设计提供清晰的结构框架。实体设计需遵循数据库设计的标准化要求,避免数据冗余和不必要的复杂度。
以下将展示系统的全局E-R图。
系统全局E-R图如图4-7所示。

图4-7系统E-R图
数据库表设计基于实体设计,将抽象的实体映射为具体的表结构。设计过程中,为每个实体定义表名、字段名及数据类型 [10]。根据业务需求,合理定义主键、外键及约束条件,确保表之间的关联性,例如通过外键建立用户表和角色表之间的关系。表设计时注重数据存储的完整性、一致性,并通过索引优化查询效率,最终确保数据库结构能够支持系统的功能需求。以下是系统的数据库表设计展示。
| 编号 | 字段名 | 类型 | 长度 | 是否非空 | 是否主键 | 注释 |
| 1 | token_id | int | 是 | 是 | 临时访问牌ID | |
| 2 | token | varchar | 64 | 否 | 否 | 临时访问牌 |
| 3 | info | text | 65535 | 否 | 否 | 信息 |
| 4 | maxage | int | 是 | 否 | 最大寿命:默认2小时 | |
| 5 | create_time | timestamp | 是 | 否 | 创建时间 | |
| 6 | update_time | timestamp | 是 | 否 | 更新时间 | |
| 7 | user_id | int | 是 | 否 | 用户编号 |
表 4-2-airport_information(机场信息)
| 编号 | 字段名 | 类型 | 长度 | 是否非空 | 是否主键 | 注释 |
| 1 | airport_information_id | int | 是 | 是 | 机场信息ID | |
| 2 | airport_number | varchar | 64 | 否 | 否 | 机场编号 |
| 3 | airport_name | varchar | 64 | 否 | 否 | 机场名称 |
| 4 | city_name | varchar | 64 | 否 | 否 | 城市名称 |
| 5 | cover_image | varchar | 255 | 否 | 否 | 封面图片 |
| 6 | airport_address | varchar | 64 | 否 | 否 | 机场地址 |
| 7 | service_hotline | varchar | 64 | 否 | 否 | 服务热线 |
| 8 | airport_introduction | longtext | 4294967295 | 否 | 否 | 机场简介 |
| 9 | hits | int | 是 | 否 | 点击数 | |
| 10 | praise_len | int | 是 | 否 | 点赞数 | |
| 11 | collect_len | int | 是 | 否 | 收藏数 | |
| 12 | comment_len | int | 是 | 否 | 评论数 | |
| 13 | location_address | varchar | 64 | 否 | 否 | 当前位置 |
| 14 | location_lng | varchar | 64 | 否 | 否 | 当前位置经度 |
| 15 | location_lat | varchar | 64 | 否 | 否 | 当前位置纬度 |
| 16 | create_time | datetime | 是 | 否 | 创建时间 | |
| 17 | update_time | timestamp | 是 | 否 | 更新时间 |
表 4-3-article(文章)
| 编号 | 字段名 | 类型 | 长度 | 是否非空 | 是否主键 | 注释 |
| 1 | article_id | mediumint | 是 | 是 | 文章id | |
| 2 | title | varchar | 125 | 是 | 是 | 标题 |
| 3 | type | varchar | 64 | 是 | 否 | 文章分类 |
| 4 | hits | int | 是 | 否 | 点击数 | |
| 5 | praise_len | int | 是 | 否 | 点赞数 | |
| 6 | create_time | timestamp | 是 | 否 | 创建时间 | |
| 7 | update_time | timestamp | 是 | 否 | 更新时间 | |
| 8 | source | varchar | 255 | 否 | 否 | 来源 |
| 9 | url | varchar | 255 | 否 | 否 | 来源地址 |
| 10 | tag | varchar | 255 | 否 | 否 | 标签 |
| 11 | content | longtext | 4294967295 | 否 | 否 | 正文 |
| 12 | img | varchar | 255 | 否 | 否 | 封面图 |
| 13 | description | text | 65535 | 否 | 否 | 文章描述 |
表 4-4-article_type(文章分类)
| 编号 | 字段名 | 类型 | 长度 | 是否非空 | 是否主键 | 注释 |
| 1 | type_id | smallint | 是 | 是 | 分类ID | |
| 2 | display | smallint | 是 | 否 | 显示顺序 | |
| 3 | name | varchar | 16 | 是 | 否 | 分类名称 |
| 4 | father_id | smallint | 是 | 否 | 上级分类ID | |
| 5 | description | varchar | 255 | 否 | 否 | 描述 |
| 6 | icon | text | 65535 | 否 | 否 | 分类图标 |
| 7 | url | varchar | 255 | 否 | 否 | 外链地址 |
| 8 | create_time | timestamp | 是 | 否 | 创建时间 | |
| 9 | update_time | timestamp | 是 | 否 | 更新时间 |
表 4-5-auth(用户权限管理)
| 编号 | 字段名 | 类型 | 长度 | 是否非空 | 是否主键 | 注释 |
| 1 | auth_id | int | 是 | 是 | 授权ID | |
| 2 | user_group | varchar | 64 | 否 | 否 | 用户组 |
| 3 | mod_name | varchar | 64 | 否 | 否 | 模块名 |
| 4 | table_name | varchar | 64 | 否 | 否 | 表名 |
| 5 | page_title | varchar | 255 | 否 | 否 | 页面标题 |
| 6 | path | varchar | 255 | 否 | 否 | 路由路径 |
| 7 | parent | varchar | 64 | 否 | 否 | 父级菜单 |
| 8 | parent_sort | int | 是 | 否 | 父级菜单机场序 | |
| 9 | position | varchar | 32 | 否 | 否 | 位置 |
| 10 | mode | varchar | 32 | 是 | 否 | 跳转方式 |
| 11 | add | tinyint | 是 | 否 | 是否可增加 | |
| 12 | del | tinyint | 是 | 否 | 是否可删除 | |
| 13 | set | tinyint | 是 | 否 | 是否可修改 | |
| 14 | get | tinyint | 是 | 否 | 是否可查看 | |
| 15 | field_add | text | 65535 | 否 | 否 | 添加字段 |
| 16 | field_set | text | 65535 | 否 | 否 | 修改字段 |
| 17 | field_get | text | 65535 | 否 | 否 | 查询字段 |
| 18 | table_nav_name | varchar | 500 | 否 | 否 | 跨表导航名称 |
| 19 | table_nav | varchar | 500 | 否 | 否 | 跨表导航 |
| 20 | option | text | 65535 | 否 | 否 | 配置 |
| 21 | create_time | timestamp | 是 | 否 | 创建时间 | |
| 22 | update_time | timestamp | 是 | 否 | 更新时间 |
表 4-6-city_name(城市名称)
| 编号 | 字段名 | 类型 | 长度 | 是否非空 | 是否主键 | 注释 |
| 1 | city_name_id | int | 是 | 是 | 城市名称ID | |
| 2 | city_name | varchar | 64 | 否 | 否 | 城市名称 |
| 3 | create_time | datetime | 是 | 否 | 创建时间 | |
| 4 | update_time | timestamp | 是 | 否 | 更新时间 |
表 4-7-code_token(验证码)
| 编号 | 字段名 | 类型 | 长度 | 是否非空 | 是否主键 | 注释 |
| 1 | code_token_id | int | 是 | 是 | 验证码ID | |
| 2 | token | varchar | 255 | 否 | 否 | 令牌 |
| 3 | code | varchar | 255 | 否 | 否 | 验证码 |
| 4 | expire_time | timestamp | 是 | 否 | 失效时间 | |
| 5 | create_time | timestamp | 是 | 否 | 创建时间 | |
| 6 | update_time | timestamp | 是 | 否 | 更新时间 |
表 4-8-collect(收藏)
| 编号 | 字段名 | 类型 | 长度 | 是否非空 | 是否主键 | 注释 |
| 1 | collect_id | int | 是 | 是 | 收藏ID | |
| 2 | user_id | int | 是 | 是 | 收藏人ID | |
| 3 | source_table | varchar | 255 | 否 | 否 | 来源表 |
| 4 | source_field | varchar | 255 | 否 | 否 | 来源字段 |
| 5 | source_id | int | 是 | 否 | 来源ID | |
| 6 | title | varchar | 255 | 否 | 否 | 标题 |
| 7 | img | varchar | 255 | 否 | 否 | 封面 |
| 8 | create_time | timestamp | 是 | 否 | 创建时间 | |
| 9 | update_time | timestamp | 是 | 否 | 更新时间 |
表 4-9-comment(评论)
| 编号 | 字段名 | 类型 | 长度 | 是否非空 | 是否主键 | 注释 |
| 1 | comment_id | int | 是 | 是 | 评论ID | |
| 2 | user_id | int | 是 | 是 | 评论人ID | |
| 3 | reply_to_id | int | 是 | 否 | 回复评论ID | |
| 4 | content | longtext | 4294967295 | 否 | 否 | 内容 |
| 5 | nickname | varchar | 255 | 否 | 否 | 昵称 |
| 6 | avatar | varchar | 255 | 否 | 否 | 头像地址 |
| 7 | create_time | timestamp | 是 | 否 | 创建时间 | |
| 8 | update_time | timestamp | 是 | 否 | 更新时间 | |
| 9 | source_table | varchar | 255 | 否 | 否 | 来源表 |
| 10 | source_field | varchar | 255 | 否 | 否 | 来源字段 |
| 11 | source_id | int | 是 | 否 | 来源ID |
表 4-10-evaluation_information(评价信息)
| 编号 | 字段名 | 类型 | 长度 | 是否非空 | 是否主键 | 注释 |
| 1 | evaluation_information_id | int | 是 | 是 | 评价信息ID | |
| 2 | order_number | varchar | 64 | 否 | 否 | 订单编号 |
| 3 | airlines | varchar | 64 | 否 | 否 | 航空公司 |
| 4 | airport_name | varchar | 64 | 否 | 否 | 机场名称 |
| 5 | departure_location | varchar | 64 | 否 | 否 | 出发地点 |
| 6 | destination_point | varchar | 64 | 否 | 否 | 目的地点 |
| 7 | ordinary_user | int | 否 | 否 | 普通用户 | |
| 8 | user_name | varchar | 64 | 否 | 否 | 用户姓名 |
| 9 | service_evaluation | varchar | 64 | 否 | 否 | 服务评价 |
| 10 | date_of_evaluation | date | 否 | 否 | 评价日期 | |
| 11 | evaluation_content | text | 65535 | 否 | 否 | 评价内容 |
| 12 | create_time | datetime | 是 | 否 | 创建时间 | |
| 13 | update_time | timestamp | 是 | 否 | 更新时间 | |
| 14 | source_table | varchar | 255 | 否 | 否 | 来源表 |
| 15 | source_id | int | 否 | 否 | 来源ID | |
| 16 | source_user_id | int | 否 | 否 | 来源用户 |
表 4-11-hits(用户点击)
| 编号 | 字段名 | 类型 | 长度 | 是否非空 | 是否主键 | 注释 |
| 1 | hits_id | int | 是 | 是 | 点赞ID | |
| 2 | user_id | int | 是 | 否 | 点赞人 | |
| 3 | create_time | timestamp | 是 | 否 | 创建时间 | |
| 4 | update_time | timestamp | 是 | 否 | 更新时间 | |
| 5 | source_table | varchar | 255 | 否 | 否 | 来源表 |
| 6 | source_field | varchar | 255 | 否 | 否 | 来源字段 |
| 7 | source_id | int | 是 | 否 | 来源ID |
表 4-12-notice(公告)
| 编号 | 字段名 | 类型 | 长度 | 是否非空 | 是否主键 | 注释 |
| 1 | notice_id | mediumint | 是 | 是 | 公告ID | |
| 2 | title | varchar | 125 | 是 | 否 | 标题 |
| 3 | content | longtext | 4294967295 | 否 | 否 | 正文 |
| 4 | create_time | timestamp | 是 | 否 | 创建时间 | |
| 5 | update_time | timestamp | 是 | 否 | 更新时间 |
表 4-13-ordinary_user(普通用户)
| 编号 | 字段名 | 类型 | 长度 | 是否非空 | 是否主键 | 注释 |
| 1 | ordinary_user_id | int | 是 | 是 | 普通用户ID | |
| 2 | user_name | varchar | 64 | 否 | 否 | 用户姓名 |
| 3 | user_age | varchar | 64 | 否 | 否 | 用户年龄 |
| 4 | user_gender | varchar | 64 | 否 | 否 | 用户性别 |
| 5 | examine_state | varchar | 16 | 是 | 否 | 审核状态 |
| 6 | user_id | int | 是 | 否 | 用户ID | |
| 7 | create_time | datetime | 是 | 否 | 创建时间 | |
| 8 | update_time | timestamp | 是 | 否 | 更新时间 |
表 4-14-praise(点赞)
| 编号 | 字段名 | 类型 | 长度 | 是否非空 | 是否主键 | 注释 |
| 1 | praise_id | int | 是 | 是 | 点赞ID | |
| 2 | user_id | int | 是 | 是 | 点赞人 | |
| 3 | create_time | timestamp | 是 | 否 | 创建时间 | |
| 4 | update_time | timestamp | 是 | 否 | 更新时间 | |
| 5 | source_table | varchar | 255 | 否 | 否 | 来源表 |
| 6 | source_field | varchar | 255 | 否 | 否 | 来源字段 |
| 7 | source_id | int | 是 | 否 | 来源ID | |
| 8 | status | tinyint | 是 | 否 | 点赞状态:1为点赞,0已取消 |
表 4-15-refund_application(退改申请)
| 编号 | 字段名 | 类型 | 长度 | 是否非空 | 是否主键 | 注释 |
| 1 | refund_application_id | int | 是 | 是 | 退改申请ID | |
| 2 | order_number | varchar | 64 | 否 | 否 | 订单编号 |
| 3 | airlines | varchar | 64 | 否 | 否 | 航空公司 |
| 4 | airport_name | varchar | 64 | 否 | 否 | 机场名称 |
| 5 | departure_location | varchar | 64 | 否 | 否 | 出发地点 |
| 6 | destination_point | varchar | 64 | 否 | 否 | 目的地点 |
| 7 | ticket_type | varchar | 64 | 否 | 否 | 机票类型 |
| 8 | take_off_time | varchar | 64 | 否 | 否 | 起飞时间 |
| 9 | time_of_arrival | varchar | 64 | 否 | 否 | 抵达时间 |
| 10 | ordinary_user | int | 否 | 否 | 普通用户 | |
| 11 | user_name | varchar | 64 | 否 | 否 | 用户姓名 |
| 12 | contact_information | varchar | 64 | 否 | 否 | 联系方式 |
| 13 | application_type | varchar | 64 | 否 | 否 | 申请类型 |
| 14 | application_date | date | 否 | 否 | 申请日期 | |
| 15 | application_content | text | 65535 | 否 | 否 | 申请内容 |
| 16 | examine_state | varchar | 16 | 是 | 否 | 审核状态 |
| 17 | examine_reply | varchar | 16 | 否 | 否 | 审核回复 |
| 18 | create_time | datetime | 是 | 否 | 创建时间 | |
| 19 | update_time | timestamp | 是 | 否 | 更新时间 | |
| 20 | source_table | varchar | 255 | 否 | 否 | 来源表 |
| 21 | source_id | int | 否 | 否 | 来源ID | |
| 22 | source_user_id | int | 否 | 否 | 来源用户 |
表 4-16-schedule(日程管理)
| 编号 | 字段名 | 类型 | 长度 | 是否非空 | 是否主键 | 注释 |
| 1 | schedule_id | smallint | 是 | 是 | 日程ID | |
| 2 | content | varchar | 255 | 否 | 否 | 日程内容 |
| 3 | scheduled_time | datetime | 否 | 否 | 计划时间 | |
| 4 | user_id | int | 是 | 否 | 用户ID | |
| 5 | create_time | datetime | 否 | 否 | 创建时间 | |
| 6 | update_time | datetime | 否 | 否 | 更新时间 |
表 4-17-score(评分)
| 编号 | 字段名 | 类型 | 长度 | 是否非空 | 是否主键 | 注释 |
| 1 | score_id | int | 是 | 是 | 评分ID | |
| 2 | user_id | int | 是 | 否 | 评分人 | |
| 3 | nickname | varchar | 64 | 否 | 否 | 昵称 |
| 4 | score_num | double | 是 | 否 | 评分 | |
| 5 | create_time | timestamp | 是 | 否 | 创建时间 | |
| 6 | update_time | timestamp | 是 | 否 | 更新时间 | |
| 7 | source_table | varchar | 255 | 否 | 否 | 来源表 |
| 8 | source_field | varchar | 255 | 否 | 否 | 来源字段 |
| 9 | source_id | int | 是 | 否 | 来源ID |
表 4-18-slides(轮播图)
| 编号 | 字段名 | 类型 | 长度 | 是否非空 | 是否主键 | 注释 |
| 1 | slides_id | int | 是 | 是 | 轮播图ID | |
| 2 | title | varchar | 64 | 否 | 否 | 标题 |
| 3 | content | varchar | 255 | 否 | 否 | 内容 |
| 4 | url | varchar | 255 | 否 | 否 | 链接 |
| 5 | img | varchar | 255 | 否 | 否 | 轮播图 |
| 6 | hits | int | 是 | 否 | 点击量 | |
| 7 | create_time | timestamp | 是 | 否 | 创建时间 | |
| 8 | update_time | timestamp | 是 | 否 | 更新时间 |
表 4-19-ticket_information(机票信息)
| 编号 | 字段名 | 类型 | 长度 | 是否非空 | 是否主键 | 注释 |
| 1 | ticket_information_id | int | 是 | 是 | 机票信息ID | |
| 2 | airlines | varchar | 64 | 否 | 否 | 航空公司 |
| 3 | airport_name | varchar | 64 | 是 | 是 | 机场名称 |
| 4 | departure_location | varchar | 64 | 否 | 否 | 出发地点 |
| 5 | destination_point | varchar | 64 | 否 | 否 | 目的地点 |
| 6 | cover_image | varchar | 255 | 否 | 否 | 封面图片 |
| 7 | aircraft_type | varchar | 64 | 否 | 否 | 飞机型号 |
| 8 | ticket_type | varchar | 64 | 否 | 否 | 机票类型 |
| 9 | ticket_price | double | 否 | 否 | 机票价格 | |
| 10 | remaining_quantity | double | 否 | 否 | 剩余数量 | |
| 11 | take_off_time | varchar | 64 | 否 | 否 | 起飞时间 |
| 12 | time_of_arrival | varchar | 64 | 否 | 否 | 抵达时间 |
| 13 | ticket_purchase_notice | longtext | 4294967295 | 否 | 否 | 购票须知 |
| 14 | hits | int | 是 | 否 | 点击数 | |
| 15 | praise_len | int | 是 | 否 | 点赞数 | |
| 16 | collect_len | int | 是 | 否 | 收藏数 | |
| 17 | comment_len | int | 是 | 否 | 评论数 | |
| 18 | ticket_purchase_information_limit_times | int | 是 | 否 | 购票限制次数 | |
| 19 | create_time | datetime | 是 | 否 | 创建时间 | |
| 20 | update_time | timestamp | 是 | 否 | 更新时间 |
表 4-20-ticket_purchase_information(购票信息)
| 编号 | 字段名 | 类型 | 长度 | 是否非空 | 是否主键 | 注释 |
| 1 | ticket_purchase_information_id | int | 是 | 是 | 购票信息ID | |
| 2 | order_number | varchar | 64 | 否 | 否 | 订单编号 |
| 3 | airlines | varchar | 64 | 否 | 否 | 航空公司 |
| 4 | airport_name | varchar | 64 | 否 | 否 | 机场名称 |
| 5 | departure_location | varchar | 64 | 否 | 否 | 出发地点 |
| 6 | destination_point | varchar | 64 | 否 | 否 | 目的地点 |
| 7 | ticket_type | varchar | 64 | 否 | 否 | 机票类型 |
| 8 | ticket_price | double | 否 | 否 | 机票价格 | |
| 9 | take_off_time | varchar | 64 | 否 | 否 | 起飞时间 |
| 10 | time_of_arrival | varchar | 64 | 否 | 否 | 抵达时间 |
| 11 | ordinary_user | int | 否 | 否 | 普通用户 | |
| 12 | user_name | varchar | 64 | 否 | 否 | 用户姓名 |
| 13 | contact_information | varchar | 16 | 否 | 否 | 联系方式 |
| 14 | id_number | varchar | 255 | 否 | 否 | 身份证号 |
| 15 | purchase_quantity | varchar | 64 | 否 | 否 | 购买数量 |
| 16 | purchase_date | date | 否 | 否 | 购买日期 | |
| 17 | purchase_notes | text | 65535 | 否 | 否 | 购买备注 |
| 18 | pay_state | varchar | 16 | 是 | 否 | 支付状态 |
| 19 | pay_type | varchar | 16 | 否 | 否 | 支付类型: 微信、支付宝、网银 |
| 20 | refund_application_limit_times | int | 是 | 否 | 退改申请限制次数 | |
| 21 | evaluation_information_limit_times | int | 是 | 否 | 服务评价限制次数 | |
| 22 | create_time | datetime | 是 | 否 | 创建时间 | |
| 23 | update_time | timestamp | 是 | 否 | 更新时间 | |
| 24 | source_table | varchar | 255 | 否 | 否 | 来源表 |
| 25 | source_id | int | 否 | 否 | 来源ID | |
| 26 | source_user_id | int | 否 | 否 | 来源用户 |
表 4-21-ticket_type(机票类型)
| 编号 | 字段名 | 类型 | 长度 | 是否非空 | 是否主键 | 注释 |
| 1 | ticket_type_id | int | 是 | 是 | 机票类型ID | |
| 2 | ticket_type | varchar | 64 | 否 | 否 | 机票类型 |
| 3 | create_time | datetime | 是 | 否 | 创建时间 | |
| 4 | update_time | timestamp | 是 | 否 | 更新时间 |
表 4-22-upload(文件上传)
| 编号 | 字段名 | 类型 | 长度 | 是否非空 | 是否主键 | 注释 |
| 1 | upload_id | int | 是 | 是 | 上传ID | |
| 2 | name | varchar | 64 | 否 | 否 | 文件名 |
| 3 | path | varchar | 255 | 否 | 否 | 访问路径 |
| 4 | file | varchar | 255 | 否 | 否 | 文件路径 |
| 5 | display | varchar | 255 | 否 | 否 | 显示顺序 |
| 6 | father_id | int | 否 | 否 | 父级ID | |
| 7 | dir | varchar | 255 | 否 | 否 | 文件夹 |
| 8 | type | varchar | 32 | 否 | 否 | 文件类型 |
表 4-23-user(用户账户)
| 编号 | 字段名 | 类型 | 长度 | 是否非空 | 是否主键 | 注释 |
| 1 | user_id | int | 是 | 是 | 用户ID | |
| 2 | state | smallint | 是 | 否 | 账户状态:(1可用|2异常|3已冻结|4已注销) | |
| 3 | user_group | varchar | 32 | 否 | 否 | 所在用户组 |
| 4 | login_time | timestamp | 是 | 否 | 上次登录时间 | |
| 5 | phone | varchar | 11 | 否 | 否 | 手机号码 |
| 6 | phone_state | smallint | 是 | 否 | 手机认证:(0未认证|1审核中|2已认证) | |
| 7 | username | varchar | 16 | 是 | 否 | 用户名 |
| 8 | nickname | varchar | 16 | 否 | 否 | 昵称 |
| 9 | password | varchar | 64 | 是 | 否 | 密码 |
| 10 | | varchar | 64 | 否 | 否 | 邮箱 |
| 11 | email_state | smallint | 是 | 否 | 邮箱认证:(0未认证|1审核中|2已认证) | |
| 12 | avatar | varchar | 255 | 否 | 否 | 头像地址 |
| 13 | open_id | varchar | 255 | 否 | 否 | 针对获取用户信息字段 |
| 14 | create_time | timestamp | 是 | 否 | 创建时间 |
表 4-24-user_group(用户组)
| 编号 | 字段名 | 类型 | 长度 | 是否非空 | 是否主键 | 注释 |
| 1 | group_id | mediumint | 是 | 是 | 用户组ID | |
| 2 | display | smallint | 是 | 否 | 显示顺序 | |
| 3 | name | varchar | 16 | 是 | 否 | 名称 |
| 4 | description | varchar | 255 | 否 | 否 | 描述 |
| 5 | source_table | varchar | 255 | 否 | 否 | 来源表 |
| 6 | source_field | varchar | 255 | 否 | 否 | 来源字段 |
| 7 | source_id | int | 是 | 否 | 来源ID | |
| 8 | register | smallint | 否 | 否 | 注册位置 | |
| 9 | create_time | timestamp | 是 | 否 | 创建时间 | |
| 10 | update_time | timestamp | 是 | 否 | 更新时间 |
5系统实现
5.1.1用户注册界面
用户注册时,系统要求用户提供必要的信息,例如用户名、密码、电子邮件地址等。这些信息通常由用户在注册表单中输入,并通过前端验证确保格式的正确性。注册过程完成后,系统会为新用户创建一个账户。这包括分配一个唯一的用户ID和设置初始的权限或者角色。用户注册界面如图5-1所示。

图5-1注册界面
5.1.2用户登录界面
用户输入用户名和密码后,系统首先对这些输入进行基本的格式验证,确保用户名和密码符合系统设定的格式要求(如长度、特殊字符要求等)。系统接收到用户输入后,会根据用户名查找系统中存储的用户信息数据库或者其他持久化存储方式。系统需要验证密码的正确性,验证成功即可成功登录。用户登录界面如图5-2所示。

图5-2登录界面
5.1.3首页界面
首页展示了系统推荐的热门机票、优惠活动以及快速购票入口,方便用户快速浏览并找到心仪的机票。首页界面如图5-3所示。

图5-3首页界面
系统实时更新并展示最新的公告与通知,确保用户能够及时获取到关于航班变动、系统升级等重要信息。公告通知界面如图5-4所示。

图5-4公告通知界面
机票信息页面提供了全面的航班搜索功能,用户可以根据出发地、目的地、出发时间等条件,快速找到符合需求的航班,并查看航班详情,包括起飞时间、价格、剩余座位数等。机票信息界面如图5-5所示。

图5-5机票信息界面
用户可以查询国内外各大机场的详细信息,包括机场位置、航班信息、交通指南等,为出行做好充分准备。机场信息界面如图5-6所示。

图5-6机场信息界面
购票信息页面详细记录了用户的购票历史,包括电子机票、行程单等关键信息,方便用户随时查看和打印。购票信息界面如图5-7所示。

图5-7购票信息界面
新闻资讯板块提供了与航空、旅游相关的新闻动态,帮助用户了解行业趋势,丰富出行知识。新闻资讯界面如图5-8所示。

图5-8新闻资讯界面
5.2.1系统用户管理界面
系统用户管理功能允许管理员查看和管理普通用户信息。管理员可以审核新用户注册信息,确保用户信息的真实性和合法性。同时,管理员可以设置用户权限,如禁止发言、删除用户等,维护平台秩序和用户权益。此外,管理员还可以查看用户行为记录,了解用户活动情况,为平台运营提供数据支持。系统用户管理界面如图5-9所示。

图5-9系统用户管理界面
5.2.2机场信息管理界面
机场信息管理页面允许管理员维护国内外机场的详细数据,包括机场名称、位置、航班信息等,为用户提供准确的机场信息。机场信息管理界面如图5-10所示。

图5-10机场信息管理界面
5.2.3机票信息管理界面
机票信息管理页面提供了机票信息的发布、编辑和下架功能,管理员可以根据航班动态和市场需求,实时更新机票信息,确保用户能够获取到最新的航班信息。机票信息管理界面如图5-11所示。

图5-11机票信息管理界面
5.2.4系统管理界面
管理员可以管理轮播图的上传、编辑或删除首页轮播图,提升系统美观度。系统管理界面如图5-12所示。

图5-12系统管理界面
5.2.5公告通知管理界面
公告通知管理功能允许管理员发布、编辑和删除平台公告通知。管理员可以编写公告内容,设置发布时间和范围,确保用户及时获取重要通知。同时,管理员可以监控公告的阅读情况和反馈意见,为下次公告发布提供参考。公告通知管理界面如图5-13所示。

图5-13公告通知管理界面
5.2.6资源管理界面
资源管理功能允许管理员管理平台的图片、视频等多媒体资源。管理员可以上传、编辑和删除资源信息,丰富平台内容库。同时,管理员可以设置资源分类和标签,方便用户快速找到感兴趣的资源。此外,管理员还可以监控资源的使用情况和反馈意见,为资源优化和更新提供参考。资源管理界面如图5-14所示。

图5-14资源管理界面
6系统测试
系统的测试环境如表6-1所示。
表6-1 测试环境
| 类别 | 配置项 | 详细信息 |
| 硬件环境 | 服务器CPU | Intel Xeon E5-2680 v4 |
| 内存 | 32GB DDR4 | |
| 硬盘 | 1TB SSD | |
| 网络带宽 | 100Mbps | |
| 软件环境 | 操作系统 | Windows Server 2019 |
| 数据库 | MySQL 8.0 | |
| Web服务器 | Tomcat 9.0 | |
| 开发框架 | SpringBoot 2.5 | |
| 前端框架 | Vue.js 2.6 | |
| Java版本 | JDK 11 | |
| 浏览器 | Chrome 88, Firefox 85 |
系统测试的主要目的是确保系统的功能、性能和稳定性满足需求规格说明书中的要求,并验证系统在实际使用环境中的可用性和可靠性。通过测试,可以发现软件中的缺陷、漏洞和潜在问题,确保系统运行的准确性、完整性和安全性。在功能测试中,目的是验证系统各功能模块是否按设计实现预期功能,例如用户登录、信息管理、数据查询等核心功能是否准确执行。性能测试的目的是验证系统在高并发、数据量大等压力场景下的响应时间和处理能力,确保系统具备良好的性能。兼容性测试的目的是确保系统在不同的硬件、软件和浏览器环境中能正常运行。测试还包括对异常处理和边界条件的验证,确保系统在异常场景下能够正确处理和恢复。最终,通过测试确保系统可以安全稳定地部署上线,为用户提供可靠的服务。
系统测试采用多种测试方法,以全面验证系统的功能和性能。功能测试采用黑盒测试方法,通过设计测试用例直接验证系统功能是否符合需求,无需了解内部代码逻辑。例如,设计用例验证用户登录模块,通过输入合法和非法的用户名与密码,检查系统响应是否符合预期。性能测试采用压力测试和负载测试方法,通过模拟高并发用户访问、数据处理的场景,评估系统的响应时间、吞吐量和稳定性。兼容性测试通过在不同操作系统、浏览器和硬件设备上运行系统,验证其在不同环境中的适应性[11]。异常测试通过设计边界条件和异常输入,检查系统对非法数据和操作的处理能力。测试用例的设计需覆盖系统的所有功能模块和接口,确保测试过程的全面性。通过系统测试方法的综合应用,可以有效发现问题,并为系统的优化和改进提供依据。
系统的测试用例表格如下图所示。
表6-2 系统测试用例表
| 测试项 | 测试用例 | 问题 | 结论 |
| 登录功能测试 | 打开登录页面 输入正确的用户名和密码 点击“登录”按钮 | 无 | 符合预期 |
| 登录功能测试 | 打开登录页面 输入错误的用户名 输入正确的密码 点击“登录”按钮 | 无 | 符合预期 |
| 登录功能测试 | 打开登录页面 输入正确的用户名 输入错误的密码 点击“登录”按钮 | 无 | 符合预期 |
| 登录功能测试 | 打开登录页面 输入不存在的用户名和密码 点击“登录”按钮 | 无 | 符合预期 |
| 注册功能测试 | 打开注册页面 输入合法的用户名、密码、邮箱等信息 点击“注册”按钮 | 无 | 符合预期 |
| 注册功能测试 | 打开注册页面 输入已存在的用户名 输入其他合法信息 点击“注册”按钮 | 无 | 符合预期 |
| 注册功能测试 | 打开注册页面 输入合法用户名但密码不符合要求(如长度不足) 点击“注册”按钮 | 无 | 符合预期 |
| 注册功能测试 | 打开注册页面 输入合法用户名和密码但邮箱格式错误 点击“注册”按钮 | 无 | 符合预期 |
| 查看机票信息测试 | 登录系统 进入机票信息页面 浏览机票信息图片、名称、价格等信息 | 无 | 符合预期 |
| 查看机票信息测试 | 登录系统 进入机票信息页面 使用搜索栏输入关键词搜索机票信息 | 无 | 符合预期 |
| 查看机票信息测试 | 登录系统 进入机票信息页面 点击机票信息详情查看完整信息 | 无 | 符合预期 |
| 查看机票信息测试 | 登录系统 进入机票信息页面 不输入任何搜索条件直接点击搜索 | 无 | 符合预期 |
经过对系统登录、注册、查看机票信息功能的测试,所有测试用例均按照既定步骤执行完毕。测试结果显示,各功能模块在正常输入和异常输入条件下均表现出预期的行为。登录功能能够准确识别用户名和密码的正确性,并对错误输入给予相应提示。注册功能对用户输入的合法性进行了有效校验,确保了注册信息的规范性。查看机票信息功能能够正常展示机票信息的基本信息,并支持搜索和详情查看操作。整体而言,测试过程中未发现功能缺陷,系统运行稳定,各项功能均符合设计预期。
经过系统全面的功能测试、性能测试和可靠性测试,本系统在测试环境下运行良好,功能模块均按照设计要求实现,核心功能表现稳定,未发现严重功能缺陷或阻塞性问题。所有关键测试用例均通过,覆盖率达到预期目标,验证了系统的功能性、稳定性和兼容性。
7总结
本研究围绕基于SpringBoot的机票信息管理系统展开,从需求分析到系统实现与测试,全面完成了系统开发。在需求分析阶段,通过可行性分析明确了系统的技术、操作和经济可行性,并详细梳理了用户与管理员的功能需求。系统总体流程设计涵盖了数据开发、用户登录、系统操作以及信息的增删改查流程,为后续设计与实现奠定了基础。系统设计部分,采用B/S架构结合SpringBoot框架、Vue技术和MySQL数据库构建系统架构,详细设计了注册、登录、信息管理等核心功能的时序图,并完成了数据库的实体与表设计。系统实现阶段,用户功能包括查看机票信息、机场信息、购票信息查看等,管理员功能涵盖机场信息管理、资讯管理、机票信息管理等。各功能模块均通过界面交互实现,操作流程清晰。系统测试阶段,通过测试环境搭建、测试方法选择以及对登录、注册、查看机票信息等功能的测试,验证了系统的稳定性和可靠性,测试结论表明系统功能符合设计预期。
参考文献
- 刘江涛,王亮亮,吴庆茹,等.基于B/S模式的铁路勘测设计案例信息化管理系统设计与实现[J].铁路计算机应用,2021,30(03):32-35.
- 张丹丹,李弘.基于B/S架构的办公管理系统设计与开发[J].铁路通信信号工程技术,2024,21(09):44-48+106.
- 王志亮,纪松波.基于SpringBoot的Web前端与数据库的接口设计[J].工业控制计算机,2023,36(03):51-53.
- 熊永平.基于SpringBoot框架应用开发技术的分析与研究[J].电脑知识与技术,2021,15(36):76-77.
- 赵媛.基于Vue的Web系统前端性能优化分析[J].电脑编程技巧与维护,2024,(09):44-46.
- 秦冬.浅析Vue框架在前端开发中的应用[J].信息与电脑(理论版),2024,36(13):61-63.
- 李艳杰.MySQL数据库下存储过程的综合运用研究[J].现代信息科技,2023,7(11):80-82+88.
- 陈倩怡,何军.Vue+Springboot+MyBatis技术应用解析[J].电脑编程技巧与维护,2020,(01):14-15+28.
- 周晓玉,崔文超.基于Web技术的数据库应用系统设计[J].信息与电脑(理论版),2023,35(09):189-191.
- 马艳艳,吴晓光.计算机软件与数据库的设计策略分析[J].电子技术,2024,53(05):104-105.
- 李俊萌.计算机软件测试技术与开发应用策略分析[J].信息记录材料,2023,24(03):50-52.
- Borges R ,Sebé F .A reusable public transport electronic ticket system with fast validation[J].Public Transport,2025,(prepublish):1-25.
- 王炜东,张宏海,刘硕,等.民航机票搜索系统国产化适配研究[J].信息技术与信息化,2025,(01):52-55.
- 吴涣,赵敏,崔甜,等.一种基于机票与接送机组合的销售系统在航空公司的应用研究与实现[J].中国信息化,2024,(07):35-36.
- Zhan Y ,Yuan F ,Shi R , et al.PriTKT: A Blockchain-Enhanced Privacy-Preserving Electronic Ticket System for IoT Devices[J].Sensors,2024,24(2):
- Yudhanto Y ,Pratisto H E ,Purnomo A F , et al.Design and Development Museum Ticketing System (MTS) with Design Thinking Method[J].Procedia Computer Science,2024,2341212-1219.
- 胡苒奕,吴涣,房健,等.一种航空公司品牌机票加座位捆绑销售系统的研究和实现[J].电子测试,2022,36(13):89-91.DOI:10.16520/j.cnki.1000-8519.2022.13.024.
- 熊春艳,龚元明.基于Django的机票预订信息系统设计[J].智能计算机与应用,2020,10(12):174-176+181.
- 方兴林.线上机票预订业务中利益主体博弈关系及管理策略分析[J].中国民航飞行学院学报,2020,31(04):71-75+80.
- 黄烈甫.基于规则引擎的机票售后系统设计[J].现代信息科技,2020,4(05):8-11.DOI:10.19850/j.cnki.2096-4706.2020.05.002.
- 杨永琪,董国泰,朱文豪.基于Java和数据库系统设计的航空售票系统[J].电脑知识与技术,2020,16(06):75-76.DOI:10.14004/j.cnki.ckt.2020.0646.
致谢
本论文的完成离不开众多导师、同学以及亲友的支持与帮助。在此,首先向我的导师表示最诚挚的感谢。在整个研究和写作过程中,导师以严谨治学的态度和丰富的专业知识给予了我无私的指导,从论文选题到最终定稿的每一个环节,都为我提供了宝贵的建议与意见,使我得以不断完善研究内容、拓展学术视野。导师耐心细致的指导不仅帮助我解决了许多学术难题,也让我在研究能力与学术写作方面得到了显著的提升。导师的鼓励与支持是我完成这篇论文的重要动力,也让我深刻体会到学术研究的严谨性与意义。
我还要感谢在学习生活中给予我帮助和支持的同学、朋友以及家人。论文撰写过程中,许多同学与我共同探讨问题,分享经验与资料,使我的研究更加全面深入。朋友们的关心和陪伴让我在繁忙的研究过程中能够调节心情,保持良好的状态。特别感谢我的家人,他们始终给予我无条件的理解和支持,为我创造了安心学习与研究的环境。正是因为有了大家的帮助和支持,我才能克服论文写作中的重重困难并顺利完成。再次向所有支持和帮助过我的人表达衷心的感谢。
附录
系统核心代码设计
用户注册
注册页UserController.java,传入user对象,并将"user_id"、 "state"、 "user_group"、"login_time"、"phone"、"phone_state"、 "username"、"nickname"、"password"、"email"、"email_state"、"avatar"、"create_time"输入,重点是 "username"、"nickname"、"password"必须输入,通过获取username,数据库查询是否有该用户,如果存在,则提示“用户已存在”,否则执行将UserId置为空(数据库表中该字段已设置自动递增),代码如图所示。

图注册核心代码图
用户登录
登录页,首先传入"username"、"email"、"phone"、"password",用户可通过用户名、邮箱、手机号进行登陆,通过判断resultList来确定查询结果,然后执行查询用户组UserGroup,用户组里面不存在,依然报“用户不存在”,执行完以上代码,最后涉及到用户带有“审核”的,会查询examine_state(用户的审核状态),数据库表user_group中含有source_table和source_field进行查询,以上步骤完成,对输入的密码进行存储Token到数据库,匹对账号和密码,数据库中的AccessToken为令牌,用于身份认证,代码如图所示。

用户登录核心代码图
修改密码
修改密码,通过请求data,获取旧密码,并将新密码重新赋值,期间都是需要通过加密,代码如图所示。

修改密码核心代码图
修改数据
修改一个数据,原理与add基本一致,不同点在于通过readConfig()读取关键字,以及通过readQuery()获取URL后面?指定位置的标识,转成Map对象后,执行update操作,同样通过拼接的sql语句执行,执行过程读取query,toWhereSql()语句完成数据库操作,body为修改对象的值,代码如图所示。

修改数据核心代码图
删除数据
删除一条数据,通过readQuery(),获取URL后面的对象地址,删除FROM具体的table,query删除查询FindConfig语句,代码如图示。

图4-11删除数据核心代码图
获取列表
通过请求的参数获取列表数据,代码如图所示。

图获取列表核心代码图
图片上传
通过请求的参数获取列表数据,代码如图4-13所示。

图片上传核心代码图
请关注点赞+私信博主,免费领取项目源码
131

被折叠的 条评论
为什么被折叠?



