目 录
摘 要
本论文设计并实现了一种基于SpringBoot技术的电影推荐系统,为用户提供个性化的电影推荐体验。系统通过使用协同过滤算法,根据用户的历史行为和兴趣偏好,为用户推荐符合其口味的电影内容。用户可以在平台上浏览电影资源、查看电影资讯、参与交流论坛等互动功能,增加系统的使用粘性和用户参与度。此外,系统支持用户反馈功能,便于收集用户意见,并根据反馈进行优化调整,确保平台服务不断提升。
该系统的核心技术包括SpringBoot框架,结合数据库管理与前端展示,确保了系统的高效性和可扩展性。通过模块化设计,系统不仅满足了电影资源的管理需求,还提供了强大的用户交互功能,如评论、点赞、收藏等,增强了用户的互动体验。电影推荐算法的应用,提升了推荐的准确性和个性化,满足了不同用户的需求。
关键词:SpringBoot,电影推荐,协同过滤算法。
Abstract
This paper designs and implements a movie recommendation system based on SpringBoot technology, providing users with a personalized movie recommendation experience. The system recommends movie content that meets the preferences of users based on their historical behavior and interests through the use of collaborative filtering algorithms. Users can browse movie resources, view movie information, and participate in interactive forums on the platform, increasing the stickiness and user engagement of the system. In addition, the system supports user feedback function, which facilitates the collection of user opinions and optimization adjustments based on feedback, ensuring the continuous improvement of platform services.
The core technology of this system includes the SpringBoot framework, which combines database management and front-end display to ensure the efficiency and scalability of the system. Through modular design, the system not only meets the management needs of movie resources, but also provides powerful user interaction functions such as commenting, liking, bookmarking, etc., enhancing the user's interactive experience. The application of movie recommendation algorithms has improved the accuracy and personalization of recommendations, meeting the needs of different users.
Keywords: SpringBoot,Movie recommendation, collaborative filtering algorithm.
第一章 绪 论
1.1研究背景及意义
随着互联网和数字化技术的迅速发展,在线娱乐平台和视频网站在全球范围内迅速崛起,成为人们日常娱乐的重要组成部分。随着用户对内容需求的多样化,电影推荐系统作为一种个性化推荐技术,成为了提升用户体验的重要工具。尤其是对于电影爱好者而言,海量的电影资源使得选择和推荐变得尤为困难,传统的推荐方式无法有效满足每个用户的独特需求。基于用户偏好和行为的推荐系统能够帮助用户在海量信息中快速找到感兴趣的内容,提高用户的满意度和平台的活跃度。
基于SpringBoot技术构建的电影推荐系统,能够提供高效、稳定的服务,并通过精确的推荐算法,帮助用户获得符合个人兴趣的电影资源。该系统不仅具有较强的扩展性,还能够提供多种互动功能,如电影评论、评分和讨论论坛等,进一步提升用户的参与感和粘性。同时,平台还能通过用户反馈机制持续改进推荐效果,优化系统性能。这一研究对于提升电影推荐系统的精准度和用户体验具有重要意义,也为相关领域的系统开发提供了有益的技术参考。
1.2国内外研究现状
在国外,电影推荐系统的研究与应用早已有相当长的历史,且发展迅速。早期的推荐系统主要依赖基于内容的推荐方法,如通过分析电影的基本信息、导演、演员等特征来为用户推荐相似的电影。然而,随着用户行为数据的积累,基于协同过滤的推荐方法成为主流。这种方法通过分析用户的历史观看行为和其他用户的行为相似性来生成推荐结果,广泛应用于Netflix、Amazon等主流平台。Netflix的推荐系统便是经典的协同过滤应用之一,根据用户的评分、观看历史和相似用户的行为数据,为用户提供个性化推荐。此外,国外的推荐系统研究还开始关注社交媒体和用户互动的影响,基于用户评论和社交网络数据的推荐算法成为新兴的研究方向。随着计算技术的进步,基于大数据处理的推荐系统日渐成熟,能够更准确地推送符合用户兴趣的电影和电视节目。
在国内,随着网络视频平台的快速发展,电影推荐系统的研究与应用逐渐得到重视。国内主要的在线视频平台,如腾讯视频、爱奇艺和优酷等,都已经开始采用基于用户数据的推荐系统。这些平台大多结合了基于内容和协同过滤的混合推荐算法,旨在提高推荐结果的准确性和用户满意度。国内的研究多集中于如何根据用户的观看历史、搜索记录以及互动行为(如评论、点赞等)优化推荐算法。国内一些学者也在关注短视频平台中推荐算法的应用,特别是如何在极短的时间内快速为用户推荐合适的内容。此外,国内的研究还逐步开始探索跨平台推荐的技术,借助跨平台的数据互通,为用户提供更全面的个性化推荐体验。总体而言,国内的电影推荐系统虽然取得了显著的进展,但仍面临着如何提升推荐的精确度、处理大规模数据的效率等挑战。
1.3论文组织结构
本论文共分为七个主要章节,具体结构如下:
1. 绪论:介绍研究背景与意义,回顾国内外研究现状,并概述论文的组织结构。
2. 相关技术介绍:详细介绍与本研究相关的技术,包括Java语言、B/S框架、SpringBoot框架、Vue技术、MySQL数据库和协同过滤算法。
3. 需求分析:对系统的功能需求和非功能需求进行分析,明确用户和管理员的需求,并进行可行性分析,包括技术、操作和经济可行性。
4. 系统设计:涵盖系统架构设计、系统模块设计,并进行数据库的概念设计与表设计。
5. 系统实现:具体描述各个功能模块的实现过程,展示系统如何根据需求进行开发。
6. 系统测试:阐述测试的目的,分析测试结果并得出结论,以验证系统的稳定性和功能完整性。
7. 总结:总结研究的主要成果和贡献,指出存在的不足及未来的研究方向。
第二章 关键技术
2.1 B/S框架
B/S(Browser/Server)架构是一种基于浏览器和服务器的应用架构模式。它以Web浏览器作为客户端,服务器端通过Web技术提供应用服务。客户端通过浏览器与服务器进行交互,用户无需安装专门的客户端应用程序,只需要通过互联网连接即可访问应用程序[1]。在B/S架构中,客户端主要承担用户界面的呈现和基本的输入输出功能,而核心的业务处理、数据存储等操作则由服务器端完成。这种架构的核心优势在于无需在每个客户端机器上安装或更新软件,只要用户的浏览器符合要求,就可以使用系统。
B/S(Browser/Server)架构是一种网络架构模型,其主要特点是客户端通过浏览器与服务器进行通信,所有的业务逻辑和数据处理都在服务器端完成,客户端仅负责展示数据[2]。B/S架构本质上是一种客户端-服务器模式的变体,它通过将传统的C/S(Client/Server)架构中的客户端功能移到浏览器中,简化了客户端的开发和维护工作。在B/S架构中,用户通过浏览器发送请求,浏览器负责展示从服务器获取的数据,服务器则处理请求并返回响应。该架构避免了安装和配置客户端软件的麻烦,也减少了对客户端硬件的依赖,适合于需要大规模部署和跨平台支持的应用系统。
B/S模式三层结构图如图2-1所示。
图2-1B/S模式三层结构图
2.2 SpringBoot框架
SpringBoot是一个用于简化Spring应用开发的开源框架,通过减少开发人员配置和依赖的复杂性,使得开发者能够快速构建基于Spring的生产级应用。SpringBoot基于Spring框架之上,提供了一种自配置的方式,使得开发者可以以最少的配置来启动和开发Spring应用[3]。它通过约定优于配置的原则,将常见的配置预设,使得开发人员能够聚焦于业务逻辑的实现,而不必过多关注繁琐的配置和环境搭建。
SpringBoot框架的核心特点之一是其自动配置功能。它能够根据项目中已存在的类和库,自动推断出开发环境的配置需求,减少了手动配置的工作量。SpringBoot还提供了嵌入式Web服务器支持(如Tomcat、Jetty等),使得应用可以以独立的Java应用形式运行,不再依赖外部的Web容器。这种特性使得SpringBoot特别适合于微服务架构的构建。SpringBoot还通过其提供的启动器(Starters)简化了常见功能的集成,例如数据库连接、消息队列、缓存、认证与授权等,从而提升了开发效率[4]。
2.3 Vue技术
Vue.js是一款用于构建用户界面的渐进式JavaScript框架,提供一种灵活而高效的方式来开发单页面应用(SPA)。Vue的设计理念是通过尽量简化开发过程,提供一种声明式的方式来构建用户界面[5]。Vue.js通过数据驱动的视图模型,允许开发者以声明式语法绑定数据与视图,使得应用的状态和界面表现更加简洁和可维护。它的核心思想是通过组件化开发将复杂的UI拆分为可重用的独立模块,从而提升了代码的模块化、可维护性和可扩展性。
Vue.js具备数据绑定和虚拟DOM的特性。数据绑定意味着当数据变化时,Vue会自动更新与之绑定的DOM元素,从而实现视图的实时更新。虚拟DOM则是Vue.js的一种优化手段,通过将对DOM的操作抽象为一个虚拟的DOM树来提高性能,减少实际DOM操作的开销[6]。Vue还提供了丰富的插件和工具,如Vue Router用于路由管理,Vuex用于状态管理,方便开发者构建复杂的前端应用。Vue的灵活性和简洁性使其成为现代Web开发中常用的前端框架之一。
2.4 MySQL数据库
MySQL是一种开源的关系型数据库管理系统(RDBMS),基于SQL(结构化查询语言)进行数据操作。作为一个被广泛使用的数据库系统,MySQL具有高度的性能、可扩展性和可靠性。MySQL使用表格结构来存储数据,每个表由多个列和行组成,数据通过SQL查询语言进行操作[7]。MySQL支持多种数据类型,如整数、浮动小数、字符串、日期等,以满足不同应用场景对数据存储的需求。在实际应用中,MySQL通常用于存储和管理结构化数据,通过索引、视图、触发器等功能提升数据查询的效率和数据的完整性。
MySQL支持ACID事务特性(原子性、一致性、隔离性、持久性),确保数据库操作的可靠性和数据的一致性。它还支持多种存储引擎,其中InnoDB是最常用的存储引擎,具备事务支持、行级锁定和外键约束等特性,适用于高并发、高可靠性的数据存储需求。MySQL可以通过主从复制、分区和分库分表等技术实现横向扩展,以应对大规模数据存储和高负载的应用需求。MySQL还具有灵活的权限管理机制,支持用户角色管理、细粒度的权限控制等,保障数据的安全性。
2.5 Java语言
Java语言是一种广泛使用的高级编程语言,具有平台无关性、面向对象特性和丰富的标准库。Java通过Java虚拟机(JVM)实现跨平台运行,开发者可以编写一次代码,在任何支持JVM的环境中执行[8]。Java的面向对象特性使得代码复用和模块化变得更加容易,促进了软件的维护和扩展。Java支持多线程编程,允许开发者在同一程序中同时执行多个任务,提升了应用程序的性能。
Java语言的语法结构简洁且易于理解,吸引了大量开发者。Java的标准库包含数据结构、输入输出处理、网络编程等众多功能模块。这使得开发者在构建应用程序时能够高效利用已有工具,减少重复劳动。Java广泛应用于企业级应用、移动应用、Web开发和大数据处理等领域。
2.6 协同过滤算法
协同过滤算法是一种常用于推荐系统中的技术,通过分析用户的行为和偏好,基于“相似用户”或“相似物品”的原则,提供个性化的推荐。协同过滤算法主要分为两种类型:基于用户的协同过滤和基于物品的协同过滤。基于用户的协同过滤通过寻找与目标用户兴趣相似的其他用户,推荐这些相似用户喜欢的物品;而基于物品的协同过滤则是通过分析物品之间的相似度,推荐与目标用户曾经喜欢的物品相似的其他物品。
协同过滤算法的核心思想是,假设如果用户A与用户B在过去对某些物品的评分或选择上表现出相似的兴趣,那么用户A可能会对用户B喜欢的其他物品产生兴趣。该算法的优点是无需依赖物品的内容信息,而是通过用户的历史行为数据进行推荐,因此在处理大规模数据时具有较强的适应性和灵活性。尽管协同过滤算法在实际应用中具有较好的推荐效果,但也面临一些挑战,如冷启动问题(即新用户或新物品缺乏历史数据)、稀疏性问题(即用户行为数据较为稀缺)等。因此,如何在协同过滤中有效地提高推荐的准确性和解决这些问题,一直是该领域的重要研究方向。
第三章 系统分析
3.1系统可行性分析
3.1.1技术可行性
从技术可行性角度来看,所选技术能够充分满足当前应用需求。B/S架构具有良好的跨平台特性,借助浏览器端渲染与服务器端处理,能够实现不同操作系统和设备上的无缝访问。SpringBoot框架基于成熟的Spring生态,自动配置机制降低了开发与部署的复杂度,支持高效开发和微服务架构的实现。Vue.js作为前端技术,其虚拟DOM优化使得大规模应用的构建与维护更加高效。MySQL数据库在数据存储、查询优化方面具有强大能力,其ACID事务特性与高并发支持能够保证数据一致性与系统稳定性,且广泛应用于多种行业,具备可扩展性和高效性。协同过滤算法的应用,使系统能够基于用户的历史行为和相似用户的偏好,提供精准的个性化推荐,进一步提升用户体验。
3.1.2经济可行性
从经济可行性角度,所有选用的技术均为开源软件,降低了开发与部署成本。B/S架构减少了客户端软件的安装和更新需求,减轻了IT维护成本。SpringBoot框架通过减少配置和自动化部署,降低了开发和运营的时间成本。Vue.js提供了快速开发的能力,减少了前端开发的人员需求。MySQL作为开源数据库,不仅在授权成本上具有优势,而且通过其高效的查询与事务处理能力,可以在保证性能的同时降低硬件资源的投入,实现资源的高效利用。
3.1.3操作可行性
从操作可行性角度,所有选用的技术都有良好的文档支持和广泛的开发社区。B/S架构的实施依赖于常见的Web技术,技术栈成熟,操作流程规范,适合企业级应用的快速部署与运维。SpringBoot框架简化了Spring应用的配置与开发,集成了嵌入式Web服务器,使得开发者能够快速启动项目,减少了对开发环境和部署环境的依赖。Vue.js以组件化的设计思想,极大提升了前端开发的效率与代码复用性,操作简便。MySQL数据库提供了易于管理的用户界面,操作界面直观,支持多种操作系统,适合日常的数据库管理和维护工作。
3.2系统性能需求分析
1.可用性需求
系统必须具备高可用性,以确保其在各种使用场景下能够稳定运行。为满足可用性要求,系统应当具备自恢复能力和冗余机制,避免因单点故障而导致的服务中断。具体而言,系统的部署架构应支持负载均衡和集群配置,通过多个实例的协作提高整体系统的可用性。系统应提供详尽的监控与告警机制,能够实时追踪系统运行状态,及时发现潜在问题并触发自动恢复操作或通知管理员。在用户体验方面,系统需要提供清晰的错误提示信息,并能够在发生异常时通过回滚操作或其他容错机制,保证用户的操作不受到严重影响。
2.可靠性需求
可靠性要求系统在长时间运行中保持稳定,能够有效应对各种可能的故障和压力。系统设计应支持高可用的数据库架构,采用数据库主从复制、分片等技术以实现数据的可靠存储与访问。应用层应具备容错能力,在面对硬件故障、网络中断等意外情况时,能够保持系统的正常服务或在故障恢复后迅速恢复数据和业务流程。系统应具备日志记录功能,能够全面记录操作过程和异常信息,从而为问题追踪与系统优化提供数据支持。系统的可靠性还需要通过压力测试和稳定性测试来验证,确保在大规模用户访问及高并发场景下能够正常运行,不发生崩溃或数据丢失现象。
3.安全性需求
系统的安全性需求必须得到高度重视,确保系统和用户数据的保密性、完整性和可用性。为实现数据安全,系统应采用加密技术,特别是在用户认证、敏感数据传输和存储过程中,采用SSL/TLS协议进行加密通信,确保数据在传输过程中不被窃取或篡改。系统应支持用户身份验证与授权管理,采用如OAuth、JWT等安全机制防止未授权访问。访问控制应细化到资源级别,确保不同角色的用户只能访问其权限范围内的功能。为了防止恶意攻击,系统还应加强对常见攻击方式(如SQL注入、XSS攻击、CSRF攻击等)的防护,通过输入验证、输出转义、会话管理等技术措施提高系统的安全性。系统应定期进行安全审计与漏洞扫描,及时发现并修补可能的安全漏洞,保障系统的长期安全运营。
3.2.1功能性分析
前端注册用户模块:
注册登录:电影推荐系统提供了一个直观易用的前端注册登录模块,允许新用户快速创建账户,并让现有用户便捷地登录。注册时,用户需要填写必要的信息,如用户名、邮箱和密码。
首页:首页展示平台的轮播图、网站公告、电影资讯和广告信息等内容,用户可以通过首页浏览最新的电影资源推荐。首页通过协同过滤算法,根据用户的点击历史和偏好,优先推荐用户可能感兴趣的电影类型,提高个性化体验。
交流论坛:交流论坛为用户提供了一个互动平台,用户可以查看帖子详情、发布新帖子,输入标题、标签、正文等内容进行提交。用户还可以对帖子进行点赞、收藏、回复等操作,与其他用户进行交流讨论,并删除自己的帖子和评论,管理自己的内容。
网站公告:网站公告模块提供了平台的公告信息、关于我们、联系方式和网站介绍等内容。用户可以查看最新的公告和网站相关的介绍,帮助用户更好地了解平台的运营和活动。
电影资讯:电影资讯模块允许用户查看电影相关的新闻、文章和热门推荐。用户可以进行搜索、点赞、收藏、评论和回复等操作,参与到电影资讯的讨论中,并删除自己发布的评论,提升互动体验。
电影资源:电影资源模块展示了详细的电影信息,包括电影类型、标签、上映时间、导演、评分等。用户可以对电影进行点赞、收藏、评论、回复等互动,点击查看精彩片段,并通过社交平台分享电影信息,如微信、朋友圈、QQ、微博、抖音等。
在线反馈:在线反馈功能让用户能够提交反馈内容,提供用户编号、姓名、电话等信息,并选择反馈类型进行提交。用户可以详细描述问题或建议,帮助平台改进服务质量。
我的账户:用户可以在“我的账户”模块修改个人资料,更新登录信息或更改密码,确保账户安全和隐私保护。
个人中心:个人中心汇集了与用户相关的各种功能,包括个人首页、日程管理、日历等。用户可以添加和查看个人日程,方便安排和管理自己的活动。
个人首页:个人首页是用户管理自己信息和活动的入口,包含了前台功能、日程管理、查看和添加日程等操作,帮助用户进行日常管理和规划。
在线反馈:用户可以查看提交的反馈详情,进行搜索、查询、重置或删除已提交的反馈内容。待管理员审核后,用户可以查看反馈的处理结果,确保反馈的有效性。
交流论坛:用户可以查看自己在论坛发布的帖子和评论,进行搜索、查询、重置或删除操作。通过输入关键词或内容进行搜索,方便查找感兴趣的讨论话题。
收藏:用户可以查看自己收藏的电影资讯、新闻或帖子等内容,方便后续查阅。对于不再感兴趣的内容,用户可以删除已收藏的项,保持内容的整洁和有序。
评论管理:用户可以查看自己在平台上的各类评论信息,包括回复详情。通过输入昵称或评论内容进行搜索,查询自己的评论历史,并进行删除或重置操作,提升内容管理的便捷性。
后端管理员模块:
登录功能:管理员可以通过输入正确的用户名和密码来登录系统,确保只有授权的人员可以访问管理界面。
后台首页:后台首页为管理员提供了个人首页功能,包括日程管理和日历查看。管理员可以添加新的日程并查看当前的日程安排。此外,管理员还可以查看和管理平台的用户数量,实时了解系统的使用情况。
系统用户:管理员可以查看和管理系统中的所有用户(包括注册用户和管理员)。管理员有权限修改用户账号信息、搜索用户、执行增删改查等操作,确保用户数据的准确性和系统安全。
电影资源管理:管理员可以管理平台中的电影资源,查看电影详情和用户评论。管理员有权限添加新的电影资源、播放精彩片段、进行搜索、查询、重置、导出和删除操作,还可以下载和导入相关文档,确保电影资源的完整性和更新。
电影类型管理:管理员可以查看和管理电影类型的信息,包括添加、删除、查询和修改电影类型。管理员确保电影类型的分类准确,以便用户能够轻松找到感兴趣的电影。
电影标签管理:管理员负责电影标签的管理,包括查看、搜索、添加、查询、重置和删除标签。标签帮助用户快速筛选电影,管理员需要确保标签的准确性和合理性。
在线反馈管理:管理员可以查看并审核用户提交的在线反馈。管理员有权添加、搜索、查询、重置或删除反馈信息,处理用户反馈,并对平台服务进行优化。
系统管理:系统管理模块允许管理员管理平台的轮播图和广告内容。管理员可以查看、搜索、增删改查轮播图和广告信息,确保重要内容及时更新并展示给用户。
网站公告管理:管理员可以管理网站公告,包括查看、修改、删除、添加公告内容,确保平台的公告信息及时传达给所有用户。
资源管理:管理员可以管理电影资讯,包括查看、修改资讯详情以及用户评论。管理员还可以对资讯进行增删改查,保证电影相关信息的实时更新和准确性。
交流管理:管理员可以管理交流论坛的帖子,包括查看、搜索、增删改查和设置置顶状态。管理员可以对论坛内容进行分类管理,确保论坛内容有序发展,提升用户的讨论体验。论坛分类:管理员可以对论坛进行分类管理,包括查看、搜索、增删改查论坛分类信息,确保讨论话题的分类合理,便于用户查找和参与相关讨论。
3.2.2系统用例分析
电影推荐系统的完整UML用例图分别是图3-1、3-2。
注册用户角色用例如下图所示。

图3-1电影推荐系统注册用户角色用例图
管理员角色用例如下图所示。

图3-2电影推荐系统管理员角色用例图
3.3系统总体流程设计
3.3.1数据开发流程
系统开发流程的主要步骤,从需求分析到系统完成的全过程。流程包括需求分析、总体设计(结构、功能、数据)、详细设计(模块、编码)、模块整合与调用,以及测试、扩展和完善,最终完成系统的开发。本系统的开发流程如下图所示

图3-3系统开发流程图
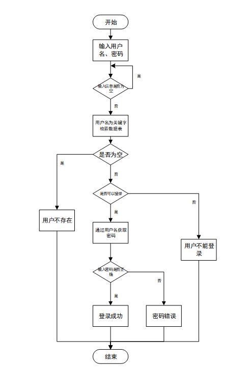
3.3.2用户登录流程
用户输入用户名和密码后,系统先检查输入是否为空,再验证用户名是否存在,若存在则通过用户名获取密码并校验。若密码正确则登录成功,否则提示密码错误。若用户名不存在或无法登录,提示用户操作无效。如下图所示。

图3-4登录流程图
3.3.3系统操作流程
用户首先进入系统登录界面,输入用户名和密码后,系统验证信息是否正确。若验证失败,返回登录界面重新输入,若验证成功,则进入功能界面,执行相应功能处理后结束操作流程。操作流程如下图所示。

图3-5系统操作流程图
3.3.4添加信息流程
管理员可以添加信息,用户添加可以自己权限内的信息,输入信息后,要想利用这个软件来进行系统的安全管理,首先需要登录到该软件中。添加信息流程如下图所示。

图3-6添加信息流程图
3.3.5修改信息流程
用户首先选择需要修改的记录,输入修改后的数据,系统判断输入数据是否合法。若数据不合法,提示重新输入,若数据合法,则将修改后的数据写入数据库,完成操作后流程结束。修改信息流程图如下图所示。

图3-7修改信息流程图
3.3.6删除信息流程
用户选择需要删除的记录后,系统判断是否确认删除。若未确认,返回选择环节,若确认删除,则更新数据库,删除对应记录,完成操作后流程结束。删除信息流程图如下图所示。

图3-8删除信息流程图
第四章 总体设计
本章主要讨论的内容包括电影推荐系统的系统结构设计、功能模块设计、数据库系统设计。
4.1系统架构设计
系统采用SpringBoot 框架开发,该系统分为VIEW层、Controller层、Model层、DAO层和持久化数据存储层,VIEW层支持电脑浏览器访问系统。VIEW 层与 Controller 层紧密结合并系协同工作,共同完成前台页面的数据展示;Controller层为控制层,通过接收前端请求的参数进行业务处理,返回指定的路径或数据;Model层主要是服务层,用于业务逻辑处理;DAO 和持久化层,主要用于访问数据库和持久化数据[9]。整个系统架构如图下所示。

图4-1系统架构图
4.2系统模块设计
在上一章节中主要对系统的功能性需求和非功能性需求进行分析,并且根据需求分析了本电影推荐系统中的用例。那么接下来就要开始对本电影推荐系统的架构、主要功能和数据库开始进行设计。电影推荐系统根据前面章节的需求分析得出,电影推荐系统的功能模块图如下图所示。

图4-2电影推荐系统功能模块图
4.3数据库设计
数据库设计一般包括需求分析、概念模型设计、数据库表建立三大过程,其中需求分析前面章节已经阐述,概念模型设计有概念模型和逻辑结构设计两部分。
4.3.1数据库概念结构设计
下面是整个电影推荐系统中主要的数据库表总E-R实体关系图。

图4-3电影推荐系统总E-R关系图
4.3.2数据库逻辑结构设计
通过上一小节中电影推荐系统中总E-R关系图上得出一共需要创建多个数据表。在此主要罗列几个主要的数据库表结构设计。
| 编号 | 字段名 | 类型 | 长度 | 是否非空 | 是否主键 | 注释 |
| 1 | token_id | int | 是 | 是 | 临时访问牌ID | |
| 2 | token | varchar | 64 | 否 | 否 | 临时访问牌 |
| 3 | info | text | 65535 | 否 | 否 | 信息 |
| 4 | maxage | int | 是 | 否 | 最大寿命:默认2小时 | |
| 5 | create_time | timestamp | 是 | 否 | 创建时间 | |
| 6 | update_time | timestamp | 是 | 否 | 更新时间 | |
| 7 | user_id | int | 是 | 否 | 用户编号 |
表 4-2-ad(广告信息)
| 编号 | 字段名 | 类型 | 长度 | 是否非空 | 是否主键 | 注释 |
| 1 | ad_id | smallint | 是 | 是 | 广告ID | |
| 2 | display | smallint | 是 | 否 | 显示顺序 | |
| 3 | hits | int | 是 | 否 | 点击量 | |
| 4 | location | varchar | 16 | 否 | 否 | 投放位置 |
| 5 | title | varchar | 32 | 否 | 否 | 广告标题 |
| 6 | content | longtext | 4294967295 | 否 | 否 | 广告内容 |
| 7 | img | varchar | 255 | 否 | 否 | 广告图 |
| 8 | url | varchar | 255 | 否 | 否 | 跳转链接 |
| 9 | create_time | timestamp | 是 | 否 | 创建时间 | |
| 10 | update_time | timestamp | 是 | 否 | 更新时间 |
表 4-3-article(文章)
| 编号 | 字段名 | 类型 | 长度 | 是否非空 | 是否主键 | 注释 |
| 1 | article_id | mediumint | 是 | 是 | 文章id | |
| 2 | title | varchar | 125 | 是 | 是 | 标题 |
| 3 | type | varchar | 64 | 是 | 否 | 文章分类 |
| 4 | hits | int | 是 | 否 | 点击数 | |
| 5 | praise_len | int | 是 | 否 | 点赞数 | |
| 6 | create_time | timestamp | 是 | 否 | 创建时间 | |
| 7 | update_time | timestamp | 是 | 否 | 更新时间 | |
| 8 | source | varchar | 255 | 否 | 否 | 来源 |
| 9 | url | varchar | 255 | 否 | 否 | 来源地址 |
| 10 | tag | varchar | 255 | 否 | 否 | 标签 |
| 11 | content | longtext | 4294967295 | 否 | 否 | 正文 |
| 12 | img | varchar | 255 | 否 | 否 | 封面图 |
| 13 | description | text | 65535 | 否 | 否 | 文章描述 |
表 4-4-article_type(文章分类)
| 编号 | 字段名 | 类型 | 长度 | 是否非空 | 是否主键 | 注释 |
| 1 | type_id | smallint | 是 | 是 | 分类ID | |
| 2 | display | smallint | 是 | 否 | 显示顺序 | |
| 3 | name | varchar | 16 | 是 | 否 | 分类名称 |
| 4 | father_id | smallint | 是 | 否 | 上级分类ID | |
| 5 | description | varchar | 255 | 否 | 否 | 描述 |
| 6 | icon | text | 65535 | 否 | 否 | 分类图标 |
| 7 | url | varchar | 255 | 否 | 否 | 外链地址 |
| 8 | create_time | timestamp | 是 | 否 | 创建时间 | |
| 9 | update_time | timestamp | 是 | 否 | 更新时间 |
表 4-5-auth(用户权限管理)
| 编号 | 字段名 | 类型 | 长度 | 是否非空 | 是否主键 | 注释 |
| 1 | auth_id | int | 是 | 是 | 授权ID | |
| 2 | user_group | varchar | 64 | 否 | 否 | 用户组 |
| 3 | mod_name | varchar | 64 | 否 | 否 | 模块名 |
| 4 | table_name | varchar | 64 | 否 | 否 | 表名 |
| 5 | page_title | varchar | 255 | 否 | 否 | 页面标题 |
| 6 | path | varchar | 255 | 否 | 否 | 路由路径 |
| 7 | parent | varchar | 64 | 否 | 否 | 父级菜单 |
| 8 | parent_sort | int | 是 | 否 | 父级菜单排序 | |
| 9 | position | varchar | 32 | 否 | 否 | 位置 |
| 10 | mode | varchar | 32 | 是 | 否 | 跳转方式 |
| 11 | add | tinyint | 是 | 否 | 是否可增加 | |
| 12 | del | tinyint | 是 | 否 | 是否可删除 | |
| 13 | set | tinyint | 是 | 否 | 是否可修改 | |
| 14 | get | tinyint | 是 | 否 | 是否可查看 | |
| 15 | field_add | text | 65535 | 否 | 否 | 添加字段 |
| 16 | field_set | text | 65535 | 否 | 否 | 修改字段 |
| 17 | field_get | text | 65535 | 否 | 否 | 查询字段 |
| 18 | table_nav_name | varchar | 500 | 否 | 否 | 跨表导航名称 |
| 19 | table_nav | varchar | 500 | 否 | 否 | 跨表导航 |
| 20 | option | text | 65535 | 否 | 否 | 配置 |
| 21 | create_time | timestamp | 是 | 否 | 创建时间 | |
| 22 | update_time | timestamp | 是 | 否 | 更新时间 |
表 4-6-code_token(验证码)
| 编号 | 字段名 | 类型 | 长度 | 是否非空 | 是否主键 | 注释 |
| 1 | code_token_id | int | 是 | 是 | 验证码ID | |
| 2 | token | varchar | 255 | 否 | 否 | 令牌 |
| 3 | code | varchar | 255 | 否 | 否 | 验证码 |
| 4 | expire_time | timestamp | 是 | 否 | 失效时间 | |
| 5 | create_time | timestamp | 是 | 否 | 创建时间 | |
| 6 | update_time | timestamp | 是 | 否 | 更新时间 |
表 4-7-collect(收藏)
| 编号 | 字段名 | 类型 | 长度 | 是否非空 | 是否主键 | 注释 |
| 1 | collect_id | int | 是 | 是 | 收藏ID | |
| 2 | user_id | int | 是 | 是 | 收藏人ID | |
| 3 | source_table | varchar | 255 | 否 | 否 | 来源表 |
| 4 | source_field | varchar | 255 | 否 | 否 | 来源字段 |
| 5 | source_id | int | 是 | 否 | 来源ID | |
| 6 | title | varchar | 255 | 否 | 否 | 标题 |
| 7 | img | varchar | 255 | 否 | 否 | 封面 |
| 8 | create_time | timestamp | 是 | 否 | 创建时间 | |
| 9 | update_time | timestamp | 是 | 否 | 更新时间 |
表 4-8-comment(评论)
| 编号 | 字段名 | 类型 | 长度 | 是否非空 | 是否主键 | 注释 |
| 1 | comment_id | int | 是 | 是 | 评论ID | |
| 2 | user_id | int | 是 | 是 | 评论人ID | |
| 3 | reply_to_id | int | 是 | 否 | 回复评论ID | |
| 4 | content | longtext | 4294967295 | 否 | 否 | 内容 |
| 5 | nickname | varchar | 255 | 否 | 否 | 昵称 |
| 6 | avatar | varchar | 255 | 否 | 否 | 头像地址 |
| 7 | create_time | timestamp | 是 | 否 | 创建时间 | |
| 8 | update_time | timestamp | 是 | 否 | 更新时间 | |
| 9 | source_table | varchar | 255 | 否 | 否 | 来源表 |
| 10 | source_field | varchar | 255 | 否 | 否 | 来源字段 |
| 11 | source_id | int | 是 | 否 | 来源ID |
表 4-9-film_label(电影标签)
| 编号 | 字段名 | 类型 | 长度 | 是否非空 | 是否主键 | 注释 |
| 1 | film_label_id | int | 是 | 是 | 电影标签ID | |
| 2 | film_label | varchar | 64 | 否 | 否 | 电影标签 |
| 3 | create_time | datetime | 是 | 否 | 创建时间 | |
| 4 | update_time | timestamp | 是 | 否 | 更新时间 |
表 4-10-film_resources(电影资源)
| 编号 | 字段名 | 类型 | 长度 | 是否非空 | 是否主键 | 注释 |
| 1 | film_resources_id | int | 是 | 是 | 电影资源ID | |
| 2 | movie_name | varchar | 64 | 否 | 否 | 电影名称 |
| 3 | cover_image | varchar | 255 | 否 | 否 | 封面图片 |
| 4 | movie_type | varchar | 64 | 否 | 否 | 电影类型 |
| 5 | film_label | varchar | 64 | 否 | 否 | 电影标签 |
| 6 | showing_time | date | 否 | 否 | 上映时间 | |
| 7 | directors_name | varchar | 64 | 否 | 否 | 导演名字 |
| 8 | film_stills | text | 65535 | 否 | 否 | 电影剧照 |
| 9 | highlights | varchar | 255 | 否 | 否 | 精彩片段 |
| 10 | presentation_of_actors | text | 65535 | 否 | 否 | 演员介绍 |
| 11 | film_introduction | longtext | 4294967295 | 否 | 否 | 电影简介 |
| 12 | hits | int | 是 | 否 | 点击数 | |
| 13 | praise_len | int | 是 | 否 | 点赞数 | |
| 14 | collect_len | int | 是 | 否 | 收藏数 | |
| 15 | comment_len | int | 是 | 否 | 评论数 | |
| 16 | recommend | int | 是 | 否 | 智能推荐 | |
| 17 | create_time | datetime | 是 | 否 | 创建时间 | |
| 18 | update_time | timestamp | 是 | 否 | 更新时间 |
表 4-11-forum(论坛)
| 编号 | 字段名 | 类型 | 长度 | 是否非空 | 是否主键 | 注释 |
| 1 | forum_id | mediumint | 是 | 是 | 论坛ID | |
| 2 | display | smallint | 是 | 否 | 排序 | |
| 3 | user_id | mediumint | 是 | 否 | 用户ID | |
| 4 | nickname | varchar | 16 | 否 | 否 | 昵称 |
| 5 | praise_len | int | 否 | 否 | 点赞数 | |
| 6 | hits | int | 是 | 否 | 访问数 | |
| 7 | title | varchar | 125 | 是 | 否 | 标题 |
| 8 | keywords | varchar | 125 | 否 | 否 | 关键词 |
| 9 | description | varchar | 255 | 否 | 否 | 描述 |
| 10 | url | varchar | 255 | 否 | 否 | 来源地址 |
| 11 | tag | varchar | 255 | 否 | 否 | 标签 |
| 12 | img | text | 65535 | 否 | 否 | 封面图 |
| 13 | content | longtext | 4294967295 | 否 | 否 | 正文 |
| 14 | create_time | timestamp | 是 | 否 | 创建时间 | |
| 15 | update_time | timestamp | 是 | 否 | 更新时间 | |
| 16 | avatar | varchar | 255 | 否 | 否 | 发帖人头像 |
| 17 | type | varchar | 64 | 是 | 否 | 论坛分类 |
| 18 | istop | int | 是 | 否 | 是否置顶 |
表 4-12-forum_type(论坛分类)
| 编号 | 字段名 | 类型 | 长度 | 是否非空 | 是否主键 | 注释 |
| 1 | type_id | smallint | 是 | 是 | 分类ID | |
| 2 | name | varchar | 16 | 是 | 否 | 分类名称 |
| 3 | description | varchar | 255 | 否 | 否 | 描述 |
| 4 | url | varchar | 255 | 否 | 否 | 外链地址 |
| 5 | father_id | smallint | 是 | 否 | 上级分类ID | |
| 6 | icon | varchar | 255 | 否 | 否 | 分类图标 |
| 7 | create_time | timestamp | 是 | 否 | 创建时间 | |
| 8 | update_time | timestamp | 是 | 否 | 更新时间 |
表 4-13-hits(用户点击)
| 编号 | 字段名 | 类型 | 长度 | 是否非空 | 是否主键 | 注释 |
| 1 | hits_id | int | 是 | 是 | 点赞ID | |
| 2 | user_id | int | 是 | 否 | 点赞人 | |
| 3 | create_time | timestamp | 是 | 否 | 创建时间 | |
| 4 | update_time | timestamp | 是 | 否 | 更新时间 | |
| 5 | source_table | varchar | 255 | 否 | 否 | 来源表 |
| 6 | source_field | varchar | 255 | 否 | 否 | 来源字段 |
| 7 | source_id | int | 是 | 否 | 来源ID |
表 4-14-movie_type(电影类型)
| 编号 | 字段名 | 类型 | 长度 | 是否非空 | 是否主键 | 注释 |
| 1 | movie_type_id | int | 是 | 是 | 电影类型ID | |
| 2 | movie_type | varchar | 64 | 否 | 否 | 电影类型 |
| 3 | create_time | datetime | 是 | 否 | 创建时间 | |
| 4 | update_time | timestamp | 是 | 否 | 更新时间 |
表 4-15-notice(公告)
| 编号 | 字段名 | 类型 | 长度 | 是否非空 | 是否主键 | 注释 |
| 1 | notice_id | mediumint | 是 | 是 | 公告ID | |
| 2 | title | varchar | 125 | 是 | 否 | 标题 |
| 3 | content | longtext | 4294967295 | 否 | 否 | 正文 |
| 4 | create_time | timestamp | 是 | 否 | 创建时间 | |
| 5 | update_time | timestamp | 是 | 否 | 更新时间 |
表 4-16-online_feedback(在线反馈)
| 编号 | 字段名 | 类型 | 长度 | 是否非空 | 是否主键 | 注释 |
| 1 | online_feedback_id | int | 是 | 是 | 在线反馈ID | |
| 2 | user_account | int | 否 | 否 | 用户账号 | |
| 3 | user_name | varchar | 64 | 否 | 否 | 用户姓名 |
| 4 | user_phone | varchar | 64 | 否 | 否 | 用户电话 |
| 5 | feedback_time | datetime | 否 | 否 | 反馈时间 | |
| 6 | type_of_feedback | varchar | 64 | 否 | 否 | 反馈类型 |
| 7 | feedback_content | text | 65535 | 否 | 否 | 反馈内容 |
| 8 | examine_state | varchar | 16 | 是 | 否 | 审核状态 |
| 9 | examine_reply | varchar | 16 | 否 | 否 | 审核回复 |
| 10 | create_time | datetime | 是 | 否 | 创建时间 | |
| 11 | update_time | timestamp | 是 | 否 | 更新时间 |
表 4-17-praise(点赞)
| 编号 | 字段名 | 类型 | 长度 | 是否非空 | 是否主键 | 注释 |
| 1 | praise_id | int | 是 | 是 | 点赞ID | |
| 2 | user_id | int | 是 | 是 | 点赞人 | |
| 3 | create_time | timestamp | 是 | 否 | 创建时间 | |
| 4 | update_time | timestamp | 是 | 否 | 更新时间 | |
| 5 | source_table | varchar | 255 | 否 | 否 | 来源表 |
| 6 | source_field | varchar | 255 | 否 | 否 | 来源字段 |
| 7 | source_id | int | 是 | 否 | 来源ID | |
| 8 | status | tinyint | 是 | 否 | 点赞状态:1为点赞,0已取消 |
表 4-18-registered_user(注册用户)
| 编号 | 字段名 | 类型 | 长度 | 是否非空 | 是否主键 | 注释 |
| 1 | registered_user_id | int | 是 | 是 | 注册用户ID | |
| 2 | user_name | varchar | 64 | 否 | 否 | 用户姓名 |
| 3 | user_phone | varchar | 16 | 否 | 否 | 用户电话 |
| 4 | user_gender | varchar | 64 | 否 | 否 | 用户性别 |
| 5 | examine_state | varchar | 16 | 是 | 否 | 审核状态 |
| 6 | user_id | int | 是 | 否 | 用户ID | |
| 7 | create_time | datetime | 是 | 否 | 创建时间 | |
| 8 | update_time | timestamp | 是 | 否 | 更新时间 |
表 4-19-schedule(日程管理)
| 编号 | 字段名 | 类型 | 长度 | 是否非空 | 是否主键 | 注释 |
| 1 | schedule_id | smallint | 是 | 是 | 日程ID | |
| 2 | content | varchar | 255 | 否 | 否 | 日程内容 |
| 3 | scheduled_time | datetime | 否 | 否 | 计划时间 | |
| 4 | user_id | int | 是 | 否 | 用户ID | |
| 5 | create_time | datetime | 否 | 否 | 创建时间 | |
| 6 | update_time | datetime | 否 | 否 | 更新时间 |
表 4-20-score(评分)
| 编号 | 字段名 | 类型 | 长度 | 是否非空 | 是否主键 | 注释 |
| 1 | score_id | int | 是 | 是 | 评分ID | |
| 2 | user_id | int | 是 | 否 | 评分人 | |
| 3 | nickname | varchar | 64 | 否 | 否 | 昵称 |
| 4 | score_num | double | 是 | 否 | 评分 | |
| 5 | create_time | timestamp | 是 | 否 | 创建时间 | |
| 6 | update_time | timestamp | 是 | 否 | 更新时间 | |
| 7 | source_table | varchar | 255 | 否 | 否 | 来源表 |
| 8 | source_field | varchar | 255 | 否 | 否 | 来源字段 |
| 9 | source_id | int | 是 | 否 | 来源ID |
表 4-21-slides(轮播图)
| 编号 | 字段名 | 类型 | 长度 | 是否非空 | 是否主键 | 注释 |
| 1 | slides_id | int | 是 | 是 | 轮播图ID | |
| 2 | title | varchar | 64 | 否 | 否 | 标题 |
| 3 | content | varchar | 255 | 否 | 否 | 内容 |
| 4 | url | varchar | 255 | 否 | 否 | 链接 |
| 5 | img | varchar | 255 | 否 | 否 | 轮播图 |
| 6 | hits | int | 是 | 否 | 点击量 | |
| 7 | create_time | timestamp | 是 | 否 | 创建时间 | |
| 8 | update_time | timestamp | 是 | 否 | 更新时间 |
表 4-22-upload(文件上传)
| 编号 | 字段名 | 类型 | 长度 | 是否非空 | 是否主键 | 注释 |
| 1 | upload_id | int | 是 | 是 | 上传ID | |
| 2 | name | varchar | 64 | 否 | 否 | 文件名 |
| 3 | path | varchar | 255 | 否 | 否 | 访问路径 |
| 4 | file | varchar | 255 | 否 | 否 | 文件路径 |
| 5 | display | varchar | 255 | 否 | 否 | 显示顺序 |
| 6 | father_id | int | 否 | 否 | 父级ID | |
| 7 | dir | varchar | 255 | 否 | 否 | 文件夹 |
| 8 | type | varchar | 32 | 否 | 否 | 文件类型 |
表 4-23-user(用户账户)
| 编号 | 字段名 | 类型 | 长度 | 是否非空 | 是否主键 | 注释 |
| 1 | user_id | int | 是 | 是 | 用户ID | |
| 2 | state | smallint | 是 | 否 | 账户状态:(1可用|2异常|3已冻结|4已注销) | |
| 3 | user_group | varchar | 32 | 否 | 否 | 所在用户组 |
| 4 | login_time | timestamp | 是 | 否 | 上次登录时间 | |
| 5 | phone | varchar | 11 | 否 | 否 | 手机号码 |
| 6 | phone_state | smallint | 是 | 否 | 手机认证:(0未认证|1审核中|2已认证) | |
| 7 | username | varchar | 16 | 是 | 否 | 用户名 |
| 8 | nickname | varchar | 16 | 否 | 否 | 昵称 |
| 9 | password | varchar | 64 | 是 | 否 | 密码 |
| 10 | | varchar | 64 | 否 | 否 | 邮箱 |
| 11 | email_state | smallint | 是 | 否 | 邮箱认证:(0未认证|1审核中|2已认证) | |
| 12 | avatar | varchar | 255 | 否 | 否 | 头像地址 |
| 13 | open_id | varchar | 255 | 否 | 否 | 针对获取用户信息字段 |
| 14 | create_time | timestamp | 是 | 否 | 创建时间 |
表 4-24-user_group(用户组)
| 编号 | 字段名 | 类型 | 长度 | 是否非空 | 是否主键 | 注释 |
| 1 | group_id | mediumint | 是 | 是 | 用户组ID | |
| 2 | display | smallint | 是 | 否 | 显示顺序 | |
| 3 | name | varchar | 16 | 是 | 否 | 名称 |
| 4 | description | varchar | 255 | 否 | 否 | 描述 |
| 5 | source_table | varchar | 255 | 否 | 否 | 来源表 |
| 6 | source_field | varchar | 255 | 否 | 否 | 来源字段 |
| 7 | source_id | int | 是 | 否 | 来源ID | |
| 8 | register | smallint | 否 | 否 | 注册位置 | |
| 9 | create_time | timestamp | 是 | 否 | 创建时间 | |
| 10 | update_time | timestamp | 是 | 否 | 更新时间 |
第五章 系统详细设计与实现
5.1前端首页模块
首页展示平台的轮播图、网站公告、电影资讯和广告信息等内容,用户可以通过首页浏览最新的电影资源推荐。首页通过协同过滤算法,根据用户的点击历史和偏好,优先推荐用户可能感兴趣的电影类型,提高个性化体验。前台首页模块展示如下图所示。

图5-1前台首页模块图
5.2用户注册模块
不是电影推荐系统中正式用户的是可以在线进行注册的,当填写上自己的账号+设置密码+确认密码+昵称+邮箱+手机号+身份+用户姓名+用户电话等信息后再点击“注册”按钮后将会先验证输入的有没有空数据,再次验证密码和确认密码是否是一样的,最后验证输入的账户名和数据库表中已经注册的账户名是否重复,只有都验证没问题后即可用户注册成功。其用户注册模块展示如下图所示。

图5-2注册模块图
5.3登录模块
电影推荐系统中的前台上注册后的用户是可以通过自己的用户名+密码进行登录的,当用户输入完整的自己的用户名+密码信息并点击“登录”按钮后,将会首先验证输入的有没有空数据,再次验证输入的用户名+密码和数据库中当前保存的用户信息是否一致,只有在一致后将会登录成功并自动跳转到电影推荐系统的首页中,否则将会提示相应错误信息,登录模块如下图所示。

图5-3登录模块图
5.4前端注册用户功能模块
5.4.1交流论坛模块
交流论坛为用户提供了一个互动平台,用户可以查看帖子详情、发布新帖子,输入标题、标签、正文等内容进行提交。用户还可以对帖子进行点赞、收藏、回复等操作,与其他用户进行交流讨论,并删除自己的帖子和评论,管理自己的内容。模块如下图所示:

图5-4发布论坛内容模块图
5.4.2电影资讯模块
电影资讯模块允许用户查看电影相关的新闻、文章和热门推荐。用户可以进行搜索、点赞、收藏、评论和回复等操作,参与到电影资讯的讨论中,并删除自己发布的评论,提升互动体验。模块如下图所示。

图5-5电影资讯模块图
5.4.3电影资源模块
电影资源模块展示了详细的电影信息,包括电影类型、标签、上映时间、导演、评分等。用户可以对电影进行点赞、收藏、评论、回复等互动,点击查看精彩片段,并通过社交平台分享电影信息,如微信、朋友圈、QQ、微博、抖音等。模块如下图所示。

图5-6电影资源详情模块图
5.4.4在线反馈模块
在线反馈功能让用户能够提交反馈内容,提供用户编号、姓名、电话等信息,并选择反馈类型进行提交。用户可以详细描述问题或建议,帮助平台改进服务质量。模块如下图所示。

图5-7提交在线反馈模块图
5.4.5个人中心-个人首页模块
个人首页是用户管理自己信息和活动的入口,包含了前台功能、日程管理、查看和添加日程等操作,帮助用户进行日常管理和规划。模块如下图所示。

图5-8个人中心-个人首页模块图
5.4.6个人中心-在线反馈模块
用户可以查看提交的反馈详情,进行搜索、查询、重置或删除已提交的反馈内容。待管理员审核后,用户可以查看反馈的处理结果,确保反馈的有效性。模块如下图所示。

图5-9在线反馈模块图
5.5后端管理员功能模块
5.5.1后台首页管理模块
后台首页为管理员提供了个人首页功能,包括日程管理和日历查看。管理员可以添加新的日程并查看当前的日程安排。此外,管理员还可以查看和管理平台的用户数量,实时了解系统的使用情况。模块如下图所示。

图5-10后台首页模块图
5.5.2系统用户模块
管理员可以查看和管理系统中的所有用户包括注册用户和管理员。管理员有权限修改用户账号信息、搜索用户、执行增删改查等操作,确保用户数据的准确性和系统安全。流程图如下所示。

图5-11系统用户流程图
系统用户模块如下图所示。

图5-12系统用户模块图
5.5.3电影资源管理模块
管理员可以管理平台中的电影资源,查看电影详情和用户评论。管理员有权限添加新的电影资源、播放精彩片段、进行搜索、查询、重置、导出和删除操作,还可以下载和导入相关文档,确保电影资源的完整性和更新。模块如下图所示。

图5-13添加电影资源模块图
5.5.4电影类型管理模块
管理员可以查看和管理电影类型的信息,包括添加、删除、查询和修改电影类型。管理员确保电影类型的分类准确,以便用户能够轻松找到感兴趣的电影。模块如下图所示。

图5-14添加电影类型模块图
5.5.5在线反馈管理模块
管理员可以查看并审核用户提交的在线反馈。管理员有权添加、搜索、查询、重置或删除反馈信息,处理用户反馈,并对平台服务进行优化。模块如下图所示。

图5-15回复用户反馈模块图
5.5.6系统管理模块
系统管理模块允许管理员管理平台的轮播图和广告内容。管理员可以查看、搜索、增删改查轮播图和广告信息,确保重要内容及时更新并展示给用户。模块如下图所示。

图5-16添加轮播图模块图

图5-17添加广告模块图
第六章 系统测试
6.1系统测试的目的
测试的主要目的是确保系统的功能和性能满足预期的需求,同时识别和修复潜在的缺陷。通过系统测试,可以验证各个功能模块的正确性和稳定性,确保系统在不同使用场景下的表现符合设计要求。测试目的包括确认系统功能的完整性、验证数据处理的准确性、评估系统的性能和安全性。测试还可以提高用户满意度,保证用户在使用系统时获得流畅和可靠的体验。通过全面的测试,可以降低后期维护成本,减少系统上线后出现故障的风险,从而保障系统的长期稳定运行。
6.2测试方法
在本系统中,测试方法主要依赖于测试用例的设计与执行。测试用例是根据系统需求文档编写的,覆盖所有功能模块及其边界情况。每个测试用例包含输入数据、预期结果和实际结果的对比,以验证系统的功能是否按预期工作。
常见的测试用例包括功能测试用例、边界测试用例和异常测试用例[10]。功能测试用例针对系统的各项功能进行验证;边界测试用例则侧重于输入数据的边界条件,验证系统在极端情况下是否能够稳定运行;异常测试用例则用于验证系统在处理错误输入或异常情况时的反应。本文选择功能测试用例进行系统测试。
在测试执行过程中,记录每个用例的执行结果,并根据实际结果与预期结果的对比,判断系统是否存在缺陷。通过系统化的测试用例执行,可以有效提高测试的覆盖率和效率,为系统的最终上线提供保障。
6.3测试用例
6.3.1用户登录功能测试
表6-1 用户登录功能测试表
| 用例名称 | 用户登录系统 |
| 目的 | 测试用户通过正确的用户名和密码可否登录功能 |
| 前提 | 未登录的情况下 |
| 测试流程 | 1) 进入登录页面 2) 输入正确的用户名和密码 |
| 预期结果 | 用户名和密码正确的时候,跳转到登录成功界面,反之则显示错误信息,提示重新输入 |
| 实际结果 | 实际结果与预期结果一致 |
6.3.2创建数据测试
在系统中,创建功能也是基础功能之一,因此创建功能的测试很有代表性。在此章节主要列举在创建时各种情况下系统结果的测试。由于系统涉及创建功能操作过多,因此将多处统称创建功能。
创建数据用例如表6-2 所示。
表6-2 创建数据测试用例
| 测试用例编号 | YL_05 | |
| 测试用例名称 | 系统使用者进行创建数据 | |
| 测试用例描述 | 使用者输入要创建的数据 | |
| 系统入口 | 浏览器 | |
| 步骤 | 预期结果 | 实际结果 |
| 输入完整并且格式正确的数据 | 提示“创建成功”,并显示所有数据 | 预期结果 |
| 核心位置数据但非必要位置不输入数据 | 提示“创建成功”,并显示所有数据 | 预期结果 |
| 核心数据位置不输入数据 | 提示“创建失败” | 预期结果 |
6.3.3修改数据测试
在系统中,修改功能是系统主要实现功能,因此修改功能的测试很有代表性。在此章节主要列举在修改时各种情况下系统结果的测试。由于系统涉及修改功能操作过多,因此将多处数据表记录修改和状态修改统称修改功能。
修改数据用例如表6-3所示。
表6-3 修改数据测试用例
| 测试用例编号 | YL_06 | |
| 测试用例名称 | 系统使用者进行修改数据 | |
| 测试用例描述 | 使用者对可修改的数据项进行修改 | |
| 系统入口 | 浏览器 | |
| 步骤 | 预期结果 | 实际结果 |
| 将现有数据修改成正确的数据 | 提示“修改成功”,并显示所有数据 | 预期结果 |
| 将现有数据修改成错误的数据 | 提示“修改失败” | 预期结果 |
6.3.4查询数据测试
在系统中,查询功能是使用系统使用最多也是最基础的功能,因此查询功能的测试很有代表性。在此章节主要列举在查询时各种情况下系统结果的测试。
查询数据用例如表6-4所示。
表6-4 查询数据测试用例
| 测试用例编号 | YL_05 | |
| 测试用例名称 | 系统使用者进行查询数据 | |
| 测试用例描述 | 全部查询以及输入关键词查询 | |
| 系统入口 | 浏览器 | |
| 步骤 | 预期结果 | 实际结果 |
| 界面自动查询全部 | 显示对应所有记录 | 预期结果 |
| 输入已存在且能匹配成功的关键字 | 显示所查询到的数据 | 预期结果 |
| 输入不存在的关键字 | 显示数据界面为空 | 预期结果 |
6.4测试结果
在本次测试的过程主要针对所有功能下的添加操作,修改操作和删除操作,并以真实数据一一进行相关功能项目的输入,最终能够保证每个项目涉及的功能都能够正常运行,因此能够保证本次设计的,已实现的功能能够正常运行并且相关数据库的信息也同样保证正确。
结 论
本论文设计并实现了一种基于SpringBoot技术的电影推荐系统。系统通过采用SpringBoot框架构建后端,确保了高效的服务器端处理与管理,并实现了系统的可扩展性和高并发访问。前端部分通过现代Web技术构建,确保了用户界面友好且易于操作。数据存储方面,使用MySQL数据库提供稳定的存储与查询支持,保证了数据的一致性与系统的稳定性。此外,结合协同过滤算法,根据用户历史行为和相似用户的偏好进行个性化电影推荐,提升了推荐的准确性与用户体验。
在开发过程中,深入理解了SpringBoot框架的使用和数据库优化技巧,掌握了如何通过算法提升推荐效果和用户互动体验。系统的设计与实现为Web应用开发和推荐系统提供了实践经验,同时也加深了对系统架构和大数据处理的理解。通过该项目,认识到了提升系统性能和确保高效数据处理的重要性。
未来,电影推荐系统可以继续根据用户行为数据的变化进行动态优化,进一步提高推荐的精度和个性化水平。同时,系统可以扩展更多的功能,如社交互动、实时推荐等,以增强用户的参与感和平台活跃度。
参考文献
- 刘江涛,王亮亮,吴庆茹,等.基于B/S模式的铁路勘测设计案例信息化管理系统设计与实现[J].铁路计算机应用,2021,30(03):32-35.
- 张丹丹,李弘.基于B/S架构的办公管理系统设计与开发[J].铁路通信信号工程技术,2024,21(09):44-48+106.
- 王志亮,纪松波.基于SpringBoot的Web前端与数据库的接口设计[J].工业控制计算机,2023,36(03):51-53.
- 熊永平.基于SpringBoot框架应用开发技术的分析与研究[J].电脑知识与技术,2021,15(36):76-77.
- 赵媛.基于Vue的Web系统前端性能优化分析[J].电脑编程技巧与维护,2024,(09):44-46.
- 秦冬.浅析Vue框架在前端开发中的应用[J].信息与电脑(理论版),2024,36(13):61-63.
- 李艳杰.MySQL数据库下存储过程的综合运用研究[J].现代信息科技,2023,7(11):80-82+88.
- 尹应荆.JAVA编程语言在计算机软件开发中的应用[J].石河子科技,2023,(05):45-47.
- 陈倩怡,何军.Vue+Springboot+MyBatis技术应用解析[J].电脑编程技巧与维护,2020,(01):14-15+28.
- 李俊萌.计算机软件测试技术与开发应用策略分析[J].信息记录材料,2023,24(03):50-52.
- Java Sunrise Coffee: Better Beans, and Better Coffee [J]. M2 Presswire, 2025,
- Salunke V S ,Ouda A . A Performance Benchmark for the PostgreSQL and MySQL Databases [J]. Future Internet, 2024, 16 (10): 382-382.
- Shao W ,Liu K . Design and Implementation of Online Ordering System Based on SpringBoot [J]. Journal of Big Data and Computing, 2024, 2 (3):
- 陆浩言. 基于协同过滤和内容的推荐算法在电影推荐系统中的融合研究 [J]. 电脑知识与技术, 2025, 21 (01): 79-81.
- 刘磊. 基于知识图谱和增量学习的实时电影推荐系统[D]. 杭州电子科技大学, 2024.
- 尹建凯. 基于深度学习和协同过滤的电影推荐系统设计与实现[D]. 华东师范大学, 2024.
- 钟礼. 基于知识图谱的电影推荐系统的设计与实现[D]. 西南科技大学, 2024.
- 阙乃源. 基于人脸多特征信息的嵌入式电影推荐系统[D]. 南昌大学, 2024.
- 扶芳. 融合聚类和改进相似度协同过滤在电影推荐系统上应用[D]. 重庆理工大学, 2024.
- 黄奕宸. 基于用户画像的电影推荐系统的设计与实现 [J]. 铜仁学院学报, 2023, 25 (06): 75-83+108.
- 司品印,齐亚莉,王晶. 基于协同过滤算法的个性化电影推荐系统的实现 [J]. 北京印刷学院学报, 2023, 31 (06): 45-52.
致 谢
电影推荐系统设计与实现工作已结束,虽然过程中充满挑战,但内心充满自豪和满足。感谢大学四年间教导我的所有老师,他们的专业知识与人生智慧让我成长为能独立完成系统的学生。特别感谢指导老师,他耐心解答疑惑,引导我解决问题,提升自主解决能力。室友和同学们的宝贵建议和支持也让我取得长足进步。未来,我将继续努力追求卓越,不辜负所学所悟和老师期望。坚信坚定信念和不懈努力,未来定能取得更辉煌成就。期待更美好未来!
此外,电影推荐系统设计与实现不仅是技术挑战,挫折和困难是成长的垫脚石,让我更深入理解问题,精确找到解决方案。每次解决问题,都感到满足和自豪。
对于未来,我充满期待和信心。无论道路多崎岖,只要保持坚定信念,持续努力,定能取得更大成就。期待将知识和技能运用到实际中,为社会做出更大贡献。
最后,感谢所有帮助和支持我的人。你们的教诲、鼓励和支持让我有今天的成就。我会继续努力,不辜负期望,为实现更美好的未来而奋斗。
代码:
连接数据库的文件在Resources 文件夹下的application.yml文件,代码如下:
server:
port: 5000
servlet:
context-path: /api
spring:
mvc:
static-path-pattern: /upload/**
resources:
static-locations: file:此处填写地址/project93355/server/src/main/resources/static
datasource:
jdbc:mysql://127.0.0.1:3306/projectxxxxx?serverTimezone=GMT%2B8&useSSL=false&characterEncoding=utf-8
username: root
password: root
driver-class-name: com.mysql.cj.jdbc.Driver
type: com.alibaba.druid.pool.DruidDataSource
jackson:
property-naming-strategy: CAMEL_CASE_TO_LOWER_CASE_WITH_UNDERSCORES
default-property-inclusion: ALWAYS
time-zone: GMT+8
date-format: yyyy-MM-dd HH:mm:ss
servlet:
项目启动文件Application.java,代码如下:
@SpringBootApplication(exclude = {DataSourceAutoConfiguration.class})
@EnableJpaRepositories
@MapperScan("com.project.demo.dao")
public class Application {
public static void main(String[] args) {
SpringApplication.run(Application.class,args);
}
}
修改数据代码如下:
@PostMapping("/set")
@Transactional
public Map<String, Object> set(HttpServletRequest request) throws IOException {
service.update(service.readQuery(request), service.readConfig(request), service.readBody(request.getReader()));
return success(1);
}
删除一条数据代码如下:
@RequestMapping(value = "/del")
@Transactional
public Map<String, Object> del(HttpServletRequest request) {
service.delete(service.readQuery(request), service.readConfig(request));
return success(1);
}
public void delete(Map<String,String> query,Map<String,String> config){
QueryWrapper wrapper = new QueryWrapper<E>();
toWhereWrapper(query, "0".equals(config.get(FindConfig.GROUP_BY)),wrapper);
baseMapper.delete(wrapper);
log.info("[{}] - 删除操作:{}",wrapper.getSqlSelect());
}
通过请求的参数获取列表数据,代码如下:
@RequestMapping("/get_list")
public Map<String, Object> getList(HttpServletRequest request) {
Map<String, Object> map = service.selectToPage(service.readQuery(request), service.readConfig(request));
return success(map);
}
获取某个组下面的数量,代码如下:
@RequestMapping(value = {"/count_group", "/count"})
public Map<String, Object> count(HttpServletRequest request) {
Integer value= service.selectSqlToInteger(service.groupCount(service.readQuery(request), service.readConfig(request)));
return success(value);
}
注册页登录代码如下:
/**
* 注册
* @param user
* @return
*/
@PostMapping("register")
public Map<String, Object> signUp(@RequestBody User user) {
// 查询用户
Map<String, String> query = new HashMap<>();
Map<String,Object> map = JSON.parseObject(JSON.toJSONString(user));
query.put("username",user.getUsername());
List list = service.selectBaseList(service.select(query, new HashMap<>()));
if (list.size()>0){
return error(30000, "用户已存在");
}
map.put("password",service.encryption(String.valueOf(map.get("password"))));
service.insert(map);
return success(1);
}
MD5加密,代码如下:
public String encryption(String plainText) {
String re_md5 = new String();
try {
MessageDigest md = MessageDigest.getInstance("MD5");
md.update(plainText.getBytes());
byte b[] = md.digest();
int i;
StringBuffer buf = new StringBuffer("");
for (int offset = 0; offset < b.length; offset++) {
i = b[offset];
if (i < 0)
i += 256;
if (i < 16)
buf.append("0");
buf.append(Integer.toHexString(i));
}
re_md5 = buf.toString();
} catch (Exception e) {
e.printStackTrace();
}
return re_md5;
}
登录页代码如下:
/**
* 登录
* @param data
* @param httpServletRequest
* @return
*/
@PostMapping("login")
public Map<String, Object> login(@RequestBody Map<String, String> data, HttpServletRequest httpServletRequest) {
log.info("[执行登录接口]");
String username = data.get("username");
String email = data.get("email");
String phone = data.get("phone");
String password = data.get("password");
List resultList = null;
Map<String, String> map = new HashMap<>();
if(username != null && "".equals(username) == false){
map.put("username", username);
resultList = service.selectBaseList(service.select(map, new HashMap<>()));
}
else if(email != null && "".equals(email) == false){
map.put("email", email);
resultList = service.selectBaseList(service.select(map, new HashMap<>()));
}
找回密码,接收用户输入的用户名、密码、验证码,并进行条件判断,代码如下:
/**
* 找回密码
* @param form
* @return
*/
@PostMapping("forget_password")
public Map<String, Object> forgetPassword(@RequestBody User form,HttpServletRequest request) {
JSONObject ret = new JSONObject();
String username = form.getUsername();
String code = form.getCode();
String password = form.getPassword();
// 判断条件
if(code == null || code.length() == 0){
return error(30000, "验证码不能为空");
}
if(username == null || username.length() == 0){
return error(30000, "用户名不能为空");
}
if(password == null || password.length() == 0){
return error(30000, "密码不能为空");
}
请关注点赞+私信博主,免费领取项目源码
5782

被折叠的 条评论
为什么被折叠?



