目 录
摘 要
基于SpringBoot的在线课程平台为学生提供了一个全面的学习环境,包括注册登录、选课学习、作业提交与考试等功能。学生能够浏览丰富的课程资讯和学习资源,参与学习交流并发表见解,通过点赞、收藏和评论与其他学习者互动,增强了学习社区的活跃度。个人中心允许学生管理个人信息、查看选课记录、课程成绩及疑问解答,极大地方便了学习过程中的自我管理和进度跟踪。这种集成化的解决方案不仅提升了学习体验,也促进了知识的传播与共享。教师则可以通过后台管理系统高效地管理课程资料、评估学生表现,并与学生保持良好沟通,优化教学流程。
系统提供了详尽的数据分析工具和多种管理选项来维护平台的正常运行。管理员能够处理用户账号、班级信息、课程类型及各类资源的管理,确保平台内容的准确性和时效性。统计图和数据报表帮助管理者了解全局动态,如选课趋势、观看记录等,从而制定更合理的运营策略。疑问解答管理和交流管理功能进一步增强了师生间的互动和支持。在线课程平台使各方受益,推动教育进步、满足多样化学习需求,并促进教育资源公平和个人化教学。
关键词:在线课程平台;SpringBoot框架
Abstract
The SpringBoot-based online course platform provides students with a comprehensive learning environment, including features such as registration and login, course selection and learning, assignment submission, and exams. Students can browse rich course information and resources, participate in learning discussions, and share their insights. By liking, bookmarking, and commenting, they interact with other learners, enhancing the activity level of the learning community. The Personal Center allows students to manage personal information, view course selections, grades, and Q&A, greatly facilitating self-management and progress tracking during the learning process. This integrated solution not only improves the learning experience but also promotes the dissemination and sharing of knowledge. Teachers can efficiently manage course materials, evaluate student performance, and maintain good communication with students through the backend management system, optimizing the teaching process.
The system provides comprehensive data analysis tools and various management options to ensure the platform operates smoothly. Administrators can manage user accounts, class information, course types, and all kinds of resources to ensure the accuracy and timeliness of platform content. Statistical charts and data reports help administrators understand overall dynamics, such as course selection trends and viewing records, enabling them to develop more effective operational strategies. The Q&A management and communication management functions further enhance interaction and support between teachers and students. The online course platform benefits all parties, promoting educational progress, meeting diverse learning needs, and facilitating fair access to educational resources and personalized teaching.
Key words: online course platform; SpringBoot framework
第一章 绪 论
1.1研究背景及意义
随着互联网技术的发展和在线教育需求的增长,传统的课堂教学模式已难以满足现代学习者的需求。在线课程平台通过提供灵活的学习时间和空间,打破了传统教育的限制,使得优质教育资源得以广泛传播。学生可以根据自己的进度选择课程、参与讨论并完成作业,极大地提升了学习的自主性和灵活性。同时,教师也能够利用这样的平台更高效地管理课程资料、评估学生表现,并与学生保持良好的沟通。这种转变不仅促进了教育资源的公平分配,也为个性化教学提供了可能。
构建基于SpringBoot的在线课程平台具有重要的现实意义。它为教育机构提供了一个稳定且功能全面的基础设施,支持课程发布、学生管理和互动交流等多种核心功能。通过集成化的管理系统,教育工作者可以轻松处理日常教学任务,优化教学流程,提高工作效率。对于学生而言,该平台简化了选课和学习的过程,增强了学习体验。此外,详尽的数据统计工具帮助管理者了解整体学习情况,及时调整策略,提升教育服务质量。这一系统的建立促进了教育模式的创新,有助于推动教育行业的持续发展和社会的整体进步。
1.2国内外研究现状
在全球范围内,在线教育平台的发展正逐步改变传统的教学模式。国外的教育机构已经广泛采用在线课程系统,为学生提供了丰富的学习资源和灵活的学习方式。这些平台通常具备完善的用户管理系统、互动交流功能以及详尽的学习进度跟踪机制,极大提升了教学效果和用户体验。例如,一些知名大学通过开放在线课程项目,向全世界的学生提供高质量教育资源,促进了全球教育公平性和可访问性。
在国内,在线教育同样得到了快速发展,并成为教育领域的重要组成部分。许多教育平台不断探索创新,以满足不同层次学习者的需求。这些平台不仅支持视频课程的播放,还集成了作业提交、在线考试等功能,为教师和学生提供了全方位的教学服务。与此同时,国内的研究也注重提升用户体验,通过优化界面设计和增强互动功能来提高用户的满意度和参与度。随着技术的进步和社会对优质教育资源需求的增长,进一步研究如何构建更加高效和人性化的在线教育平台显得尤为重要,这将有助于推动教育行业的进步,满足日益多样化的学习需求。
1.3关键技术
1.3.1Java语言
Java语言是一种广泛使用的高级编程语言,具有平台无关性、面向对象特性和丰富的标准库。Java通过Java虚拟机(JVM)实现跨平台运行,开发者可以编写一次代码,在任何支持JVM的环境中执行[1]。Java的面向对象特性使得代码复用和模块化变得更加容易,促进了软件的维护和扩展。Java支持多线程编程,允许开发者在同一程序中同时执行多个任务,提升了应用程序的性能。
Java语言的语法结构简洁且易于理解,吸引了大量开发者。Java的标准库包含数据结构、输入输出处理、网络编程等众多功能模块。这使得开发者在构建应用程序时能够高效利用已有工具,减少重复劳动。Java广泛应用于企业级应用、移动应用、Web开发和大数据处理等领域。
1.3.2 B/S框架
B/S(Browser/Server)架构是一种基于浏览器和服务器的系统架构模式,用户通过浏览器与服务器进行交互。B/S架构简化了客户端的部署和管理,用户无需在本地安装复杂的软件,只需使用标准浏览器即可访问应用程序。服务器端负责处理业务逻辑和数据存储,客户端则主要负责展示用户界面和数据交互[2]。B/S架构的设计使得系统更新和维护集中在服务器端,降低了维护成本。
B/S架构通常采用Web技术进行实现,包括HTML、CSS和JavaScript等。用户在浏览器中发起请求,服务器响应并返回数据。数据传输通常通过HTTP或HTTPS协议进行,B/S架构的灵活性使其适用于在线购物、信息管理系统和社交网络等各类应用场景[3]。由于其易于扩展性,B/S架构可以方便地支持大规模用户访问,适应不断变化的业务需求。
1.3.3 SpringBoot框架
SpringBoot框架是基于Spring框架的开源项目,简化Java应用程序的开发过程。SpringBoot通过约定优于配置的理念,减少了传统Spring应用的繁琐配置,开发者可以快速搭建和部署应用程序。框架提供了一系列默认配置,支持自动化配置,简化了应用启动的复杂性[4]。SpringBoot内置了嵌入式Web服务器,使得开发者能够独立运行Java应用,无需外部容器。
SpringBoot支持微服务架构,开发者可以轻松创建和管理多个微服务。框架集成了丰富的功能模块,包括安全、数据访问和消息中间件等,支持RESTful API和JSON数据格式的处理[5]。SpringBoot还提供了强大的监控和管理功能,允许开发者实时监控应用的健康状态和性能指标。借助SpringBoot,开发者能够高效构建和维护现代企业级应用,满足复杂业务需求。
1.3.4 Vue技术
Vue是一种渐进式JavaScript框架,专注于构建用户界面。Vue采用组件化的开发模式,允许开发者将应用程序拆分为独立的、可重用的组件,从而提高了开发效率和代码的可维护性[6]。框架的核心库专注于视图层,支持数据绑定和DOM操作,提供了简洁的API。Vue的虚拟DOM机制提升了应用的性能,减少了实际DOM操作的次数。
Vue支持双向数据绑定,能够自动更新视图与模型之间的变化。开发者可以通过Vue的指令系统,简化数据展示和事件处理。Vue还支持路由管理和状态管理,使得开发复杂单页面应用变得更加容易[7]。借助Vue的生态系统,开发者能够使用多种工具和库来扩展功能,满足不同的业务需求。Vue在前端开发中逐渐成为主流选择,受到广泛关注和应用。
1.3.5 MySQL数据库
MySQL是一种开源关系型数据库管理系统,广泛应用于Web应用和企业级数据存储。MySQL支持结构化查询语言,允许开发者通过标准语句进行数据的创建、读取、更新和删除操作[8]。数据库通过表格形式组织数据,支持数据完整性和约束条件的定义。MySQL的存储引擎机制使得用户可以根据具体需求选择不同的存储引擎,以优化性能和功能。
MySQL具有高性能和可扩展性,支持大规模数据存储和高并发访问。系统提供了丰富的用户权限管理和数据加密安全特性。
1.4论文组织结构
本论文共分为七个主要章节,具体结构如下:
1. 绪论:介绍研究背景与意义,回顾国内外研究现状,并概述论文的组织结构。
2. 相关技术介绍:详细介绍与本研究相关的技术,包括Java语言、B/S框架、SpringBoot框架、Vue技术和MySQL数据库。
3. 需求分析:对系统的功能需求和非功能需求进行分析,明确用户和管理员的需求,并进行可行性分析,包括技术、操作和经济可行性。
4. 系统设计:涵盖系统架构设计、系统模块设计,并进行数据库的概念设计与表设计。
5. 系统实现:具体描述各个功能模块的实现过程,展示系统如何根据需求进行开发。
6. 系统测试:阐述测试的目的,分析测试结果并得出结论,以验证系统的稳定性和功能完整性。
7. 总结:总结研究的主要成果和贡献,指出存在的不足及未来的研究方向。
第二章 系统分析
2.1系统可行性分析
2.1.1技术可行性
现代软件开发技术已经相当成熟,提供了丰富的工具和框架,可以应对各种复杂的业务需求。采用Java等成熟、稳定的语言进行开发,利用其面向对象、跨平台等特性,实现系统的模块化、可扩展性和可维护性。利用SpringBoot等现代框架,简化开发过程,提高开发效率。对于数据库的选择,使用MySQL等关系型数据库,以满足数据存储和查询的需求。因此,从技术层面来看,开发在线课程平台是完全可行的。
2.1.2经济可行性
系统的开发成本相对较低,可以利用开源框架和工具,降低开发成本。其次,系统的运行和维护成本也相对较低,可以采用Java等技术,实现系统的自动化部署和维护。因此,从经济层面来看,开发在线课程平台也是可行的。
2.1.3社会可行性
SpringBoot的在线课程平台在社会层面展现了高度的可行性,通过提供灵活的学习途径和丰富的教育资源,满足了不同用户的学习需求。学生能够根据自身情况选择合适的时间和地点进行学习,极大地提高了学习的便捷性和自主性。教师利用此平台可以更有效地管理课程内容、评估学生表现,并与学生保持良好互动。详尽的数据统计工具帮助教育管理者了解整体教学状况,优化资源配置,提升教学质量。该平台不仅促进了教育资源的公平分配,还支持个性化教学,有助于构建终身学习的社会环境,推动教育进步和社会的整体发展。
2.1.4操作可行性
系统的操作界面设计简洁明了,易于用户理解和操作。系统提供了详尽的操作指南和帮助文档,使得用户能够快速上手并熟练使用系统。系统还具备良好的容错性和错误提示功能,当用户操作失误时,能够及时给出提示信息,引导用户进行正确的操作。因此,从操作层面来看,在线课程平台同样具备可行性。
2.2系统功能分析
2.2.1功能性分析
前端学生用户模块:
- 注册登录:用户可以通过注册功能创建一个新账户,如果忘记了密码,可以使用找回密码功能。系统会询问用户是否已经拥有一个账户,如果用户已有账户,则可以选择去登录。
- 首页:首页上展示了一个轮播图,用于突出显示最新或重要的信息。用户可以在这里进行学习交流,查看课程考试的相关信息,浏览通知公告和课程资讯。此外,班级信息和课程信息也在这里列出,方便用户了解。用户还可以找到学习资源和课程信息推荐,以及学习资源推荐。首页的底部提供了登录和注册的快捷入口。
- 学习交流:在这个版块,用户可以搜索感兴趣的话题进行讨论,发布内容分享自己的想法,以及对其他用户发布的内容进行点赞支持。
- 课程作业:用户可以搜索相关的课程作业,进行答题,并在完成后查看自己的分数。
- 课程考试:用户可以搜索并参与课程考试,提交答案后,可以查看自己的分数,了解考试结果。
- 通知公告:用户可以查看网站公告,了解平台的最新动态。同时,用户也可以了解关于我们页面,获取平台的详细介绍,查看联系方式,以及网站介绍。
- 课程资讯:用户可以搜索感兴趣的课程资讯,对文章进行点赞和收藏,也可以在评论区发表自己的看法。此外,还有热门文章推荐供用户浏览。
- 班级信息:用户可以查看班级信息列表,搜索特定班级,了解班级详情,加入感兴趣的班级,并对班级信息进行点赞和收藏。用户还可以在评论区发表自己的看法。
- 课程信息:用户可以浏览课程信息列表,搜索感兴趣的课程,查看课程介绍,进行选课学习,并对课程进行点赞和收藏。用户还可以在评论区发表自己的看法。
- 学校资源:用户可以查看学习资源列表,搜索特定资源,了解资源详情,查看视频,点击下载资源,管理自己的观看记录和观看状态,提交学习反馈,以及对资源进行点赞、收藏和评论。
- 疑问解答:用户可以咨询问题,并通过提交功能将问题提交给平台,以获得解答。
- 我的账户:用户可以修改自己的个人资料,以及修改登录密码,以保证账户的安全。
- 个人中心:用户可以访问个人首页,查看自己所在的班级成员列表,进行查询操作,重置个人信息,查看个人详情,接收班级通知,查看选课记录和课程成绩,管理观看记录,解决疑问,参与学习交流,查看错题记录,管理收藏的内容,以及管理评论。
后端教师用户模块:
- 登录:提供登录、注册、忘记密码等服务。教师用户可以通过前端界面登录,与学生进行学习交流,体验便捷的在线教育互动体验。同时,教师也可以通过后端系统登录,进行课程管理和其他教学活动。
- 后台首页:展示选课记录统计图和个人信息。教师可以一目了然地查看自己的教学成果和学生的学习进度,从而更好地掌握教学情况。
- 班级信息管理:提供班级信息列表、查询、重置、删除、详情、查看评论、班级信息添加等功能。教师可以轻松管理班级信息,确保教学秩序井然有序。
- 班级成员管理:提供班级成员列表、查询、重置、详情、审核、班级通知添加等功能。教师可以方便地对班级成员进行管理,及时发布班级通知,确保信息的及时传达。
- 班级通知管理:提供班级通知列表、查询、重置、详情等功能。教师可以轻松发布和管理班级通知,确保信息的及时传达。
- 统计报告管理:提供统计报告列表、查询、重置等功能。教师可以生成和查看各类统计报告,为教学决策提供数据支持。
- 课程信息管理:提供课程信息列表、查询、重置、删除、详情、查看评论、课程信息添加等功能。教师可以轻松管理课程信息,确保课程内容的及时更新。
- 选课记录管理:提供选题记录列表、查询、重置、详情、课程成绩添加、审核等功能。教师可以查看学生的选课情况和成绩,为学生提供个性化的学习指导。
- 课程成绩管理:提供课程成绩列表、查询、重置、详情等功能。教师可以轻松管理学生的课程成绩,确保成绩的公正和准确。
- 学习资源管理:提供学习资源列表、查询、重置、删除、详情、查看评论、学习资源添加等功能。教师可以为学生提供丰富的学习资源,丰富学生的学习体验。
- 观看记录管理:提供观看记录列表、查询、重置、详情、审核等功能。教师可以查看学生的观看记录,了解学生的学习进度和兴趣点。
- 疑问解答管理:提供疑问解答列表、查询、重置、详情、问题解答等功能。教师可以及时解答学生的疑问,帮助学生解决学习中的困难。
- 资源管理:提供课程作业、查询、重置、删除、详情、添加、题库、查询、重置、删除、添加、导入、下载导入文档、评分、评语等功能。教师可以轻松管理课程作业和题库,为学生提供丰富的练习资源。
- 课程考试:提供科目列表、查询、重置、删除、添加、详情、试题库、查询、重置、删除、添加、导出、导入、下载导入文档、详情、错题记录、查询、重置、删除、试卷列表、查询、重置、删除、添加、详情、题库、生成、题目自动按要求从试题库生成、评分等功能。教师可以轻松管理课程考试,确保考试的公平和公正。
- 交流管理:提供学习交流、查询、重置、删除、添加、详情等功能。教师可以轻松管理学习交流,为学生提供一个良好的学习交流环境。
后端管理员模块:
- 登录:提供登录、注册、密码找回等选项,方便管理员轻松进入系统,同时为忘记密码的管理员提供便捷的密码重置服务。
- 后台首页:展示选课统计图表、成绩分布图、试卷平均分等关键数据,以及管理员个人信息,帮助管理员快速掌握平台运行状况和用户活跃度。
- 系统用户:包括管理员、学生、教师的查询、密码重置、删除、查看详细信息等操作,方便管理员对平台用户进行有效管理。
- 班级信息管理:管理班级列表,包括查询、重置、删除、查看详细信息、查看评论、加入班级、生成统计报告、审核等,确保班级信息的准确性和班级活动的有序进行。
- 班级成员管理:管理班级成员列表,包括查询、重置、删除、查看详细信息、发布班级通知、审核等,帮助维护班级成员的秩序和活跃度。
- 班级通知管理:管理班级通知列表,包括查询、重置、删除、查看详细信息等,确保班级通知的及时性和准确性。
- 统计报告管理:管理统计报告列表,包括查询、重置、导出、删除、查看详细信息、审核等,为管理员提供详尽的数据分析和报告支持。
- 课程信息管理:管理课程列表,包括查询、重置、删除、查看详细信息、查看评论、添加新课程等,确保课程内容的丰富性和更新速度。
- 课程类型管理:管理课程类型列表,包括查询、重置、删除、查看详细信息、添加新课程类型等,方便用户根据课程类型快速找到所需课程。
- 选课记录管理:管理选课记录列表,包括查询、重置、删除、查看详细信息、课程成绩、审核等,帮助管理员监控选课情况和成绩管理。
- 课程成绩管理:管理课程成绩列表,包括查询、重置、删除、查看详细信息等,确保成绩的准确性和及时更新。
- 学习资源管理:管理学习资源列表,包括查询、重置、删除、查看详细信息、查看评论、审核、添加新资源等,为用户提供丰富的学习材料。
- 观看记录管理:管理观看记录列表,包括查询、重置、删除、查看详细信息、审核等,帮助管理员了解用户的学习进度和偏好。
- 资源类型管理:管理资源类型列表,包括查询、重置、删除、查看详细信息、添加新资源类型等,方便用户根据资源类型筛选所需学习材料。
- 疑问解答管理:管理疑问解答列表,包括查询、重置、删除、查看详细信息、解答问题、添加新疑问解答等,为用户提供及时的问题解答服务。
- 系统管理:管理轮播图,包括查询、重置、删除、添加、查看详细信息等,确保平台首页展示的美观性和信息的及时更新。
- 通知公告管理:管理通知公告,包括查询、重置、删除、添加、查看详细信息等,及时向用户传达重要信息和通知。
- 资源管理:管理课程资讯,包括查询、重置、删除、添加、查看详细信息、查看评论、资讯分类等,为用户提供最新的课程动态和行业资讯。
- 课程考试:管理考试科目,包括查询、重置、删除、添加、查看详细信息、试题库、查询、重置、删除、添加、导出、导入、下载导入文档、查看详细信息、错题记录、查询、重置、删除、查看详细信息、试卷列表、查询、重置、删除、添加、查看详细信息、题库、生成、题目自动从试题库生成、查看分数、评分等,确保考试的公正性和有效性。
- 交流管理:管理学习交流区,包括查询、重置、删除、添加、查看详细信息、置顶状态、查看评论、交流分类、查询、重置、删除、添加、查看详细信息等,为用户提供一个开放交流平台,促进知识的共享和讨论。
2.2.2非功能性分析
在线课程平台的非功能性需求比如在线课程平台的安全性怎么样,可靠性怎么样,性能怎么样,可拓展性怎么样等,具体可以表示在如下3-1表格中:
表3-1在线课程平台非功能需求表
| 安全性 | 主要指在线课程平台数据库的安装,数据库的使用和密码的设定必须合乎规范。 |
| 可靠性 | 可靠性是指在线课程平台能够安装用户的指示进行操作,经过测试,可靠性90%以上。 |
| 性能 | 性能是影响在线课程平台占据市场的必要条件,所以性能最好要佳才好。 |
| 可扩展性 | 比如数据库预留多个属性,比如接口的使用等确保了系统的非功能性需求。 |
| 易用性 | 用户只要跟着在线课程平台的页面展示内容进行操作,就可以了。 |
| 可维护性 | 在线课程平台开发的可维护性是非常重要的,经过测试,可维护性没有问题 |
2.3系统用例分析
在线课程平台的完整UML用例图分别是图2-1、2-2、2-3。
学生用户角色用例如下图所示。
图2-1在线课程平台学生用户角色用例图
教师用户角色用例如下图所示。

图2-2在线课程平台教师用户角色用例图
管理员角色用例如下图所示。
图2-3在线课程平台管理员角色用例图
2.4系统总体流程设计
2.4.1数据开发流程
系统开发流程的主要步骤,从需求分析到系统完成的全过程。流程包括需求分析、总体设计(结构、功能、数据)、详细设计(模块、编码)、模块整合与调用,以及测试、扩展和完善,最终完成系统的开发。本系统的开发流程如下图所示

图2-4系统开发流程图
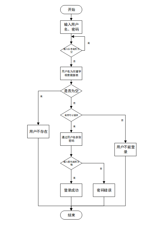
2.4.2用户登录流程
用户输入用户名和密码后,系统先检查输入是否为空,再验证用户名是否存在,若存在则通过用户名获取密码并校验。若密码正确则登录成功,否则提示密码错误。若用户名不存在或无法登录,提示用户操作无效。如下图所示。

图2-5登录流程图
2.4.3系统操作流程
用户首先进入系统登录界面,输入用户名和密码后,系统验证信息是否正确。若验证失败,返回登录界面重新输入,若验证成功,则进入功能界面,执行相应功能处理后结束操作流程。操作流程如下图所示。

图2-6系统操作流程图
2.4.4添加信息流程
管理员可以添加信息,用户添加可以自己权限内的信息,输入信息后,要想利用这个软件来进行系统的安全管理,首先需要登录到该软件中。添加信息流程如下图所示。

图2-7添加信息流程图
2.4.5修改信息流程
用户首先选择需要修改的记录,输入修改后的数据,系统判断输入数据是否合法。若数据不合法,提示重新输入,若数据合法,则将修改后的数据写入数据库,完成操作后流程结束。修改信息流程图如下图所示。

图2-8修改信息流程图
2.4.6删除信息流程
用户选择需要删除的记录后,系统判断是否确认删除。若未确认,返回选择环节,若确认删除,则更新数据库,删除对应记录,完成操作后流程结束。删除信息流程图如下图所示。

图2-9删除信息流程图
第三章 总体设计
本章主要讨论的内容包括在线课程平台的功能模块设计、数据库系统设计。
3.1系统架构设计
本在线课程平台从架构上分为三层:表现层(UI)、业务逻辑层(BLL)以及数据层(DL)。

图3-1在线课程平台架构设计图
表现层(UI):也称为用户界面层,它负责与用户进行直接的交互。一个优秀的UI设计能够显著提升用户的体验,确保用户在使用在线课程平台时感到舒适和便捷。为了确保良好的兼容性,UI界面设计需要适应不同版本的平台和各种屏幕尺寸的分辨率。此外,UI交互功能必须合理设计,确保用户的操作能够得到相应的反馈和结果,这要求表现层与业务逻辑层之间保持良好的通信和协同工作。
业务逻辑层(BLL):这一层主要处理在线课程平台的数据和业务逻辑。当用户通过表现层提交数据时,业务逻辑层会接收这些数据,进行处理,并将结果传递给数据层进行存储或查询。同时,当系统需要从数据层读取数据时,业务逻辑层会处理这些数据,并将其传递给表现层进行展示。
数据层(DL):虽然本在线课程平台的数据存储在服务端的MySQL数据库中,但数据层仍然作为一个独立的部分存在。它的主要功能是存储和管理在线课程平台的数据。数据层与MySQL数据库进行交互,执行数据的增、删、改、查等操作,确保数据的完整性和安全性。
这三个层次相互独立但又紧密协作,共同构成了在线课程平台的完整架构。通过合理的分层设计,可以提高系统的可维护性、可扩展性和可重用性,为用户提供更好的服务和体验。
3.2系统模块设计
在上一章节中主要对系统的功能性需求和非功能性需求进行分析,并且根据需求分析了本在线课程平台中的用例。那么接下来就要开始对本在线课程平台的架构、主要功能和数据库开始进行设计。在线课程平台根据前面章节的需求分析得出,在线课程平台的功能模块图如下图所示。

图3-2在线课程平台功能模块图
3.3数据库设计
数据库设计一般包括需求分析、概念模型设计、数据库表建立三大过程,其中需求分析前面章节已经阐述,概念模型设计有概念模型和逻辑结构设计两部分。
3.3.1数据库概念结构设计
下面是整个在线课程平台中主要的数据库表总E-R实体关系图。

图3-3在线课程平台总E-R关系图
3.3.2数据库逻辑结构设计
通过上一小节中在线课程平台中总E-R关系图上得出一共需要创建多个数据表。在此主要罗列几个主要的数据库表结构设计。
表 3-1-access_token(登陆访问时长)
| 编号 | 字段名 | 类型 | 长度 | 是否非空 | 是否主键 | 注释 |
| 1 | token_id | int | 是 | 是 | 临时访问牌ID | |
| 2 | token | varchar | 64 | 否 | 否 | 临时访问牌 |
| 3 | info | text | 65535 | 否 | 否 | 信息 |
| 4 | maxage | int | 是 | 否 | 最大寿命:默认2小时 | |
| 5 | create_time | timestamp | 是 | 否 | 创建时间 | |
| 6 | update_time | timestamp | 是 | 否 | 更新时间 | |
| 7 | user_id | int | 是 | 否 | 用户编号 |
表 3-2-article(文章)
| 编号 | 字段名 | 类型 | 长度 | 是否非空 | 是否主键 | 注释 |
| 1 | article_id | mediumint | 是 | 是 | 文章id | |
| 2 | title | varchar | 125 | 是 | 是 | 标题 |
| 3 | type | varchar | 64 | 是 | 否 | 文章分类 |
| 4 | hits | int | 是 | 否 | 点击数 | |
| 5 | praise_len | int | 是 | 否 | 点赞数 | |
| 6 | create_time | timestamp | 是 | 否 | 创建时间 | |
| 7 | update_time | timestamp | 是 | 否 | 更新时间 | |
| 8 | source | varchar | 255 | 否 | 否 | 来源 |
| 9 | url | varchar | 255 | 否 | 否 | 来源地址 |
| 10 | tag | varchar | 255 | 否 | 否 | 标签 |
| 11 | content | longtext | 4294967295 | 否 | 否 | 正文 |
| 12 | img | varchar | 255 | 否 | 否 | 封面图 |
| 13 | description | text | 65535 | 否 | 否 | 文章描述 |
表 3-3-article_type(文章分类)
| 编号 | 字段名 | 类型 | 长度 | 是否非空 | 是否主键 | 注释 |
| 1 | type_id | smallint | 是 | 是 | 分类ID | |
| 2 | display | smallint | 是 | 否 | 显示顺序 | |
| 3 | name | varchar | 16 | 是 | 否 | 分类名称 |
| 4 | father_id | smallint | 是 | 否 | 上级分类ID | |
| 5 | description | varchar | 255 | 否 | 否 | 描述 |
| 6 | icon | text | 65535 | 否 | 否 | 分类图标 |
| 7 | url | varchar | 255 | 否 | 否 | 外链地址 |
| 8 | create_time | timestamp | 是 | 否 | 创建时间 | |
| 9 | update_time | timestamp | 是 | 否 | 更新时间 |
表 3-4-auth(用户权限管理)
| 编号 | 字段名 | 类型 | 长度 | 是否非空 | 是否主键 | 注释 |
| 1 | auth_id | int | 是 | 是 | 授权ID | |
| 2 | user_group | varchar | 64 | 否 | 否 | 用户组 |
| 3 | mod_name | varchar | 64 | 否 | 否 | 模块名 |
| 4 | table_name | varchar | 64 | 否 | 否 | 表名 |
| 5 | page_title | varchar | 255 | 否 | 否 | 页面标题 |
| 6 | path | varchar | 255 | 否 | 否 | 路由路径 |
| 7 | parent | varchar | 64 | 否 | 否 | 父级菜单 |
| 8 | parent_sort | int | 是 | 否 | 父级菜单排序 | |
| 9 | position | varchar | 32 | 否 | 否 | 位置 |
| 10 | mode | varchar | 32 | 是 | 否 | 跳转方式 |
| 11 | add | tinyint | 是 | 否 | 是否可增加 | |
| 12 | del | tinyint | 是 | 否 | 是否可删除 | |
| 13 | set | tinyint | 是 | 否 | 是否可修改 | |
| 14 | get | tinyint | 是 | 否 | 是否可查看 | |
| 15 | field_add | text | 65535 | 否 | 否 | 添加字段 |
| 16 | field_set | text | 65535 | 否 | 否 | 修改字段 |
| 17 | field_get | text | 65535 | 否 | 否 | 查询字段 |
| 18 | table_nav_name | varchar | 500 | 否 | 否 | 跨表导航名称 |
| 19 | table_nav | varchar | 500 | 否 | 否 | 跨表导航 |
| 20 | option | text | 65535 | 否 | 否 | 配置 |
| 21 | create_time | timestamp | 是 | 否 | 创建时间 | |
| 22 | update_time | timestamp | 是 | 否 | 更新时间 |
表 3-5-class_information(班级信息)
| 编号 | 字段名 | 类型 | 长度 | 是否非空 | 是否主键 | 注释 |
| 1 | class_information_id | int | 是 | 是 | 班级信息ID | |
| 2 | teacher_user | int | 否 | 否 | 教师用户 | |
| 3 | class_number | varchar | 64 | 是 | 是 | 班级编号 |
| 4 | class_name | varchar | 64 | 否 | 否 | 班级名称 |
| 5 | class_grade | varchar | 64 | 否 | 否 | 班级年级 |
| 6 | class_picture | varchar | 255 | 否 | 否 | 班级图片 |
| 7 | class_details | longtext | 4294967295 | 否 | 否 | 班级详情 |
| 8 | praise_len | int | 是 | 否 | 点赞数 | |
| 9 | collect_len | int | 是 | 否 | 收藏数 | |
| 10 | comment_len | int | 是 | 否 | 评论数 | |
| 11 | examine_state | varchar | 16 | 是 | 否 | 审核状态 |
| 12 | class_members_limit_times | int | 是 | 否 | 加入班级限制次数 | |
| 13 | statistical_report_limit_times | int | 是 | 否 | 统计报告限制次数 | |
| 14 | create_time | datetime | 是 | 否 | 创建时间 | |
| 15 | update_time | timestamp | 是 | 否 | 更新时间 |
表 3-6-class_members(班级成员)
| 编号 | 字段名 | 类型 | 长度 | 是否非空 | 是否主键 | 注释 |
| 1 | class_members_id | int | 是 | 是 | 班级成员ID | |
| 2 | teacher_user | int | 否 | 否 | 教师用户 | |
| 3 | class_number | varchar | 64 | 否 | 否 | 班级编号 |
| 4 | class_name | varchar | 64 | 否 | 否 | 班级名称 |
| 5 | class_grade | varchar | 64 | 否 | 否 | 班级年级 |
| 6 | student_users | int | 否 | 否 | 学生用户 | |
| 7 | student_number | varchar | 64 | 否 | 否 | 学生学号 |
| 8 | student_name | varchar | 64 | 否 | 否 | 学生姓名 |
| 9 | student_phone | varchar | 64 | 否 | 否 | 学生电话 |
| 10 | add_notes | text | 65535 | 否 | 否 | 加入备注 |
| 11 | examine_state | varchar | 16 | 是 | 否 | 审核状态 |
| 12 | class_notification_limit_times | int | 是 | 否 | 班级通知限制次数 | |
| 13 | create_time | datetime | 是 | 否 | 创建时间 | |
| 14 | update_time | timestamp | 是 | 否 | 更新时间 | |
| 15 | source_table | varchar | 255 | 否 | 否 | 来源表 |
| 16 | source_id | int | 否 | 否 | 来源ID | |
| 17 | source_user_id | int | 否 | 否 | 来源用户 |
表 3-7-class_notification(班级通知)
| 编号 | 字段名 | 类型 | 长度 | 是否非空 | 是否主键 | 注释 |
| 1 | class_notification_id | int | 是 | 是 | 班级通知ID | |
| 2 | teacher_user | int | 否 | 否 | 教师用户 | |
| 3 | student_users | int | 否 | 否 | 学生用户 | |
| 4 | notification_time | date | 否 | 否 | 通知时间 | |
| 5 | notification_title | varchar | 64 | 否 | 否 | 通知标题 |
| 6 | notification_content | text | 65535 | 否 | 否 | 通知内容 |
| 7 | create_time | datetime | 是 | 否 | 创建时间 | |
| 8 | update_time | timestamp | 是 | 否 | 更新时间 | |
| 9 | source_table | varchar | 255 | 否 | 否 | 来源表 |
| 10 | source_id | int | 否 | 否 | 来源ID | |
| 11 | source_user_id | int | 否 | 否 | 来源用户 |
表 3-8-code_token(验证码)
| 编号 | 字段名 | 类型 | 长度 | 是否非空 | 是否主键 | 注释 |
| 1 | code_token_id | int | 是 | 是 | 验证码ID | |
| 2 | token | varchar | 255 | 否 | 否 | 令牌 |
| 3 | code | varchar | 255 | 否 | 否 | 验证码 |
| 4 | expire_time | timestamp | 是 | 否 | 失效时间 | |
| 5 | create_time | timestamp | 是 | 否 | 创建时间 | |
| 6 | update_time | timestamp | 是 | 否 | 更新时间 |
表 3-9-collect(收藏)
| 编号 | 字段名 | 类型 | 长度 | 是否非空 | 是否主键 | 注释 |
| 1 | collect_id | int | 是 | 是 | 收藏ID | |
| 2 | user_id | int | 是 | 是 | 收藏人ID | |
| 3 | source_table | varchar | 255 | 否 | 否 | 来源表 |
| 4 | source_field | varchar | 255 | 否 | 否 | 来源字段 |
| 5 | source_id | int | 是 | 否 | 来源ID | |
| 6 | title | varchar | 255 | 否 | 否 | 标题 |
| 7 | img | varchar | 255 | 否 | 否 | 封面 |
| 8 | create_time | timestamp | 是 | 否 | 创建时间 | |
| 9 | update_time | timestamp | 是 | 否 | 更新时间 |
表 3-10-comment(评论)
| 编号 | 字段名 | 类型 | 长度 | 是否非空 | 是否主键 | 注释 |
| 1 | comment_id | int | 是 | 是 | 评论ID | |
| 2 | user_id | int | 是 | 是 | 评论人ID | |
| 3 | reply_to_id | int | 是 | 否 | 回复评论ID | |
| 4 | content | longtext | 4294967295 | 否 | 否 | 内容 |
| 5 | nickname | varchar | 255 | 否 | 否 | 昵称 |
| 6 | avatar | varchar | 255 | 否 | 否 | 头像地址 |
| 7 | create_time | timestamp | 是 | 否 | 创建时间 | |
| 8 | update_time | timestamp | 是 | 否 | 更新时间 | |
| 9 | source_table | varchar | 255 | 否 | 否 | 来源表 |
| 10 | source_field | varchar | 255 | 否 | 否 | 来源字段 |
| 11 | source_id | int | 是 | 否 | 来源ID |
表 3-11-course_grades(课程成绩)
| 编号 | 字段名 | 类型 | 长度 | 是否非空 | 是否主键 | 注释 |
| 1 | course_grades_id | int | 是 | 是 | 课程成绩ID | |
| 2 | student_users | int | 否 | 否 | 学生用户 | |
| 3 | student_name | varchar | 64 | 否 | 否 | 学生姓名 |
| 4 | teacher_user | int | 否 | 否 | 教师用户 | |
| 5 | course_name | varchar | 64 | 否 | 否 | 课程名称 |
| 6 | course_type | varchar | 64 | 否 | 否 | 课程类型 |
| 7 | course_grades | double | 否 | 否 | 课程成绩 | |
| 8 | score_ranking | double | 否 | 否 | 成绩排名 | |
| 9 | course_comments | text | 65535 | 否 | 否 | 课程评语 |
| 10 | create_time | datetime | 是 | 否 | 创建时间 | |
| 11 | update_time | timestamp | 是 | 否 | 更新时间 | |
| 12 | source_table | varchar | 255 | 否 | 否 | 来源表 |
| 13 | source_id | int | 否 | 否 | 来源ID | |
| 14 | source_user_id | int | 否 | 否 | 来源用户 |
表 3-12-course_information(课程信息)
| 编号 | 字段名 | 类型 | 长度 | 是否非空 | 是否主键 | 注释 |
| 1 | course_information_id | int | 是 | 是 | 课程信息ID | |
| 2 | teacher_user | int | 否 | 否 | 教师用户 | |
| 3 | course_name | varchar | 64 | 否 | 否 | 课程名称 |
| 4 | course_type | varchar | 64 | 否 | 否 | 课程类型 |
| 5 | teachers_name | varchar | 64 | 否 | 否 | 教师姓名 |
| 6 | class_location | varchar | 64 | 否 | 否 | 上课地点 |
| 7 | class_time | datetime | 否 | 否 | 上课时间 | |
| 8 | course_duration | varchar | 64 | 否 | 否 | 课程时长 |
| 9 | course_cover | varchar | 255 | 否 | 否 | 课程封面 |
| 10 | course_introduction | longtext | 4294967295 | 否 | 否 | 课程介绍 |
| 11 | hits | int | 是 | 否 | 点击数 | |
| 12 | praise_len | int | 是 | 否 | 点赞数 | |
| 13 | collect_len | int | 是 | 否 | 收藏数 | |
| 14 | comment_len | int | 是 | 否 | 评论数 | |
| 15 | recommend | int | 是 | 否 | 智能推荐 | |
| 16 | course_selection_limit_times | int | 是 | 否 | 选课学习限制次数 | |
| 17 | create_time | datetime | 是 | 否 | 创建时间 | |
| 18 | update_time | timestamp | 是 | 否 | 更新时间 |
表 3-13-course_selection(选课记录)
| 编号 | 字段名 | 类型 | 长度 | 是否非空 | 是否主键 | 注释 |
| 1 | course_selection_id | int | 是 | 是 | 选课记录ID | |
| 2 | teacher_user | int | 否 | 否 | 教师用户 | |
| 3 | course_name | varchar | 64 | 否 | 否 | 课程名称 |
| 4 | class_location | varchar | 64 | 否 | 否 | 上课地点 |
| 5 | course_type | varchar | 64 | 否 | 否 | 课程类型 |
| 6 | student_users | int | 否 | 否 | 学生用户 | |
| 7 | student_number | varchar | 64 | 否 | 否 | 学生学号 |
| 8 | student_name | varchar | 64 | 否 | 否 | 学生姓名 |
| 9 | student_phone | varchar | 64 | 否 | 否 | 学生电话 |
| 10 | number_of_elective_courses | varchar | 64 | 否 | 否 | 选课人数 |
| 11 | course_selection_remarks | text | 65535 | 否 | 否 | 选课备注 |
| 12 | examine_state | varchar | 16 | 是 | 否 | 审核状态 |
| 13 | examine_reply | varchar | 255 | 否 | 否 | 审核回复 |
| 14 | course_grades_limit_times | int | 是 | 否 | 课程成绩限制次数 | |
| 15 | create_time | datetime | 是 | 否 | 创建时间 | |
| 16 | update_time | timestamp | 是 | 否 | 更新时间 | |
| 17 | source_table | varchar | 255 | 否 | 否 | 来源表 |
| 18 | source_id | int | 否 | 否 | 来源ID | |
| 19 | source_user_id | int | 否 | 否 | 来源用户 |
表 3-14-course_type(课程类型)
| 编号 | 字段名 | 类型 | 长度 | 是否非空 | 是否主键 | 注释 |
| 1 | course_type_id | int | 是 | 是 | 课程类型ID | |
| 2 | course_type | varchar | 64 | 否 | 否 | 课程类型 |
| 3 | create_time | datetime | 是 | 否 | 创建时间 | |
| 4 | update_time | timestamp | 是 | 否 | 更新时间 |
表 3-15-exam(考试)
| 编号 | 字段名 | 类型 | 长度 | 是否非空 | 是否主键 | 注释 |
| 1 | exam_id | mediumint | 是 | 是 | 考试ID | |
| 2 | name | varchar | 32 | 是 | 否 | 考试名称 |
| 3 | duration | int | 否 | 否 | 答题时长 | |
| 4 | score | double | 否 | 否 | 总分 | |
| 5 | status | varchar | 10 | 否 | 否 | 状态:启用、禁用 |
| 6 | create_time | timestamp | 是 | 否 | 创建时间 | |
| 7 | update_time | timestamp | 是 | 否 | 更新时间 |
表 3-16-exam_question(试题)
| 编号 | 字段名 | 类型 | 长度 | 是否非空 | 是否主键 | 注释 |
| 1 | exam_question_id | mediumint | 是 | 是 | 试题ID | |
| 2 | type | varchar | 20 | 否 | 否 | 类型 |
| 3 | title | varchar | 255 | 否 | 否 | 题目 |
| 4 | question_item | varchar | 500 | 否 | 否 | 选项 |
| 5 | answer | varchar | 500 | 否 | 否 | 参考答案 |
| 6 | score | double | 否 | 否 | 总分 | |
| 7 | question_order | int | 否 | 否 | 排序 | |
| 8 | exam_id | mediumint | 是 | 是 | 所属试卷 | |
| 9 | create_time | timestamp | 是 | 否 | 创建时间 | |
| 10 | update_time | timestamp | 是 | 否 | 更新时间 |
表 3-17-exam_question_database(试题库)
| 编号 | 字段名 | 类型 | 长度 | 是否非空 | 是否主键 | 注释 |
| 1 | exam_question_id | mediumint | 是 | 是 | 试题库ID | |
| 2 | subject_name | varchar | 255 | 否 | 否 | 科目名称 |
| 3 | type | varchar | 20 | 否 | 否 | 类型 |
| 4 | title | varchar | 255 | 否 | 否 | 题目 |
| 5 | question_item | varchar | 500 | 否 | 否 | 选项 |
| 6 | answer | varchar | 500 | 否 | 否 | 参考答案 |
| 7 | score | double | 否 | 否 | 总分 | |
| 8 | create_time | timestamp | 是 | 否 | 创建时间 | |
| 9 | update_time | timestamp | 是 | 否 | 更新时间 |
表 3-18-forum(论坛)
| 编号 | 字段名 | 类型 | 长度 | 是否非空 | 是否主键 | 注释 |
| 1 | forum_id | mediumint | 是 | 是 | 论坛ID | |
| 2 | display | smallint | 是 | 否 | 排序 | |
| 3 | user_id | mediumint | 是 | 否 | 用户ID | |
| 4 | nickname | varchar | 16 | 否 | 否 | 昵称 |
| 5 | praise_len | int | 否 | 否 | 点赞数 | |
| 6 | hits | int | 是 | 否 | 访问数 | |
| 7 | title | varchar | 125 | 是 | 否 | 标题 |
| 8 | keywords | varchar | 125 | 否 | 否 | 关键词 |
| 9 | description | varchar | 255 | 否 | 否 | 描述 |
| 10 | url | varchar | 255 | 否 | 否 | 来源地址 |
| 11 | tag | varchar | 255 | 否 | 否 | 标签 |
| 12 | img | text | 65535 | 否 | 否 | 封面图 |
| 13 | content | longtext | 4294967295 | 否 | 否 | 正文 |
| 14 | create_time | timestamp | 是 | 否 | 创建时间 | |
| 15 | update_time | timestamp | 是 | 否 | 更新时间 | |
| 16 | avatar | varchar | 255 | 否 | 否 | 发帖人头像 |
| 17 | type | varchar | 64 | 是 | 否 | 论坛分类 |
| 18 | istop | int | 是 | 否 | 是否置顶 |
表 3-19-forum_type(论坛分类)
| 编号 | 字段名 | 类型 | 长度 | 是否非空 | 是否主键 | 注释 |
| 1 | type_id | smallint | 是 | 是 | 分类ID | |
| 2 | name | varchar | 16 | 是 | 否 | 分类名称 |
| 3 | description | varchar | 255 | 否 | 否 | 描述 |
| 4 | url | varchar | 255 | 否 | 否 | 外链地址 |
| 5 | father_id | smallint | 是 | 否 | 上级分类ID | |
| 6 | icon | varchar | 255 | 否 | 否 | 分类图标 |
| 7 | create_time | timestamp | 是 | 否 | 创建时间 | |
| 8 | update_time | timestamp | 是 | 否 | 更新时间 |
表 3-20-hits(用户点击)
| 编号 | 字段名 | 类型 | 长度 | 是否非空 | 是否主键 | 注释 |
| 1 | hits_id | int | 是 | 是 | 点赞ID | |
| 2 | user_id | int | 是 | 否 | 点赞人 | |
| 3 | create_time | timestamp | 是 | 否 | 创建时间 | |
| 4 | update_time | timestamp | 是 | 否 | 更新时间 | |
| 5 | source_table | varchar | 255 | 否 | 否 | 来源表 |
| 6 | source_field | varchar | 255 | 否 | 否 | 来源字段 |
| 7 | source_id | int | 是 | 否 | 来源ID |
表 3-21-learning_resources(学习资源)
| 编号 | 字段名 | 类型 | 长度 | 是否非空 | 是否主键 | 注释 |
| 1 | learning_resources_id | int | 是 | 是 | 学习资源ID | |
| 2 | teacher_user | int | 否 | 否 | 教师用户 | |
| 3 | resource_name | varchar | 64 | 否 | 否 | 资源名称 |
| 4 | resource_type | varchar | 64 | 否 | 否 | 资源类型 |
| 5 | release_time | date | 否 | 否 | 发布时间 | |
| 6 | resource_video | varchar | 255 | 否 | 否 | 资源视频 |
| 7 | resource_file | varchar | 255 | 否 | 否 | 资源文件 |
| 8 | resource_images | varchar | 255 | 否 | 否 | 资源图片 |
| 9 | resource_introduction | longtext | 4294967295 | 否 | 否 | 资源介绍 |
| 10 | hits | int | 是 | 否 | 点击数 | |
| 11 | praise_len | int | 是 | 否 | 点赞数 | |
| 12 | collect_len | int | 是 | 否 | 收藏数 | |
| 13 | comment_len | int | 是 | 否 | 评论数 | |
| 14 | examine_state | varchar | 16 | 是 | 否 | 审核状态 |
| 15 | recommend | int | 是 | 否 | 智能推荐 | |
| 16 | watch_the_record_limit_times | int | 是 | 否 | 观看记录限制次数 | |
| 17 | create_time | datetime | 是 | 否 | 创建时间 | |
| 18 | update_time | timestamp | 是 | 否 | 更新时间 |
表 3-22-notice(公告)
| 编号 | 字段名 | 类型 | 长度 | 是否非空 | 是否主键 | 注释 |
| 1 | notice_id | mediumint | 是 | 是 | 公告ID | |
| 2 | title | varchar | 125 | 是 | 否 | 标题 |
| 3 | content | longtext | 4294967295 | 否 | 否 | 正文 |
| 4 | create_time | timestamp | 是 | 否 | 创建时间 | |
| 5 | update_time | timestamp | 是 | 否 | 更新时间 |
表 3-23-praise(点赞)
| 编号 | 字段名 | 类型 | 长度 | 是否非空 | 是否主键 | 注释 |
| 1 | praise_id | int | 是 | 是 | 点赞ID | |
| 2 | user_id | int | 是 | 是 | 点赞人 | |
| 3 | create_time | timestamp | 是 | 否 | 创建时间 | |
| 4 | update_time | timestamp | 是 | 否 | 更新时间 | |
| 5 | source_table | varchar | 255 | 否 | 否 | 来源表 |
| 6 | source_field | varchar | 255 | 否 | 否 | 来源字段 |
| 7 | source_id | int | 是 | 否 | 来源ID | |
| 8 | status | tinyint | 是 | 否 | 点赞状态:1为点赞,0已取消 |
表 3-24-questions_answered(疑问解答)
| 编号 | 字段名 | 类型 | 长度 | 是否非空 | 是否主键 | 注释 |
| 1 | questions_answered_id | int | 是 | 是 | 疑问解答ID | |
| 2 | student_users | int | 否 | 否 | 学生用户 | |
| 3 | student_name | varchar | 64 | 否 | 否 | 学生姓名 |
| 4 | student_phone | varchar | 64 | 否 | 否 | 学生电话 |
| 5 | advisory_questions | text | 65535 | 否 | 否 | 咨询问题 |
| 6 | questions_and_answers | text | 65535 | 否 | 否 | 问题解答 |
| 7 | create_time | datetime | 是 | 否 | 创建时间 | |
| 8 | update_time | timestamp | 是 | 否 | 更新时间 |
表 3-25-resource_type(资源类型)
| 编号 | 字段名 | 类型 | 长度 | 是否非空 | 是否主键 | 注释 |
| 1 | resource_type_id | int | 是 | 是 | 资源类型ID | |
| 2 | resource_type | varchar | 64 | 否 | 否 | 资源类型 |
| 3 | create_time | datetime | 是 | 否 | 创建时间 | |
| 4 | update_time | timestamp | 是 | 否 | 更新时间 |
表3-26-slides(轮播图)
| 编号 | 字段名 | 类型 | 长度 | 是否非空 | 是否主键 | 注释 |
| 1 | slides_id | int | 是 | 是 | 轮播图ID | |
| 2 | title | varchar | 64 | 否 | 否 | 标题 |
| 3 | content | varchar | 255 | 否 | 否 | 内容 |
| 4 | url | varchar | 255 | 否 | 否 | 链接 |
| 5 | img | varchar | 255 | 否 | 否 | 轮播图 |
| 6 | hits | int | 是 | 否 | 点击量 | |
| 7 | create_time | timestamp | 是 | 否 | 创建时间 | |
| 8 | update_time | timestamp | 是 | 否 | 更新时间 |
表 3-27-statistical_report(统计报告)
| 编号 | 字段名 | 类型 | 长度 | 是否非空 | 是否主键 | 注释 |
| 1 | statistical_report_id | int | 是 | 是 | 统计报告ID | |
| 2 | teacher_user | int | 否 | 否 | 教师用户 | |
| 3 | report_name | varchar | 64 | 否 | 否 | 报告名称 |
| 4 | number_of_elective_courses | double | 否 | 否 | 选课人数 | |
| 5 | average_score | double | 否 | 否 | 平均分数 | |
| 6 | highest_score | double | 否 | 否 | 最高分数 | |
| 7 | record_date | date | 否 | 否 | 记录日期 | |
| 8 | report_remarks | text | 65535 | 否 | 否 | 报告备注 |
| 9 | examine_state | varchar | 16 | 是 | 否 | 审核状态 |
| 10 | create_time | datetime | 是 | 否 | 创建时间 | |
| 11 | update_time | timestamp | 是 | 否 | 更新时间 | |
| 12 | source_table | varchar | 255 | 否 | 否 | 来源表 |
| 13 | source_id | int | 否 | 否 | 来源ID | |
| 14 | source_user_id | int | 否 | 否 | 来源用户 |
表3-28-student_users(学生用户)
| 编号 | 字段名 | 类型 | 长度 | 是否非空 | 是否主键 | 注释 |
| 1 | student_users_id | int | 是 | 是 | 学生用户ID | |
| 2 | student_number | varchar | 64 | 是 | 是 | 学生学号 |
| 3 | student_name | varchar | 64 | 否 | 否 | 学生姓名 |
| 4 | student_gender | varchar | 64 | 否 | 否 | 学生性别 |
| 5 | student_phone | varchar | 16 | 否 | 否 | 学生电话 |
| 6 | examine_state | varchar | 16 | 是 | 否 | 审核状态 |
| 7 | user_id | int | 是 | 否 | 用户ID | |
| 8 | create_time | datetime | 是 | 否 | 创建时间 | |
| 9 | update_time | timestamp | 是 | 否 | 更新时间 |
表 3-29-subject(科目)
| 编号 | 字段名 | 类型 | 长度 | 是否非空 | 是否主键 | 注释 |
| 1 | subject_id | int | 是 | 是 | 科目ID | |
| 2 | name | varchar | 255 | 否 | 否 | 科目名称 |
| 3 | update_time | timestamp | 是 | 否 | 更新时间 | |
| 4 | create_time | timestamp | 是 | 否 | 创建时间 |
表 3-30-subject_exam(考试)
| 编号 | 字段名 | 类型 | 长度 | 是否非空 | 是否主键 | 注释 |
| 1 | exam_id | mediumint | 是 | 是 | 考试id | |
| 2 | subject_name | varchar | 255 | 否 | 否 | |
| 3 | name | varchar | 32 | 是 | 否 | 考试名称:[2,32] |
| 4 | duration | int | 否 | 否 | 答题时长 | |
| 5 | score | double | 否 | 否 | 总分 | |
| 6 | status | varchar | 10 | 否 | 否 | 状态:启用、禁用 |
| 7 | create_time | timestamp | 是 | 否 | 创建时间: | |
| 8 | update_time | timestamp | 是 | 否 | 更新时间: | |
| 9 | user_id | int | 否 | 否 | 出题人 |
表 3-31-subject_exam_question(试题)
| 编号 | 字段名 | 类型 | 长度 | 是否非空 | 是否主键 | 注释 |
| 1 | exam_question_id | mediumint | 是 | 是 | 试题ID | |
| 2 | subject_name | varchar | 255 | 否 | 否 | 科目名称 |
| 3 | type | varchar | 20 | 否 | 否 | 类型 |
| 4 | title | varchar | 255 | 否 | 否 | 题目 |
| 5 | question_item | varchar | 500 | 否 | 否 | 选项 |
| 6 | answer | varchar | 500 | 否 | 否 | 参考答案 |
| 7 | score | double | 否 | 否 | 总分 | |
| 8 | question_order | int | 否 | 否 | 排序 | |
| 9 | exam_id | mediumint | 是 | 是 | 所属试卷 | |
| 10 | create_time | timestamp | 是 | 否 | 创建时间 | |
| 11 | update_time | timestamp | 是 | 否 | 更新时间 |
表 3-32-subject_user_answer(用户答题)
| 编号 | 字段名 | 类型 | 长度 | 是否非空 | 是否主键 | 注释 |
| 1 | user_answer_id | mediumint | 是 | 是 | 用户答题ID | |
| 2 | user_id | mediumint | 是 | 否 | 用户ID | |
| 3 | exam_id | mediumint | 是 | 否 | 考试id | |
| 4 | score | double | 否 | 否 | 分数 | |
| 5 | answers | text | 65535 | 否 | 否 | 答案 |
| 6 | score_detail | text | 65535 | 否 | 否 | 评分详情 |
| 7 | objective_score | double | 否 | 否 | 客观题得分 | |
| 8 | subjective_score | double | 否 | 否 | 主观题得分 | |
| 9 | score_state | tinyint | 否 | 否 | 评分状态 | |
| 10 | nickname | varchar | 255 | 否 | 否 | 提交人 |
| 11 | create_time | timestamp | 是 | 否 | 创建时间 | |
| 12 | update_time | timestamp | 是 | 否 | 更新时间 | |
| 13 | comment_desc | varchar | 255 | 否 | 否 | 评语 |
表 3-33-teacher_user(教师用户)
| 编号 | 字段名 | 类型 | 长度 | 是否非空 | 是否主键 | 注释 |
| 1 | teacher_user_id | int | 是 | 是 | 教师用户ID | |
| 2 | teachers_work_number | varchar | 64 | 是 | 是 | 教师工号 |
| 3 | teachers_name | varchar | 64 | 否 | 否 | 教师姓名 |
| 4 | gender_of_teachers | varchar | 64 | 否 | 否 | 教师性别 |
| 5 | teachers_telephone | varchar | 16 | 否 | 否 | 教师电话 |
| 6 | examine_state | varchar | 16 | 是 | 否 | 审核状态 |
| 7 | user_id | int | 是 | 否 | 用户ID | |
| 8 | create_time | datetime | 是 | 否 | 创建时间 | |
| 9 | update_time | timestamp | 是 | 否 | 更新时间 |
表 3-34-upload(文件上传)
| 编号 | 字段名 | 类型 | 长度 | 是否非空 | 是否主键 | 注释 |
| 1 | upload_id | int | 是 | 是 | 上传ID | |
| 2 | name | varchar | 64 | 否 | 否 | 文件名 |
| 3 | path | varchar | 255 | 否 | 否 | 访问路径 |
| 4 | file | varchar | 255 | 否 | 否 | 文件路径 |
| 5 | display | varchar | 255 | 否 | 否 | 显示顺序 |
| 6 | father_id | int | 否 | 否 | 父级ID | |
| 7 | dir | varchar | 255 | 否 | 否 | 文件夹 |
| 8 | type | varchar | 32 | 否 | 否 | 文件类型 |
表 3-35-user(用户账户)
| 编号 | 字段名 | 类型 | 长度 | 是否非空 | 是否主键 | 注释 |
| 1 | user_id | int | 是 | 是 | 用户ID | |
| 2 | state | smallint | 是 | 否 | 账户状态:(1可用|2异常|3已冻结|4已注销) | |
| 3 | user_group | varchar | 32 | 否 | 否 | 所在用户组 |
| 4 | login_time | timestamp | 是 | 否 | 上次登录时间 | |
| 5 | phone | varchar | 11 | 否 | 否 | 手机号码 |
| 6 | phone_state | smallint | 是 | 否 | 手机认证:(0未认证|1审核中|2已认证) | |
| 7 | username | varchar | 16 | 是 | 否 | 用户名 |
| 8 | nickname | varchar | 16 | 否 | 否 | 昵称 |
| 9 | password | varchar | 64 | 是 | 否 | 密码 |
| 10 | | varchar | 64 | 否 | 否 | 邮箱 |
| 11 | email_state | smallint | 是 | 否 | 邮箱认证:(0未认证|1审核中|2已认证) | |
| 12 | avatar | varchar | 255 | 否 | 否 | 头像地址 |
| 13 | open_id | varchar | 255 | 否 | 否 | 针对获取用户信息字段 |
| 14 | create_time | timestamp | 是 | 否 | 创建时间 |
表 336-user_answer(用户答题)
| 编号 | 字段名 | 类型 | 长度 | 是否非空 | 是否主键 | 注释 |
| 1 | user_answer_id | mediumint | 是 | 是 | 用户答题ID | |
| 2 | user_id | mediumint | 是 | 否 | 用户ID | |
| 3 | exam_id | mediumint | 是 | 是 | 考试id | |
| 4 | score | double | 否 | 否 | 分数 | |
| 5 | answers | text | 65535 | 否 | 否 | 答案 |
| 6 | score_detail | text | 65535 | 否 | 否 | 评分详情 |
| 7 | objective_score | double | 否 | 否 | 客观题得分 | |
| 8 | subjective_score | double | 否 | 否 | 主观题得分 | |
| 9 | score_state | tinyint | 否 | 否 | 评分状态 | |
| 10 | nickname | varchar | 255 | 否 | 否 | 提交人 |
| 11 | create_time | timestamp | 是 | 否 | 创建时间 | |
| 12 | update_time | timestamp | 是 | 否 | 更新时间 | |
| 13 | comment_desc | varchar | 255 | 否 | 否 | 评语 |
表 3-37-user_answer_wrong(用户错题)
| 编号 | 字段名 | 类型 | 长度 | 是否非空 | 是否主键 | 注释 |
| 1 | user_answer_id | mediumint | 是 | 是 | 用户错题ID | |
| 2 | subject_name | varchar | 255 | 否 | 否 | 科目名称 |
| 3 | question_item | varchar | 255 | 否 | 否 | 选项 |
| 4 | title | varchar | 255 | 否 | 否 | 题目 |
| 5 | type | varchar | 255 | 否 | 否 | 题目类型 |
| 6 | exam_id | mediumint | 是 | 是 | 考试ID | |
| 7 | score | double | 否 | 否 | 分数 | |
| 8 | answers | text | 65535 | 否 | 否 | 用户提交的答案 |
| 9 | answer | text | 65535 | 否 | 否 | 参考答案 |
| 10 | score_detail | text | 65535 | 否 | 否 | 评分详情 |
| 11 | objective_score | double | 否 | 否 | 客观题得分 | |
| 12 | subjective_score | double | 否 | 否 | 主观题得分 | |
| 13 | score_state | tinyint | 否 | 否 | 评分状态 | |
| 14 | nickname | varchar | 255 | 否 | 否 | 提交人 |
| 15 | user_id | int | 是 | 否 | 提交人ID | |
| 16 | create_time | timestamp | 是 | 否 | 创建时间 | |
| 17 | update_time | timestamp | 是 | 否 | 更新时间 |
表 3-38-user_group(用户组)
| 编号 | 字段名 | 类型 | 长度 | 是否非空 | 是否主键 | 注释 |
| 1 | group_id | mediumint | 是 | 是 | 用户组ID | |
| 2 | display | smallint | 是 | 否 | 显示顺序 | |
| 3 | name | varchar | 16 | 是 | 否 | 名称 |
| 4 | description | varchar | 255 | 否 | 否 | 描述 |
| 5 | source_table | varchar | 255 | 否 | 否 | 来源表 |
| 6 | source_field | varchar | 255 | 否 | 否 | 来源字段 |
| 7 | source_id | int | 是 | 否 | 来源ID | |
| 8 | register | smallint | 否 | 否 | 注册位置 | |
| 9 | create_time | timestamp | 是 | 否 | 创建时间 | |
| 10 | update_time | timestamp | 是 | 否 | 更新时间 |
表 3-39-watch_the_record(观看记录)
| 编号 | 字段名 | 类型 | 长度 | 是否非空 | 是否主键 | 注释 |
| 1 | watch_the_record_id | int | 是 | 是 | 观看记录ID | |
| 2 | resource_name | varchar | 64 | 否 | 否 | 资源名称 |
| 3 | resource_type | varchar | 64 | 否 | 否 | 资源类型 |
| 4 | release_time | varchar | 64 | 否 | 否 | 发布时间 |
| 5 | teacher_user | int | 否 | 否 | 教师用户 | |
| 6 | student_users | int | 否 | 否 | 学生用户 | |
| 7 | student_number | varchar | 64 | 否 | 否 | 学生学号 |
| 8 | student_name | varchar | 64 | 否 | 否 | 学生姓名 |
| 9 | student_phone | varchar | 64 | 否 | 否 | 学生电话 |
| 10 | viewing_status | varchar | 64 | 否 | 否 | 观看状态 |
| 11 | watch_notes | text | 65535 | 否 | 否 | 观看备注 |
| 12 | examine_state | varchar | 16 | 是 | 否 | 审核状态 |
| 13 | examine_reply | varchar | 255 | 否 | 否 | 审核回复 |
| 14 | create_time | datetime | 是 | 否 | 创建时间 | |
| 15 | update_time | timestamp | 是 | 否 | 更新时间 | |
| 16 | source_table | varchar | 255 | 否 | 否 | 来源表 |
| 17 | source_id | int | 否 | 否 | 来源ID | |
| 18 | source_user_id | int | 否 | 否 | 来源用户 |
第四章 详细设计与实现
在线课程平台的详细设计与实现主要是根据前面的在线课程平台的需求分析和在线课程平台的总体设计来设计页面并实现业务逻辑。主要从在线课程平台界面实现、业务逻辑实现这两部分进行介绍。
4.1前端首页模块
首页上展示了一个轮播图,用于突出显示最新或重要的信息。用户可以在这里进行学习交流,查看课程考试的相关信息,浏览通知公告和课程资讯。此外,班级信息和课程信息也在这里列出,方便用户了解。用户还可以找到学习资源和课程信息推荐,以及学习资源推荐。首页提供了登录和注册的快捷入口。前台首页模块展示如下图所示。

图4-1前台首页模块图
4.2用户注册模块
不是在线课程平台中正式用户的是可以在线进行注册的,当填写上自己的账号+设置密码+确认密码+昵称+邮箱+手机号+身份+用户姓名+用户性别等信息后再点击“注册”按钮后将会先验证输入的有没有空数据,再次验证密码和确认密码是否是一样的,最后验证输入的账户名和数据库表中已经注册的账户名是否重复,只有都验证没问题后即可用户注册成功。其用户注册模块展示如下图所示。

图4-2注册模块图
4.3登录模块
在线课程平台中的后台上注册后的用户是可以通过自己的用户名+密码进行登录的,当用户输入完整的自己的用户名+密码信息并点击“登录”按钮后,将会首先验证输入的有没有空数据,再次验证输入的用户名+密码和数据库中当前保存的用户信息是否一致,只有在一致后将会登录成功并自动跳转到在线课程平台的首页中,否则将会提示相应错误信息,登录模块如下图所示。

图4-3登录模块图
4.4前端学生用户功能模块
4.4.1课程作业模块
用户可以搜索相关的课程作业,进行答题,并在完成后查看自己的分数。模块如下图所示:

图4-4课程作业模块图
4.4.2课程考试模块
用户可以搜索并参与课程考试,提交答案后,可以查看自己的分数,了解考试结果。模块如下图所示。

图4-5课程考试模块图
4.4.3班级信息模块
用户可以查看班级信息列表,搜索特定班级,了解班级详情,加入感兴趣的班级,并对班级信息进行点赞和收藏。用户还可以在评论区发表自己的看法。模块如下图所示。

图4-6班级信息模块图
4.4.4课程信息模块
用户可以浏览课程信息列表,搜索感兴趣的课程,查看课程介绍,进行选课学习,并对课程进行点赞和收藏。用户还可以在评论区发表自己的看法。模块如下图所示:

图4-7课程信息模块图
4.4.5个人中心模块
用户可以访问个人首页,查看自己所在的班级成员列表,进行查询操作,重置个人信息,查看个人详情,接收班级通知,查看选课记录和课程成绩,管理观看记录,解决疑问,参与学习交流,查看错题记录,管理收藏的内容,以及管理评论。模块如下图所示。

图4-8个人中心模块图
4.5后端教师用户功能模块
4.5.1班级信息管理模块
提供班级信息列表、查询、重置、删除、详情、查看评论、班级信息添加等功能。教师可以轻松管理班级信息,确保教学秩序井然有序。模块如下图所示。

图4-9班级信息管理模块图
4.5.2课程信息管理模块
提供课程信息列表、查询、重置、删除、详情、查看评论、课程信息添加等功能。教师可以轻松管理课程信息,确保课程内容的及时更新。模块如下图所示。

图4-10课程信息管理模块图
4.5.3选课记录管理模块
提供选题记录列表、查询、重置、详情、课程成绩添加、审核等功能。教师可以查看学生的选课情况和成绩,为学生提供个性化的学习指导。模块如下图所示。

图4-11选课记录管理模块图
4.5.4观看记录管理模块
提供观看记录列表、查询、重置、详情、审核等功能。教师可以查看学生的观看记录,了解学生的学习进度和兴趣点。模块如下图所示。

图4-12观看记录管理模块图
4.5.5资源管理模块
提供课程作业、查询、重置、删除、详情、添加、题库、查询、重置、删除、添加、导入、下载导入文档、评分、评语等功能。教师可以轻松管理课程作业和题库,为学生提供丰富的练习资源。模块如下图所示。

图4-13资源管理模块图
4.5.6交流管理模块
提供学习交流、查询、重置、删除、添加、详情等功能。教师可以轻松管理学习交流,为学生提供一个良好的学习交流环境。模块如下图所示。

图4-14交流管理模块图
4.6后端管理员功能模块
4.6.1后台首页模块
展示选课统计图表、成绩分布图、试卷平均分等关键数据,以及管理员个人信息,帮助管理员快速掌握平台运行状况和用户活跃度。模块如下图所示。

图4-15后台首页模块图
4.6.2系统用户模块
包括管理员、学生、教师的查询、密码重置、删除、查看详细信息等操作,方便管理员对平台用户进行有效管理。流程图如下所示。

图4-16系统用户模块图
系统用户模块如下图所示。

图4-17系统用户模块图
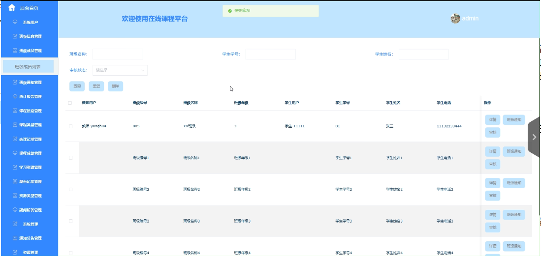
4.6.3班级成员管理模块
管理班级成员列表,包括查询、重置、删除、查看详细信息、发布班级通知、审核等,帮助维护班级成员的秩序和活跃度。模块如下图所示。

图4-18班级成员管理模块图
4.6.4学习资源管理模块
管理学习资源列表,包括查询、重置、删除、查看详细信息、查看评论、审核、添加新资源等,为用户提供丰富的学习材料。模块如下图所示。

图4-19学习资源管理模块图
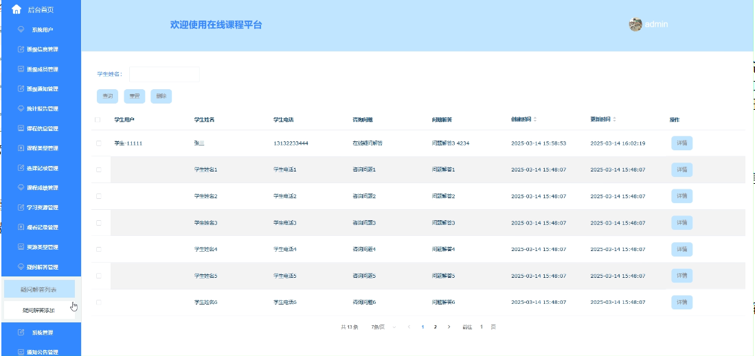
4.6.5疑问解答管理模块
管理疑问解答列表,包括查询、重置、删除、查看详细信息、解答问题、添加新疑问解答等,为用户提供及时的问题解答服务。模块如下图所示。

图4-20疑问解答管理模块图
4.6.6课程考试模块
管理考试科目,包括查询、重置、删除、添加、查看详细信息、试题库、查询、重置、删除、添加、导出、导入、下载导入文档、查看详细信息、错题记录、查询、重置、删除、查看详细信息、试卷列表、查询、重置、删除、添加、查看详细信息、题库、生成、题目自动从试题库生成、查看分数、评分等,确保考试的公正性和有效性。模块如下图所示。

图4-21课程考试模块图
第五章 系统测试
5.1系统测试的目的
测试的主要目的是确保系统的功能和性能满足预期的需求,同时识别和修复潜在的缺陷。通过系统测试,可以验证各个功能模块的正确性和稳定性,确保系统在不同使用场景下的表现符合设计要求。测试目的包括确认系统功能的完整性、验证数据处理的准确性、评估系统的性能和安全性[10]。测试还可以提高用户满意度,保证用户在使用系统时获得流畅和可靠的体验。通过全面的测试,可以降低后期维护成本,减少系统上线后出现故障的风险,从而保障系统的长期稳定运行。
5.2测试方法
在本系统中,测试方法主要依赖于测试用例的设计与执行。测试用例是根据系统需求文档编写的,覆盖所有功能模块及其边界情况。每个测试用例包含输入数据、预期结果和实际结果的对比,以验证系统的功能是否按预期工作。
常见的测试用例包括功能测试用例、边界测试用例和异常测试用例。功能测试用例针对系统的各项功能进行验证;边界测试用例则侧重于输入数据的边界条件,验证系统在极端情况下是否能够稳定运行;异常测试用例则用于验证系统在处理错误输入或异常情况时的反应。本文选择功能测试用例进行系统测试。
在测试执行过程中,记录每个用例的执行结果,并根据实际结果与预期结果的对比,判断系统是否存在缺陷。通过系统化的测试用例执行,可以有效提高测试的覆盖率和效率,为系统的最终上线提供保障。
5.3测试用例
5.3.1用户登录功能测试
表6-1 用户登录功能测试表
| 用例名称 | 用户登录系统 |
| 目的 | 测试用户通过正确的用户名和密码可否登录功能 |
| 前提 | 未登录的情况下 |
| 测试流程 | 1) 进入登录页面 2) 输入正确的用户名和密码 |
| 预期结果 | 用户名和密码正确的时候,跳转到登录成功界面,反之则显示错误信息,提示重新输入 |
| 实际结果 | 实际结果与预期结果一致 |
5.3.2创建数据测试
在系统中,创建功能也是基础功能之一,因此创建功能的测试很有代表性。在此章节主要列举在创建时各种情况下系统结果的测试。由于系统涉及创建功能操作过多,因此将多处统称创建功能。
创建数据用例如表6-2 所示。
表6-2 创建数据测试用例
| 测试用例编号 | YL_05 | |
| 测试用例名称 | 系统使用者进行创建数据 | |
| 测试用例描述 | 使用者输入要创建的数据 | |
| 系统入口 | 浏览器 | |
| 步骤 | 预期结果 | 实际结果 |
| 输入完整并且格式正确的数据 | 提示“创建成功”,并显示所有数据 | 预期结果 |
| 核心位置数据但非必要位置不输入数据 | 提示“创建成功”,并显示所有数据 | 预期结果 |
| 核心数据位置不输入数据 | 提示“创建失败” | 预期结果 |
5.3.3修改数据测试
在系统中,修改功能是系统主要实现功能,因此修改功能的测试很有代表性。在此章节主要列举在修改时各种情况下系统结果的测试。由于系统涉及修改功能操作过多,因此将多处数据表记录修改和状态修改统称修改功能。
修改数据用例如表6-3所示。
表6-3 修改数据测试用例
| 测试用例编号 | YL_06 | |
| 测试用例名称 | 系统使用者进行修改数据 | |
| 测试用例描述 | 使用者对可修改的数据项进行修改 | |
| 系统入口 | 浏览器 | |
| 步骤 | 预期结果 | 实际结果 |
| 将现有数据修改成正确的数据 | 提示“修改成功”,并显示所有数据 | 预期结果 |
| 将现有数据修改成错误的数据 | 提示“修改失败” | 预期结果 |
5.3.4查询数据测试
在系统中,查询功能是使用系统使用最多也是最基础的功能,因此查询功能的测试很有代表性。在此章节主要列举在查询时各种情况下系统结果的测试。
查询数据用例如表6-4所示。
表6-4 查询数据测试用例
| 测试用例编号 | YL_05 | |
| 测试用例名称 | 系统使用者进行查询数据 | |
| 测试用例描述 | 全部查询以及输入关键词查询 | |
| 系统入口 | 浏览器 | |
| 步骤 | 预期结果 | 实际结果 |
| 界面自动查询全部 | 显示对应所有记录 | 预期结果 |
| 输入已存在且能匹配成功的关键字 | 显示所查询到的数据 | 预期结果 |
| 输入不存在的关键字 | 显示数据界面为空 | 预期结果 |
5.4测试结果
在本次测试的过程主要针对所有功能下的添加操作,修改操作和删除操作,并以真实数据一一进行相关功能项目的输入,最终能够保证每个项目涉及的功能都能够正常运行,因此能够保证本次设计的,已实现的功能能够正常运行并且相关数据库的信息也同样保证正确。
结 论
通过SpringBoot框架实现了在线课程平台,集成了用户注册登录、选课学习、作业提交、考试及成绩管理等功能。学生可以方便地浏览课程信息、参与讨论、提交作业并查看成绩,教师则能够高效管理课程内容和评估学生表现。系统支持详细的个人资料管理和互动交流功能,增强了用户体验。开发过程中,深入了解了前后端交互设计以及复杂业务逻辑处理,积累了宝贵经验,并提升了对教育管理系统全面运作的理解。
展望未来,随着技术进步和社会需求的变化,有机会进一步增强平台的功能性和用户体验。例如,增加更多个性化学习建议以满足不同用户的需求,或通过更细致的反馈机制提升服务质量。持续关注用户反馈进行迭代更新,有助于更好地适应市场需求,推动在线教育向更加人性化和精细化方向发展。这种综合性的解决方案不仅简化了教学与学习流程,也提高了教育资源的利用效率,为教育行业的繁荣与发展提供了有力支持。通过不断优化和扩展功能,该平台有望成为连接师生、促进知识传播的重要桥梁。
参考文献
- 尹应荆.JAVA编程语言在计算机软件开发中的应用[J].石河子科技,2023,(05):45-47.
- 刘江涛,王亮亮,吴庆茹,等.基于B/S模式的铁路勘测设计案例信息化管理系统设计与实现[J].铁路计算机应用,2021,30(03):32-35.
- 张丹丹,李弘.基于B/S架构的办公管理系统设计与开发[J].铁路通信信号工程技术,2024,21(09):44-48+106.
- 王志亮,纪松波.基于SpringBoot的Web前端与数据库的接口设计[J].工业控制计算机,2023,36(03):51-53.
- 熊永平.基于SpringBoot框架应用开发技术的分析与研究[J].电脑知识与技术,2021,15(36):76-77.
- 赵媛.基于Vue的Web系统前端性能优化分析[J].电脑编程技巧与维护,2024,(09):44-46.
- 秦冬.浅析Vue框架在前端开发中的应用[J].信息与电脑(理论版),2024,36(13):61-63.
- 李艳杰.MySQL数据库下存储过程的综合运用研究[J].现代信息科技,2023,7(11):80-82+88.
- 周晓玉,崔文超.基于Web技术的数据库应用系统设计[J].信息与电脑(理论版),2023,35(09):189-191.
- 李俊萌.计算机软件测试技术与开发应用策略分析[J].信息记录材料,2023,24(03):50-52.
- Java Sunrise Coffee: Better Beans, and Better Coffee [J]. M2 Presswire, 2025,
- Salunke V S ,Ouda A . A Performance Benchmark for the PostgreSQL and MySQL Databases [J]. Future Internet, 2024, 16 (10): 382-382.
- Shao W ,Liu K . Design and Implementation of Online Ordering System Based on SpringBoot [J]. Journal of Big Data and Computing, 2024, 2 (3):
- 张伟, 李娜. 基于SpringBoot框架的在线教育平台设计与实现[J]. 计算机工程, 2022, 48(05): 123-128.
- 王强. 在线学习管理系统的设计与开发[D]. 上海: 华东师范大学, 2021.
- 赵敏, 孙磊. 高校在线课程平台的应用研究[J]. 软件世界, 2023, 22(04): 45-49.
- 刘洋, 钱芳. 教育信息化背景下在线课程平台建设探讨[J]. 现代远程教育研究, 2022, 46(09): 23-27.
- 陈华, 黄涛. 新时期高校在线课程管理模式创新研究[J]. 教学与管理, 2023, 35(02): 67-70.
- 李静, 张勇. 基于SpringBoot的在线课程平台构建[J]. 计算机科学, 2021, 49(S1): 200-204.
- 周杰, 吴丽. 在线教育平台的设计与实现[J]. 信息技术与网络安全, 2022, 42(03): 55-59.
致 谢
在线课程平台设计与实现工作已结束,虽然过程中充满挑战,但内心充满自豪和满足。感谢大学四年间教导我的所有老师,他们的专业知识与人生智慧让我成长为能独立完成系统的学生。特别感谢指导老师,他耐心解答疑惑,引导我解决问题,提升自主解决能力。室友和同学们的宝贵建议和支持也让我取得长足进步。未来,我将继续努力追求卓越,不辜负所学所悟和老师期望。坚信坚定信念和不懈努力,未来定能取得更辉煌成就。期待更美好未来!
此外,在线课程平台设计与实现不仅是技术挑战,挫折和困难是成长的垫脚石,让我更深入理解问题,精确找到解决方案。每次解决问题,都感到满足和自豪。
对于未来,我充满期待和信心。无论道路多崎岖,只要保持坚定信念,持续努力,定能取得更大成就。期待将知识和技能运用到实际中,为社会做出更大贡献。
最后,感谢所有帮助和支持我的人。你们的教诲、鼓励和支持让我有今天的成就。我会继续努力,不辜负期望,为实现更美好的未来而奋斗。
代码:
连接数据库的文件在Resources 文件夹下的application.yml文件,代码如下:
server:
port: 5000
servlet:
context-path: /api
spring:
mvc:
static-path-pattern: /upload/**
resources:
static-locations: file:此处填写地址/project93355/server/src/main/resources/static
datasource:
jdbc:mysql://127.0.0.1:3306/projectxxxxx?serverTimezone=GMT%2B8&useSSL=false&characterEncoding=utf-8
username: root
password: root
driver-class-name: com.mysql.cj.jdbc.Driver
type: com.alibaba.druid.pool.DruidDataSource
jackson:
property-naming-strategy: CAMEL_CASE_TO_LOWER_CASE_WITH_UNDERSCORES
default-property-inclusion: ALWAYS
time-zone: GMT+8
date-format: yyyy-MM-dd HH:mm:ss
servlet:
项目启动文件Application.java,代码如下:
@SpringBootApplication(exclude = {DataSourceAutoConfiguration.class})
@EnableJpaRepositories
@MapperScan("com.project.demo.dao")
public class Application {
public static void main(String[] args) {
SpringApplication.run(Application.class,args);
}
}
修改数据代码如下:
@PostMapping("/set")
@Transactional
public Map<String, Object> set(HttpServletRequest request) throws IOException {
service.update(service.readQuery(request), service.readConfig(request), service.readBody(request.getReader()));
return success(1);
}
删除一条数据代码如下:
@RequestMapping(value = "/del")
@Transactional
public Map<String, Object> del(HttpServletRequest request) {
service.delete(service.readQuery(request), service.readConfig(request));
return success(1);
}
public void delete(Map<String,String> query,Map<String,String> config){
QueryWrapper wrapper = new QueryWrapper<E>();
toWhereWrapper(query, "0".equals(config.get(FindConfig.GROUP_BY)),wrapper);
baseMapper.delete(wrapper);
log.info("[{}] - 删除操作:{}",wrapper.getSqlSelect());
}
通过请求的参数获取列表数据,代码如下:
@RequestMapping("/get_list")
public Map<String, Object> getList(HttpServletRequest request) {
Map<String, Object> map = service.selectToPage(service.readQuery(request), service.readConfig(request));
return success(map);
}
获取某个组下面的数量,代码如下:
@RequestMapping(value = {"/count_group", "/count"})
public Map<String, Object> count(HttpServletRequest request) {
Integer value= service.selectSqlToInteger(service.groupCount(service.readQuery(request), service.readConfig(request)));
return success(value);
}
注册页登录代码如下:
/**
* 注册
* @param user
* @return
*/
@PostMapping("register")
public Map<String, Object> signUp(@RequestBody User user) {
// 查询用户
Map<String, String> query = new HashMap<>();
Map<String,Object> map = JSON.parseObject(JSON.toJSONString(user));
query.put("username",user.getUsername());
List list = service.selectBaseList(service.select(query, new HashMap<>()));
if (list.size()>0){
return error(30000, "用户已存在");
}
map.put("password",service.encryption(String.valueOf(map.get("password"))));
service.insert(map);
return success(1);
}
MD5加密,代码如下:
public String encryption(String plainText) {
String re_md5 = new String();
try {
MessageDigest md = MessageDigest.getInstance("MD5");
md.update(plainText.getBytes());
byte b[] = md.digest();
int i;
StringBuffer buf = new StringBuffer("");
for (int offset = 0; offset < b.length; offset++) {
i = b[offset];
if (i < 0)
i += 256;
if (i < 16)
buf.append("0");
buf.append(Integer.toHexString(i));
}
re_md5 = buf.toString();
} catch (Exception e) {
e.printStackTrace();
}
return re_md5;
}
登录页代码如下:
/**
* 登录
* @param data
* @param httpServletRequest
* @return
*/
@PostMapping("login")
public Map<String, Object> login(@RequestBody Map<String, String> data, HttpServletRequest httpServletRequest) {
log.info("[执行登录接口]");
String username = data.get("username");
String email = data.get("email");
String phone = data.get("phone");
String password = data.get("password");
List resultList = null;
Map<String, String> map = new HashMap<>();
if(username != null && "".equals(username) == false){
map.put("username", username);
resultList = service.selectBaseList(service.select(map, new HashMap<>()));
}
else if(email != null && "".equals(email) == false){
map.put("email", email);
resultList = service.selectBaseList(service.select(map, new HashMap<>()));
}
找回密码,接收用户输入的用户名、密码、验证码,并进行条件判断,代码如下:
/**
* 找回密码
* @param form
* @return
*/
@PostMapping("forget_password")
public Map<String, Object> forgetPassword(@RequestBody User form,HttpServletRequest request) {
JSONObject ret = new JSONObject();
String username = form.getUsername();
String code = form.getCode();
String password = form.getPassword();
// 判断条件
if(code == null || code.length() == 0){
return error(30000, "验证码不能为空");
}
if(username == null || username.length() == 0){
return error(30000, "用户名不能为空");
}
if(password == null || password.length() == 0){
return error(30000, "密码不能为空");
}
请关注点赞+私信博主,免费领取项目源码
基于SpringBoot的在线课程平台设计
191

被折叠的 条评论
为什么被折叠?



