摘要
随着信息技术的快速发展和医疗服务需求的日益增长,智能医院挂号小程序作为一种创新的医疗服务平台应运而生。本文旨在探讨一款高效、便捷的智能医院挂号小程序的设计与实现。通过结合最新的移动互联网技术和医疗资源管理策略,本研究开发了一款支持多渠道挂号、智能排队、实时信息更新以及个性化服务推荐等功能的小程序。该系统不仅极大地简化了患者的挂号流程,减少了患者在医院的等待时间,还提高了医院的服务效率和管理水平。
该小程序涵盖了管理员、注册用户及医生用户三类用户的功能,为用户提供高效、便捷的医疗服务。系统提供了以下功能模块:
系统用户:管理系统内所有用户的信息,包括注册用户的账户状态、权限设置等。医院信息管理:维护医院的基本信息,如医院简介、联系方式、地理位置等,确保患者能够获取准确的医院信息。科室信息管理:管理医院内各科室的信息,包括科室简介、诊疗项目、科室排班情况等,方便患者根据需要选择合适的科室就诊。医生信息管理:负责录入和更新医生的专业信息、出诊时间表、专长领域等,帮助患者更好地选择适合自己的医生。预约挂号管理:监控并管理患者的预约挂号情况,处理特殊情况下的挂号调整或取消,优化资源配置。退款信息管理:处理患者的退款请求,审核退款条件,并执行退款操作,确保财务流程的透明性和公正性。评价反馈管理:收集并分析患者对医疗服务的评价和反馈,及时发现服务中的不足之处,持续改进服务质量。消息提醒管理:发送重要的通知和提醒给用户,如预约成功提醒、医生排班变更通知等,增强用户体验。健康档案管理:管理用户的电子健康档案,确保数据的安全存储与合理使用,支持医疗服务的个性化提供。系统管理:对整个系统的运行参数进行配置,包括安全设置、权限分配、数据备份恢复等功能,保障系统的稳定运行。
整体而言,通过这些功能模块的有效管理和协同工作,智能医院挂号小程序不仅提升了医院的服务效率和管理水平,也为患者提供了更加便捷、个性化的医疗服务体验。
关键词:医院挂号小程序;Java;MySQL;SpringBoot
Abstract
With the rapid development of information technology and the increasing demand for medical services, an intelligent hospital registration mini program has emerged as an innovative healthcare service platform. This paper aims to explore the design and implementation of an efficient and convenient intelligent hospital registration mini program. By integrating the latest mobile internet technologies with medical resource management strategies, this study developed a mini program that supports multi-channel registration, smart queuing, real-time information updates, and personalized service recommendations. The system not only greatly simplifies the patient registration process, reducing waiting times at hospitals, but also enhances the service efficiency and management level of hospitals.
The mini program encompasses functionalities for three types of users: administrators, registered users, and doctors, providing efficient and convenient medical services. System modules include:
System Users: Manage information on all users within the system, including account statuses and permission settings for registered users.Hospital Information Management: Maintain basic hospital information such as introductions, contact details, and location to ensure patients can access accurate hospital information.Department Information Management: Manage information on each department within the hospital, including descriptions, treatment options, and scheduling, facilitating patient choice based on their needs.Doctor Information Management: Handle the entry and update of doctors' professional information, schedules, and specialties, aiding patients in selecting suitable doctors.Appointment Registration Management: Monitor and manage patient appointment registrations, handle adjustments or cancellations under special circumstances, optimizing resource allocation.Refund Information Management: Process refund requests from patients, review refund conditions, and execute refunds to ensure transparency and fairness in financial processes.Evaluation and Feedback Management: Collect and analyze patient evaluations and feedback on medical services, promptly identifying deficiencies in service and continuously improving quality.
Message Reminder Management: Send important notifications and reminders to users, such as successful appointment confirmations and doctor schedule change notices, enhancing user experience.Health Record Management: Manage electronic health records of users, ensuring secure storage and rational use of data to support personalized medical services.System Management: Configure operational parameters of the entire system, including security settings, permission assignments, and data backup recovery functions, ensuring stable system operation.
Overall, through the effective management and collaborative work of these functional modules, the intelligent hospital registration mini program not only improves the service efficiency and management level of hospitals but also provides patients with more convenient and personalized medical service experiences.
Keywords: Hospital Registration Mini Program;Java; MySQL ;SpringBoot
目录
1绪论
随着信息技术的快速发展,各行各业都在积极探索如何利用先进的技术手段提升服务质量与效率。医疗行业作为关系国计民生的重要领域,其信息化建设尤为关键。尤其是在当前社会老龄化加剧、医疗服务需求日益增长的背景下,传统的医院挂号流程面临着诸多挑战,如排队时间长、挂号难、信息不对称等问题,不仅影响了患者的就医体验,也在一定程度上制约了医疗资源的有效利用。
智能医院挂号小程序应运而生,旨在通过引入现代化的信息技术改善上述问题。本项目采用Java作为开发语言,MySQL数据库管理系统存储数据,并基于Spring Boot框架构建应用程序,致力于打造一个高效、便捷、用户友好的智能挂号平台。该平台将支持患者在线完成预约挂号、查询医生排班信息、获取医疗指南等操作,极大简化了患者挂号流程的同时,也提高了医院的工作效率和服务质量。
此外,随着移动互联网的普及和智能手机的广泛使用,人们越来越习惯于通过手机应用来处理日常事务。因此,开发一款集成了现代信息技术优势的智能医院挂号小程序,不仅能够满足患者对于便捷医疗服务的需求,还能够促进医疗服务模式向更加智能化、个性化的方向发展,为智慧医疗的推进贡献力量。在这个过程中,Java语言的稳定性、MySQL数据库的强大数据处理能力以及Spring Boot框架的快速开发特性,为项目的成功实施提供了坚实的技术保障。
开发智能医院挂号小程序具有重要的现实意义和深远的社会价值,主要体现在以下几个方面:
提升医疗服务效率:传统的挂号方式往往需要患者在医院现场长时间排队等候,不仅耗费了患者大量的时间和精力,也降低了医院的服务效率。通过智能医院挂号小程序,患者可以随时随地在线预约挂号、查询医生排班信息及科室位置等,极大缩短了就医等待时间,提高了医疗服务的整体效率。
优化医疗资源配置:该小程序能够实现对医疗资源的精准调度和高效利用。通过对挂号数据的分析,可以帮助医院更好地了解各科室、各医生的工作负荷情况,从而合理安排人力资源,减少资源浪费,提高服务质量。
改善患者就医体验:智能挂号系统为患者提供了更加便捷、透明的就医服务渠道。患者可以根据自身需求选择合适的医生和就诊时间,避免了盲目就医带来的不便。同时,通过提供详细的医疗指南和健康知识推送,有助于增强患者的自我保健意识和能力。
推动智慧医疗发展:本项目采用Java语言、MySQL数据库以及Spring Boot框架进行开发,体现了现代信息技术与医疗服务深度融合的趋势。这种技术架构的选择不仅保证了系统的稳定性和扩展性,也为后续功能的迭代升级奠定了良好的基础。随着人工智能、大数据等新兴技术的不断发展,智能医院挂号小程序有望成为智慧医疗生态系统中的重要组成部分,进一步促进医疗服务模式的创新与发展。
国外在基于微信小程序或类似平台的医院预约挂号系统方面的研究和应用情况有所不同,因为微信主要在中国及一些亚洲国家流行,国外更多地依赖于本地开发的应用程序或服务。然而,国外对于提升医疗服务效率、优化资源配置以及改善患者体验方面的需求与国内是相似的,因此也有许多类似的解决方案。移动应用程序和服务:在美国、英国等发达国家,医疗服务的信息化和智慧化水平相对较高。例如,Zocdoc是一款在美国广泛使用的在线预约挂号服务,它允许用户根据位置、保险覆盖范围、医生专业领域等因素筛选并预约医生。英国国民保健署(NHS)推出的NHS App提供了一系列医疗服务,包括在线预约、查看医疗记录、药物处方管理等功能,为用户提供便捷的医疗服务入口。注重用户体验和数据安全:国外的医疗服务应用通常更加注重用户体验设计,确保界面友好、操作简便,并且会提供详细的科室介绍、医生信息和用户评价等,帮助患者做出更明智的选择。鉴于医疗服务涉及个人隐私保护的重要性,国外的应用特别强调数据的安全性和隐私保护措施,遵循严格的法律法规如GDPR(通用数据保护条例)。第三方整合平台:除了医疗机构自主开发的应用外,还有第三方平台整合了多个医疗机构的资源,提供一站式的预约服务。例如,在某些国家,患者可以通过一个统一的应用预约不同医院的医生,享受无缝连接的服务体验。技术融合:国际上,一些研究者正在探索将云计算、大数据分析、人工智能等先进技术融入医疗服务中,以提高诊断准确性、优化治疗方案和个性化服务推荐等。
尽管微信小程序在国外的应用不如在中国普遍,但上述趋势显示了全球范围内对改进医疗服务流程和提升患者体验的关注。随着技术的发展和普及,预计会有更多创新性的解决方案出现,进一步推动医疗服务向更加智能化、高效化的方向发展。同时,对于希望拓展国际市场的中国开发者而言,了解这些差异和需求有助于更好地定位产品和服务。
随着信息技术的快速发展和移动互联网的广泛普及,智能医疗服务尤其是基于小程序平台(如微信小程序)的医院挂号系统得到了迅速的发展。国家政策的支持,国家卫生健康委员会等相关部门出台了一系列政策鼓励医疗机构采用信息化手段改善服务流程,提高医疗效率和服务质量。许多医院已经或正在开发自己的微信小程序或其他形式的在线服务平台,提供包括预约挂号、支付、检查报告查询等功能。这些平台通常基于Java语言开发,并使用MySQL数据库来存储和管理数据,Spring Boot框架因其快速开发特性和良好的社区支持而被广泛应用。在设计上注重简化用户操作流程,减少等待时间,提高服务质量。比如,“一站式”办理入院出院手续、“预住院”模式等创新措施大大提升了患者的就医体验。一些领先的医疗机构不仅限于基础功能的实现,还致力于构建智慧医院,通过人工智能、大数据分析等先进技术为临床诊断提供辅助,进一步提升医疗服务质量和效率。国内多地医疗机构积极分享成功经验,如航天中心医院、中南大学湘雅医院等,它们在学科建设、服务优化、技术创新等方面的做法为其他医院提供了宝贵的参考。随着实践的深入,不断有新的问题和挑战出现,如如何更好地保护患者隐私、如何确保系统的稳定性和安全性等,这促使相关研究和技术不断发展和完善。
研究如何通过优化用户界面和交互流程来提升患者的使用体验。包括简化挂号流程、提高信息展示的清晰度以及增强系统的易用性。探讨采用何种技术栈(如前端框架、后端服务、数据库等)能够支持高效稳定的服务运行。同时研究如何构建一个可扩展性强、易于维护的系统架构。分析在实现便捷挂号的同时,如何确保患者个人信息的安全,遵守相关的法律法规,如《网络安全法》、《个人信息保护法》等。研究如何通过算法优化挂号过程中的资源分配问题,比如科室医生排班、患者预约时间安排等,以减少等待时间和避免资源浪费。开发基于人工智能的服务功能,例如智能客服帮助解答常见问题、利用大数据分析预测高峰时段进行流量控制等。研究如何将不同的医疗服务资源整合到挂号小程序中,如检查预约、药品配送、在线咨询等,为用户提供一站式的便捷服务。建立有效的用户评价和反馈收集机制,以便及时了解用户的使用感受和需求变化,持续改进服务质量。确保小程序能够在不同操作系统(iOS、Android)、不同尺寸屏幕的设备上都有良好的表现,提供一致性的用户体验。
2相关技术介绍
Java是一种广泛使用的面向对象的编程语言,因其“一次编写,到处运行”的特性而闻名。这意味着Java代码编译后生成的字节码可以在任何支持Java虚拟机(JVM)的平台上运行,无需重新编译。
Java的设计核心是面向对象编程(OOP),它允许开发者通过创建对象来模拟现实世界中的实体。OOP包括封装、继承、多态和抽象等概念,这些都有助于组织复杂的程序逻辑,并提高代码的可重用性和可维护性。由于Java应用程序是在JVM上运行而不是直接在操作系统上执行,因此只要目标系统拥有兼容版本的JVM,Java应用就能在其上运行。这使得Java具有很强的跨平台能力。
Java是一个强类型语言,意味着所有变量必须先声明其数据类型才能使用。这种严格的类型检查有助于减少错误并提高程序的稳定性。Java提供了自动垃圾回收机制,能够自动追踪不再使用的对象并释放它们占用的内存空间。这减轻了程序员手动管理内存的负担,降低了内存泄漏的风险。Java拥有一个非常丰富的标准类库,涵盖了从基本的数据结构到网络通信、数据库连接等多个方面。这些类库极大地提高了开发效率,减少了重复造轮子的工作。Java内置对多线程的支持,允许程序同时执行多个任务。这对于需要高并发处理的应用来说非常重要,比如服务器端应用。Java设计时就考虑到了安全性,提供了一系列的安全特性,如字节码验证、安全管理器等,帮助保护用户免受恶意代码的攻击。
围绕Java形成了庞大的生态系统,包括众多开源框架(如Spring, Hibernate)和开发工具(如Eclipse, IntelliJ IDEA),这些都极大地促进了Java的发展和普及。
对于智能医院挂号小程序这样的项目,Java可以作为后端服务的主要开发语言,用于构建高效、稳定的服务端应用。结合现代的Web开发框架和数据库技术,Java能够有效地处理用户的请求、管理医疗资源、确保数据安全以及优化用户体验。
MySQL是一款非常流行的关系型数据库管理系统(RDBMS),它使用结构化查询语言(SQL)进行数据库管理。MySQL因其高性能、可靠性和易用性而广泛应用于各种规模的应用程序中,从个人项目到大型企业级应用。
MySQL是一个开源软件,拥有一个活跃的社区支持。这意味着用户可以自由地下载、使用和修改MySQL,而且对于大多数用途来说是免费的。MySQL设计时就考虑了简单性和可用性。安装过程相对简单,并且提供了多种工具来简化数据库管理和开发任务。通过优化的默认设置以及可调参数,能够提供卓越的读写速度。此外,它还支持索引、缓存等机制以进一步提高性能。具有可靠性和稳定性,能够在高负载下持续运行,适合需要长时间不间断服务的企业应用。支持多个存储引擎,每个都有其特定的优势。提供了强大的安全特性,包括用户认证、密码加密、权限控制等,确保数据的安全访问。支持多种方式的数据备份和恢复,如热备份、冷备份、逻辑备份等,帮助用户有效保护数据免受丢失风险。具有良好的扩展性和兼容性,不仅支持标准的SQL语法,还能与其他技术良好集成,比如Java、Python、PHP等编程语言,以及Apache、Nginx等Web服务器。通过MySQL集群等功能,MySQL能够支持分布式数据库部署,满足大规模分布式应用的需求。
在开发智能医院挂号小程序时,MySQL可以作为后端数据库解决方案,用于存储患者信息、医生排班、挂号记录等重要数据。利用MySQL的高效查询处理能力,可以快速响应用户的请求,保证系统的流畅运行。同时,MySQL提供的安全性措施也能确保敏感信息得到妥善保护。
Spring Boot 是一个用于简化基于 Spring 框架的应用程序开发和部署的工具集。它通过提供默认配置以及嵌入式的服务器、安全、监控等功能,极大地方便了开发者快速搭建生产级别的应用。Spring Boot 能根据项目依赖自动配置 Spring 和其他第三方库,减少了手动配置的工作量。起步依赖(Starter Dependencies)。这些是预先定义好的一组依赖描述符,可以轻松地将常用的库集成到你的项目中,如Web开发、数据库访问等。Spring Boot 应用可以通过 java -jar 命令直接运行,因为它内置了Tomcat、Jetty或Undertow这样的Servlet容器。Spring Boot不需要任何代码生成步骤,也不需要XML配置即可快速搭建起项目框架。包括健康检查、审计、度量收集等多种功能,帮助你监视和管理你的应用程序。
3需求分析
UML被广泛应用于软件开发过程中,尤其是在需求分析、系统设计等阶段,提供了一种清晰沟通概念和设计思路的工具。它支持面向对象的设计方法,并且可以用于表达从概念到详细设计再到部署的所有架构视图。本文将基于角色模块对系统进行需求分析。
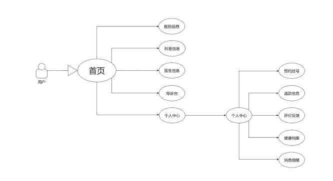
患者用户可查看医院信息、医生信息、科室信息,导诊台可提供在线导诊服务,帮助用户解答就诊过程中遇到的问题,通过我的个人中心,用户可以管理自己的个人信息、预约记录、健康档案等。患者用户用例图如图3-1所示。

图3-1 患者用户用例图
管理员可管理医院信息,科室信息,医生信息,预约挂号管理,退款信息,健康档案,系统管理,医疗资源管理。管理员用例图如图3-2所示。

图3-2 管理员用例图
医生用户可管理预约挂号信息,退款信息,健康档案。医生用户用例图如图3-3所示。

图3-3医生用户用例图
1.可用性需求
系统必须具备高可用性,以确保其在各种使用场景下能够稳定运行。为满足可用性要求,系统应当具备自恢复能力和冗余机制,避免因单点故障而导致的服务中断。具体而言,系统的部署架构应支持负载均衡和集群配置,通过多个实例的协作提高整体系统的可用性。系统应提供详尽的监控与告警机制,能够实时追踪系统运行状态,及时发现潜在问题并触发自动恢复操作或通知管理员。在用户体验方面,系统需要提供清晰的错误提示信息,并能够在发生异常时通过回滚操作或其他容错机制,保证用户的操作不受到严重影响。
2.可靠性需求
可靠性要求系统在长时间运行中保持稳定,能够有效应对各种可能的故障和压力。系统设计应支持高可用的数据库架构,采用数据库主从复制、分片等技术以实现数据的可靠存储与访问。应用层应具备容错能力,在面对硬件故障、网络中断等意外情况时,能够保持系统的正常服务或在故障恢复后迅速恢复数据和业务流程。系统应具备日志记录功能,能够全面记录操作过程和异常信息,从而为问题追踪与系统优化提供数据支持。系统的可靠性还需要通过压力测试和稳定性测试来验证,确保在大规模用户访问及高并发场景下能够正常运行,不发生崩溃或数据丢失现象。
3.安全性需求
系统的安全性需求必须得到高度重视,确保系统和用户数据的保密性、完整性和可用性。为实现数据安全,系统应采用加密技术,特别是在用户认证、敏感数据传输和存储过程中,采用SSL/TLS协议进行加密通信,确保数据在传输过程中不被窃取或篡改。系统应支持用户身份验证与授权管理,采用如OAuth、JWT等安全机制防止未授权访问。访问控制应细化到资源级别,确保不同角色的用户只能访问其权限范围内的功能。为了防止恶意攻击,系统还应加强对常见攻击方式(如SQL注入、XSS攻击、CSRF攻击等)的防护,通过输入验证、输出转义、会话管理等技术措施提高系统的安全性。系统应定期进行安全审计与漏洞扫描,及时发现并修补可能的安全漏洞,保障系统的长期安全运营。
小程序采用当前主流的SpringBoot开发框架,具备良好的技术基础。这些技术已被广泛应用于多种商业项目,具备成熟的文档和社区支持,便于开发获取必要的资源与解决方案。个人拥有丰富的相关技术经验,能够有效应对潜在技术挑战。所需的软硬件资源易于获取,且具备良好的兼容性,降低了技术实现的难度。
小程序的设计直观、简洁,易于导航。对于不同年龄段和技术熟练度的用户来说,操作流程简化。提供了清晰的指示和帮助文档,确保用户能够轻松完成挂号、查询等操作。小程序在各种设备上都能流畅运行,包括不同尺寸的手机和平板电脑,并且能够在不同的操作系统版本中保持良好的兼容性。支持第三方支付平台,方便患者在线支付挂号费和其他费用。
小程序所使用的软件为开源技术,降低了使用费用,同时硬件成本较低,使得整体初始投入相对合理,具备较高性价比。因此,在经济上是完全可行的。
3.4.1操作流程分析
用户打开小程序进入登录界面,输入账号、密码验证码后,系统验证其信息是否正确。如果验证通过,则进入功能界面并进一步进入功能处理界面,最后流程结束;如图3-4所示。

图3-4程序操作流程图
3.4.2添加信息流程
添加信息流程图,如下图所示:

图3-5添加信息流程图
3.4.3删除信息流程
删除信息流程图,如下图所示:

图3-6删除信息流程图
4小程序设计
采该系统主要分为三个层次:视图层、逻辑层和系统层,并通过独立线程进行数据和事件的传递。视图层包含多个页面,每个页面负责展示用户界面和交互内容。WXML 是用于定义页面结构的模板语言,WXSS 是用于定义页面样式的样式表语言。页面从逻辑层接收数据,并将其渲染到界面上。用户在页面上的操作(如点击按钮)会触发事件,这些事件会被发送到逻辑层进行处理。Manager负责管理应用程序的状态和业务逻辑。API提供与后端服务器通信的接口,处理网络请求和响应。数据 (Data)逻辑层处理后的数据会被发送到视图层进行展示。事件 (Event)逻辑层接收来自视图层的事件,并根据事件执行相应的业务逻辑。系统层通过 WeixinJsBridge 实现与微信客户端的深度集成。通过 HTTPS 协议与第三方服务器进行安全通信。逻辑层通过 API 与第三方服务器交换数据,包括用户信息、预约记录等。
此架构设计确保了系统的可扩展性、安全性和稳定性,同时为用户提供流畅便捷的服务体验。通过清晰地划分各层职责,可以更高效地进行开发维护工作,并便于未来根据需求变化进行升级调整。。整个系统架构如图4-1所示。

图4-1 系统架构图
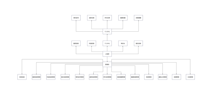
程序的总体架构设计将采用分层架构,包括数据层、应用层和展示层。数据层负责存储患者信息、病历记录、检查报告等重要数据,应用层处理业务逻辑和数据分析,展示层则负责用户界面的呈现与交互。通过云平台实现系统的高可扩展性和数据的集中管理,保证系统能够处理海量数据并实现高效响应。系统功能结构图如图4-2所示。

图4-2 系统功能结构图
在进行数据库设计时,概念设计帮助明确系统的整体结构和需求。在这一阶段,需要确定实体、属性以及它们之间的关系,为后续的数据库表设计奠定基础。接下来,将深入探讨数据库表设计的具体细节,实现更高效的数据存储和管理。
概念设计是数据库设计的第一步,其主要目标是对系统的数据需求进行全面的理解和抽象错误!未找到引用源。。在这一阶段,通过建立实体-关系模型(ER模型)来识别系统中的关键实体、属性及其相互关系。概念设计的输出是一个清晰的ER图,作为后续数据库表设计的基础。以下将展示系统的全局E-R图以及各个实体的属性图。

系统全局E-R图如图4-3所示。
这一阶段的重点是将概念模型转换为实际的数据库结构,包括表的创建、字段的定义及数据类型的选择。每个实体通常对应于数据库中的一张表,而实体的属性则转化为表的列[8]。以下是系统的数据库表设计展示。
表 4-1-access_token(登陆访问时长)
| 编号 | 字段名 | 类型 | 长度 | 是否非空 | 是否主键 | 注释 |
| 1 | token_id | int | 是 | 是 | 临时访问牌ID | |
| 2 | token | varchar | 64 | 否 | 否 | 临时访问牌 |
| 3 | info | text | 65535 | 否 | 否 | 信息 |
| 4 | maxage | int | 是 | 否 | 最大寿命:默认2小时 | |
| 5 | create_time | timestamp | 是 | 否 | 创建时间 | |
| 6 | update_time | timestamp | 是 | 否 | 更新时间 | |
| 7 | user_id | int | 是 | 否 | 用户编号 |
表 4-2-article(文章)
| 编号 | 字段名 | 类型 | 长度 | 是否非空 | 是否主键 | 注释 |
| 1 | article_id | mediumint | 是 | 是 | 文章id | |
| 2 | title | varchar | 125 | 是 | 是 | 标题 |
| 3 | type | varchar | 64 | 是 | 否 | 文章分类 |
| 4 | hits | int | 是 | 否 | 点击数 | |
| 5 | praise_len | int | 是 | 否 | 点赞数 | |
| 6 | create_time | timestamp | 是 | 否 | 创建时间 | |
| 7 | update_time | timestamp | 是 | 否 | 更新时间 | |
| 8 | source | varchar | 255 | 否 | 否 | 来源 |
| 9 | url | varchar | 255 | 否 | 否 | 来源地址 |
| 10 | tag | varchar | 255 | 否 | 否 | 标签 |
| 11 | content | longtext | 4294967295 | 否 | 否 | 正文 |
| 12 | img | varchar | 255 | 否 | 否 | 封面图 |
| 13 | description | text | 65535 | 否 | 否 | 文章描述 |
表 4-3-article_type(文章分类)
| 编号 | 字段名 | 类型 | 长度 | 是否非空 | 是否主键 | 注释 |
| 1 | type_id | smallint | 是 | 是 | 分类ID | |
| 2 | display | smallint | 是 | 否 | 显示顺序 | |
| 3 | name | varchar | 16 | 是 | 否 | 分类名称 |
| 4 | father_id | smallint | 是 | 否 | 上级分类ID | |
| 5 | description | varchar | 255 | 否 | 否 | 描述 |
| 6 | icon | text | 65535 | 否 | 否 | 分类图标 |
| 7 | url | varchar | 255 | 否 | 否 | 外链地址 |
| 8 | create_time | timestamp | 是 | 否 | 创建时间 | |
| 9 | update_time | timestamp | 是 | 否 | 更新时间 |
表 4-4-auth(用户权限管理)
| 编号 | 字段名 | 类型 | 长度 | 是否非空 | 是否主键 | 注释 |
| 1 | auth_id | int | 是 | 是 | 授权ID | |
| 2 | user_group | varchar | 64 | 否 | 否 | 用户组 |
| 3 | mod_name | varchar | 64 | 否 | 否 | 模块名 |
| 4 | table_name | varchar | 64 | 否 | 否 | 表名 |
| 5 | page_title | varchar | 255 | 否 | 否 | 页面标题 |
| 6 | path | varchar | 255 | 否 | 否 | 路由路径 |
| 7 | parent | varchar | 64 | 否 | 否 | 父级菜单 |
| 8 | parent_sort | int | 是 | 否 | 父级菜单排序 | |
| 9 | position | varchar | 32 | 否 | 否 | 位置 |
| 10 | mode | varchar | 32 | 是 | 否 | 跳转方式 |
| 11 | add | tinyint | 是 | 否 | 是否可增加 | |
| 12 | del | tinyint | 是 | 否 | 是否可删除 | |
| 13 | set | tinyint | 是 | 否 | 是否可修改 | |
| 14 | get | tinyint | 是 | 否 | 是否可查看 | |
| 15 | field_add | text | 65535 | 否 | 否 | 添加字段 |
| 16 | field_set | text | 65535 | 否 | 否 | 修改字段 |
| 17 | field_get | text | 65535 | 否 | 否 | 查询字段 |
| 18 | table_nav_name | varchar | 500 | 否 | 否 | 跨表导航名称 |
| 19 | table_nav | varchar | 500 | 否 | 否 | 跨表导航 |
| 20 | option | text | 65535 | 否 | 否 | 配置 |
| 21 | create_time | timestamp | 是 | 否 | 创建时间 | |
| 22 | update_time | timestamp | 是 | 否 | 更新时间 |
表 4-5-code_token(验证码)
| 编号 | 字段名 | 类型 | 长度 | 是否非空 | 是否主键 | 注释 |
| 1 | code_token_id | int | 是 | 是 | 验证码ID | |
| 2 | token | varchar | 255 | 否 | 否 | 令牌 |
| 3 | code | varchar | 255 | 否 | 否 | 验证码 |
| 4 | expire_time | timestamp | 是 | 否 | 失效时间 | |
| 5 | create_time | timestamp | 是 | 否 | 创建时间 | |
| 6 | update_time | timestamp | 是 | 否 | 更新时间 |
表 4-6-collect(收藏)
| 编号 | 字段名 | 类型 | 长度 | 是否非空 | 是否主键 | 注释 |
| 1 | collect_id | int | 是 | 是 | 收藏ID | |
| 2 | user_id | int | 是 | 是 | 收藏人ID | |
| 3 | source_table | varchar | 255 | 否 | 否 | 来源表 |
| 4 | source_field | varchar | 255 | 否 | 否 | 来源字段 |
| 5 | source_id | int | 是 | 否 | 来源ID | |
| 6 | title | varchar | 255 | 否 | 否 | 标题 |
| 7 | img | varchar | 255 | 否 | 否 | 封面 |
| 8 | create_time | timestamp | 是 | 否 | 创建时间 | |
| 9 | update_time | timestamp | 是 | 否 | 更新时间 |
表 4-7-comment(评论)
| 编号 | 字段名 | 类型 | 长度 | 是否非空 | 是否主键 | 注释 |
| 1 | comment_id | int | 是 | 是 | 评论ID | |
| 2 | user_id | int | 是 | 是 | 评论人ID | |
| 3 | reply_to_id | int | 是 | 否 | 回复评论ID | |
| 4 | content | longtext | 4294967295 | 否 | 否 | 内容 |
| 5 | nickname | varchar | 255 | 否 | 否 | 昵称 |
| 6 | avatar | varchar | 255 | 否 | 否 | 头像地址 |
| 7 | create_time | timestamp | 是 | 否 | 创建时间 | |
| 8 | update_time | timestamp | 是 | 否 | 更新时间 | |
| 9 | source_table | varchar | 255 | 否 | 否 | 来源表 |
| 10 | source_field | varchar | 255 | 否 | 否 | 来源字段 |
| 11 | source_id | int | 是 | 否 | 来源ID |
表 4-8-department_information(科室信息)
| 编号 | 字段名 | 类型 | 长度 | 是否非空 | 是否主键 | 注释 |
| 1 | department_information_id | int | 是 | 是 | 科室信息ID | |
| 2 | department_name | varchar | 64 | 是 | 否 | 科室名称 |
| 3 | department_pictures | varchar | 255 | 是 | 否 | 科室图片 |
| 4 | establishment_time | date | 否 | 否 | 创办时间 | |
| 5 | department_introduction | text | 65535 | 否 | 否 | 科室简介 |
| 6 | department_details | text | 65535 | 否 | 否 | 科室详情 |
| 7 | hits | int | 是 | 否 | 点击数 | |
| 8 | praise_len | int | 是 | 否 | 点赞数 | |
| 9 | collect_len | int | 是 | 否 | 收藏数 | |
| 10 | comment_len | int | 是 | 否 | 评论数 | |
| 11 | create_time | datetime | 是 | 否 | 创建时间 | |
| 12 | update_time | timestamp | 是 | 否 | 更新时间 |
表 4-9-doctor_information(医生信息)
| 编号 | 字段名 | 类型 | 长度 | 是否非空 | 是否主键 | 注释 |
| 1 | doctor_information_id | int | 是 | 是 | 医生信息ID | |
| 2 | doctor_users | int | 否 | 否 | 医生用户 | |
| 3 | doctors_name | varchar | 64 | 否 | 否 | 医生姓名 |
| 4 | department_to_which_it_belongs | varchar | 64 | 是 | 否 | 所属科室 |
| 5 | doctors_picture | varchar | 255 | 是 | 否 | 医生图片 |
| 6 | doctors_gender | varchar | 64 | 否 | 否 | 医生性别 |
| 7 | doctors_title | varchar | 64 | 否 | 否 | 医生职称 |
| 8 | doctors_educational_background | varchar | 64 | 否 | 否 | 医生学历 |
| 9 | registration_fee | double | 否 | 否 | 挂号费用 | |
| 10 | remaining_quantity | double | 是 | 否 | 剩余数量 | |
| 11 | cost_details | text | 65535 | 否 | 否 | 费用明细 |
| 12 | doctor_introduction | text | 65535 | 否 | 否 | 医生简介 |
| 13 | treatment_cases | text | 65535 | 否 | 否 | 治疗案例 |
| 14 | doctor_details | text | 65535 | 否 | 否 | 医生详情 |
| 15 | hits | int | 是 | 否 | 点击数 | |
| 16 | praise_len | int | 是 | 否 | 点赞数 | |
| 17 | collect_len | int | 是 | 否 | 收藏数 | |
| 18 | comment_len | int | 是 | 否 | 评论数 | |
| 19 | recommend | int | 是 | 否 | 智能推荐 | |
| 20 | make_an_appointment_for_registration_limit_times | int | 是 | 否 | 预约挂号限制次数 | |
| 21 | create_time | datetime | 是 | 否 | 创建时间 | |
| 22 | update_time | timestamp | 是 | 否 | 更新时间 |
表 4-10-doctor_users(医生用户)
| 编号 | 字段名 | 类型 | 长度 | 是否非空 | 是否主键 | 注释 |
| 1 | doctor_users_id | int | 是 | 是 | 医生用户ID | |
| 2 | doctors_name | varchar | 64 | 是 | 否 | 医生姓名 |
| 3 | doctors_gender | varchar | 64 | 否 | 否 | 医生性别 |
| 4 | phone_number | varchar | 16 | 是 | 否 | 手机号码 |
| 5 | examine_state | varchar | 16 | 是 | 否 | 审核状态 |
| 6 | user_id | int | 是 | 否 | 用户ID | |
| 7 | create_time | datetime | 是 | 否 | 创建时间 | |
| 8 | update_time | timestamp | 是 | 否 | 更新时间 |
表 4-11-evaluation_feedback(评价反馈)
| 编号 | 字段名 | 类型 | 长度 | 是否非空 | 是否主键 | 注释 |
| 1 | evaluation_feedback_id | int | 是 | 是 | 评价反馈ID | |
| 2 | reserve_number | varchar | 64 | 否 | 否 | 预约编号 |
| 3 | doctor_users | int | 否 | 否 | 医生用户 | |
| 4 | doctor_name | varchar | 64 | 否 | 否 | 医生姓名 |
| 5 | department_to_which_it_belongs | varchar | 64 | 否 | 否 | 所属科室 |
| 6 | registered_user | int | 否 | 否 | 注册用户 | |
| 7 | user_name | varchar | 64 | 否 | 否 | 用户姓名 |
| 8 | feedback_title | varchar | 64 | 是 | 否 | 反馈标题 |
| 9 | feedback_image | varchar | 255 | 否 | 否 | 反馈图片 |
| 10 | submission_date | date | 否 | 否 | 提交日期 | |
| 11 | improvement_suggestions | text | 65535 | 否 | 否 | 改进建议 |
| 12 | evaluation_content | text | 65535 | 否 | 否 | 评价内容 |
| 13 | create_time | datetime | 是 | 否 | 创建时间 | |
| 14 | update_time | timestamp | 是 | 否 | 更新时间 | |
| 15 | source_table | varchar | 255 | 否 | 否 | 来源表 |
| 16 | source_id | int | 否 | 否 | 来源ID | |
| 17 | source_user_id | int | 否 | 否 | 来源用户 |
表 4-12-forum(论坛)
| 编号 | 字段名 | 类型 | 长度 | 是否非空 | 是否主键 | 注释 |
| 1 | forum_id | mediumint | 是 | 是 | 论坛ID | |
| 2 | display | smallint | 是 | 否 | 排序 | |
| 3 | user_id | mediumint | 是 | 否 | 用户ID | |
| 4 | nickname | varchar | 16 | 否 | 否 | 昵称 |
| 5 | praise_len | int | 否 | 否 | 点赞数 | |
| 6 | hits | int | 是 | 否 | 访问数 | |
| 7 | title | varchar | 125 | 是 | 否 | 标题 |
| 8 | keywords | varchar | 125 | 否 | 否 | 关键词 |
| 9 | description | varchar | 255 | 否 | 否 | 描述 |
| 10 | url | varchar | 255 | 否 | 否 | 来源地址 |
| 11 | tag | varchar | 255 | 否 | 否 | 标签 |
| 12 | img | text | 65535 | 否 | 否 | 封面图 |
| 13 | content | longtext | 4294967295 | 否 | 否 | 正文 |
| 14 | create_time | timestamp | 是 | 否 | 创建时间 | |
| 15 | update_time | timestamp | 是 | 否 | 更新时间 | |
| 16 | avatar | varchar | 255 | 否 | 否 | 发帖人头像 |
| 17 | type | varchar | 64 | 是 | 否 | 论坛分类 |
| 18 | istop | int | 是 | 否 | 是否置顶 |
表 4-13-forum_type(论坛分类)
| 编号 | 字段名 | 类型 | 长度 | 是否非空 | 是否主键 | 注释 |
| 1 | type_id | smallint | 是 | 是 | 分类ID | |
| 2 | name | varchar | 16 | 是 | 否 | 分类名称 |
| 3 | description | varchar | 255 | 否 | 否 | 描述 |
| 4 | url | varchar | 255 | 否 | 否 | 外链地址 |
| 5 | father_id | smallint | 是 | 否 | 上级分类ID | |
| 6 | icon | varchar | 255 | 否 | 否 | 分类图标 |
| 7 | create_time | timestamp | 是 | 否 | 创建时间 | |
| 8 | update_time | timestamp | 是 | 否 | 更新时间 |
表 4-14-health_records(健康档案)
| 编号 | 字段名 | 类型 | 长度 | 是否非空 | 是否主键 | 注释 |
| 1 | health_records_id | int | 是 | 是 | 健康档案ID | |
| 2 | registered_user | int | 否 | 否 | 注册用户 | |
| 3 | user_name | varchar | 64 | 否 | 否 | 用户姓名 |
| 4 | phone_number | varchar | 64 | 否 | 否 | 手机号码 |
| 5 | record_date | date | 否 | 否 | 记录日期 | |
| 6 | health | varchar | 64 | 否 | 否 | 健康状况 |
| 7 | physical_condition | text | 65535 | 否 | 否 | 身体状况 |
| 8 | exercise_habits | text | 65535 | 否 | 否 | 运动习惯 |
| 9 | eating_habits | text | 65535 | 否 | 否 | 饮食习惯 |
| 10 | create_time | datetime | 是 | 否 | 创建时间 | |
| 11 | update_time | timestamp | 是 | 否 | 更新时间 |
表 4-15-hits(用户点击)
| 编号 | 字段名 | 类型 | 长度 | 是否非空 | 是否主键 | 注释 |
| 1 | hits_id | int | 是 | 是 | 点赞ID | |
| 2 | user_id | int | 是 | 否 | 点赞人 | |
| 3 | create_time | timestamp | 是 | 否 | 创建时间 | |
| 4 | update_time | timestamp | 是 | 否 | 更新时间 | |
| 5 | source_table | varchar | 255 | 否 | 否 | 来源表 |
| 6 | source_field | varchar | 255 | 否 | 否 | 来源字段 |
| 7 | source_id | int | 是 | 否 | 来源ID |
表 4-16-hospital_information(医院信息)
| 编号 | 字段名 | 类型 | 长度 | 是否非空 | 是否主键 | 注释 |
| 1 | hospital_information_id | int | 是 | 是 | 医院信息ID | |
| 2 | hospital_name | varchar | 64 | 是 | 否 | 医院名称 |
| 3 | hospital_images | varchar | 255 | 是 | 否 | 医院图片 |
| 4 | field | text | 65535 | 否 | 否 | 擅长领域 |
| 5 | hospital_introduction | text | 65535 | 否 | 否 | 医院简介 |
| 6 | hospital_details | text | 65535 | 否 | 否 | 医院详情 |
| 7 | hits | int | 是 | 否 | 点击数 | |
| 8 | praise_len | int | 是 | 否 | 点赞数 | |
| 9 | collect_len | int | 是 | 否 | 收藏数 | |
| 10 | comment_len | int | 是 | 否 | 评论数 | |
| 11 | create_time | datetime | 是 | 否 | 创建时间 | |
| 12 | update_time | timestamp | 是 | 否 | 更新时间 |
表 4-17-make_an_appointment_for_registration(预约挂号)
| 编号 | 字段名 | 类型 | 长度 | 是否非空 | 是否主键 | 注释 |
| 1 | make_an_appointment_for_registration_id | int | 是 | 是 | 预约挂号ID | |
| 2 | appointment_number | varchar | 64 | 否 | 否 | 预约编号 |
| 3 | doctor_users | int | 否 | 否 | 医生用户 | |
| 4 | doctors_name | varchar | 64 | 否 | 否 | 医生姓名 |
| 5 | registration_fee | varchar | 64 | 否 | 否 | 挂号费用 |
| 6 | department_to_which_it_belongs | varchar | 64 | 否 | 否 | 所属科室 |
| 7 | remaining_quantity | varchar | 64 | 否 | 否 | 剩余数量 |
| 8 | registered_user | int | 否 | 否 | 注册用户 | |
| 9 | user_name | varchar | 64 | 否 | 否 | 用户姓名 |
| 10 | user_gender | varchar | 64 | 否 | 否 | 用户性别 |
| 11 | number_of_appointments | varchar | 64 | 否 | 否 | 预约数量 |
| 12 | time_of_appointment | date | 否 | 否 | 预约时间 | |
| 13 | appointment_period | varchar | 64 | 否 | 否 | 预约时段 |
| 14 | appointment_remarks | text | 65535 | 否 | 否 | 预约备注 |
| 15 | examine_state | varchar | 16 | 是 | 否 | 审核状态 |
| 16 | examine_reply | varchar | 16 | 否 | 否 | 审核回复 |
| 17 | pay_state | varchar | 16 | 是 | 否 | 支付状态 |
| 18 | pay_type | varchar | 16 | 否 | 否 | 支付类型: 微信、支付宝、网银 |
| 19 | refund_information_limit_times | int | 是 | 否 | 申请退款限制次数 | |
| 20 | evaluation_feedback_limit_times | int | 是 | 否 | 评价反馈限制次数 | |
| 21 | message_reminder_limit_times | int | 是 | 否 | 消息提醒限制次数 | |
| 22 | create_time | datetime | 是 | 否 | 创建时间 | |
| 23 | update_time | timestamp | 是 | 否 | 更新时间 | |
| 24 | source_table | varchar | 255 | 否 | 否 | 来源表 |
| 25 | source_id | int | 否 | 否 | 来源ID | |
| 26 | source_user_id | int | 否 | 否 | 来源用户 |
表 4-18-message_reminder(消息提醒)
| 编号 | 字段名 | 类型 | 长度 | 是否非空 | 是否主键 | 注释 |
| 1 | message_reminder_id | int | 是 | 是 | 消息提醒ID | |
| 2 | appointment_number | varchar | 64 | 否 | 否 | 预约编号 |
| 3 | doctor_users | int | 否 | 否 | 医生用户 | |
| 4 | doctors_name | varchar | 64 | 否 | 否 | 医生姓名 |
| 5 | registration_fee | varchar | 64 | 否 | 否 | 挂号费用 |
| 6 | department_to_which_it_belongs | varchar | 64 | 否 | 否 | 所属科室 |
| 7 | registered_user | int | 否 | 否 | 注册用户 | |
| 8 | user_name | varchar | 64 | 否 | 否 | 用户姓名 |
| 9 | user_gender | varchar | 64 | 否 | 否 | 用户性别 |
| 10 | time_of_appointment | varchar | 64 | 否 | 否 | 预约时间 |
| 11 | appointment_period | varchar | 64 | 否 | 否 | 预约时段 |
| 12 | notification_title | varchar | 64 | 是 | 否 | 通知标题 |
| 13 | notification_date | date | 是 | 否 | 通知日期 | |
| 14 | notification_content | text | 65535 | 否 | 否 | 通知内容 |
| 15 | notice_remarks | text | 65535 | 否 | 否 | 通知备注 |
| 16 | matters_needing_attention | text | 65535 | 否 | 否 | 注意事项 |
| 17 | create_time | datetime | 是 | 否 | 创建时间 | |
| 18 | update_time | timestamp | 是 | 否 | 更新时间 | |
| 19 | source_table | varchar | 255 | 否 | 否 | 来源表 |
| 20 | source_id | int | 否 | 否 | 来源ID | |
| 21 | source_user_id | int | 否 | 否 | 来源用户 |
表 4-19-notice(公告)
| 编号 | 字段名 | 类型 | 长度 | 是否非空 | 是否主键 | 注释 |
| 1 | notice_id | mediumint | 是 | 是 | 公告ID | |
| 2 | title | varchar | 125 | 是 | 否 | 标题 |
| 3 | content | longtext | 4294967295 | 否 | 否 | 正文 |
| 4 | create_time | timestamp | 是 | 否 | 创建时间 | |
| 5 | update_time | timestamp | 是 | 否 | 更新时间 |
表 4-20-praise(点赞)
| 编号 | 字段名 | 类型 | 长度 | 是否非空 | 是否主键 | 注释 |
| 1 | praise_id | int | 是 | 是 | 点赞ID | |
| 2 | user_id | int | 是 | 是 | 点赞人 | |
| 3 | create_time | timestamp | 是 | 否 | 创建时间 | |
| 4 | update_time | timestamp | 是 | 否 | 更新时间 | |
| 5 | source_table | varchar | 255 | 否 | 否 | 来源表 |
| 6 | source_field | varchar | 255 | 否 | 否 | 来源字段 |
| 7 | source_id | int | 是 | 否 | 来源ID | |
| 8 | status | tinyint | 是 | 否 | 点赞状态:1为点赞,0已取消 |
表 4-21-refund_information(退款信息)
| 编号 | 字段名 | 类型 | 长度 | 是否非空 | 是否主键 | 注释 |
| 1 | refund_information_id | int | 是 | 是 | 退款信息ID | |
| 2 | reserve_number | varchar | 64 | 否 | 否 | 预约编号 |
| 3 | doctor_users | int | 否 | 否 | 医生用户 | |
| 4 | doctors_name | varchar | 64 | 否 | 否 | 医生姓名 |
| 5 | registration_fee | varchar | 64 | 否 | 否 | 挂号费用 |
| 6 | department_to_which_it_belongs | varchar | 64 | 否 | 否 | 所属科室 |
| 7 | registered_user | int | 否 | 否 | 注册用户 | |
| 8 | user_name | varchar | 64 | 否 | 否 | 用户姓名 |
| 9 | user_gender | varchar | 64 | 否 | 否 | 用户性别 |
| 10 | time_of_appointment | varchar | 64 | 否 | 否 | 预约时间 |
| 11 | appointment_period | varchar | 64 | 否 | 否 | 预约时段 |
| 12 | application_time | date | 否 | 否 | 申请时间 | |
| 13 | reason_for_application | text | 65535 | 否 | 否 | 申请原因 |
| 14 | examine_state | varchar | 16 | 是 | 否 | 审核状态 |
| 15 | examine_reply | varchar | 16 | 否 | 否 | 审核回复 |
| 16 | create_time | datetime | 是 | 否 | 创建时间 | |
| 17 | update_time | timestamp | 是 | 否 | 更新时间 | |
| 18 | source_table | varchar | 255 | 否 | 否 | 来源表 |
| 19 | source_id | int | 否 | 否 | 来源ID | |
| 20 | source_user_id | int | 否 | 否 | 来源用户 |
表 4-22-registered_user(注册用户)
| 编号 | 字段名 | 类型 | 长度 | 是否非空 | 是否主键 | 注释 |
| 1 | registered_user_id | int | 是 | 是 | 注册用户ID | |
| 2 | user_name | varchar | 64 | 是 | 否 | 用户姓名 |
| 3 | user_gender | varchar | 64 | 是 | 否 | 用户性别 |
| 4 | phone_number | varchar | 16 | 是 | 是 | 手机号码 |
| 5 | recommended_tags | varchar | 64 | 是 | 否 | 标签推荐 |
| 6 | examine_state | varchar | 16 | 是 | 否 | 审核状态 |
| 7 | user_id | int | 是 | 否 | 用户ID | |
| 8 | create_time | datetime | 是 | 否 | 创建时间 | |
| 9 | update_time | timestamp | 是 | 否 | 更新时间 |
表 4-23-schedule(日程管理)
| 编号 | 字段名 | 类型 | 长度 | 是否非空 | 是否主键 | 注释 |
| 1 | schedule_id | smallint | 是 | 是 | 日程ID | |
| 2 | content | varchar | 255 | 否 | 否 | 日程内容 |
| 3 | scheduled_time | datetime | 否 | 否 | 计划时间 | |
| 4 | user_id | int | 是 | 否 | 用户ID | |
| 5 | create_time | datetime | 否 | 否 | 创建时间 | |
| 6 | update_time | datetime | 否 | 否 | 更新时间 |
表 4-24-score(评分)
| 编号 | 字段名 | 类型 | 长度 | 是否非空 | 是否主键 | 注释 |
| 1 | score_id | int | 是 | 是 | 评分ID | |
| 2 | user_id | int | 是 | 否 | 评分人 | |
| 3 | nickname | varchar | 64 | 否 | 否 | 昵称 |
| 4 | score_num | double | 是 | 否 | 评分 | |
| 5 | create_time | timestamp | 是 | 否 | 创建时间 | |
| 6 | update_time | timestamp | 是 | 否 | 更新时间 | |
| 7 | source_table | varchar | 255 | 否 | 否 | 来源表 |
| 8 | source_field | varchar | 255 | 否 | 否 | 来源字段 |
| 9 | source_id | int | 是 | 否 | 来源ID |
表 4-25-slides(轮播图)
| 编号 | 字段名 | 类型 | 长度 | 是否非空 | 是否主键 | 注释 |
| 1 | slides_id | int | 是 | 是 | 轮播图ID | |
| 2 | title | varchar | 64 | 否 | 否 | 标题 |
| 3 | content | varchar | 255 | 否 | 否 | 内容 |
| 4 | url | varchar | 255 | 否 | 否 | 链接 |
| 5 | img | varchar | 255 | 否 | 否 | 轮播图 |
| 6 | hits | int | 是 | 否 | 点击量 | |
| 7 | create_time | timestamp | 是 | 否 | 创建时间 | |
| 8 | update_time | timestamp | 是 | 否 | 更新时间 |
表 4-26-upload(文件上传)
| 编号 | 字段名 | 类型 | 长度 | 是否非空 | 是否主键 | 注释 |
| 1 | upload_id | int | 是 | 是 | 上传ID | |
| 2 | name | varchar | 64 | 否 | 否 | 文件名 |
| 3 | path | varchar | 255 | 否 | 否 | 访问路径 |
| 4 | file | varchar | 255 | 否 | 否 | 文件路径 |
| 5 | display | varchar | 255 | 否 | 否 | 显示顺序 |
| 6 | father_id | int | 否 | 否 | 父级ID | |
| 7 | dir | varchar | 255 | 否 | 否 | 文件夹 |
| 8 | type | varchar | 32 | 否 | 否 | 文件类型 |
表 4-27-user(用户账户)
| 编号 | 字段名 | 类型 | 长度 | 是否非空 | 是否主键 | 注释 |
| 1 | user_id | int | 是 | 是 | 用户ID | |
| 2 | state | smallint | 是 | 否 | 账户状态:(1可用|2异常|3已冻结|4已注销) | |
| 3 | user_group | varchar | 32 | 否 | 否 | 所在用户组 |
| 4 | login_time | timestamp | 是 | 否 | 上次登录时间 | |
| 5 | phone | varchar | 11 | 否 | 否 | 手机号码 |
| 6 | phone_state | smallint | 是 | 否 | 手机认证:(0未认证|1审核中|2已认证) | |
| 7 | username | varchar | 16 | 是 | 否 | 用户名 |
| 8 | nickname | varchar | 16 | 否 | 否 | 昵称 |
| 9 | password | varchar | 64 | 是 | 否 | 密码 |
| 10 | | varchar | 64 | 否 | 否 | 邮箱 |
| 11 | email_state | smallint | 是 | 否 | 邮箱认证:(0未认证|1审核中|2已认证) | |
| 12 | avatar | varchar | 255 | 否 | 否 | 头像地址 |
| 13 | open_id | varchar | 255 | 否 | 否 | 针对获取用户信息字段 |
| 14 | create_time | timestamp | 是 | 否 | 创建时间 |
表 4-28-user_group(用户组)
| 编号 | 字段名 | 类型 | 长度 | 是否非空 | 是否主键 | 注释 |
| 1 | group_id | mediumint | 是 | 是 | 用户组ID | |
| 2 | display | smallint | 是 | 否 | 显示顺序 | |
| 3 | name | varchar | 16 | 是 | 否 | 名称 |
| 4 | description | varchar | 255 | 否 | 否 | 描述 |
| 5 | source_table | varchar | 255 | 否 | 否 | 来源表 |
| 6 | source_field | varchar | 255 | 否 | 否 | 来源字段 |
| 7 | source_id | int | 是 | 否 | 来源ID | |
| 8 | register | smallint | 否 | 否 | 注册位置 | |
| 9 | create_time | timestamp | 是 | 否 | 创建时间 | |
| 10 | update_time | timestamp | 是 | 否 | 更新时间 |
5小程序实现
注册页面包括多个输入字段,用户需要填写以下信息:账号、密码、确认密码、请再次输入密码、昵称、邮箱、身份、用户名称、用户性别、手机号码、标签推荐。这些字段确保用户提供必要的个人信息,方便后续的身份验证和用户管理。注册页界面如图5-1所示。


图5-1 登录界面
登录界面包括账号和密码的验证功能,用户需要输入已注册的账号和密码进行登录。如果用户忘记密码,可以点击“忘记密码”链接,系统将引导用户通过绑定的邮箱或手机号码重置密码。登录界面界面如图5-2所示。

图5-2 登录界面
首页界面底部导航栏包括首页、交流论坛、医院资讯、我的。首页可返回首页。交流论坛,可进入社区论坛,与其他用户交流。医情资讯,可查看医疗相关的资讯和文章。我的,可进入个人中心,管理个人信息和设置。
首页有关于我们、联系方式、通知公告顶部标题轮番滚动,用户可以点击查看医院介绍、联系方式及通知公告。有医院信息、科室信息、医生信息、导诊台。医院信息,点击后可以查看医院的基本信息,如地址、电话等。科室信息,点击后可以查看医院各个科室的信息,包括科室介绍、医生名单等。医生信息,点击后可以查看医院医生的信息,包括医生的专业背景、擅长领域等。导诊台,提供在线导诊服务,帮助用户了解就诊流程、预约挂号等信息。医院资讯,展示最新的医院新闻和公告,用户可以通过点击“查看更多”来获取更多信息。
患者用户首页界面界面如图5-3所示。

图5-3 患者用户首页界面
管理员输入账号、密码和验证码登录小程序,密码验证不区分大小写,若忘记密码可点击“忘记密码”,并可通过“管理员登录”进入管理员界面。管理员界面如图5-4所示。

图5-4管理员登录界面界面
小程序管理员首页包括个人信息管理及密码修改功能,管理员可在该界面修改密码。除此之外,管理员可进行管理系统用户、医院信息管理、科室信息管理、医生信息管理、预约挂号管理、退款信息管理、评价反馈管理、消息提醒管理、健康档案管理、系统管理、通知公告管理、资源管理、交流管理等操作,确保系统高效运行并优化医疗服务的各项资源。管理员首页界面如图5-4所示。

图5-4管理员首页界面
系统用户功能包括管理员、注册用户、医生用户,可以修改查询用户的各项资料信息。系统用户功能界面如图5-5所示。

图5-5系统用户功能界面
5.2.4科室信息管理功能
科室信息管理功能包括科室信息列表和科室信息添加,科室信息列表可查看各科室的详细情况介绍,科室信息添加可根据需要添加科室相关信息。科室信息管理界面5-6所示。

图5-6科室信息管理界面
医生用户个人中心页面包含医生信息、预约挂号、退款信息、评价反馈消息提醒、健康档案、论坛管理。预约挂号可以查看详情,审核挂号情况;退款信息可以审核挂号退款,健康档案可以查询患者的健康状况等详情。医生用户个人中心界面如图5-7所示。

图5-7 个人中心界面
医生可以健康档案查看患者健康状况。健康档案界面如图5-8所示。

图5-8排班信息界面
6程序测试
为确保小程序的所有功能都按照预期工作。这包括用户交互、页面跳转、数据展示等,确保每个功能模块都能正确实现业务需求。通过测试可以发现可能影响用户体验的问题,比如加载速度慢、界面布局不适应不同设备或屏幕尺寸等,从而进行针对性优化,提升用户满意度。由于用户使用的设备和操作系统版本存在多样性,需要测试小程序在不同的环境(如不同品牌手机、不同版本的操作系统)下的表现,确保广泛的兼容性。评估小程序的响应速度、资源占用情况(如内存使用、电量消耗等),确保其在各种条件下的稳定性和流畅性。检测小程序是否存在安全漏洞,如数据泄露风险、非法访问等,保护用户的个人信息安全。确保小程序易于理解和操作,减少用户学习成本,提高用户留存率。
在本系统中,测试方法主要依赖于测试用例的设计与执行。测试用例是根据系统需求文档编写的,覆盖所有功能模块及其边界情况。每个测试用例包含输入数据、预期结果和实际结果的对比,以验证系统的功能是否按预期工作。
常见的测试用例包括功能测试用例、边界测试用例和异常测试用例[9]。功能测试用例针对系统的各项功能进行验证;边界测试用例则侧重于输入数据的边界条件,验证系统在极端情况下是否能够稳定运行;异常测试用例则用于验证系统在处理错误输入或异常情况时的反应。本文选择功能测试用例进行系统测试。
在测试执行过程中,记录每个用例的执行结果,并根据实际结果与预期结果的对比,判断系统是否存在缺陷。通过系统化的测试用例执行,可以有效提高测试的覆盖率和效率,为系统的最终上线提供保障。
医生信息管理功能测试用例表是用来验证医生信息管理功能的正确性和完整性,确保医生能够正常更新个人信息、查看就诊记录和用户反馈。医生信息管理功能测试用例表如表6-1所示。
表6-1 医生信息管理功能测试用例表
| 测试项 | 测试用例 | 预期结果 | 结论 |
| 医生信息管理功能测试 | 1. 登录小程序,进入医生信息管理页面。 2. 点击“编辑个人信息”按钮,修改医生姓名和专业领域。 3. 保存修改并返回查看。 | 修改后的医生姓名和专业领域正确显示在页面上。 | 与预期结果一致 |
| 医生信息管理功能测试 | 1. 登录小程序,进入医生信息管理页面。 2. 设置挂号费用。 | 能够正常设置挂号费用。 | 与预期结果一致 |
| 医生信息管理功能测试 | 1. 登录小程序,进入医生信息管理页面。 2. 设置挂号剩余数量。 | 能够正常设置挂号剩余数量。 | 与预期结果一致 |
预约挂号管理功能测试用例表是用来验证预约挂号管理功能的正确性和完整性,确保用户能够正常查看和回复用户,以及管理咨询记录。预约挂号管理功能测试用例表如表6-2所示。
表6-2 预约挂号管理功能测试用例表
| 测试项 | 测试用例 | 预期结果 | 结论 |
| 预约挂号管理功能测试 | 1. 登录小程序,进入预约挂号管理页面。 2. 查看排班列表。 3. 输入回复内容并提交。 | 咨询记录状态更新为“已回复”,用户能够收到回复内容。 | 与预期结果一致 |
| 预约挂号管理功能测试 | 1. 登录小程序,进入预约挂号管理页面。 2. 按咨询时间筛选咨询记录。 3. 查看筛选结果。 | 筛选结果正确显示符合条件的咨询记录。 | 与预期结果一致 |
| 预约挂号管理功能测试 | 1. 登录小程序,进入预约挂号管理页面。 2. 查看咨询记录的用户反馈信息。 | 能够正常查看用户反馈信息。 | 与预期结果一致 |
退款信息管理功能测试用例表是用来验证退款信息管理功能的正确性和完整性,确保医生能够正常查看和更新退款信息内容。退款信息管理功能测试用例表如表6-3所示。
表6-3 退款信息管理功能测试用例表
| 测试项 | 测试用例 | 预期结果 | 结论 |
| 退款信息管理功能测试 | 1. 登录小程序,进入退款信息管理页面。 2. 查看退款信息列表,选择一种预约内容查看详情。 3. 修改预约描述并保存。 | 修改后的预约描述正确显示在页面上。 | 与预期结果一致 |
| 退款信息管理功能测试 | 1. 登录小程序,进入退款信息管理页面。 2. 按预约类型筛选退款信息内容。 3. 查看筛选结果。 | 筛选结果正确显示符合条件的预约内容。 | 与预期结果一致 |
| 退款信息管理功能测试 | 1. 登录小程序,进入退款信息管理页面。 2. 查看预约内容的用户反馈信息。 | 能够正常查看用户反馈信息。 | 与预期结果一致 |
通知公告管理功能测试用例表是用来验证用户能否正常查看医生的详细信息,确保系统能够正确展示医生资料。通知公告管理功能测试用例表如表6-6所示。
表6-6 通知公告管理功能测试用例表
| 测试项 | 测试用例 | 预期结果 | 结论 |
| 通知公告管理功能测试 | 1. 登录小程序,进入医生信息页面。 2. 在搜索框中输入医生姓名进行搜索。 3. 查看搜索结果。 | 搜索结果正确显示符合条件的医生信息。 | 与预期结果一致 |
| 通知公告管理功能测试 | 1. 登录小程序,进入医生信息页面。 2. 点击医生姓名,进入医生详情页面。 3. 查看医生的详细资料。 | 医生的详细资料(包括姓名、专业领域、从医时长等)正确显示。 | 与预期结果一致 |
| 通知公告管理功能测试 | 1. 登录小程序,进入医生信息页面。 2. 按排班分类筛选医生信息。 3. 查看筛选结果。 | 筛选结果正确显示符合条件的医生信息。 | 与预期结果一致 |
在对系统主要功能进行测试后,得出以下结论:医生信息管理功能测试表明,医生能够成功更新个人信息,设置挂号费用金额,设置挂号剩余数量,且修改后的信息正确显示,统计信息准确无误。预约挂号管理功能测试显示,可以正常查看预约记录。退款信息管理功能测试验证了管理员可以查看和审核退款详情。通知公告管理功能测试显示,用户能够通过姓名搜索、排班筛选等方式查看医生详细信息,搜索和筛选结果准确,医生资料展示完整。整体而言,系统各项功能均按预期运行,测试结果与预期一致,功能表现正常。
7总结
此次研究通过现代化信息技术手段改善传统医疗挂号流程,提高医疗服务效率和患者满意度。首先从了解患者、医生以及医院管理方面的需求出发,确定了便捷挂号、信息透明、资源优化配置等关键需求点。再基于Spring Boot框架采用Java语言进行开发,并使用MySQL数据库存储数据,构建了一个高效、稳定的服务平台。设计涵盖了用户注册登录、在线挂号、等多个功能模块,确保了系统的全面性和实用性。项目实施过程中,采用了前后端分离的设计理念,利用RESTful API进行数据交互。同时,注重用户数据的安全性,实施了包括但不限于数据加密、用户认证和权限控制在内的多种安全策略。通过对界面设计和交互流程的精心打磨,提高了挂号过程的便捷性和舒适度。此外,建立了有效的用户反馈机制,以便根据用户意见不断改进产品。进行了严格的单元测试、集成测试以及性能测试,确保系统的稳定性和可靠性。针对不同的应用场景制定了灵活的部署方案,支持云服务或本地服务器部署方式。考虑到技术更新和用户需求变化,规划了系统的持续集成与维护策略,确保能够及时响应并适应外部环境的变化。不仅解决了传统挂号流程中的痛点问题,还为医院管理和患者服务提供了一种全新的解决方案。通过本课题的研究,不仅探索了如何运用现代信息技术提升医疗服务效率的方法,也为未来类似项目的开展提供了宝贵的实践经验和技术参考。
参考文献
- 尹应荆.JAVA编程语言在计算机软件开发中的应用[J].石河子科技,2023,(05):45-47.
- 贾琴.Java编程语言的应用策略分析[J].集成电路应用,2024,41(10):84-85.DOI:10.19339/j.issn.1674-2583.2024.10.034.
- 宋日荣,陈钦文,陈星. 基于强化学习的分布式Android应用自动化测试方法 [J/OL]. 计算机科学, 1-11[2025-02-28].
- 苏建锋,杨艳竹. 基于Android的外业踏勘数据采集可视化平台建设 [J/OL]. 地震工程学报, 1-8[2025-02-28].
- 王志亮,纪松波.基于SpringBoot的Web前端与数据库的接口设计[J].工业控制计算机,2023,36(03):51-53.
- 熊永平.基于SpringBoot框架应用开发技术的分析与研究[J].电脑知识与技术,2021,15(36):76-77.
- 李艳杰.MySQL数据库下存储过程的综合运用研究[J].现代信息科技,2023,7(11):80-82+88.
- 马艳艳,吴晓光.计算机软件与数据库的设计策略分析[J].电子技术,2024,53(05):104-105.
- 李俊萌.计算机软件测试技术与开发应用策略分析[J].信息记录材料,2023,24(03):50王一鸣.引导形成民营企业健康发展的法律和舆论环境[N].证券时报,2025-03-05(A06).
- 韩姗珊.大数据视域下医院电子档案管理要点探究[J].兰台内外,2025,(06):84-86.
- 陈琼.基于云计算的医院档案数字化管理实践探索[J].兰台内外,2025,(06):18-20.
- 张豪,姚佰允,杜瑞庆.基于SpringBoot和Vue的贪吃蛇双人对战游戏设计与实现[J].无线互联科技,2025,22(03):51-55.
- 韦珍娜,陈宇佳.基于Springboot的服装租赁系统设计[J].电脑编程技巧与维护,2025,(01):35-38.DOI:10.16184/j.cnki.comprg.2025.01.005.
- 姚佰允,张豪,杜瑞庆.基于SpringBoot与Vue的学院人员管理系统设计与实现[J].无线互联科技,2025,22(02):78-83.
- 刘春晓,郝萍萍,张文豪,等.基于人脸识别的医疗就诊信息系统的设计与实现[J].现代信息科技,2024,8(18):83-86.DOI:10.19850/j.cnki.2096-4706.2024.18.016.
- 李宝,路雅.基于微信小程序的就诊信息系统设计与实现[J].电子设计工程,2024,32(18):32-36.DOI:10.14022/j.issn1674-6236.2024.18.007.
- 丁翰桥.互联互通标准的EMPI系统在医疗中的应用[D].江苏科技大学,2023.DOI:10.27171/d.cnki.ghdcc.2023.000911.
- 游先铭,王欣.基于智慧医疗的挂号服务系统的应用价值探析[J].中国设备工程,2021,(13):97-98.
- [18]Novum Patent Holdco LLC; Researchers Submit Patent Application, "Medical Registration System", for Approval (USPTO 20200152317)[J].Politics & Government Week,2020,
- [19]Innovere Medical Inc.; Patent Issued for Systems, Devices And Methods For Wireless Transmission Of Signals Through A Faraday Cage (USPTO 10,578,689)[J].Computers, Networks & Communications,2020,
- Innovere Medical Inc.; "Systems, Devices And Methods For Wireless Transmission Of Signals Through A Faraday Cage" in Patent Application Approval Process (USPTO 20190377042)[J].Telecommunications Weekly,2020,
致谢
在在本项目从构思到实现的过程中,众多朋友和同事给予了我极大的支持与帮助,在此我想表达我最深切的感激之情。
首先,我要特别感谢我的指导老师。自项目启动之初,您就提供了极具价值的建议,并在整个开发周期中给予了我细致而深入的指导。您的专业知识和对学术研究的严谨态度一直激励着我克服遇到的各种挑战。每一次富有启发性的讨论不仅加深了我对项目的理解,也赋予了我解决问题的信心和勇气。正是有了您的引导,这个项目才得以顺利推进并最终完成。
同时,我也要向参与用户测试的每一位同学表示诚挚的感谢。你们提供的宝贵反馈和建设性意见为系统的优化和完善奠定了坚实的基础。通过你们的眼睛,我们更好地洞悉了用户的实际需求,从而实现了用户体验的重大提升。没有你们的热情参与和无私分享,我们的系统不可能达到现在的高度。
此外,我还要感谢我的家人和朋友们。你们的支持和鼓励是我前进道路上不可或缺的力量源泉。尤其是在项目进展紧张、压力巨大的时候,是你们的理解和关怀让我保持积极乐观的心态,不断激发内在的动力去迎接每一个新的挑战。
最后,我想向那些在我职业生涯中提供过帮助的所有人致以衷心的感谢。无论是通过简短的交流还是深度的合作,你们都极大地拓宽了我的视野,并且给予我继续前行的灵感和力量。
借此机会,我再次向所有支持和帮助我的人们表达最真挚的感谢。期待未来能够继续携手共进,共同创造更加辉煌的成绩。
附录
系统核心代码设计
用户注册
注册页UserController.java,传入user对象,并将"user_id"、 "state"、 "user_group"、"login_time"、"phone"、"phone_state"、 "username"、"nickname"、"password"、"email"、"email_state"、"avatar"、"create_time"输入,重点是 "username"、"nickname"、"password"必须输入,通过获取username,数据库查询是否有该用户,如果存在,则提示“用户已存在”,否则执行将UserId置为空(数据库表中该字段已设置自动递增),代码如图所示。

注册核心代码图
用户登录
登录页,首先传入"username"、"email"、"phone"、"password",用户可通过用户名、邮箱、手机号进行登陆,通过判断resultList来确定查询结果,然后执行查询用户组UserGroup,用户组里面不存在,依然报“用户不存在”,执行完以上代码,最后涉及到用户带有“审核”的,会查询examine_state(用户的审核状态),数据库表user_group中含有source_table和source_field进行查询,以上步骤完成,对输入的密码进行存储Token到数据库,匹对账号和密码,数据库中的AccessToken为令牌,用于身份认证,代码如图所示。

用户登录核心代码图
修改密码
修改密码,通过请求data,获取旧密码,并将新密码重新赋值,期间都是需要通过加密,代码如图所示。

修改密码核心代码图
修改数据
修改一个数据,原理与add基本一致,不同点在于通过readConfig()读取关键字,以及通过readQuery()获取URL后面?指定位置的标识,转成Map对象后,执行update操作,同样通过拼接的sql语句执行,执行过程读取query,toWhereSql()语句完成数据库操作,body为修改对象的值,代码如图所示。

修改数据核心代码图
删除数据
删除一条数据,通过readQuery(),获取URL后面的对象地址,删除FROM具体的table,query删除查询FindConfig语句,代码如图示。

删除数据核心代码图
获取列表
通过请求的参数获取列表数据,代码如图所示。

图获取列表核心代码图
图片上传
通过请求的参数获取列表数据,代码如图所示。

图片上传核心代码图
请关注点赞+私信博主,免费领取项目源码
2419

被折叠的 条评论
为什么被折叠?



