摘要
高校资产管理在信息化时代尤为重要,为了提高资产管理的效率和透明度,本研究开发了一个基于Spring Boot框架与Vue前端技术的高校资产信息化管理平台,并采用MySQL数据库进行数据存储。该平台为不同用户角色提供了定制化的功能模块:系统管理员能够访问后台首页、管理系统用户、部门分类、资产分类、存放地点、资产信息、入库记录、申领信息、报修请求及校园公告等内容;申领用户可浏览校园公告、资讯,查询资产信息,并通过个人中心处理个人的申领信息、资产报修以及收藏感兴趣的资产信息;资产管理员除了具备申领用户的全部功能外,还能够对资产、部门分类、存放地点等信息进行管理。此信息化平台实现了从资产录入到报废的全生命周期管理,通过优化用户体验和增强系统的交互性,有效提升了高校资产管理工作的效率和准确性,为高校资源的合理配置和高效利用提供了技术支持。
关键词:高校资产管理;SpringBoot;MySQL;Vue
Abstract
University asset management is particularly important in the information age. In order to improve the efficiency and transparency of asset management, this study developed a university asset information management platform based on the Spring Boot framework and Vue front-end technology, and used MySQL database for data storage. This platform provides customized functional modules for different user roles: system administrators can access the backend homepage, manage system users, department classification, asset classification, storage location, asset information, inventory records, application information, repair requests, and campus announcements, etc; Applicants can browse campus announcements and information, query asset information, and process their personal application information, asset repair requests, and favorite asset information through the personal center; In addition to having all the functions of applying for users, asset administrators can also manage information such as assets, department classifications, and storage locations. This information platform realizes the full lifecycle management from asset input to scrapping. By optimizing user experience and enhancing system interactivity, it effectively improves the efficiency and accuracy of asset management in universities, providing technical support for the rational allocation and efficient utilization of university resources.
Keywords: university asset management; SpringBoot; MySQL; Vue
目录
1绪论
在当前高校规模不断扩大和资产管理需求日益复杂的背景下,传统的手工管理方式面临着效率低下、准确性不足、信息更新不及时等多方面的挑战。这些挑战主要体现在资产管理的多个环节,如资产购置、入库登记、分类管理、使用申领、维修保养以及报废处理等方面。传统管理模式难以实现对资产全生命周期的有效跟踪与管理,导致资源浪费现象严重,同时也不利于提高资产利用率和服务质量。
随着信息技术的发展,特别是互联网技术、数据库技术和现代软件开发框架的进步,为高校资产管理提供了新的解决方案。Spring Boot作为一种简化新Spring应用初始搭建及开发过程的框架,因其高效性、稳定性和易用性,在企业级应用开发中得到了广泛应用。Vue作为一款渐进式JavaScript框架,能够构建用户友好的交互界面,极大地提升了用户体验。MySQL数据库则以其强大的数据存储和管理能力,为系统提供了可靠的数据支持。
基于上述背景和技术条件,本研究提出了一种采用Spring Boot框架、前端Vue技术,并以MySQL为数据库的高校资产信息化管理平台的设计与实现方案。该平台不仅覆盖了从资产录入到报废的全生命周期管理流程,还针对不同用户角色提供定制化的功能模块,满足多样化的管理需求。通过信息化手段优化资产管理流程,不仅可以提高工作效率和管理水平,还能促进校园资源的合理配置和高效利用,从而推动高校向现代化管理方向发展。
通过信息化手段实现对高校资产从购置、入库、使用到报废的全生命周期精细化管理,显著提高了资产管理的效率。系统化的管理流程减少了手工操作带来的错误,并加快了信息更新速度。该平台能够帮助高校更好地了解资产的分布和使用情况,从而做出更加合理的资源配置决策,最大化地利用有限的资源,减少闲置和浪费现象。信息化管理平台确保了资产管理过程的透明性,所有操作记录均可追溯,有助于明确责任,防止资产流失和滥用。基于Vue前端技术构建的用户界面友好、交互性强,极大地提升了用户的使用体验,无论是对于系统管理员还是普通申领用户,都能更便捷地完成各自的任务。此外,通过数据分析和报表功能,管理层可以获取准确的资产使用情况报告,为科学决策提供数据支持,进一步优化资产管理策略。本研究项目不仅适用于高校资产管理领域,也为其他教育机构提供了宝贵的实践经验和技术参考,有助于推动整个教育行业的信息化进程。因此,高校资产信息化管理平台的研究与实现,不仅是解决当前高校资产管理难题的有效途径,更是推动教育行业向智能化、现代化方向发展的重要举措。
近年来,国内对于高校资产管理信息化的研究与实践取得了显著进展。国家出台了一系列政策文件,如《国家信息化发展战略纲要》、《关于积极推进“互联网+”行动的指导意见》等,这些政策为教育领域的信息化建设提供了强有力的政策支持,鼓励高校通过信息化手段提升管理效率和服务水平。在这样的背景下,许多高校开始尝试构建覆盖资产从购置、入库、使用直至报废全生命周期的信息化管理系统,旨在提高资产管理的透明度和准确性,减少资源浪费现象。一些高校已经建立了包括仪器设备在内的全生命周期管理平台,实现了资产信息的实时更新和动态管理。此外,随着云计算、大数据、物联网等新兴技术的发展,越来越多的高校将这些技术应用于资产管理中,不仅提升了数据处理能力和决策支持能力,还促进了资产使用的精细化管理。同时,市场上也出现了不少专门针对高校资产管理开发的信息系统解决方案,这些方案在一定程度上满足了不同高校的个性化需求。然而,尽管取得了一定的成绩,当前高校资产管理信息化仍面临着信息系统集成难度大、数据安全问题突出、专业人才短缺等挑战,需要进一步探索和完善。总体来看,国内高校资产管理信息化正处于快速发展阶段,未来有着广阔的应用前景和发展空间。
国外在高校资产管理信息化方面的研究和实践显示出了高度的关注和发展,尤其是在利用先进技术提升管理效率和服务质量方面。国外高校更早地采用了云计算、大数据分析、物联网(IoT)等先进技术来改进资产管理。例如,通过物联网技术实时监控资产的位置和状态,确保高效使用和及时维护;利用大数据分析优化资源配置,提高资金使用效益。市场上存在多种成熟的资产管理软件解决方案,这些方案不仅支持基本的资产管理功能,还集成了财务管理、合同管理等功能模块,提供全面的服务。美国的一些高等教育机构广泛使用的资产管理软件能够实现资产从购置到报废的全生命周期管理,并支持跨部门协作。国外的研究和实践中强调用户友好性和服务导向,开发的系统通常具有良好的用户体验设计,易于操作且界面直观,这有助于提高用户的接受度和系统的使用率。随着数字化转型的加速,数据安全和个人隐私保护成为重点关注的问题。国外高校在实施资产管理信息系统时,往往会采取严格的数据加密、访问控制等措施来保护敏感信息,遵守相关的法律法规。关于高校资产管理信息化的研究涵盖了广泛的领域,包括但不限于信息技术的应用、管理模式创新、组织变革等,既采用定性的案例分析也运用定量的数据分析,为理论发展提供了坚实的基础。由于全球化的影响,不同国家和地区之间的教育机构在资产管理信息化方面开展了大量的合作与交流活动,分享最佳实践案例和技术解决方案,共同促进该领域的进步。总体而言,国外高校在资产管理信息化方面已经取得了较为显著的成绩,特别是在技术创新、用户体验以及数据安全管理等方面积累了丰富的经验,这对于国内高校来说具有重要的参考价值。然而,每个国家的具体情况不同,因此在借鉴国外经验的同时,也需要结合自身实际情况进行调整和优化。
本论文共分为七个主要章节,具体结构如下:
1. 绪论:介绍研究背景与意义,回顾国内外研究现状,并概述论文的组织结构。
2. 相关技术介绍:详细介绍与本研究相关的技术,包括Java语言、B/S框架、SpringBoot框架、Vue技术和MySQL数据库。
3. 需求分析:对系统的功能需求和非功能需求进行分析,明确用户和管理员的需求,并进行可行性分析,包括技术、操作和经济可行性。
4. 系统设计:涵盖系统架构设计、总体流程设计和功能设计,并进行数据库的概念设计与表设计。
5. 系统实现:具体描述各个功能模块的实现过程,展示系统如何根据需求进行开发。
6. 系统测试:阐述测试的目的、方法和内容,分析测试结果并得出结论,以验证系统的稳定性和功能完整性。
7. 总结:总结研究的主要成果和贡献,指出存在的不足及未来的研究方向。
2相关技术介绍
Java语言是一种广泛使用的高级编程语言,具有平台无关性、面向对象特性和丰富的标准库[1]。Java通过Java虚拟机(JVM)实现跨平台运行,开发者可以编写一次代码,在任何支持JVM的环境中执行。Java的面向对象特性使得代码复用和模块化变得更加容易,促进了软件的维护和扩展。Java支持多线程编程,允许开发者在同一程序中同时执行多个任务,提升了应用程序的性能。
Java语言的语法结构简洁且易于理解,吸引了大量开发者[2]。Java的标准库包含数据结构、输入输出处理、网络编程等众多功能模块。这使得开发者在构建应用程序时能够高效利用已有工具,减少重复劳动。Java广泛应用于企业级应用、移动应用、Web开发和大数据处理等领域。
2.2 B/S框架
B/S(Browser/Server)架构是一种基于浏览器和服务器的系统架构模式,用户通过浏览器与服务器进行交互。B/S架构简化了客户端的部署和管理,用户无需在本地安装复杂的软件,只需使用标准浏览器即可访问应用程序。服务器端负责处理业务逻辑和数据存储,客户端则主要负责展示用户界面和数据交互[3]。B/S架构的设计使得系统更新和维护集中在服务器端,降低了维护成本。
B/S架构通常采用Web技术进行实现,包括HTML、CSS和JavaScript等。用户在浏览器中发起请求,服务器响应并返回数据。数据传输通常通过HTTP或HTTPS协议进行,B/S架构的灵活性使其适用于在线购物、信息管理系统和社交网络等各类应用场景[4]。由于其易于扩展性,B/S架构可以方便地支持大规模用户访问,适应不断变化的业务需求。
2.3 SpringBoot框架
SpringBoot框架是基于Spring框架的开源项目,简化Java应用程序的开发过程。SpringBoot通过约定优于配置的理念,减少了传统Spring应用的繁琐配置,开发者可以快速搭建和部署应用程序。框架提供了一系列默认配置,支持自动化配置,简化了应用启动的复杂性[5]。SpringBoot内置了嵌入式Web服务器,使得开发者能够独立运行Java应用,无需外部容器。
SpringBoot支持微服务架构,开发者可以轻松创建和管理多个微服务。框架集成了丰富的功能模块,包括安全、数据访问和消息中间件等,支持RESTful API和JSON数据格式的处理[6]。SpringBoot还提供了强大的监控和管理功能,允许开发者实时监控应用的健康状态和性能指标。借助SpringBoot,开发者能够高效构建和维护现代企业级应用,满足复杂业务需求。
2.4 Vue技术
Vue是一种渐进式JavaScript框架,专注于构建用户界面。Vue采用组件化的开发模式,允许开发者将应用程序拆分为独立的、可重用的组件,从而提高了开发效率和代码的可维护性[7]。框架的核心库专注于视图层,支持数据绑定和DOM操作,提供了简洁的API。Vue的虚拟DOM机制提升了应用的性能,减少了实际DOM操作的次数。
Vue支持双向数据绑定,能够自动更新视图与模型之间的变化。开发者可以通过Vue的指令系统,简化数据展示和事件处理。Vue还支持路由管理和状态管理,使得开发复杂单页面应用变得更加容易[8]。借助Vue的生态系统,开发者能够使用多种工具和库来扩展功能,满足不同的业务需求。Vue在前端开发中逐渐成为主流选择,受到广泛关注和应用。
2.5 MySQL数据库
MySQL是一种开源关系型数据库管理系统,广泛应用于Web应用和企业级数据存储。MySQL支持结构化查询语言,允许开发者通过标准语句进行数据的创建、读取、更新和删除操作[9]。数据库通过表格形式组织数据,支持数据完整性和约束条件的定义。MySQL的存储引擎机制使得用户可以根据具体需求选择不同的存储引擎,以优化性能和功能。
MySQL具有高性能和可扩展性,支持大规模数据存储和高并发访问。系统提供了丰富的用户权限管理和数据加密安全特性。MySQL能够与多种编程语言和框架兼容,广泛应用于内容管理系统、电子商务平台和数据分析等各种场景。
3需求分析
UML(统一建模语言)用例图是需求分析阶段常用的工具,通过直观的图形方式表示系统的功能需求和参与者。每个用例图包含一系列用例,即系统能够执行的特定功能,以及与之交互的参与者。本文将对系统按照角色模块进行需求分析。
申领用户用例图如图3-1所示。

图3-1 申领用户用例图
校级用户用例图如图3-2所示。

图3-2 校级用户(资产管理员)用例图
管理员用例图如图3-3所示。

图3-3管理员用例图
1. 可用性
系统应具备高可用性,用户在任何时间都能顺畅访问。系统的正常运行时间应达到99.9%以上,用户不会因系统故障而影响操作体验。用户界面设计应简洁明了,降低操作复杂性。
2. 可靠性
系统需要具备高可靠性,在故障发生时能够快速恢复。数据应定期备份,在意外情况下不丢失。系统应具备故障检测机制,自动识别并处理潜在问题。
3. 安全性
系统应实现严格的安全控制,保护用户数据的隐私和完整性。用户信息应加密存储,传输过程中的数据也需采用加密协议,防止数据泄露。系统应具备权限管理功能,不同用户只能访问相应的数据和功能。
4. 可扩展性
系统设计应具备良好的可扩展性,模块化设计使得新功能可以方便地集成,系统能够支持更高的用户负载而无需重构基础架构。
5. 性能
系统的响应时间应控制在合理范围内,通常不超过2秒。
系统采用当前主流的SpringBoot和Vue.js开发框架,具备良好的技术基础。这些技术已被广泛应用于多种商业项目,具备成熟的文档和社区支持,便于开发获取必要的资源与解决方案。个人拥有丰富的相关技术经验,能够有效应对潜在技术挑战。所需的软硬件资源易于获取,且具备良好的兼容性,降低了技术实现的难度。
系统具备直观友好的用户界面,支持简便的导航和功能访问,极大地提升了用户的使用体验。系统提供了自定义的工作流程和角色权限管理,使不同层级的用户能够快速上手,完成各自的任务。
系统所使用的软件为开源技术,降低了使用费用,同时硬件成本较低,使得整体初始投入相对合理,具备较高性价比。因此,系统在经济上是完全可行的。
4系统设计
系统采用SpringBoot 框架开发,该系统分为VIEW层、Controller层、Model层、DAO层和持久化数据存储层,VIEW层支持电脑浏览器访问系统。VIEW 层与 Controller 层紧密结合并系协同工作,共同完成前台页面的数据展示;Controller层为控制层,通过接收前端请求的参数进行业务处理,返回指定的路径或数据;Model层主要是服务层,用于业务逻辑处理;DAO 和持久化层,主要用于访问数据库和持久化数据[10]。整个系统架构如图4-1所示。

图4-1 系统架构图
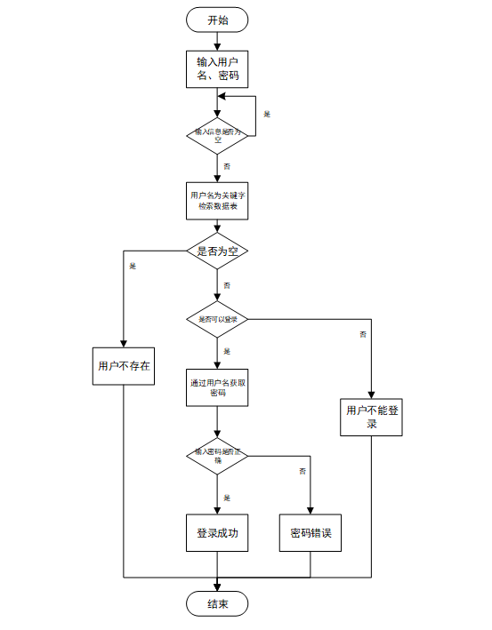
4.2.1用户登录流程
用户输入用户名和密码后,系统先检查输入是否为空,再验证用户名是否存在,若存在则通过用户名获取密码并校验。若密码正确则登录成功,否则提示密码错误。若用户名不存在或无法登录,提示用户操作无效。如图4-2所示。

图4-2登录流程图
4.2.2添加信息流程
管理员可以添加信息,用户添加可以自己权限内的信息,输入信息后,要想利用这个软件来进行系统的安全管理,首先需要登录到该软件中。添加信息流程如图4-3所示。

图4-3添加信息流程图
4.2.3修改信息流程
用户首先选择需要修改的记录,输入修改后的数据,系统判断输入数据是否合法。若数据不合法,提示重新输入;若数据合法,则将修改后的数据写入数据库,完成操作后流程结束。修改信息流程图如图4-4所示。

图4-4修改信息流程图
4.2.4删除信息流程
用户选择需要删除的记录后,系统判断是否确认删除。若未确认,返回选择环节;若确认删除,则更新数据库,删除对应记录,完成操作后流程结束。删除信息流程图如图4-5所示。

图4-5删除信息流程图
系统功能结构图如图4-6所示。

图4-6系统功能结构图
在进行数据库设计时,概念设计帮助明确系统的整体结构和需求。在这一阶段,需要确定实体、属性以及它们之间的关系,为后续的数据库表设计奠定基础。接下来,将深入探讨数据库表设计的具体细节,实现更高效的数据存储和管理。
系统全局E-R图如图4-7所示。

图4-7系统E-R图
概念设计是数据库设计的第一步,其主要目标是对系统的数据需求进行全面的理解和抽象[11]。在这一阶段,通过建立实体-关系模型(ER模型)来识别系统中的关键实体、属性及其相互关系。概念设计的输出是一个清晰的ER图,作为后续数据库表设计的基础。以下将展示系统的全局E-R图以及各个实体的属性图。
这一阶段的重点是将概念模型转换为实际的数据库结构,包括表的创建、字段的定义及数据类型的选择。每个实体通常对应于数据库中的一张表,而实体的属性则转化为表的列[12]。以下是系统的数据库表设计展示。
用户表:用于保存用户登录信息及相关数据。如表4-1所示。
表 4-1-access_token(登陆访问时长)
| 编号 | 字段名 | 类型 | 长度 | 是否非空 | 是否主键 | 注释 |
| 1 | token_id | int | 是 | 是 | 临时访问牌ID | |
| 2 | token | varchar | 64 | 否 | 否 | 临时访问牌 |
| 3 | info | text | 65535 | 否 | 否 | 信息 |
| 4 | maxage | int | 是 | 否 | 最大寿命:默认2小时 | |
| 5 | create_time | timestamp | 是 | 否 | 创建时间 | |
| 6 | update_time | timestamp | 是 | 否 | 更新时间 | |
| 7 | user_id | int | 是 | 否 | 用户编号 |
表 4-2-article(文章)
| 编号 | 字段名 | 类型 | 长度 | 是否非空 | 是否主键 | 注释 |
| 1 | article_id | mediumint | 是 | 是 | 文章id | |
| 2 | title | varchar | 125 | 是 | 是 | 标题 |
| 3 | type | varchar | 64 | 是 | 否 | 文章分类 |
| 4 | hits | int | 是 | 否 | 点击数 | |
| 5 | praise_len | int | 是 | 否 | 点赞数 | |
| 6 | create_time | timestamp | 是 | 否 | 创建时间 | |
| 7 | update_time | timestamp | 是 | 否 | 更新时间 | |
| 8 | source | varchar | 255 | 否 | 否 | 来源 |
| 9 | url | varchar | 255 | 否 | 否 | 来源地址 |
| 10 | tag | varchar | 255 | 否 | 否 | 标签 |
| 11 | content | longtext | 4294967295 | 否 | 否 | 正文 |
| 12 | img | varchar | 255 | 否 | 否 | 封面图 |
| 13 | description | text | 65535 | 否 | 否 | 文章描述 |
表 4-3-article_type(文章分类)
| 编号 | 字段名 | 类型 | 长度 | 是否非空 | 是否主键 | 注释 |
| 1 | type_id | smallint | 是 | 是 | 分类ID | |
| 2 | display | smallint | 是 | 否 | 显示顺序 | |
| 3 | name | varchar | 16 | 是 | 否 | 分类名称 |
| 4 | father_id | smallint | 是 | 否 | 上级分类ID | |
| 5 | description | varchar | 255 | 否 | 否 | 描述 |
| 6 | icon | text | 65535 | 否 | 否 | 分类图标 |
| 7 | url | varchar | 255 | 否 | 否 | 外链地址 |
| 8 | create_time | timestamp | 是 | 否 | 创建时间 | |
| 9 | update_time | timestamp | 是 | 否 | 更新时间 |
表 4-4-asset_classification(资产分类)
| 编号 | 字段名 | 类型 | 长度 | 是否非空 | 是否主键 | 注释 |
| 1 | asset_classification_id | int | 是 | 是 | 资产分类ID | |
| 2 | asset_classification | varchar | 64 | 否 | 否 | 资产分类 |
| 3 | create_time | datetime | 是 | 否 | 创建时间 | |
| 4 | update_time | timestamp | 是 | 否 | 更新时间 |
表 4-5-asset_information(资产信息)
| 编号 | 字段名 | 类型 | 长度 | 是否非空 | 是否主键 | 注释 |
| 1 | asset_information_id | int | 是 | 是 | 资产信息ID | |
| 2 | school_level_users | int | 否 | 否 | 校级用户 | |
| 3 | leader_name | varchar | 64 | 否 | 否 | 领导姓名 |
| 4 | asset_code | varchar | 64 | 否 | 否 | 资产编码 |
| 5 | asset_name | varchar | 64 | 否 | 否 | 资产名称 |
| 6 | asset_type | varchar | 64 | 否 | 否 | 资产类型 |
| 7 | asset_status | varchar | 64 | 否 | 否 | 资产状态 |
| 8 | collar_status | varchar | 64 | 否 | 否 | 领用状态 |
| 9 | asset_inventory | double | 否 | 否 | 资产库存 | |
| 10 | place_of_storage | varchar | 64 | 否 | 否 | 存放地点 |
| 11 | asset_picture | varchar | 255 | 否 | 否 | 资产图片 |
| 12 | details_of_assets | text | 65535 | 否 | 否 | 资产详情 |
| 13 | hits | int | 是 | 否 | 点击数 | |
| 14 | praise_len | int | 是 | 否 | 点赞数 | |
| 15 | collect_len | int | 是 | 否 | 收藏数 | |
| 16 | comment_len | int | 是 | 否 | 评论数 | |
| 17 | asset_receipt_limit_times | int | 是 | 否 | 入库限制次数 | |
| 18 | claim_information_limit_times | int | 是 | 否 | 申领限制次数 | |
| 19 | create_time | datetime | 是 | 否 | 创建时间 | |
| 20 | update_time | timestamp | 是 | 否 | 更新时间 |
表 4-6-asset_receipt(资产入库)
| 编号 | 字段名 | 类型 | 长度 | 是否非空 | 是否主键 | 注释 |
| 1 | asset_receipt_id | int | 是 | 是 | 资产入库ID | |
| 2 | school_level_users | int | 否 | 否 | 校级用户 | |
| 3 | leader_name | varchar | 64 | 否 | 否 | 领导姓名 |
| 4 | asset_code | varchar | 64 | 否 | 否 | 资产编码 |
| 5 | asset_name | varchar | 64 | 否 | 否 | 资产名称 |
| 6 | asset_type | varchar | 64 | 否 | 否 | 资产类型 |
| 7 | asset_status | varchar | 64 | 否 | 否 | 资产状态 |
| 8 | collar_status | varchar | 64 | 否 | 否 | 领用状态 |
| 9 | asset_inventory | double | 否 | 否 | 资产库存 | |
| 10 | place_of_storage | varchar | 64 | 否 | 否 | 存放地点 |
| 11 | receipt_time | date | 否 | 否 | 入库时间 | |
| 12 | receipt_quantity | double | 否 | 否 | 入库数量 | |
| 13 | supplier_information | text | 65535 | 否 | 否 | 供应商信息 |
| 14 | receipt_list | text | 65535 | 否 | 否 | 入库清单 |
| 15 | create_time | datetime | 是 | 否 | 创建时间 | |
| 16 | update_time | timestamp | 是 | 否 | 更新时间 | |
| 17 | source_table | varchar | 255 | 否 | 否 | 来源表 |
| 18 | source_id | int | 否 | 否 | 来源ID | |
| 19 | source_user_id | int | 否 | 否 | 来源用户 |
表 4-7-asset_repair_report(资产报修)
| 编号 | 字段名 | 类型 | 长度 | 是否非空 | 是否主键 | 注释 |
| 1 | asset_repair_report_id | int | 是 | 是 | 资产报修ID | |
| 2 | school_level_users | int | 否 | 否 | 校级用户 | |
| 3 | leader_name | varchar | 64 | 否 | 否 | 领导姓名 |
| 4 | asset_code | varchar | 64 | 否 | 否 | 资产编码 |
| 5 | asset_name | varchar | 64 | 否 | 否 | 资产名称 |
| 6 | asset_type | varchar | 64 | 否 | 否 | 资产类型 |
| 7 | asset_status | varchar | 64 | 否 | 否 | 资产状态 |
| 8 | collar_status | varchar | 64 | 否 | 否 | 领用状态 |
| 9 | asset_inventory | double | 否 | 否 | 资产库存 | |
| 10 | place_of_storage | varchar | 64 | 否 | 否 | 存放地点 |
| 11 | claim_user | int | 否 | 否 | 申领用户 | |
| 12 | user_name | varchar | 64 | 否 | 否 | 用户姓名 |
| 13 | repair_time | date | 否 | 否 | 报修时间 | |
| 14 | repair_items | varchar | 64 | 否 | 否 | 报修事项 |
| 15 | contents_of_repair_report | text | 65535 | 否 | 否 | 报修内容 |
| 16 | examine_state | varchar | 16 | 是 | 否 | 审核状态 |
| 17 | examine_reply | varchar | 16 | 否 | 否 | 审核回复 |
| 18 | create_time | datetime | 是 | 否 | 创建时间 | |
| 19 | update_time | timestamp | 是 | 否 | 更新时间 | |
| 20 | source_table | varchar | 255 | 否 | 否 | 来源表 |
| 21 | source_id | int | 否 | 否 | 来源ID | |
| 22 | source_user_id | int | 否 | 否 | 来源用户 |
表 4-8-auth(用户权限管理)
| 编号 | 字段名 | 类型 | 长度 | 是否非空 | 是否主键 | 注释 |
| 1 | auth_id | int | 是 | 是 | 授权ID | |
| 2 | user_group | varchar | 64 | 否 | 否 | 用户组 |
| 3 | mod_name | varchar | 64 | 否 | 否 | 模块名 |
| 4 | table_name | varchar | 64 | 否 | 否 | 表名 |
| 5 | page_title | varchar | 255 | 否 | 否 | 页面标题 |
| 6 | path | varchar | 255 | 否 | 否 | 路由路径 |
| 7 | parent | varchar | 64 | 否 | 否 | 父级菜单 |
| 8 | parent_sort | int | 是 | 否 | 父级菜单排序 | |
| 9 | position | varchar | 32 | 否 | 否 | 位置 |
| 10 | mode | varchar | 32 | 是 | 否 | 跳转方式 |
| 11 | add | tinyint | 是 | 否 | 是否可增加 | |
| 12 | del | tinyint | 是 | 否 | 是否可删除 | |
| 13 | set | tinyint | 是 | 否 | 是否可修改 | |
| 14 | get | tinyint | 是 | 否 | 是否可查看 | |
| 15 | field_add | text | 65535 | 否 | 否 | 添加字段 |
| 16 | field_set | text | 65535 | 否 | 否 | 修改字段 |
| 17 | field_get | text | 65535 | 否 | 否 | 查询字段 |
| 18 | table_nav_name | varchar | 500 | 否 | 否 | 跨表导航名称 |
| 19 | table_nav | varchar | 500 | 否 | 否 | 跨表导航 |
| 20 | option | text | 65535 | 否 | 否 | 配置 |
| 21 | create_time | timestamp | 是 | 否 | 创建时间 | |
| 22 | update_time | timestamp | 是 | 否 | 更新时间 |
表 4-9-claim_information(申领信息)
| 编号 | 字段名 | 类型 | 长度 | 是否非空 | 是否主键 | 注释 |
| 1 | claim_information_id | int | 是 | 是 | 申领信息ID | |
| 2 | school_level_users | int | 否 | 否 | 校级用户 | |
| 3 | leader_name | varchar | 64 | 否 | 否 | 领导姓名 |
| 4 | asset_code | varchar | 64 | 否 | 否 | 资产编码 |
| 5 | asset_name | varchar | 64 | 否 | 否 | 资产名称 |
| 6 | asset_type | varchar | 64 | 否 | 否 | 资产类型 |
| 7 | asset_status | varchar | 64 | 否 | 否 | 资产状态 |
| 8 | collar_status | varchar | 64 | 否 | 否 | 领用状态 |
| 9 | asset_inventory | double | 否 | 否 | 资产库存 | |
| 10 | place_of_storage | varchar | 64 | 否 | 否 | 存放地点 |
| 11 | claim_user | int | 否 | 否 | 申领用户 | |
| 12 | user_name | varchar | 64 | 否 | 否 | 用户姓名 |
| 13 | time_of_claim | date | 否 | 否 | 申领时间 | |
| 14 | application_use | text | 65535 | 否 | 否 | 申领用途 |
| 15 | examine_state | varchar | 16 | 是 | 否 | 审核状态 |
| 16 | examine_reply | varchar | 16 | 否 | 否 | 审核回复 |
| 17 | asset_repair_report_limit_times | int | 是 | 否 | 报修限制次数 | |
| 18 | create_time | datetime | 是 | 否 | 创建时间 | |
| 19 | update_time | timestamp | 是 | 否 | 更新时间 | |
| 20 | source_table | varchar | 255 | 否 | 否 | 来源表 |
| 21 | source_id | int | 否 | 否 | 来源ID | |
| 22 | source_user_id | int | 否 | 否 | 来源用户 |
表 4-10-claim_user(申领用户)
| 编号 | 字段名 | 类型 | 长度 | 是否非空 | 是否主键 | 注释 |
| 1 | claim_user_id | int | 是 | 是 | 申领用户ID | |
| 2 | user_name | varchar | 64 | 否 | 否 | 用户姓名 |
| 3 | user_gender | varchar | 64 | 否 | 否 | 用户性别 |
| 4 | user_phone | varchar | 16 | 否 | 否 | 用户电话 |
| 5 | department_information | varchar | 64 | 否 | 否 | 部门信息 |
| 6 | examine_state | varchar | 16 | 是 | 否 | 审核状态 |
| 7 | user_id | int | 是 | 否 | 用户ID | |
| 8 | create_time | datetime | 是 | 否 | 创建时间 | |
| 9 | update_time | timestamp | 是 | 否 | 更新时间 |
表 4-11-code_token(验证码)
| 编号 | 字段名 | 类型 | 长度 | 是否非空 | 是否主键 | 注释 |
| 1 | code_token_id | int | 是 | 是 | 验证码ID | |
| 2 | token | varchar | 255 | 否 | 否 | 令牌 |
| 3 | code | varchar | 255 | 否 | 否 | 验证码 |
| 4 | expire_time | timestamp | 是 | 否 | 失效时间 | |
| 5 | create_time | timestamp | 是 | 否 | 创建时间 | |
| 6 | update_time | timestamp | 是 | 否 | 更新时间 |
表 4-12-collect(收藏)
| 编号 | 字段名 | 类型 | 长度 | 是否非空 | 是否主键 | 注释 |
| 1 | collect_id | int | 是 | 是 | 收藏ID | |
| 2 | user_id | int | 是 | 是 | 收藏人ID | |
| 3 | source_table | varchar | 255 | 否 | 否 | 来源表 |
| 4 | source_field | varchar | 255 | 否 | 否 | 来源字段 |
| 5 | source_id | int | 是 | 否 | 来源ID | |
| 6 | title | varchar | 255 | 否 | 否 | 标题 |
| 7 | img | varchar | 255 | 否 | 否 | 封面 |
| 8 | create_time | timestamp | 是 | 否 | 创建时间 | |
| 9 | update_time | timestamp | 是 | 否 | 更新时间 |
表 4-13-comment(评论)
| 编号 | 字段名 | 类型 | 长度 | 是否非空 | 是否主键 | 注释 |
| 1 | comment_id | int | 是 | 是 | 评论ID | |
| 2 | user_id | int | 是 | 是 | 评论人ID | |
| 3 | reply_to_id | int | 是 | 否 | 回复评论ID | |
| 4 | content | longtext | 4294967295 | 否 | 否 | 内容 |
| 5 | nickname | varchar | 255 | 否 | 否 | 昵称 |
| 6 | avatar | varchar | 255 | 否 | 否 | 头像地址 |
| 7 | create_time | timestamp | 是 | 否 | 创建时间 | |
| 8 | update_time | timestamp | 是 | 否 | 更新时间 | |
| 9 | source_table | varchar | 255 | 否 | 否 | 来源表 |
| 10 | source_field | varchar | 255 | 否 | 否 | 来源字段 |
| 11 | source_id | int | 是 | 否 | 来源ID |
表 4-14-hits(用户点击)
| 编号 | 字段名 | 类型 | 长度 | 是否非空 | 是否主键 | 注释 |
| 1 | hits_id | int | 是 | 是 | 点赞ID | |
| 2 | user_id | int | 是 | 否 | 点赞人 | |
| 3 | create_time | timestamp | 是 | 否 | 创建时间 | |
| 4 | update_time | timestamp | 是 | 否 | 更新时间 | |
| 5 | source_table | varchar | 255 | 否 | 否 | 来源表 |
| 6 | source_field | varchar | 255 | 否 | 否 | 来源字段 |
| 7 | source_id | int | 是 | 否 | 来源ID |
表 4-15-notice(公告)
| 编号 | 字段名 | 类型 | 长度 | 是否非空 | 是否主键 | 注释 |
| 1 | notice_id | mediumint | 是 | 是 | 公告ID | |
| 2 | title | varchar | 125 | 是 | 否 | 标题 |
| 3 | content | longtext | 4294967295 | 否 | 否 | 正文 |
| 4 | create_time | timestamp | 是 | 否 | 创建时间 | |
| 5 | update_time | timestamp | 是 | 否 | 更新时间 |
表 4-16-place_of_storage(存放地点)
| 编号 | 字段名 | 类型 | 长度 | 是否非空 | 是否主键 | 注释 |
| 1 | place_of_storage_id | int | 是 | 是 | 存放地点ID | |
| 2 | place_of_storage | varchar | 64 | 否 | 否 | 存放地点 |
| 3 | create_time | datetime | 是 | 否 | 创建时间 | |
| 4 | update_time | timestamp | 是 | 否 | 更新时间 |
表 4-17-praise(点赞)
| 编号 | 字段名 | 类型 | 长度 | 是否非空 | 是否主键 | 注释 |
| 1 | praise_id | int | 是 | 是 | 点赞ID | |
| 2 | user_id | int | 是 | 是 | 点赞人 | |
| 3 | create_time | timestamp | 是 | 否 | 创建时间 | |
| 4 | update_time | timestamp | 是 | 否 | 更新时间 | |
| 5 | source_table | varchar | 255 | 否 | 否 | 来源表 |
| 6 | source_field | varchar | 255 | 否 | 否 | 来源字段 |
| 7 | source_id | int | 是 | 否 | 来源ID | |
| 8 | status | tinyint | 是 | 否 | 点赞状态:1为点赞,0已取消 |
表 4-18-school_level_users(校级用户)
| 编号 | 字段名 | 类型 | 长度 | 是否非空 | 是否主键 | 注释 |
| 1 | school_level_users_id | int | 是 | 是 | 校级用户ID | |
| 2 | leader_name | varchar | 64 | 否 | 否 | 领导姓名 |
| 3 | gender_leadership | varchar | 64 | 否 | 否 | 领导性别 |
| 4 | department_information | varchar | 64 | 否 | 否 | 部门信息 |
| 5 | examine_state | varchar | 16 | 是 | 否 | 审核状态 |
| 6 | user_id | int | 是 | 否 | 用户ID | |
| 7 | create_time | datetime | 是 | 否 | 创建时间 | |
| 8 | update_time | timestamp | 是 | 否 | 更新时间 |
表 4-19-score(评分)
| 编号 | 字段名 | 类型 | 长度 | 是否非空 | 是否主键 | 注释 |
| 1 | score_id | int | 是 | 是 | 评分ID | |
| 2 | user_id | int | 是 | 否 | 评分人 | |
| 3 | nickname | varchar | 64 | 否 | 否 | 昵称 |
| 4 | score_num | double | 是 | 否 | 评分 | |
| 5 | create_time | timestamp | 是 | 否 | 创建时间 | |
| 6 | update_time | timestamp | 是 | 否 | 更新时间 | |
| 7 | source_table | varchar | 255 | 否 | 否 | 来源表 |
| 8 | source_field | varchar | 255 | 否 | 否 | 来源字段 |
| 9 | source_id | int | 是 | 否 | 来源ID |
表 4-20-sector_classification(部门分类)
| 编号 | 字段名 | 类型 | 长度 | 是否非空 | 是否主键 | 注释 |
| 1 | sector_classification_id | int | 是 | 是 | 部门分类ID | |
| 2 | sector_classification | varchar | 64 | 否 | 否 | 部门分类 |
| 3 | create_time | datetime | 是 | 否 | 创建时间 | |
| 4 | update_time | timestamp | 是 | 否 | 更新时间 |
表 4-21-slides(轮播图)
| 编号 | 字段名 | 类型 | 长度 | 是否非空 | 是否主键 | 注释 |
| 1 | slides_id | int | 是 | 是 | 轮播图ID | |
| 2 | title | varchar | 64 | 否 | 否 | 标题 |
| 3 | content | varchar | 255 | 否 | 否 | 内容 |
| 4 | url | varchar | 255 | 否 | 否 | 链接 |
| 5 | img | varchar | 255 | 否 | 否 | 轮播图 |
| 6 | hits | int | 是 | 否 | 点击量 | |
| 7 | create_time | timestamp | 是 | 否 | 创建时间 | |
| 8 | update_time | timestamp | 是 | 否 | 更新时间 |
表 4-22-upload(文件上传)
| 编号 | 字段名 | 类型 | 长度 | 是否非空 | 是否主键 | 注释 |
| 1 | upload_id | int | 是 | 是 | 上传ID | |
| 2 | name | varchar | 64 | 否 | 否 | 文件名 |
| 3 | path | varchar | 255 | 否 | 否 | 访问路径 |
| 4 | file | varchar | 255 | 否 | 否 | 文件路径 |
| 5 | display | varchar | 255 | 否 | 否 | 显示顺序 |
| 6 | father_id | int | 否 | 否 | 父级ID | |
| 7 | dir | varchar | 255 | 否 | 否 | 文件夹 |
| 8 | type | varchar | 32 | 否 | 否 | 文件类型 |
表 4-23-user(用户账户)
| 编号 | 字段名 | 类型 | 长度 | 是否非空 | 是否主键 | 注释 |
| 1 | user_id | int | 是 | 是 | 用户ID | |
| 2 | state | smallint | 是 | 否 | 账户状态:(1可用|2异常|3已冻结|4已注销) | |
| 3 | user_group | varchar | 32 | 否 | 否 | 所在用户组 |
| 4 | login_time | timestamp | 是 | 否 | 上次登录时间 | |
| 5 | phone | varchar | 11 | 否 | 否 | 手机号码 |
| 6 | phone_state | smallint | 是 | 否 | 手机认证:(0未认证|1审核中|2已认证) | |
| 7 | username | varchar | 16 | 是 | 否 | 用户名 |
| 8 | nickname | varchar | 16 | 否 | 否 | 昵称 |
| 9 | password | varchar | 64 | 是 | 否 | 密码 |
| 10 | | varchar | 64 | 否 | 否 | 邮箱 |
| 11 | email_state | smallint | 是 | 否 | 邮箱认证:(0未认证|1审核中|2已认证) | |
| 12 | avatar | varchar | 255 | 否 | 否 | 头像地址 |
| 13 | open_id | varchar | 255 | 否 | 否 | 针对获取用户信息字段 |
| 14 | create_time | timestamp | 是 | 否 | 创建时间 |
表 4-24-user_group(用户组)
| 编号 | 字段名 | 类型 | 长度 | 是否非空 | 是否主键 | 注释 |
| 1 | group_id | mediumint | 是 | 是 | 用户组ID | |
| 2 | display | smallint | 是 | 否 | 显示顺序 | |
| 3 | name | varchar | 16 | 是 | 否 | 名称 |
| 4 | description | varchar | 255 | 否 | 否 | 描述 |
| 5 | source_table | varchar | 255 | 否 | 否 | 来源表 |
| 6 | source_field | varchar | 255 | 否 | 否 | 来源字段 |
| 7 | source_id | int | 是 | 否 | 来源ID | |
| 8 | register | smallint | 否 | 否 | 注册位置 | |
| 9 | create_time | timestamp | 是 | 否 | 创建时间 | |
| 10 | update_time | timestamp | 是 | 否 | 更新时间 |
5系统实现
分享与高校生活、学术动态及资产管理相关的新闻和文章。这里不仅有学校内部的资讯更新,还涵盖了行业动态、管理技巧等内容,帮助用户拓宽视野,提升对资产管理的认识。资讯内容定期更新,并可根据用户的兴趣进行个性化推荐。校园资讯界面如图5-1所示。

图5-1 校园资讯界面
允许用户浏览和查询全校范围内的各类资产详情,包括设备、家具、实验器材等。每项资产都有详细的描述、图片、存放地点及当前状态(如可用、已借出)。用户可以通过关键词搜索或分类筛选找到所需的资产,并直接在系统中提交申领请求。资产信息界面如图5-2所示。

图5-2 资产信息界面
申领信息模块允许用户查看和管理自己提交的所有资产申领请求的状态。这里详细列出了每项申请的具体内容,包括申请时间、所申领资产的描述、当前审批进度等。申领信息界面如图5-3所示。

图5-3 申领信息界面
评论管理功能为用户提供了一个平台来管理和回复针对资产或其他用户发布的评论。无论是对某项资产的功能评价还是对校园公告的看法,用户都可以在这里查看并回应其他人的评论,同时也能编辑或删除自己发表的言论。这不仅促进了社区内的互动交流,也使得用户能够更好地维护自己的在线形象和权益。通过有效的评论管理,增强了系统的互动性和用户参与感。评论管理界面如图5-4所示。

图5-4 评论管理界面
资产分类模块使资产管理员能够根据资产的类型、用途等标准对所有资产进行详细分类。这包括创建新的资产类别、调整现有分类结构以及定义各类别下的具体属性,从而简化资产搜索过程,提高资产管理效率。资产分类界面如图5-5所示。

图5-5 资产分类界面
存放地点功能帮助管理员记录和管理全校范围内所有资产的具体存放位置。管理员可以通过地图标记、建筑楼层图等方式精确标注每一个资产的存放点,方便快速定位和调度资源,同时也可以更新存放地点信息以反映最新的布局变化。存放地点界面如图5-6所示。

图5-6 存放地点界面
申领信息模块让资产管理员能够审查和管理来自用户的资产申领请求。管理员可以看到每个申请的详细内容、评估需求并批准或拒绝请求。此外,还可以在该模块中跟踪已批准申领的执行情况,确保资源合理分配且满足用户需求。申领信息界面如图5-7所示。

图5-7 申领信息界面
管理员可以在这里输入新资产的信息、更新现有资产的状态或删除过时的记录。每项资产都有详细的描述、图片、类型及当前状态,便于全面掌握资产情况。资产信息界面如图5-8所示。

图5-8 资产信息界面
允许管理员对平台的所有注册用户进行维护,包括添加新用户、编辑现有用户信息、分配角色权限以及删除不再活跃的账户。系统用户界面如图5-9所示。

图5-9 系统用户界面
部门分类管理模块使管理员能够创建、修改或删除高校内部的不同部门分类,以反映最新的组织结构变化。这有助于将资产管理任务更精确地分配给各个部门,并确保资源的有效利用和责任明确划分。部门分类管理界面如图5-10所示。

图5-10 部门分类管理界面
管理员可以在这里录入新资产的信息、更新现有资产的状态或删除过时的记录,每项资产都有详细的描述、图片、所属部门及当前状态,确保资产信息的完整性和准确性。资产信息管理界面如图5-11所示。

图5-11 资产信息管理界面
允许发布和更新与校园生活、学术活动相关的信息,确保师生能及时获取最新动态。通过优化资源配置和维护校园资讯,提升资源利用效率和信息共享水平,支持校园活动顺利进行。资源管理界面如图5-12所示。

图5-12资源管理界面
6系统测试
测试的主要目的是确保系统的功能和性能满足预期的需求,同时识别和修复潜在的缺陷。通过系统测试,可以验证各个功能模块的正确性和稳定性,确保系统在不同使用场景下的表现符合设计要求。测试目的包括确认系统功能的完整性、验证数据处理的准确性、评估系统的性能和安全性。测试还可以提高用户满意度,保证用户在使用系统时获得流畅和可靠的体验。通过全面的测试,可以降低后期维护成本,减少系统上线后出现故障的风险,从而保障系统的长期稳定运行。
在本系统中,测试方法主要依赖于测试用例的设计与执行。测试用例是根据系统需求文档编写的,覆盖所有功能模块及其边界情况。每个测试用例包含输入数据、预期结果和实际结果的对比,以验证系统的功能是否按预期工作。
常见的测试用例包括功能测试用例、边界测试用例和异常测试用例[13]。功能测试用例针对系统的各项功能进行验证;边界测试用例则侧重于输入数据的边界条件,验证系统在极端情况下是否能够稳定运行;异常测试用例则用于验证系统在处理错误输入或异常情况时的反应。本文选择功能测试用例进行系统测试。
在测试执行过程中,记录每个用例的执行结果,并根据实际结果与预期结果的对比,判断系统是否存在缺陷。通过系统化的测试用例执行,可以有效提高测试的覆盖率和效率,为系统的最终上线提供保障。
资产信息浏览功能测试用例表是用来验证用户能否正确浏览和筛选资产信息的测试用例。资产信息浏览功能测试用例表如表6-1所示。
表6-1资产信息浏览功能测试用例
| 测试项 | 测试用例 | 预期结果 | 结论 |
| 资产信息浏览功能测试 | 1. 打开资产信息浏览页面。 | 页面正常加载,显示资产信息列表。 | 与预期结果一致。 |
| 资产信息浏览功能测试 | 2. 选择筛选条件(如名称、类型)。 | 筛选条件被成功选中。 | 与预期结果一致。 |
| 资产信息浏览功能测试 | 3. 点击搜索按钮。 | 系统根据筛选条件进行搜索。 | 与预期结果一致。 |
| 资产信息浏览功能测试 | 4. 查看筛选结果。 | 页面显示符合条件的资产信息列表。 | 与预期结果一致。 |
资产入库功能测试用例表是用来验证资产管理员能否正确添加资产入库的测试用例。资产入库功能测试用例表如表6-2所示。
表6-2 资产入库功能测试用例
| 测试项 | 测试用例 | 预期结果 | 结论 |
| 资产入库功能测试 | 1. 打开个人中心页面。 | 页面正常加载,显示信息填写表单。 | 与预期结果一致。 |
| 资产入库功能测试 | 2. 填写资产基本信息(资产编码、资产名称、入库数量等)。 | 信息成功输入并保存。 | 与预期结果一致。 |
| 资产入库功能测试 | 3. 上传资产照片。 | 照片成功上传并显示预览。 | 与预期结果一致。 |
| 资产入库功能测试 | 4. 点击提交按钮。 | 页面提示信息提交成功,并显示等待审核状态。 | 与预期结果一致。 |
部门分类功能测试用例表是用来验证资产管理员能否正确提交资产部门分类的测试用例。部门分类能测试用例表如表6-3所示。
表6-3 部门分类功能测试用例
| 测试项 | 测试用例 | 预期结果 | 结论 |
| 部门分类功能测试 | 1. 打开个人中心页面。 | 页面正常加载,显示部门分类详情。 | 与预期结果一致。 |
| 部门分类功能测试 | 2. 选择添加。 | 页面加载到部门分类。 | 与预期结果一致。 |
| 部门分类功能测试 | 3. 填写部门信息。 | 信息成功输入并保存。 | 与预期结果一致。 |
| 部门分类功能测试 | 4. 点击提交按钮。 | 页面提示申请提交成功,并显示申请状态为待审核。 | 与预期结果一致。 |
申领信息功能测试用例表是用来验证资产管理员能否正常审核申领功能的测试用例。申领信息功能测试用例表如表6-4所示。
表6-4 申领信息功能测试用例
| 测试项 | 测试用例 | 预期结果 | 结论 |
| 申领信息功能测试 | 1. 打开个人中心页面。 | 页面正常加载,显示资产申请列表。 | 与预期结果一致。 |
| 申领信息功能测试 | 2. 选择一项申请记录。 | 点击查看详情、审核。 | 与预期结果一致。 |
| 申领信息功能测试 | 3. 选择审核状态、填写审核回复。 | 消息内容成功输入并显示在输入框中。 | 与预期结果一致。 |
| 申领信息功能测试 | 4. 点击确定按钮。 | 审核成功。 | 与预期结果一致。 |
评论管理功能测试用例表是用来验证用户能否正确发表和管理评论的测试用例。评论管理功能测试用例表如表6-5所示。
表6-5 评论管理功能测试用例
| 测试项 | 测试用例 | 预期结果 | 结论 |
| 评论管理功能测试 | 1. 打开评论管理页面。 | 页面正常加载,显示评论列表及输入框。 | 与预期结果一致。 |
| 评论管理功能测试 | 2. 选择目标资产。 | 资产的评论列表成功加载。 | 与预期结果一致。 |
| 评论管理功能测试 | 3. 输入评论内容。 | 评论内容成功输入并显示在输入框中。 | 与预期结果一致。 |
| 评论管理功能测试 | 4. 点击提交按钮。 | 评论成功发布并显示在评论列表中。 | 与预期结果一致。 |
系统用户功能测试用例表是用来验证管理员能否正确管理用户信息的测试用例。系统用户功能测试用例表如表6-6所示。
表6-6 系统用户功能测试用例
| 测试项 | 测试用例 | 预期结果 | 结论 |
| 系统用户功能测试 | 1. 打开系统用户页面。 | 页面正常加载,显示用户列表及操作选项。 | 与预期结果一致。 |
| 系统用户功能测试 | 2. 选择目标用户。 | 目标用户信息成功加载到编辑界面。 | 与预期结果一致。 |
| 系统用户功能测试 | 3. 修改用户权限或状态。 | 用户权限或状态成功更新。 | 与预期结果一致。 |
| 系统用户功能测试 | 4. 点击保存按钮。 | 用户信息成功更新并显示在用户列表中。 | 与预期结果一致。 |
通过对资产信息浏览功能的测试,系统能够正常加载资产信息页面,用户可根据筛选条件成功搜索并查看符合条件的资产信息列表,所有操作均与预期结果一致。资产入库功能的测试结果表明,资产管理员能够顺利填写资产基本信息并上传照片,提交后系统正确提示信息提交成功并显示等待审核状态。部门分类功能的测试验证了资产管理员能够对资产进行部门分类,提交后系统提示申请成功且状态为待审核。申领信息功能的测试显示,用户能够正常申领资产。评论管理功能的测试表明,用户能够选择目标资产并发表评论,评论成功显示在评论列表中。系统用户功能的测试验证了管理员能够选择目标用户并修改其权限或状态,保存后用户信息成功更新并显示在列表中。所有功能测试结果均与预期一致,系统功能运行正常。
7总结
本研究致力于设计并实现一个基于Spring Boot框架、Vue前端技术和MySQL数据库的高校资产信息化管理平台,提升资产管理的效率和透明度。通过详细的需求分析与系统设计,我们为不同用户角色(如申领用户、资产管理员和系统管理员)开发了定制化的功能模块,满足了从资产申领、报修到入库、调度等全方位的管理需求。系统特别注重用户体验的设计,确保操作简便、界面友好,同时实施了严格的数据加密和访问控制措施,保障数据安全。研究结果表明,该平台不仅实现了资产全生命周期的有效管理,还显著提高了资源利用率和服务水平。此外,通过自动化处理和智能管理减少了人工干预,提升了工作效率。总之,本项目为高校资产管理提供了一种高效、可靠的解决方案,并为其他教育机构提供了宝贵的经验和技术参考,证明了信息化手段在优化资产管理流程中的巨大潜力和价值。未来的工作将聚焦于进一步的功能扩展和性能优化,以适应不断变化的管理需求。
参考文献
- 冯志林.Java EE程序设计与开发实践教程[M].机械工业出版社:202105.353.
- 尹应荆.JAVA编程语言在计算机软件开发中的应用[J].石河子科技,2023,(05):45-47.
- 刘江涛,王亮亮,吴庆茹,等.基于B/S模式的铁路勘测设计案例信息化管理系统设计与实现[J].铁路计算机应用,2021,30(03):32-35.
- 张丹丹,李弘.基于B/S架构的办公管理系统设计与开发[J].铁路通信信号工程技术,2024,21(09):44-48+106.
- 王志亮,纪松波.基于SpringBoot的Web前端与数据库的接口设计[J].工业控制计算机,2023,36(03):51-53.
- 熊永平.基于SpringBoot框架应用开发技术的分析与研究[J].电脑知识与技术,2021,15(36):76-77.
- 赵媛.基于Vue的Web系统前端性能优化分析[J].电脑编程技巧与维护,2024,(09):44-46.
- 秦冬.浅析Vue框架在前端开发中的应用[J].信息与电脑(理论版),2024,36(13):61-63.
- 李艳杰.MySQL数据库下存储过程的综合运用研究[J].现代信息科技,2023,7(11):80-82+88.
- 陈倩怡,何军.Vue+Springboot+MyBatis技术应用解析[J].电脑编程技巧与维护,2020,(01):14-15+28.
- 周晓玉,崔文超.基于Web技术的数据库应用系统设计[J].信息与电脑(理论版),2023,35(09):189-191.
- 马艳艳,吴晓光.计算机软件与数据库的设计策略分析[J].电子技术,2024,53(05):104-105.
- 李俊萌.计算机软件测试技术与开发应用策略分析[J].信息记录材料,2023,24(03):50-52.
- 张镇龙,田茹,刘超,等.固定资产库存管理系统的设计与实现[J].设备管理与维修,2024,(23):7-10.DOI:10.16621/j.cnki.issn1001-0599.2024.12.03.
- 许阳,刘星宏,李璨.人民日报固定资产管理系统设计与应用[C]//中国新闻技术工作者联合会,《中国传媒科技》杂志社.中国新闻技术工作者联合会2024年学术年会论文集.人民日报社技术部;,2024:294-300.DOI:10.26914/c.cnkihy.2024.064110.
- 史鹏飞,董恬恬,万振.医院信息化类资产管理系统的设计与实现[J].医疗装备,2024,37(15):46-48+55.
- 佘曼双,李佳,马晶.信息化技术在企业资产管理中的应用研究[J].电子质量,2024,(06):112-116.
- 陈颖.高校资产管理及绩效评价系统研究实践[J].无线互联科技,2024,21(06):62-65.
- Rehan M ,Sharma K D .VLC-enabled metaverse system with interference minimization using deep neural networks for digital assets management[J].Journal of Optics,2025,(prepublish):1-14.
- Jiang J .Construction and Efficiency Analysis of Intangible Asset Management System of Public Hospitals under Digital Transformation[J].Forum on Research and Innovation Management,2025,3(2):
致谢
在本研究顺利完成之际,我衷心感谢那些在我独自探索和开发过程中给予支持与帮助的人们。首先,我要特别感谢我的导师,您的专业指导和深刻见解为我的研究提供了方向和动力,每一次讨论都让我受益匪浅。没有您的悉心指导,这项工作不可能达到现在的水平。
此外,我要感谢参与系统初步测试并提供反馈意见的朋友们。你们的实际使用体验和建设性意见极大地促进了系统的改进和完善。尤其是那些愿意抽出时间来测试平台功能,并提出宝贵建议的同学们,你们的帮助让这个项目更加贴近实际应用需求,提升了系统的实用性和用户体验。
特别感谢我的家人和朋友们,在整个研究期间,是你们的理解、鼓励和支持给了我持续前进的力量。无论是在遇到技术难题时,还是面对长时间的研究压力,你们始终是我最坚实的后盾。你们的支持不仅给予了我完成项目的动力,也让我明白了背后有着温暖的力量推动着我不断前行。
最后,我要感谢所有在我研究过程中直接或间接给予帮助的人们。这份成果不仅仅属于我个人,也是对所有支持者的一种回报。感谢每一位关心和支持我的人,愿我们在未来的道路上继续携手前行,共同进步。
请关注点赞+私信博主,免费领取项目源码
6157

被折叠的 条评论
为什么被折叠?



