摘要
本文介绍了一款基于Spring Boot框架开发的社区流浪动物救助系统。该系统旨在整合社区资源,提高流浪动物救助效率,并为爱心人士提供一个便捷、高效的救助平台。系统采用了前后端分离的设计模式,前端使用Vue.js框架构建用户界面,后端则基于Spring Boot框架实现业务逻辑与数据处理。
系统主要功能包括用户注册与登录、动物信息发布与查询、救助活动组织与管理、捐赠与领养流程处理等。用户可以通过系统发布流浪动物信息,包括动物照片、健康状况、救助需求等,同时系统也提供了便捷的查询功能,方便用户快速找到感兴趣的动物信息。此外,系统还支持救助活动的组织与管理,用户可以参与或发起救助活动,共同为流浪动物筹集资源与资金。捐赠与领养流程也经过了精心设计,确保流程的透明化与规范化,保障捐赠者与领养者的权益。
关键字:Spring Boot;流浪动物救助;前后端分离;Vue.js;救助活动;
Abstract
This paper describes a community rescue system for stray animals developed based on the Spring Boot framework. The system aims to integrate community resources, improve the efficiency of stray animal rescue, and provide a convenient and efficient rescue platform for caring people. The system adopts the design mode of front and rear end separation. The front end uses the Vue.js framework to build the user interface, and the back end realizes the business logic and data processing based on the Spring Boot framework.
The main functions of the system include user registration and login, animal information release and inquiry, the organization and management of rescue activities, donation and adoption process processing, etc. Users can release information about stray animals through the system, including animal photos, health status, rescue needs, etc. Meanwhile, the system also provides a convenient query function for users to quickly find the animal information that they are interested in. In addition, the system also supports the organization and management of rescue activities, and users can participate in or initiate rescue activities to jointly raise resources and funds for stray animals. The donation and adoption process has also been carefully designed, to ensure the transparency and standardization of the process, and to protect the rights and interests of donors and adopters.
Keywords: Spring Boot; rescue of stray animals; separation of front and rear ends; Vue.js; rescue activities;
目录
1绪论
城市化进程的推进和居民生活方式的转变,使得流浪动物问题日益凸显。在繁忙的都市中,越来越多的宠物因各种原因被遗弃,加之流浪动物的自然繁殖,它们的数量急剧增长。这些无家可归的小生命面临着食物匮乏、疾病威胁、生存空间受限等严峻挑战,急需社会的关怀与援助。然而,传统的流浪动物救助模式受限于信息传播不畅、资源分散等问题,难以高效整合社会力量,满足流浪动物的救助需求。
在这样的背景下,构建一个高效、透明、便捷的流浪动物救助系统显得尤为重要。该系统旨在通过数字化手段,打破信息孤岛,实现救助资源的有效整合与优化配置。它不仅能够及时发布流浪动物的信息,让更多人了解它们的生存状况,还能为爱心人士提供一个参与救助的便捷平台,激发社会各界的关注与参与,共同为流浪动物营造一个更加温暖、安全的家园。
该系统的开发与应用,不仅为流浪动物提供了更为及时、有效的救助途径,同时也彰显了社会对弱势群体的关怀与责任。该系统通过整合社区资源,实现了救助信息的快速传播与资源的优化配置。它打破了传统救助模式的局限性,使得流浪动物的救助工作更加高效、透明。用户可以通过系统轻松发布与查询流浪动物的信息,参与救助活动,共同为流浪动物筹集资源与资金。这不仅提高了救助效率,也激发了社会各界的参与热情,增强了社会的凝聚力。
此外,该系统的研究与应用还有助于提升公众对于流浪动物问题的认识与关注。通过系统的宣传教育功能,人们可以更加深入地了解流浪动物的生存状况与救助需求,从而培养起对弱势群体的关怀意识与责任感。这有助于推动社会形成良好的救助氛围,促进社会的和谐与进步。
综上所述,基于Spring Boot的社区流浪动物救助系统的研究,不仅对于流浪动物本身具有重大意义,也对于提升公众意识、促进社会和谐具有积极作用。
在国内,随着城市化进程的加快和居民生活水平的提高,流浪动物问题日益受到社会各界的关注。近年来,越来越多的学者和志愿者开始投入到流浪动物救助系统的研究中,旨在通过科技手段提高救助效率,改善流浪动物的生存状况。
基于Spring Boot的社区流浪动物救助系统在国内的研究中,主要聚焦于系统的功能完善与用户体验的优化。研究者们致力于开发一个集信息发布、资源整合、在线救助等功能于一体的综合性平台,以便更好地满足流浪动物的救助需求。在系统功能上,国内研究注重信息的实时更新与精准匹配,确保救助资源能够迅速送达需要救助的流浪动物手中。同时,为了提升用户体验,研究者们还在界面设计、操作流程等方面进行了大量优化,使得系统更加易用、便捷。
此外,国内研究还关注流浪动物救助系统的社会影响力与可持续性。通过系统的推广使用,旨在提升公众对于流浪动物问题的认识与关注,激发社会的爱心与责任感。同时,研究者们还积极探索系统的盈利模式与资金来源,以确保系统的长期稳定运行与持续发展。
在国外,基于Spring Boot的社区流浪动物救助系统的研究已经相对成熟。许多国家都建立了完善的流浪动物救助体系,包括收容所、领养中心、志愿者网络等,为流浪动物提供了全方位的救助服务。
在系统的功能上,国外研究更加注重数据的整合与分析,通过收集流浪动物的基本信息、救助记录等数据,进行深入挖掘与分析,以便更好地了解流浪动物的需求与救助效果。同时,国外系统还注重与社区、学校等机构的合作,通过宣传教育提高公众的救助意识与参与度。
此外,国外研究还关注流浪动物救助系统的技术创新与智能化发展。例如,利用物联网技术实现流浪动物的智能识别与追踪,利用大数据分析优化救助资源的配置与调度等。这些创新技术的应用,不仅提高了救助效率,也为流浪动物救助工作带来了新的发展机遇。
本系统主要研究内容是基于springboot的社区流浪动物救助系统的设计与实现,旨在提高社区流浪动物资源管理效率与用户体验。系统功能涵盖了普通用户、志愿者用户、救助站用户和管理员角色的管理需求,普通用户可以浏览流浪动物信息,进行捐赠或领养申请;志愿者用户则能发布救助活动,参与线下救助,同时跟踪救助进展并反馈;救助站用户主要负责接收和处理来自系统的捐赠物资、领养申请,以及更新站内流浪动物的状态;而管理员则拥有最高权限,能够管理系统用户信息,审核并发布流浪动物信息,管理救助流程,确保系统正常运行,并对数据进行统计与分析,以不断优化救助资源配置和服务效率。各角色各司其职,共同构建起一个高效、透明的流浪动物救助网络。系统通过前后端技术结合,实现了高效的数据交互与管理,前端采用Vue框架提供友好的用户界面,后端基于SpringBoot架构实现逻辑处理和数据存储,数据库使用MySQL确保数据的稳定性与可靠性。
2相关技术介绍
Java语言是一种广泛使用的高级编程语言,具有平台无关性、面向对象特性和丰富的标准库。Java通过Java虚拟机(JVM)实现跨平台运行,开发者可以编写一次代码,在任何支持JVM的环境中执行[1]。Java的面向对象特性使得代码复用和模块化变得更加容易,促进了软件的维护和扩展。Java支持多线程编程,允许开发者在同一程序中同时执行多个任务,提升了应用程序的性能。
Java语言的语法结构简洁且易于理解,吸引了大量开发者。Java的标准库包含数据结构、输入输出处理、网络编程等众多功能模块。这使得开发者在构建应用程序时能够高效利用已有工具,减少重复劳动。Java广泛应用于企业级应用、移动应用、Web开发和数据处理等领域。
2.2 B/S框架
B/S(Browser/Server)架构是一种基于浏览器和服务器的系统架构模式,用户通过浏览器与服务器进行交互。B/S架构简化了客户端的部署和管理,用户无需在本地安装复杂的软件,只需使用标准浏览器即可访问应用程序。服务器端负责处理业务逻辑和数据存储,客户端则主要负责展示用户界面和数据交互[2]。B/S架构的设计使得系统更新和维护集中在服务器端,降低了维护成本。
B/S架构通常采用Web技术进行实现,包括HTML、CSS和JavaScript等。用户在浏览器中发起请求,服务器响应并返回数据。数据传输通常通过HTTP或HTTPS协议进行,B/S架构的灵活性使其适用于在线购物、信息管理系统和社交网络等各类应用场景[3]。由于其易于扩展性,B/S架构可以方便地支持大规模用户访问,适应不断变化的业务需求。
2.3 SpringBoot框架
SpringBoot框架是基于Spring框架的开源项目,简化Java应用程序的开发过程。SpringBoot通过约定优于配置的理念,减少了传统Spring应用的繁琐配置,开发者可以快速搭建和部署应用程序。框架提供了一系列默认配置,支持自动化配置,简化了应用启动的复杂性[4]。SpringBoot内置了嵌入式Web服务器,使得开发者能够独立运行Java应用,无需外部容器。
SpringBoot支持微服务架构,开发者可以轻松创建和管理多个微服务。框架集成了丰富的功能模块,包括安全、数据访问和消息中间件等,支持RESTful API和JSON数据格式的处理[5]。SpringBoot还提供了强大的监控和管理功能,允许开发者实时监控应用的健康状态和性能指标。借助SpringBoot,开发者能够高效构建和维护现代企业级应用,满足复杂业务需求。
2.4 Vue技术
Vue是一种渐进式JavaScript框架,专注于构建用户界面。Vue采用组件化的开发模式,允许开发者将应用程序拆分为独立的、可重用的组件,从而提高了开发效率和代码的可维护性[6]。框架的核心库专注于视图层,支持数据绑定和DOM操作,提供了简洁的API。Vue的虚拟DOM机制提升了应用的性能,减少了实际DOM操作的次数。
Vue支持双向数据绑定,能够自动更新视图与模型之间的变化。开发者可以通过Vue的指令系统,简化数据展示和事件处理。Vue还支持路由管理和状态管理,使得开发复杂单页面应用变得更加容易[7]。借助Vue的生态系统,开发者能够使用多种工具和库来扩展功能,满足不同的业务需求。Vue在前端开发中逐渐成为主流选择,受到广泛关注和应用。
2.5 MySQL数据库
MySQL是一种开源关系型数据库管理系统,广泛应用于Web应用和企业级数据存储。MySQL支持结构化查询语言,允许开发者通过标准语句进行数据的创建、读取、更新和删除操作[8]。数据库通过表格形式组织数据,支持数据完整性和约束条件的定义。MySQL的存储引擎机制使得用户可以根据具体需求选择不同的存储引擎,以优化性能和功能。
MySQL具有高性能和可扩展性,支持大规模数据存储和高并发访问。系统提供了丰富的用户权限管理和数据加密安全特性。MySQL能够与多种编程语言和框架兼容,广泛应用于内容管理系统、电子商务平台和数据分析等各种场景。
3系统需求分析
随着社会对社区流浪动物救助需求的日益增加,尤其是智能化、信息化管理的普及,越来越多的社区流浪动物希望通过数字化手段提升管理效率,改善用户体验,优化资源分配。由于一些社区流浪动物救助系统缺乏信息技术基础,传统的人工管理方式常常导致资源浪费、管理混乱,且用户使用体验不佳。在开发一款社区流浪动物救助系统时,需充分考虑目标用户的实际需求,特别是管理员、志愿者用户、救助站用户及普通用户的需求。为了更好地满足这些需求,系统设计时应关注以下几个方面:
(1)易于操作:系统应具备简洁直观的用户界面,确保管理员和用户能够轻松上手操作,操作应尽可能简化,避免复杂的步骤,帮助用户快速完成操作,减少学习成本。
(2)快速响应:系统应具备高效的响应能力,能够在用户提交请求后快速处理。例如,当用户进行个人信息管理时,系统应能够及时更新资源状态,避免重复操作,保证信息的准确性。同时,管理员对资源的调度与管理应尽可能实现自动化,确保处理速度和响应时间。
(3)信息管理简化:系统应能自动化地处理大量信息,减少人工输入与审核。通过数据分类和智能化管理,帮助管理员快速获系统等信息。系统需要具备强大的数据分析和报告功能,以帮助管理者做出精准的决策,提高资源利用率。
(4)优化资源分配板块:考虑到许多设施面临资源有限、使用分配不均等问题,系统应着重增强资源调度与优化能力。例如,通过智能匹配系统,协助用户选取最适宜的设施和装备,防止资源过度集中或闲置浪费。
本系统的总体功能设计包括普通用户、志愿者用户、救助站用户和管理员角色的管理需求,旨在实现社区流浪动物救助系统的高效管理与资源优化配置。对于普通用户,系统提供登录注册、首页、通知公告、新闻资讯、动物信息、救助活动、救助站信息、我的账户、个人中心等功能。志愿者用户端则包括活动记录、活动资料、消息通知等管理。救助站用户端则包括救助站信息、捐赠记录、收容记录、物资信息等功能。管理员则具备更为全面的管理功能,涵盖系统用户、动物信息管理、动物种类管理、领养记录管理、救助活动管理、活动记录管理、活动资料管理、救助站信息管理、捐赠记录管理、收容记录管理、物资信息管理、物资类型管理、消息通知管理、系统管理、通知公告管理、资源管理理等功能。系统功能结构图如图3-1所示。
图3-1系统功能结构图
系统采用当前主流的SpringBoot和Vue.js开发框架,具备良好的技术基础。这些技术已被广泛应用于多种商业项目,具备成熟的文档和社区支持,便于开发获取必要的资源与解决方案。个人拥有丰富的相关技术经验,能够有效应对潜在技术挑战。所需的软硬件资源易于获取,且具备良好的兼容性,降低了技术实现的难度。
系统具备直观友好的用户界面,支持简便的导航和功能访问,极大地提升了用户的使用体验。系统提供了自定义的工作流程和角色权限管理,使不同层级的用户能够快速上手,完成各自的任务。
系统所使用的软件为开源技术,降低了使用费用,同时硬件成本较低,使得整体初始投入相对合理,具备较高性价比。因此,系统在经济上是完全可行的。
4系统设计
4.1.1用户登录流程
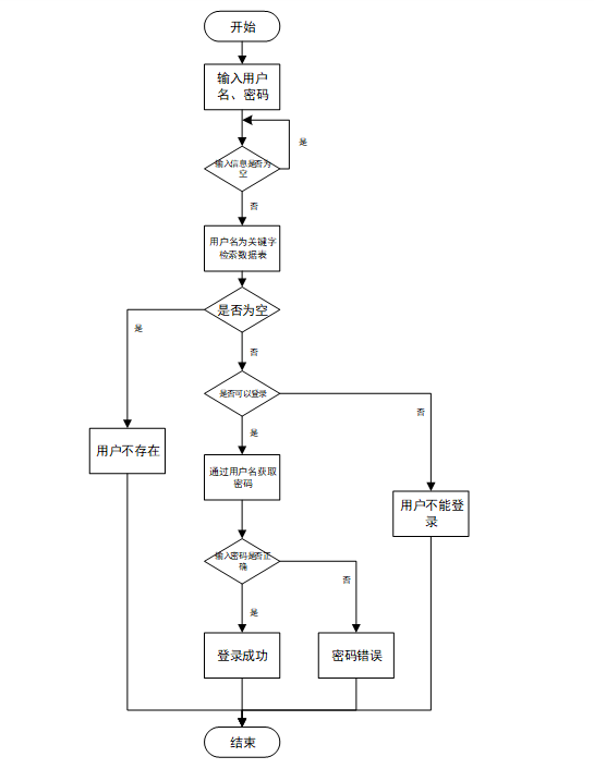
用户输入用户名和密码后,系统先检查输入是否为空,再验证用户名是否存在,若存在则通过用户名获取密码并校验。若密码正确则登录成功,否则提示密码错误。若用户名不存在或无法登录,提示用户操作无效。如图4-1所示。

图4-1登录流程图
4.1.2添加信息流程
管理员可以添加信息,用户添加可以自己权限内的信息,输入信息后,要想利用这个软件来进行系统的安全管理,首先需要登录到该软件中。添加信息流程如图4-2所示。

图4-2添加信息流程图
4.1.3修改信息流程
用户首先选择需要修改的记录,输入修改后的数据,系统判断输入数据是否合法。若数据不合法,提示重新输入;若数据合法,则将修改后的数据写入数据库,完成操作后流程结束。修改信息流程图如图4-3所示。

图4-3修改信息流程图
4.1.4删除信息流程
用户选择需要删除的记录后,系统判断是否确认删除。若未确认,返回选择环节;若确认删除,则更新数据库,删除对应记录,完成操作后流程结束。删除信息流程图如图4-4所示。

图4-4删除信息流程图
数据库概念模型是数据库设计的一个阶段,它描述了数据库中数据的逻辑结构和之间的关系,而不关注具体的实现细节[9]。概念模型通常用于数据库设计的初期阶段,以帮助开发人员和用户理解数据库中存储的数据以及数据之间的关系。
数据库概念模型通常采用高层次的概念来描述数据,常见的概念模型包括实体-关系模型(Entity-Relationship Model,ERM)、面向对象模型(Object-Oriented Model)等。在概念模型中,数据被抽象为实体(Entity)和实体之间的关系(Relationship),并且定义了实体的属性(Attribute),通常以E-R图来表达。
志愿者用户表实体属性图如图4-5所示。

图4-5志愿者用户表实体图
动物信息实体属性如下图所示。

图4-6动物信息表实体图
救助活动表实体属性图如图4-7所示。

图4-7救助活动表实体图
普通用户表实体属性图如图4-8所示。

图4-8普通用户表实体图
轮播图表实体属性图如图4-9所示。

图4-9轮播图表实体图
公告表实体属性图如图4-10所示。

图4-10公告表实体图
下面是整个社区流浪动物救助系统中主要的数据库表总E-R实体关系图。

图4-10 系统E-R关系图
数据库表设计基于实体设计,将抽象的实体映射为具体的表结构。设计过程中,为每个实体定义表名、字段名及数据类型 。根据业务需求,合理定义主键、外键及约束条件,确保表之间的关联性,例如通过外键建立用户表和角色表之间的关系。表设计时注重数据存储的完整性、一致性,并通过索引优化查询效率,最终确保数据库结构能够支持系统的功能需求。以下是系统的数据库表设计展示。
表 4-1-access_token(登陆访问时长)
| 编号 | 字段名 | 类型 | 长度 | 是否非空 | 是否主键 | 注释 |
| 1 | token_id | int | 是 | 是 | 临时访问牌ID | |
| 2 | token | varchar | 64 | 否 | 否 | 临时访问牌 |
| 3 | info | text | 65535 | 否 | 否 | 信息 |
| 4 | maxage | int | 是 | 否 | 最大寿命:默认2小时 | |
| 5 | create_time | timestamp | 是 | 否 | 创建时间 | |
| 6 | update_time | timestamp | 是 | 否 | 更新时间 | |
| 7 | user_id | int | 是 | 否 | 用户编号 |
表 4-2-activity_information(活动资料)
| 编号 | 字段名 | 类型 | 长度 | 是否非空 | 是否主键 | 注释 |
| 1 | activity_information_id | int | 是 | 是 | 活动资料ID | |
| 2 | data_name | varchar | 64 | 否 | 否 | 资料名称 |
| 3 | volunteer_users | int | 否 | 否 | 志愿者用户 | |
| 4 | name_of_volunteer | varchar | 64 | 否 | 否 | 志愿者姓名 |
| 5 | volunteer_phone | varchar | 64 | 否 | 否 | 志愿者电话 |
| 6 | record_date | date | 否 | 否 | 记录日期 | |
| 7 | active_file | varchar | 255 | 否 | 否 | 活动文件 |
| 8 | data_remarks | text | 65535 | 否 | 否 | 资料备注 |
| 9 | create_time | datetime | 是 | 否 | 创建时间 | |
| 10 | update_time | timestamp | 是 | 否 | 更新时间 | |
| 11 | source_table | varchar | 255 | 否 | 否 | 来源表 |
| 12 | source_id | int | 否 | 否 | 来源ID | |
| 13 | source_user_id | int | 否 | 否 | 来源用户 |
表 4-3-activity_record(活动记录)
| 编号 | 字段名 | 类型 | 长度 | 是否非空 | 是否主键 | 注释 |
| 1 | activity_record_id | int | 是 | 是 | 活动记录ID | |
| 2 | name_of_volunteer | varchar | 64 | 否 | 否 | 志愿者姓名 |
| 3 | volunteer_phone | varchar | 64 | 否 | 否 | 志愿者电话 |
| 4 | volunteer_users | int | 否 | 否 | 志愿者用户 | |
| 5 | activity_name | varchar | 64 | 否 | 否 | 活动名称 |
| 6 | activity_location | varchar | 64 | 否 | 否 | 活动地点 |
| 7 | activity_time | varchar | 64 | 否 | 否 | 活动时间 |
| 8 | registration_time | date | 否 | 否 | 报名时间 | |
| 9 | number_of_enrolment | varchar | 64 | 否 | 否 | 报名人数 |
| 10 | registration_remarks | text | 65535 | 否 | 否 | 报名备注 |
| 11 | examine_state | varchar | 16 | 是 | 否 | 审核状态 |
| 12 | examine_reply | varchar | 16 | 否 | 否 | 审核回复 |
| 13 | activity_information_limit_times | int | 是 | 否 | 资料提交限制次数 | |
| 14 | create_time | datetime | 是 | 否 | 创建时间 | |
| 15 | update_time | timestamp | 是 | 否 | 更新时间 | |
| 16 | source_table | varchar | 255 | 否 | 否 | 来源表 |
| 17 | source_id | int | 否 | 否 | 来源ID | |
| 18 | source_user_id | int | 否 | 否 | 来源用户 |
表 4-4-adoption_record(领养记录)
| 编号 | 字段名 | 类型 | 长度 | 是否非空 | 是否主键 | 注释 |
| 1 | adoption_record_id | int | 是 | 是 | 领养记录ID | |
| 2 | ordinary_user | int | 否 | 否 | 普通用户 | |
| 3 | user_name | varchar | 64 | 否 | 否 | 用户姓名 |
| 4 | user_gender | varchar | 64 | 否 | 否 | 用户性别 |
| 5 | users_mobile_phone | varchar | 16 | 否 | 否 | 用户手机 |
| 6 | user_age | varchar | 64 | 否 | 否 | 用户年龄 |
| 7 | home_address | varchar | 64 | 否 | 否 | 家庭地址 |
| 8 | salary | varchar | 64 | 否 | 否 | 薪资情况 |
| 9 | application_time | date | 否 | 否 | 申请时间 | |
| 10 | number_of_adoption | double | 否 | 否 | 领养数量 | |
| 11 | application_remarks | text | 65535 | 否 | 否 | 申请备注 |
| 12 | examine_state | varchar | 16 | 是 | 否 | 审核状态 |
| 13 | examine_reply | varchar | 16 | 否 | 否 | 审核回复 |
| 14 | create_time | datetime | 是 | 否 | 创建时间 | |
| 15 | update_time | timestamp | 是 | 否 | 更新时间 | |
| 16 | source_table | varchar | 255 | 否 | 否 | 来源表 |
| 17 | source_id | int | 否 | 否 | 来源ID | |
| 18 | source_user_id | int | 否 | 否 | 来源用户 |
表 4-5-animals(动物信息)
| 编号 | 字段名 | 类型 | 长度 | 是否非空 | 是否主键 | 注释 |
| 1 | animals_id | int | 是 | 是 | 动物信息ID | |
| 2 | animal_name | varchar | 64 | 否 | 否 | 动物名称 |
| 3 | animal_species | varchar | 64 | 否 | 否 | 动物种类 |
| 4 | animal_age | varchar | 64 | 否 | 否 | 动物年龄 |
| 5 | animal_weight | varchar | 64 | 否 | 否 | 动物体重 |
| 6 | vaccination | varchar | 64 | 否 | 否 | 疫苗接种 |
| 7 | whether_deworming | varchar | 64 | 否 | 否 | 是否驱虫 |
| 8 | adoption_status | varchar | 64 | 否 | 否 | 领养状态 |
| 9 | animal_pictures | varchar | 255 | 否 | 否 | 动物图片 |
| 10 | animal_introduction | longtext | 4294967295 | 否 | 否 | 动物介绍 |
| 11 | hits | int | 是 | 否 | 点击数 | |
| 12 | praise_len | int | 是 | 否 | 点赞数 | |
| 13 | collect_len | int | 是 | 否 | 收藏数 | |
| 14 | comment_len | int | 是 | 否 | 评论数 | |
| 15 | recommend | int | 是 | 否 | 智能推荐 | |
| 16 | adoption_record_limit_times | int | 是 | 否 | 申请领养限制次数 | |
| 17 | create_time | datetime | 是 | 否 | 创建时间 | |
| 18 | update_time | timestamp | 是 | 否 | 更新时间 |
表 4-6-animal_species(动物种类)
| 编号 | 字段名 | 类型 | 长度 | 是否非空 | 是否主键 | 注释 |
| 1 | animal_species_id | int | 是 | 是 | 动物种类ID | |
| 2 | animal_species | varchar | 64 | 否 | 否 | 动物种类 |
| 3 | create_time | datetime | 是 | 否 | 创建时间 | |
| 4 | update_time | timestamp | 是 | 否 | 更新时间 |
表 4-7-article(文章)
| 编号 | 字段名 | 类型 | 长度 | 是否非空 | 是否主键 | 注释 |
| 1 | article_id | mediumint | 是 | 是 | 文章id | |
| 2 | title | varchar | 125 | 是 | 是 | 标题 |
| 3 | type | varchar | 64 | 是 | 否 | 文章分类 |
| 4 | hits | int | 是 | 否 | 点击数 | |
| 5 | praise_len | int | 是 | 否 | 点赞数 | |
| 6 | create_time | timestamp | 是 | 否 | 创建时间 | |
| 7 | update_time | timestamp | 是 | 否 | 更新时间 | |
| 8 | source | varchar | 255 | 否 | 否 | 来源 |
| 9 | url | varchar | 255 | 否 | 否 | 来源地址 |
| 10 | tag | varchar | 255 | 否 | 否 | 标签 |
| 11 | content | longtext | 4294967295 | 否 | 否 | 正文 |
| 12 | img | varchar | 255 | 否 | 否 | 封面图 |
| 13 | description | text | 65535 | 否 | 否 | 文章描述 |
表 4-8-article_type(文章分类)
| 编号 | 字段名 | 类型 | 长度 | 是否非空 | 是否主键 | 注释 |
| 1 | type_id | smallint | 是 | 是 | 分类ID | |
| 2 | display | smallint | 是 | 否 | 显示顺序 | |
| 3 | name | varchar | 16 | 是 | 否 | 分类名称 |
| 4 | father_id | smallint | 是 | 否 | 上级分类ID | |
| 5 | description | varchar | 255 | 否 | 否 | 描述 |
| 6 | icon | text | 65535 | 否 | 否 | 分类图标 |
| 7 | url | varchar | 255 | 否 | 否 | 外链地址 |
| 8 | create_time | timestamp | 是 | 否 | 创建时间 | |
| 9 | update_time | timestamp | 是 | 否 | 更新时间 |
表 4-9-auth(用户权限管理)
| 编号 | 字段名 | 类型 | 长度 | 是否非空 | 是否主键 | 注释 |
| 1 | auth_id | int | 是 | 是 | 授权ID | |
| 2 | user_group | varchar | 64 | 否 | 否 | 用户组 |
| 3 | mod_name | varchar | 64 | 否 | 否 | 模块名 |
| 4 | table_name | varchar | 64 | 否 | 否 | 表名 |
| 5 | page_title | varchar | 255 | 否 | 否 | 页面标题 |
| 6 | path | varchar | 255 | 否 | 否 | 路由路径 |
| 7 | parent | varchar | 64 | 否 | 否 | 父级菜单 |
| 8 | parent_sort | int | 是 | 否 | 父级菜单排序 | |
| 9 | position | varchar | 32 | 否 | 否 | 位置 |
| 10 | mode | varchar | 32 | 是 | 否 | 跳转方式 |
| 11 | add | tinyint | 是 | 否 | 是否可增加 | |
| 12 | del | tinyint | 是 | 否 | 是否可删除 | |
| 13 | set | tinyint | 是 | 否 | 是否可修改 | |
| 14 | get | tinyint | 是 | 否 | 是否可查看 | |
| 15 | field_add | text | 65535 | 否 | 否 | 添加字段 |
| 16 | field_set | text | 65535 | 否 | 否 | 修改字段 |
| 17 | field_get | text | 65535 | 否 | 否 | 查询字段 |
| 18 | table_nav_name | varchar | 500 | 否 | 否 | 跨表导航名称 |
| 19 | table_nav | varchar | 500 | 否 | 否 | 跨表导航 |
| 20 | option | text | 65535 | 否 | 否 | 配置 |
| 21 | create_time | timestamp | 是 | 否 | 创建时间 | |
| 22 | update_time | timestamp | 是 | 否 | 更新时间 |
表 4-10-code_token(验证码)
| 编号 | 字段名 | 类型 | 长度 | 是否非空 | 是否主键 | 注释 |
| 1 | code_token_id | int | 是 | 是 | 验证码ID | |
| 2 | token | varchar | 255 | 否 | 否 | 令牌 |
| 3 | code | varchar | 255 | 否 | 否 | 验证码 |
| 4 | expire_time | timestamp | 是 | 否 | 失效时间 | |
| 5 | create_time | timestamp | 是 | 否 | 创建时间 | |
| 6 | update_time | timestamp | 是 | 否 | 更新时间 |
表 4-11-collect(收藏)
| 编号 | 字段名 | 类型 | 长度 | 是否非空 | 是否主键 | 注释 |
| 1 | collect_id | int | 是 | 是 | 收藏ID | |
| 2 | user_id | int | 是 | 是 | 收藏人ID | |
| 3 | source_table | varchar | 255 | 否 | 否 | 来源表 |
| 4 | source_field | varchar | 255 | 否 | 否 | 来源字段 |
| 5 | source_id | int | 是 | 否 | 来源ID | |
| 6 | title | varchar | 255 | 否 | 否 | 标题 |
| 7 | img | varchar | 255 | 否 | 否 | 封面 |
| 8 | create_time | timestamp | 是 | 否 | 创建时间 | |
| 9 | update_time | timestamp | 是 | 否 | 更新时间 |
表 4-12-comment(评论)
| 编号 | 字段名 | 类型 | 长度 | 是否非空 | 是否主键 | 注释 |
| 1 | comment_id | int | 是 | 是 | 评论ID | |
| 2 | user_id | int | 是 | 是 | 评论人ID | |
| 3 | reply_to_id | int | 是 | 否 | 回复评论ID | |
| 4 | content | longtext | 4294967295 | 否 | 否 | 内容 |
| 5 | nickname | varchar | 255 | 否 | 否 | 昵称 |
| 6 | avatar | varchar | 255 | 否 | 否 | 头像地址 |
| 7 | create_time | timestamp | 是 | 否 | 创建时间 | |
| 8 | update_time | timestamp | 是 | 否 | 更新时间 | |
| 9 | source_table | varchar | 255 | 否 | 否 | 来源表 |
| 10 | source_field | varchar | 255 | 否 | 否 | 来源字段 |
| 11 | source_id | int | 是 | 否 | 来源ID |
表 4-13-donation_records(捐赠记录)
| 编号 | 字段名 | 类型 | 长度 | 是否非空 | 是否主键 | 注释 |
| 1 | donation_records_id | int | 是 | 是 | 捐赠记录ID | |
| 2 | rescue_station_user | int | 否 | 否 | 救助站用户 | |
| 3 | name_of_rescue_station | varchar | 64 | 否 | 否 | 救助站名称 |
| 4 | location_of_rescue_station | varchar | 64 | 否 | 否 | 救助站地点 |
| 5 | rescue_station_telephone | varchar | 64 | 否 | 否 | 救助站电话 |
| 6 | ordinary_user | int | 否 | 否 | 普通用户 | |
| 7 | user_name | varchar | 64 | 否 | 否 | 用户姓名 |
| 8 | users_mobile_phone | varchar | 64 | 否 | 否 | 用户手机 |
| 9 | date_of_donation | date | 否 | 否 | 捐赠日期 | |
| 10 | amount_of_donation | double | 否 | 否 | 捐赠金额 | |
| 11 | donation_remarks | text | 65535 | 否 | 否 | 捐赠备注 |
| 12 | examine_state | varchar | 16 | 是 | 否 | 审核状态 |
| 13 | examine_reply | varchar | 16 | 否 | 否 | 审核回复 |
| 14 | pay_state | varchar | 16 | 是 | 否 | 支付状态 |
| 15 | pay_type | varchar | 16 | 否 | 否 | 支付类型: 微信、支付宝、网银 |
| 16 | create_time | datetime | 是 | 否 | 创建时间 | |
| 17 | update_time | timestamp | 是 | 否 | 更新时间 | |
| 18 | source_table | varchar | 255 | 否 | 否 | 来源表 |
| 19 | source_id | int | 否 | 否 | 来源ID | |
| 20 | source_user_id | int | 否 | 否 | 来源用户 |
表 4-14-hits(用户点击)
| 编号 | 字段名 | 类型 | 长度 | 是否非空 | 是否主键 | 注释 |
| 1 | hits_id | int | 是 | 是 | 点赞ID | |
| 2 | user_id | int | 是 | 否 | 点赞人 | |
| 3 | create_time | timestamp | 是 | 否 | 创建时间 | |
| 4 | update_time | timestamp | 是 | 否 | 更新时间 | |
| 5 | source_table | varchar | 255 | 否 | 否 | 来源表 |
| 6 | source_field | varchar | 255 | 否 | 否 | 来源字段 |
| 7 | source_id | int | 是 | 否 | 来源ID |
表 4-15-material_information(物资信息)
| 编号 | 字段名 | 类型 | 长度 | 是否非空 | 是否主键 | 注释 |
| 1 | material_information_id | int | 是 | 是 | 物资信息ID | |
| 2 | rescue_station_user | int | 否 | 否 | 救助站用户 | |
| 3 | material_name | varchar | 64 | 否 | 否 | 物资名称 |
| 4 | material_type | varchar | 64 | 否 | 否 | 物资类型 |
| 5 | material_inventory | double | 否 | 否 | 物资库存 | |
| 6 | storage_location | varchar | 64 | 否 | 否 | 存放地点 |
| 7 | note_information | text | 65535 | 否 | 否 | 备注信息 |
| 8 | recording_time | date | 否 | 否 | 记录时间 | |
| 9 | examine_state | varchar | 16 | 是 | 否 | 审核状态 |
| 10 | create_time | datetime | 是 | 否 | 创建时间 | |
| 11 | update_time | timestamp | 是 | 否 | 更新时间 | |
| 12 | source_table | varchar | 255 | 否 | 否 | 来源表 |
| 13 | source_id | int | 否 | 否 | 来源ID | |
| 14 | source_user_id | int | 否 | 否 | 来源用户 |
表 4-16-material_type(物资类型)
| 编号 | 字段名 | 类型 | 长度 | 是否非空 | 是否主键 | 注释 |
| 1 | material_type_id | int | 是 | 是 | 物资类型ID | |
| 2 | material_type | varchar | 64 | 否 | 否 | 物资类型 |
| 3 | create_time | datetime | 是 | 否 | 创建时间 | |
| 4 | update_time | timestamp | 是 | 否 | 更新时间 |
表 4-17-message_notification(消息通知)
| 编号 | 字段名 | 类型 | 长度 | 是否非空 | 是否主键 | 注释 |
| 1 | message_notification_id | int | 是 | 是 | 消息通知ID | |
| 2 | ordinary_user | int | 否 | 否 | 普通用户 | |
| 3 | rescue_station_user | int | 否 | 否 | 救助站用户 | |
| 4 | volunteer_users | int | 否 | 否 | 志愿者用户 | |
| 5 | notification_title | varchar | 64 | 否 | 否 | 通知标题 |
| 6 | notification_time | date | 否 | 否 | 通知时间 | |
| 7 | notification_content | text | 65535 | 否 | 否 | 通知内容 |
| 8 | create_time | datetime | 是 | 否 | 创建时间 | |
| 9 | update_time | timestamp | 是 | 否 | 更新时间 |
表 4-18-notice(公告)
| 编号 | 字段名 | 类型 | 长度 | 是否非空 | 是否主键 | 注释 |
| 1 | notice_id | mediumint | 是 | 是 | 公告ID | |
| 2 | title | varchar | 125 | 是 | 否 | 标题 |
| 3 | content | longtext | 4294967295 | 否 | 否 | 正文 |
| 4 | create_time | timestamp | 是 | 否 | 创建时间 | |
| 5 | update_time | timestamp | 是 | 否 | 更新时间 |
表 4-19-ordinary_user(普通用户)
| 编号 | 字段名 | 类型 | 长度 | 是否非空 | 是否主键 | 注释 |
| 1 | ordinary_user_id | int | 是 | 是 | 普通用户ID | |
| 2 | user_name | varchar | 64 | 否 | 否 | 用户姓名 |
| 3 | user_gender | varchar | 64 | 否 | 否 | 用户性别 |
| 4 | users_mobile_phone | varchar | 16 | 否 | 否 | 用户手机 |
| 5 | user_age | double | 否 | 否 | 用户年龄 | |
| 6 | home_address | varchar | 64 | 否 | 否 | 家庭地址 |
| 7 | examine_state | varchar | 16 | 是 | 否 | 审核状态 |
| 8 | user_id | int | 是 | 否 | 用户ID | |
| 9 | create_time | datetime | 是 | 否 | 创建时间 | |
| 10 | update_time | timestamp | 是 | 否 | 更新时间 |
表 4-20-praise(点赞)
| 编号 | 字段名 | 类型 | 长度 | 是否非空 | 是否主键 | 注释 |
| 1 | praise_id | int | 是 | 是 | 点赞ID | |
| 2 | user_id | int | 是 | 是 | 点赞人 | |
| 3 | create_time | timestamp | 是 | 否 | 创建时间 | |
| 4 | update_time | timestamp | 是 | 否 | 更新时间 | |
| 5 | source_table | varchar | 255 | 否 | 否 | 来源表 |
| 6 | source_field | varchar | 255 | 否 | 否 | 来源字段 |
| 7 | source_id | int | 是 | 否 | 来源ID | |
| 8 | status | tinyint | 是 | 否 | 点赞状态:1为点赞,0已取消 |
表 4-21-reception_records(收容记录)
| 编号 | 字段名 | 类型 | 长度 | 是否非空 | 是否主键 | 注释 |
| 1 | reception_records_id | int | 是 | 是 | 收容记录ID | |
| 2 | rescue_station_user | int | 否 | 否 | 救助站用户 | |
| 3 | name_of_rescue_station | varchar | 64 | 否 | 否 | 救助站名称 |
| 4 | location_of_rescue_station | varchar | 64 | 否 | 否 | 救助站地点 |
| 5 | containment_time | date | 否 | 否 | 收容时间 | |
| 6 | number_of_containment | double | 否 | 否 | 收容数量 | |
| 7 | note_information | text | 65535 | 否 | 否 | 备注信息 |
| 8 | examine_state | varchar | 16 | 是 | 否 | 审核状态 |
| 9 | create_time | datetime | 是 | 否 | 创建时间 | |
| 10 | update_time | timestamp | 是 | 否 | 更新时间 | |
| 11 | source_table | varchar | 255 | 否 | 否 | 来源表 |
| 12 | source_id | int | 否 | 否 | 来源ID | |
| 13 | source_user_id | int | 否 | 否 | 来源用户 |
表 4-22-rescue_activities(救助活动)
| 编号 | 字段名 | 类型 | 长度 | 是否非空 | 是否主键 | 注释 |
| 1 | rescue_activities_id | int | 是 | 是 | 救助活动ID | |
| 2 | activity_name | varchar | 64 | 否 | 否 | 活动名称 |
| 3 | activity_location | varchar | 64 | 否 | 否 | 活动地点 |
| 4 | activity_time | varchar | 64 | 否 | 否 | 活动时间 |
| 5 | activity_status | varchar | 64 | 否 | 否 | 活动状态 |
| 6 | activity_picture | varchar | 255 | 否 | 否 | 活动图片 |
| 7 | activity_introduction | longtext | 4294967295 | 否 | 否 | 活动介绍 |
| 8 | hits | int | 是 | 否 | 点击数 | |
| 9 | praise_len | int | 是 | 否 | 点赞数 | |
| 10 | collect_len | int | 是 | 否 | 收藏数 | |
| 11 | comment_len | int | 是 | 否 | 评论数 | |
| 12 | recommend | int | 是 | 否 | 智能推荐 | |
| 13 | activity_record_limit_times | int | 是 | 否 | 参加活动限制次数 | |
| 14 | create_time | datetime | 是 | 否 | 创建时间 | |
| 15 | update_time | timestamp | 是 | 否 | 更新时间 |
表 4-23-rescue_station_information(救助站信息)
| 编号 | 字段名 | 类型 | 长度 | 是否非空 | 是否主键 | 注释 |
| 1 | rescue_station_information_id | int | 是 | 是 | 救助站信息ID | |
| 2 | rescue_station_user | int | 否 | 否 | 救助站用户 | |
| 3 | name_of_rescue_station | varchar | 64 | 否 | 否 | 救助站名称 |
| 4 | location_of_rescue_station | varchar | 64 | 否 | 否 | 救助站地点 |
| 5 | total_amount_of_accommodation | double | 否 | 否 | 收容总量 | |
| 6 | rescue_station_telephone | varchar | 64 | 否 | 否 | 救助站电话 |
| 7 | cover_image | varchar | 255 | 否 | 否 | 封面图片 |
| 8 | detailed_introduction | longtext | 4294967295 | 否 | 否 | 详细介绍 |
| 9 | praise_len | int | 是 | 否 | 点赞数 | |
| 10 | collect_len | int | 是 | 否 | 收藏数 | |
| 11 | comment_len | int | 是 | 否 | 评论数 | |
| 12 | examine_state | varchar | 16 | 是 | 否 | 审核状态 |
| 13 | donation_records_limit_times | int | 是 | 否 | 爱心捐赠限制次数 | |
| 14 | reception_records_limit_times | int | 是 | 否 | 收容记录限制次数 | |
| 15 | material_information_limit_times | int | 是 | 否 | 物资信息限制次数 | |
| 16 | create_time | datetime | 是 | 否 | 创建时间 | |
| 17 | update_time | timestamp | 是 | 否 | 更新时间 |
表 4-24-rescue_station_user(救助站用户)
| 编号 | 字段名 | 类型 | 长度 | 是否非空 | 是否主键 | 注释 |
| 1 | rescue_station_user_id | int | 是 | 是 | 救助站用户ID | |
| 2 | name_of_rescue_station | varchar | 64 | 否 | 否 | 救助站名称 |
| 3 | location_of_rescue_station | varchar | 64 | 否 | 否 | 救助站地点 |
| 4 | rescue_station_telephone | varchar | 16 | 否 | 否 | 救助站电话 |
| 5 | examine_state | varchar | 16 | 是 | 否 | 审核状态 |
| 6 | user_id | int | 是 | 否 | 用户ID | |
| 7 | create_time | datetime | 是 | 否 | 创建时间 | |
| 8 | update_time | timestamp | 是 | 否 | 更新时间 |
表 4-25-schedule(日程管理)
| 编号 | 字段名 | 类型 | 长度 | 是否非空 | 是否主键 | 注释 |
| 1 | schedule_id | smallint | 是 | 是 | 日程ID | |
| 2 | content | varchar | 255 | 否 | 否 | 日程内容 |
| 3 | scheduled_time | datetime | 否 | 否 | 计划时间 | |
| 4 | user_id | int | 是 | 否 | 用户ID | |
| 5 | create_time | datetime | 否 | 否 | 创建时间 | |
| 6 | update_time | datetime | 否 | 否 | 更新时间 |
表 4-26-score(评分)
| 编号 | 字段名 | 类型 | 长度 | 是否非空 | 是否主键 | 注释 |
| 1 | score_id | int | 是 | 是 | 评分ID | |
| 2 | user_id | int | 是 | 否 | 评分人 | |
| 3 | nickname | varchar | 64 | 否 | 否 | 昵称 |
| 4 | score_num | double | 是 | 否 | 评分 | |
| 5 | create_time | timestamp | 是 | 否 | 创建时间 | |
| 6 | update_time | timestamp | 是 | 否 | 更新时间 | |
| 7 | source_table | varchar | 255 | 否 | 否 | 来源表 |
| 8 | source_field | varchar | 255 | 否 | 否 | 来源字段 |
| 9 | source_id | int | 是 | 否 | 来源ID |
表 4-27-slides(轮播图)
| 编号 | 字段名 | 类型 | 长度 | 是否非空 | 是否主键 | 注释 |
| 1 | slides_id | int | 是 | 是 | 轮播图ID | |
| 2 | title | varchar | 64 | 否 | 否 | 标题 |
| 3 | content | varchar | 255 | 否 | 否 | 内容 |
| 4 | url | varchar | 255 | 否 | 否 | 链接 |
| 5 | img | varchar | 255 | 否 | 否 | 轮播图 |
| 6 | hits | int | 是 | 否 | 点击量 | |
| 7 | create_time | timestamp | 是 | 否 | 创建时间 | |
| 8 | update_time | timestamp | 是 | 否 | 更新时间 |
表 4-28-upload(文件上传)
| 编号 | 字段名 | 类型 | 长度 | 是否非空 | 是否主键 | 注释 |
| 1 | upload_id | int | 是 | 是 | 上传ID | |
| 2 | name | varchar | 64 | 否 | 否 | 文件名 |
| 3 | path | varchar | 255 | 否 | 否 | 访问路径 |
| 4 | file | varchar | 255 | 否 | 否 | 文件路径 |
| 5 | display | varchar | 255 | 否 | 否 | 显示顺序 |
| 6 | father_id | int | 否 | 否 | 父级ID | |
| 7 | dir | varchar | 255 | 否 | 否 | 文件夹 |
| 8 | type | varchar | 32 | 否 | 否 | 文件类型 |
表 4-29-user(用户账户)
| 编号 | 字段名 | 类型 | 长度 | 是否非空 | 是否主键 | 注释 |
| 1 | user_id | int | 是 | 是 | 用户ID | |
| 2 | state | smallint | 是 | 否 | 账户状态:(1可用|2异常|3已冻结|4已注销) | |
| 3 | user_group | varchar | 32 | 否 | 否 | 所在用户组 |
| 4 | login_time | timestamp | 是 | 否 | 上次登录时间 | |
| 5 | phone | varchar | 11 | 否 | 否 | 手机号码 |
| 6 | phone_state | smallint | 是 | 否 | 手机认证:(0未认证|1审核中|2已认证) | |
| 7 | username | varchar | 16 | 是 | 否 | 用户名 |
| 8 | nickname | varchar | 16 | 否 | 否 | 昵称 |
| 9 | password | varchar | 64 | 是 | 否 | 密码 |
| 10 | | varchar | 64 | 否 | 否 | 邮箱 |
| 11 | email_state | smallint | 是 | 否 | 邮箱认证:(0未认证|1审核中|2已认证) | |
| 12 | avatar | varchar | 255 | 否 | 否 | 头像地址 |
| 13 | open_id | varchar | 255 | 否 | 否 | 针对获取用户信息字段 |
| 14 | create_time | timestamp | 是 | 否 | 创建时间 |
表 4-30-user_group(用户组)
| 编号 | 字段名 | 类型 | 长度 | 是否非空 | 是否主键 | 注释 |
| 1 | group_id | mediumint | 是 | 是 | 用户组ID | |
| 2 | display | smallint | 是 | 否 | 显示顺序 | |
| 3 | name | varchar | 16 | 是 | 否 | 名称 |
| 4 | description | varchar | 255 | 否 | 否 | 描述 |
| 5 | source_table | varchar | 255 | 否 | 否 | 来源表 |
| 6 | source_field | varchar | 255 | 否 | 否 | 来源字段 |
| 7 | source_id | int | 是 | 否 | 来源ID | |
| 8 | register | smallint | 否 | 否 | 注册位置 | |
| 9 | create_time | timestamp | 是 | 否 | 创建时间 | |
| 10 | update_time | timestamp | 是 | 否 | 更新时间 |
表 4-31-volunteer_users(志愿者用户)
| 编号 | 字段名 | 类型 | 长度 | 是否非空 | 是否主键 | 注释 |
| 1 | volunteer_users_id | int | 是 | 是 | 志愿者用户ID | |
| 2 | name_of_volunteer | varchar | 64 | 否 | 否 | 志愿者姓名 |
| 3 | gender_of_volunteers | varchar | 64 | 否 | 否 | 志愿者性别 |
| 4 | volunteer_phone | varchar | 16 | 否 | 否 | 志愿者电话 |
| 5 | examine_state | varchar | 16 | 是 | 否 | 审核状态 |
| 6 | user_id | int | 是 | 否 | 用户ID | |
| 7 | create_time | datetime | 是 | 否 | 创建时间 | |
| 8 | update_time | timestamp | 是 | 否 | 更新时间 |
4 系统实现
4.4.1用户后台首页界面
首页展示系统的基本信息和功能模块入口,包括通知公告、新闻资讯等。用户可以通过首页快速了解系统的最新动态和热门活动,方便用户快速找到所需功能。主界面展示如下图所示。
图5-1 用户后台首页界面图
用户注册功能允许新用户创建账户,系统会收集基本信息如用户名、密码、邮箱和角色。注册过程包括填写表单、验证邮箱、设置初始密码和分配角色。管理员可以审核和激活新账户,确保用户信息的准确性和系统安全性。其界面展示如下图所示。
图5-2 用户注册界面图
用户登录功能允许已注册用户访问系统。用户通过输入用户名和密码进行身份验证,系统对凭据进行比对,成功后进入个人后台首页。登录过程包括输入凭据、验证身份、设置会话状态,并提供忘记密码功能,以确保用户账户的安全性和便捷性。其界面如下图所示。
4.4.4通知公告界面
实时接收系统发布的最新通知公告,包括活动延期、救助进展更新、政策变动等重要信息,确保用户不会错过任何关键信息。其界面如下图所示。
图5-4通知公告界面图
4.4.5动物信息界面
动物信息详细展示待救助动物的照片、品种、年龄、健康状况、救助需求及救助历史等信息,用户可根据自身条件选择合适的动物进行捐助或领养。其界面如下图所示。
图5-5动物信息界面图
4.4.6救助活动界面
救助活动可以列出当前及即将开展的救助活动,包括线上筹款、线下义卖、志愿服务等,用户可报名参加,为流浪动物贡献一份力量。其界面如下图所示。
图5-6救助活动界面图
4.5志愿者用户功能模块
4.5.1 活动记录界面
活动记录功能详细追踪并记录每位志愿者的参与历程,包括活动名称、时间、地点及角色。此功能便于志愿者回顾个人贡献,也便于管理团队评估与表彰,促进志愿服务的持续与高效。主界面展示如下图所示。
图5-7活动记录界面图
4.5.2 活动资料界面
动资料功能集中存储各类活动背景、目的、流程、安全须知等详细信息。志愿者可随时查阅,确保对活动有全面了解。同时,该功能支持资料下载与分享,便于志愿者间协作与活动宣传。其界面展示如下图所示。
图5-8 活动资料界面图
4.5.3 消息通知界面
消息通知功能实时推送活动更新、调度变动、紧急通知等重要信息,确保志愿者第一时间获取关键资讯。个性化设置让志愿者按需订阅,避免信息冗余,提升沟通效率与参与度。其界面如下图所示。
图5-9消息通知界面图
该功能提供救助站全面信息管理,包括地址、联系方式、运营时间、可提供的服务等。便于管理人员维护更新,同时也方便公众查询了解,增强救助站的社会透明度和公信力。主界面展示如下图所示。
图5-10救助站信息界面图
4.6.2 捐赠记录界面
捐赠记录功能详细记录每笔捐赠的来源、金额、物资种类、捐赠时间等关键信息。支持自动生成捐赠报告,便于管理人员统计分析捐赠情况,同时也为捐赠者提供电子凭证,增强捐赠流程的透明度和可追溯性。其界面展示如下图所示。
救助活动管理
图5-11 捐赠记录界面图
4.6.3 收容记录界面
收容记录功能实时记录收容动物的基本信息、收容时间、离站去向等。有助于管理人员掌握收容动态,合理安排资源,同时便于跟踪收容动物的后续情况,提升救助工作的精准性和有效性。其界面如下图所示。
图5-12收容记录界面图
4.7后台管理功能模块
4.7.1系统用户界面
管理员管理用户信息、权限和行为。用户管理包括用户注册、登录、身份验证、权限控制、用户信息修改等操作。管理员可以查看和编辑用户信息,重置密码,激活或停用账户等。通过用户管理,系统可以确保数据安全性和用户身份真实性,同时实现个性化服务和定制化推荐。良好的用户管理设计能够简化用户操作流程,提高系统安全性和用户满意度,同时为系统运营提供有效支持。其界面如下图所示。
图5-13管理员系统用户界面图
管理员可策划、审核并发布救助活动,包括活动主题设定、活动规则制定、活动进度跟踪及活动效果评估等操作,确保救助活动的顺利开展与资源的有效利用。其界面如下图所示。
图5-14救助活动管理界面图
管理员可录入、更新并审核动物信息,确保动物数据的准确性与完整性。同时,管理员可通过动物信息管理功能对动物进行分类管理、健康监测及领养匹配等操作。其界面如下图所示。
图5-15动物信息管理界面图
4.7.4救助站信息管理界面
管理员可审核并发布救助站信息,确保救助站信息的真实性与准确性。同时,管理员可通过救助站信息管理功能对救助站进行分类管理、资源调配及运营监督等操作。其界面如下图所示。
图5-16救助站信息管理界面图
管理员可以在此发布和管理通知公告信息,包括添加新的通知公告、编辑现有公告等。系统支持通知公告的查询和统计功能,方便管理员了解公告的发布情况和效果。其界面如下图所示。
图5-17通知公告管理界面图
5系统测试
测试的主要目的是确保系统的功能和性能满足预期的需求,同时识别和修复潜在的缺陷。通过系统测试,可以验证各个功能模块的正确性和稳定性,确保系统在不同使用场景下的表现符合设计要求。测试目的包括确认系统功能的完整性、验证数据处理的准确性、评估系统的性能和安全性[10]。测试还可以提高用户满意度,保证用户在使用系统时获得流畅和可靠的体验。通过全面的测试,可以降低后期维护成本,减少系统上线后出现故障的风险,从而保障系统的长期稳定运行。
在本系统中,测试方法主要依赖于测试用例的设计与执行。测试用例是根据系统需求文档编写的,覆盖所有功能模块及其边界情况。每个测试用例包含输入数据、预期结果和实际结果的对比,以验证系统的功能是否按预期工作。
常见的测试用例包括功能测试用例、边界测试用例和异常测试用例[12]。功能测试用例针对系统的各项功能进行验证;边界测试用例则侧重于输入数据的边界条件,验证系统在极端情况下是否能够稳定运行;异常测试用例则用于验证系统在处理错误输入或异常情况时的反应。本文选择功能测试用例进行系统测试。
在测试执行过程中,记录每个用例的执行结果,并根据实际结果与预期结果的对比,判断系统是否存在缺陷。通过系统化的测试用例执行,可以有效提高测试的覆盖率和效率,为系统的最终上线提供保障。
系统测试旨在检验系统功能是否正常工作。通过功能测试用例的执行,可以有效评估系统功能的正确性、完整性和稳定性,帮助发现和解决潜在的功能缺陷,确保系统能够按照预期功能正常运行。功能测试用例包括用户注册、用户登录、动物信息录入、动物信息搜索、查看等。
| 测试用例编号 | 功能模块 | 测试用例描述 | 预期结果 |
| TC001 | 用户注册 | 输入有效的用户名、密码、邮箱和角色信息 | 注册成功,用户账户创建并收到验证邮件 |
| TC002 | 用户注册 | 输入已有用户名 | 注册失败,提示用户名已存在 |
表5-1 注册功能测试用例
| 测试用例编号 | 功能模块 | 测试用例描述 | 预期结果 |
| TC003 | 用户登录 | 输入正确的用户名和密码 | 登录成功,进入用户后台首页 |
| TC004 | 用户登录 | 输入错误的用户名或密码 | 登录失败,提示用户名或密码错误 |
| TC005 | 用户登录 | 输入注册邮箱,使用忘记密码功能 | 提示发送重置密码链接到邮箱 |
表5-2 登录功能测试用例
| 测试用例编号 | 功能模块 | 测试用例描述 | 预期结果 |
| TC006 | 动物信息管理录入 | 管理员填写完整的动物信息管理信息录入 | 动物信息管理录入成功,生成唯一动物信息管理ID |
| TC007 | 动物信息管理录入 | 管理员录入动物信息管理时缺少必要信息 | 动物信息管理录入失败,提示补充必要信息 |
表5-3 动物信息管理录入功能测试用例
| 测试用例编号 | 功能模块 | 测试用例描述 | 预期结果 |
| TC008 | 动物信息搜索 | 普通用户选择所需动物信息并填写搜索信息 | 搜索提交成功,生成搜索记录并通知志愿者用户审核 |
| TC009 | 动物信息搜索 | 普通用户提交搜索时缺少必要搜索信息 | 搜索提交失败,提示补充搜索信息 |
表5-4 动物信息搜索功能测试用例
| 测试用例编号 | 功能模块 | 测试用例描述 | 预期结果 |
| TC010 | 查看 | 志愿者用户查看搜索详情并批准动物信息搜索 | 审核成功,搜索状态更新为已批准 |
| TC011 | 查看 | 志愿者用户查看搜索详情并拒绝动物信息搜索 | 审核成功,搜索状态更新为已拒绝 |
表6-5 查看功能测试用例
在本次测试中,系统对用户注册、用户登录、动物信息录入、动物信息搜索和查看等功能进行了详细测试。测试结果显示,用户注册功能在输入有效信息时能够成功创建账户并发送验证邮件,而在输入已有用户名时则提示用户名已存在。用户登录功能在输入正确凭据时能成功登录,在输入错误凭据时会提示错误信息。动物信息录入功能在填写完整信息时能够成功录入动物信息,而在缺少必要信息时则提示补充信息。动物信息搜索功能能够生成搜索记录并通知管理员审核。查看功能能正确更新搜索状态,确保动物信息流程的正常运作。总体而言,所有测试用例均达到预期效果,系统功能表现稳定、
6总结
本论文围绕社区流浪动物救助系统的设计与实现展开,详细阐述了系统的需求分析、功能设计、数据库设计以及主要功能模块的实现。在需求分析阶段,明确了系统的核心功能,包括用户、志愿者用户、救助站用户和管理员四个角色的不同权限和操作需求,确保系统能够满足实际应用场景中的多方需求。通过对系统架构和数据库表的设计,构建了一个清晰的逻辑框架,并实现了高效的数据存储与操作。系统的数据库设计通过设计合理的数据表和关系模型,确保了数据的完整性与一致性。各功能模块的实现,涵盖了物信息、救助活动、救助站信息等操作,以及管理员对系统管理、数据维护等核心功能的支持。
在测试与验证阶段,本论文对系统的主要功能进行了全面的测试,包括用户注册、用户登录、动物信息录入、动物信息搜索、查看等模块的功能验证。通过多项功能测试,验证了系统的稳定性和操作的流畅性,所有功能均按照预期工作,且能够在不同场景下正确响应用户需求。经过系统测试,得出结论:系统能够准确、高效地执行预期的功能,满足用户、志愿者用户、救助站用户和管理员的需求。
参考文献
- 尹应荆.JAVA编程语言在计算机软件开发中的应用[J].石河子科技,2023,(05):45-47.
- 刘江涛,王亮亮,吴庆茹,等.基于B/S模式的铁路勘测设计案例信息化管理系统设计与实现[J].铁路计算机应用,2021,30(03):32-35.
- 张丹丹,李弘.基于B/S架构的办公管理系统设计与开发[J].铁路通信信号工程技术,2024,21(09):44-48+106.
- 王志亮,纪松波.基于SpringBoot的Web前端与数据库的接口设计[J].工业控制计算机,2023,36(03):51-53.
- 熊永平.基于SpringBoot框架应用开发技术的分析与研究[J].电脑知识与技术,2021,15(36):76-77.
- 赵媛.基于Vue的Web系统前端性能优化分析[J].电脑编程技巧与维护,2024,(09):44-46.
- 秦冬.浅析Vue框架在前端开发中的应用[J].信息与电脑(理论版),2024,36(13):61-63.
- 李艳杰.MySQL数据库下存储过程的综合运用研究[J].现代信息科技,2023,7(11):80-82+88.
- 周晓玉,崔文超.基于Web技术的数据库应用系统设计[J].信息与电脑(理论版),2023,35(09):189-191.
- 李俊萌.计算机软件测试技术与开发应用策略分析[J].信息记录材料,2023,24(03):50-52.
- Sun Y ,Zhang F ,Liu Y , et al.Acoustic event detection for drone search and rescue system based on bi-directional long and short-term memory beamforming method to remove rotor noise[J].Digital Signal Processing,2025,157104881-104881.
- 潘少颖.流浪的“喵星人”,在街头有了家[N].IT时报,2024-01-05(003). DOI:10.28404/n.cnki.nitsd.2024.000004.
- 王腾.基于猫脸智能识别的校园流浪猫救助管理系统的设计与实现[D].浙江师范大学,2023.DOI:10.27464/d.cnki.gzsfu.2023.000859.
- 赵亚洲,杨晓冬.动物领养管理系统的设计与实现[J].无线互联科技,2022,19(18):61-65+72.
- 张杜鹃.基于微服务的流浪动物新型救助系统的设计与实现[D].首都经济贸易大学,2022.DOI:10.27338/d.cnki.gsjmu.2022.000827.
- 安琪.基于服务设计思维的城市流浪动物助养系统设计研究[D].北京化工大学,2022.DOI:10.26939/d.cnki.gbhgu.2022.001964.
- Panagiotis K ,Vasileios D ,Dimitris U , et al.Deep Learning Empowered Wearable-Based Behavior Recognition for Search and Rescue Dogs[J].Sensors,2022,22(3):993-993.
- 秦豆豆,赵佳意,徐池,等.AIT——流浪猫狗救助平台管理系统的设计与实现[J].电子技术与软件工程,2021,(14):158-159.DOI:10.20109/j.cnki.etse.2021.14.066.
- G. D L ,D. O P ,Rubén U , et al.Cost-Performance Evaluation of a Recognition Service of Livestock Activity Using Aerial Images[J].Remote Sensing,2021,13(12):2318-2318.
- 邓波,朱九超,葛杰,等.基于TNR救助原则的城市流浪猫APP交互设计与研究[C]//中国畜牧兽医学会.创新、融合、健康、未来—第九届全国畜牧兽医青年科技工作者学术研讨会论文集.上海市动物疫病预防控制中心;,2020:1.DOI:10.26914/c.cnkihy.2020.062437.
致谢
在本项目的实施过程中,许多人给予了我无私的支持和帮助,令我深感感谢。
我要衷心感谢我的指导老师。不仅在项目的初期提供了宝贵的建议,还在整个过程中给予了我细致入微的指导。专业知识和严谨态度始终激励着我,让我在遇到困难时能够保持信心,继续前行。每一次的讨论都让我对项目有了更深刻的理解,帮助我克服了许多技术难题。
我也要感谢参与用户测试的同学们。你们的反馈和建议为我们系统的优化提供了重要的参考,帮助我们更好地理解用户需求。正是因为有了你们的参与,我们才能够不断改进,提升系统的用户体验。感谢所有支持我的家人和朋友。你们的理解与鼓励让我在项目的紧张时刻始终能够保持积极的心态,成为我前进的动力。每当我遇到挑战时,想到你们的支持,我就能够重新振作,继续努力。最后,我要感谢所有在我职业发展过程中给予帮助的人。每一次的交流与分享都让我受益匪浅,拓宽了我的视野,让我在这条道路上走得更加坚定。
项目的完成不仅是我个人努力的结果,更是许多人共同支持与协作的成果。在此,我再次向所有关心和支持我的人表达衷心的感谢。希望未来我们能够继续携手,共同创造更多的价值和成就。
代码:
连接数据库的文件在Resources 文件夹下的application.yml文件,代码如下:
server:
port: 5000
servlet:
context-path: /api
spring:
mvc:
static-path-pattern: /upload/**
resources:
static-locations: file:此处填写地址/project93355/server/src/main/resources/static
datasource:
jdbc:mysql://127.0.0.1:3306/projectxxxxx?serverTimezone=GMT%2B8&useSSL=false&characterEncoding=utf-8
username: root
password: root
driver-class-name: com.mysql.cj.jdbc.Driver
type: com.alibaba.druid.pool.DruidDataSource
jackson:
property-naming-strategy: CAMEL_CASE_TO_LOWER_CASE_WITH_UNDERSCORES
default-property-inclusion: ALWAYS
time-zone: GMT+8
date-format: yyyy-MM-dd HH:mm:ss
servlet:
项目启动文件Application.java,代码如下:
@SpringBootApplication(exclude = {DataSourceAutoConfiguration.class})
@EnableJpaRepositories
@MapperScan("com.project.demo.dao")
public class Application {
public static void main(String[] args) {
SpringApplication.run(Application.class,args);
}
}
修改数据代码如下:
@PostMapping("/set")
@Transactional
public Map<String, Object> set(HttpServletRequest request) throws IOException {
service.update(service.readQuery(request), service.readConfig(request), service.readBody(request.getReader()));
return success(1);
}
删除一条数据代码如下:
@RequestMapping(value = "/del")
@Transactional
public Map<String, Object> del(HttpServletRequest request) {
service.delete(service.readQuery(request), service.readConfig(request));
return success(1);
}
public void delete(Map<String,String> query,Map<String,String> config){
QueryWrapper wrapper = new QueryWrapper<E>();
toWhereWrapper(query, "0".equals(config.get(FindConfig.GROUP_BY)),wrapper);
baseMapper.delete(wrapper);
log.info("[{}] - 删除操作:{}",wrapper.getSqlSelect());
}
通过请求的参数获取列表数据,代码如下:
@RequestMapping("/get_list")
public Map<String, Object> getList(HttpServletRequest request) {
Map<String, Object> map = service.selectToPage(service.readQuery(request), service.readConfig(request));
return success(map);
}
获取某个组下面的数量,代码如下:
@RequestMapping(value = {"/count_group", "/count"})
public Map<String, Object> count(HttpServletRequest request) {
Integer value= service.selectSqlToInteger(service.groupCount(service.readQuery(request), service.readConfig(request)));
return success(value);
}
注册页登录代码如下:
/**
* 注册
* @param user
* @return
*/
@PostMapping("register")
public Map<String, Object> signUp(@RequestBody User user) {
// 查询用户
Map<String, String> query = new HashMap<>();
Map<String,Object> map = JSON.parseObject(JSON.toJSONString(user));
query.put("username",user.getUsername());
List list = service.selectBaseList(service.select(query, new HashMap<>()));
if (list.size()>0){
return error(30000, "用户已存在");
}
map.put("password",service.encryption(String.valueOf(map.get("password"))));
service.insert(map);
return success(1);
}
MD5加密,代码如下:
public String encryption(String plainText) {
String re_md5 = new String();
try {
MessageDigest md = MessageDigest.getInstance("MD5");
md.update(plainText.getBytes());
byte b[] = md.digest();
int i;
StringBuffer buf = new StringBuffer("");
for (int offset = 0; offset < b.length; offset++) {
i = b[offset];
if (i < 0)
i += 256;
if (i < 16)
buf.append("0");
buf.append(Integer.toHexString(i));
}
re_md5 = buf.toString();
} catch (Exception e) {
e.printStackTrace();
}
return re_md5;
}
登录页代码如下:
/**
* 登录
* @param data
* @param httpServletRequest
* @return
*/
@PostMapping("login")
public Map<String, Object> login(@RequestBody Map<String, String> data, HttpServletRequest httpServletRequest) {
log.info("[执行登录接口]");
String username = data.get("username");
String email = data.get("email");
String phone = data.get("phone");
String password = data.get("password");
List resultList = null;
Map<String, String> map = new HashMap<>();
if(username != null && "".equals(username) == false){
map.put("username", username);
resultList = service.selectBaseList(service.select(map, new HashMap<>()));
}
else if(email != null && "".equals(email) == false){
map.put("email", email);
resultList = service.selectBaseList(service.select(map, new HashMap<>()));
}
找回密码,接收用户输入的用户名、密码、验证码,并进行条件判断,代码如下:
/**
* 找回密码
* @param form
* @return
*/
@PostMapping("forget_password")
public Map<String, Object> forgetPassword(@RequestBody User form,HttpServletRequest request) {
JSONObject ret = new JSONObject();
String username = form.getUsername();
String code = form.getCode();
String password = form.getPassword();
// 判断条件
if(code == null || code.length() == 0){
return error(30000, "验证码不能为空");
}
if(username == null || username.length() == 0){
return error(30000, "用户名不能为空");
}
if(password == null || password.length() == 0){
return error(30000, "密码不能为空");
}
请关注点赞+私信博主,免费领取项目源码
1163

被折叠的 条评论
为什么被折叠?



