目 录
摘 要
随着互联网技术的迅猛发展,外卖服务逐渐成为人们日常生活中不可或缺的一部分。为了满足市场需求,本文基于Django框架设计并实现了一套高效、便捷的外卖系统。该系统旨在为用户提供一个友好的在线订餐平台,同时为商家和配送员提供高效的管理工具。
首先,本文对外卖系统的需求进行了详细分析,明确了系统的主要功能模块,包括用户注册与登录、餐品浏览与搜索、订单管理、支付系统以及配送管理等。通过对这些功能的深入研究,确定了系统的整体架构和技术选型。
其次,基于Django框架的特点,本文详细介绍了系统的设计与实现过程。Django作为一个高效的Web框架,提供了强大的后台管理功能和灵活的数据库操作,使得系统的开发过程更加高效。本文重点阐述了模型层、视图层和模板层的设计思路,并通过具体代码示例展示了如何实现各个功能模块。
在系统实现过程中,本文还考虑了用户体验和系统安全性。通过引入用户权限管理、数据加密和防止SQL注入等安全措施,确保了用户信息和交易数据的安全。此外,系统还采用了响应式设计,使得用户在不同设备上均能获得良好的使用体验。
最后,本文对系统进行了测试与评估,结果表明该外卖系统在功能完整性、性能稳定性和用户满意度等方面均表现良好。通过对用户反馈的分析,提出了未来系统优化的方向,包括增加更多个性化推荐功能和提升配送效率等。
综上所述,基于Django框架的外卖系统设计与实现,不仅满足了用户的基本需求,也为商家和配送员提供了有效的管理工具,具有较高的实用价值和推广前景。
关键词:外卖系统;Django框架;菜单信息;Python;订单配送
Abstract
With the rapid development of Internet technology, food delivery services have gradually become an indispensable part of people's daily lives. In order to meet the market demand, this paper designs and implements an efficient and convenient food delivery system based on the Django framework. The system is designed to provide users with a friendly online ordering platform while providing efficient management tools for merchants and delivery staff.
First of all, this paper makes a detailed analysis of the requirements of the takeaway system, and clarifies the main functional modules of the system, including user registration and login, food browsing and search, order management, payment system and delivery management. Through the in-depth study of these functions, the overall architecture and technology selection of the system were determined.
Secondly, based on the characteristics of the Django framework, this article introduces the design and implementation process of the system in detail. As an efficient web framework, Django provides powerful backend management and flexible database operations, making the system development process more efficient. This article focuses on the design ideas of the model layer, view layer, and template layer, and shows how to implement each functional module through specific code examples.
During the implementation of the system, the user experience and system security are also considered. The security of user information and transaction data is ensured by introducing security measures such as user rights management, data encryption, and SQL injection prevention. In addition, the system adopts a responsive design, so that users can have a good experience on different devices.
Finally, the system is tested and evaluated, and the results show that the delivery system performs well in terms of functional integrity, performance stability and user satisfaction. Through the analysis of user feedback, the direction of future system optimization is proposed, including adding more personalized recommendation functions and improving distribution efficiency.
To sum up, the design and implementation of the food delivery system based on the Django framework not only meets the basic needs of users, but also provides effective management tools for merchants and delivery staff, which has high practical value and promotion prospects.
Keywords:Takeaway systems; Django Framework; menu information; Python; Order fulfillment
1 绪 论
1.1 研究背景与意义
随着互联网技术的迅猛发展,外卖行业在近年来经历了爆炸式的增长。根据相关统计数据,外卖市场的规模在过去几年中持续扩大,尤其是在城市化进程加快和生活节奏加快的背景下,越来越多的消费者选择通过外卖平台满足日常饮食需求。这一趋势不仅改变了人们的消费习惯,也推动了餐饮行业的转型升级。为了适应市场需求,许多餐饮企业开始寻求数字化转型,借助互联网技术提升服务质量和运营效率。
在这一背景下,外卖系统的设计与实现显得尤为重要。传统的外卖服务往往依赖于电话订餐或线下点餐,这种方式不仅效率低下,而且容易出现信息传递错误、订单管理混乱等问题。基于互联网的外卖系统能够有效解决这些问题,通过在线平台实现用户与商家的直接对接,提高了订单处理的效率和准确性。同时,外卖系统还可以通过数据分析,帮助商家了解消费者的偏好,从而优化菜单和服务,提高客户满意度。
Django框架作为一种高效的Web开发框架,以其简洁的设计和强大的功能受到广泛欢迎。Django框架的优势在于其内置的管理后台、ORM(对象关系映射)功能以及强大的安全性,使得开发者能够快速构建出功能完善的Web应用。基于Django框架的外卖系统设计,不仅能够提高开发效率,还能确保系统的稳定性和安全性,为用户提供良好的使用体验。
本研究旨在基于Django框架设计并实现一个高效的外卖系统,主要包括用户端、商家端和管理员端三个模块。用户端主要负责用户注册、登录、浏览菜单、下单和支付等功能;商家端则包括订单管理、菜单管理和数据分析等功能;管理员端则负责系统的整体管理和维护。通过对这三个模块的设计与实现,能够形成一个完整的外卖服务生态系统。
此外,本研究还将探讨外卖系统在实际应用中的可行性和推广策略。随着外卖市场竞争的加剧,如何在众多平台中脱颖而出,成为商家和平台运营者面临的重要课题。通过对用户需求的深入分析和市场调研,可以为外卖系统的推广提供有力支持。
综上所述,基于Django框架的外卖系统设计与实现不仅具有重要的理论意义,也具备广泛的实际应用价值。通过本研究,期望能够为外卖行业的数字化转型提供一种可行的解决方案,同时为相关领域的研究提供参考。随着外卖市场的不断发展,基于Django框架的外卖系统将为消费者、商家和平台运营者带来更高效、更便捷的服务体验,推动整个行业的健康发展。
1.2 国内外现状研究
在近年来,随着互联网技术的迅猛发展,外卖行业逐渐成为人们日常生活中不可或缺的一部分。基于Django框架的外卖系统设计与实现,已经引起了国内外学者和开发者的广泛关注。
在国外,外卖系统的研究主要集中在用户体验、系统架构和数据处理等方面。许多研究者探讨了如何通过优化用户界面和提升系统响应速度来改善用户体验。例如,某些研究提出了基于用户行为分析的推荐系统,以提高用户的满意度和订单转化率。此外,国外的外卖平台如Uber Eats和DoorDash等,采用了微服务架构,以便于系统的扩展和维护,这为基于Django框架的外卖系统提供了有益的借鉴。
在国内,外卖行业的快速发展催生了大量的研究和实践。许多高校和研究机构开始关注外卖系统的设计与实现,尤其是在基于Django框架的应用开发方面。研究者们通过对比分析不同框架的优缺点,发现Django框架因其简洁的设计和强大的功能,成为开发外卖系统的热门选择。国内的外卖平台如美团和饿了么,已经在系统架构、数据管理和用户交互等方面进行了深入的探索,形成了一套较为成熟的解决方案。
此外,随着大数据和人工智能技术的发展,越来越多的研究开始关注如何将这些技术应用于外卖系统中。例如,通过数据挖掘技术分析用户的消费习惯,从而实现个性化推荐;利用机器学习算法优化配送路径,提高配送效率。这些研究不仅提升了外卖系统的智能化水平,也为基于Django框架的外卖系统提供了新的思路。
总的来说,基于Django框架的外卖系统设计与实现在国内外都得到了广泛的研究和应用。未来,随着技术的不断进步,外卖系统将更加智能化、个性化,研究者们也将继续探索新的技术和方法,以满足日益增长
1.3 论文结构及章节安排
第一章:绪论,主要介绍本文研究的背景和意义,概述国内外研究现状。
第二章:相关技术介绍,主要简单介绍实现外卖系统的相关技术。
第三章:系统需求分析,主要从外卖系统的可行性、功能等方面进行分析,为后续系统设计提供理论支持。
第四章:系统总体设计,主要对外卖系统功能模块、数据库进行功能设计。
第五章:系统实现,主要介绍了外卖系统各个功能、系统界面的实现。
第六章:系统测试,主要对外卖系统进行测试,验证功能完整性、稳定性和安全性,评估系统在实际运行中的性能表现。
第七章:结论,总结全文研究内容,指出研究的不足和可优化之处,提出对未来发展的展望和建议,为相关领域的进一步探索提供参考。
2 相关技术介绍
在外卖系统的开发中,使用到的关键技术是Python语言。Python作为一种高级、通用、解释型编程语言,具有简洁、易读、易学的特点,适合快速开发和易维护。在系统开发过程中,Python语言的灵活性和丰富的库能够快速实现各种功能模块,处理复杂业务逻辑,同时能够保证系统的稳定性和可扩展性。Python语言也具有较高的社区活跃度和开发资源,为系统的持续优化和升级提供了可靠的基础。通过使用Python语言,外卖系统能够快速、高效地实现各项功能需求,满足外卖系统管理的核心要求。
外卖系统的开发中采用了Django框架。Django是一个基于Python的高级Web应用程序框架,提供了许多开箱即用的功能和工具,包括强大的URL路由、模型-视图-模板(MVT)设计模式、自动化管理界面等。通过使用Django框架可以快速搭建稳定、安全、高效的Web应用程序,并且可以遵循最佳实践进行开发,提高开发效率和代码质量。Django框架还提供了丰富的第三方插件和社区支持,为系统的功能拓展和优化提供了便利。通过整合Django框架,外卖系统得以快速搭建,并具备良好的可维护性和扩展性,满足外卖系统管理的复杂需求。
2.3 MVC模型
外卖系统采用MVC模型作为设计架构,将应用程序分为模型、视图和控制器三部分。模型处理数据逻辑,视图展示数据,控制器处理用户输入和业务逻辑,实现数据、展示和控制的分离,提高可维护性和可扩展性。模型与视图解耦使系统易修改,控制器分离业务逻辑和用户交互,降低耦合度,提高灵活性和可靠性。MVC模型使系统更易维护和更新,为外卖系统提供了良好的架构基础。
外卖系统的开发中采用了MySQL数据库作为数据存储平台。MySQL是一种流行的开源关系型数据库管理系统,具有稳定性高、性能优异、易用性强等特点,适合用于存储大量结构化数据。通过使用MySQL数据库,系统可以高效地存储和管理系统数据信息关键数据,实现数据的安全性和可靠性。通过整合MySQL数据库,外卖系统能够实现数据的高效管理和快速检索,为外卖系统提供可靠的数据支持。
3 系统分析
系统分析是对系统开发的可行性进行研究,分析功能需求以确保系统满足用户期望。系统用例设计将明确定义系统与外部用户的交互场景,系统流程规划则细化系统内部功能流程,确保系统各模块协调工作。通过系统分析,可以建立清晰的系统框架,明确系统目标和功能,为系统开发和实施奠定基础。
在设计与实现基于Django框架的外卖系统时,进行可行性分析是至关重要的。可行性分析主要从技术、经济和操作三个方面进行评估。
3.1.1 技术可行性
Django是一个高效的Python Web框架,具有快速开发和简洁设计的特点,适合构建外卖系统。其内置的ORM(对象关系映射)功能可以简化数据库操作,支持多种数据库(如PostgreSQL、MySQL等),便于数据管理。此外,Django的安全性较高,内置防止SQL注入、跨站请求伪造等安全机制,能够有效保护用户数据。
在前端方面,可以结合Django REST Framework构建API,支持移动端和Web端的交互,提升用户体验。同时,Django的社区活跃,文档丰富,开发者可以方便地获取支持和资源,降低了技术风险。
从经济角度来看,基于Django框架的外卖系统开发成本相对较低。首先,Django是开源的,开发团队无需支付高额的许可费用。其次,Python语言的开发效率较高,能够缩短开发周期,降低人力成本。此外,使用Django框架可以减少后期维护成本,因为其良好的结构和模块化设计使得系统的扩展和维护变得更加简单。
在市场需求方面,外卖行业持续增长,用户对便捷服务的需求不断增加,投资外卖系统具有良好的市场前景。通过合理的商业模式(如佣金、广告等),可以实现盈利,确保项目的经济可行性。
操作可行性主要涉及系统的使用和管理。Django框架的管理后台功能强大,便于管理员对订单、用户、商家等进行管理。系统可以设计为用户友好的界面,确保用户在下单、支付等操作时的便捷性。
此外,系统的部署可以选择云服务平台(如AWS、阿里云等),确保系统的高可用性和可扩展性。通过合理的系统架构设计,可以支持高并发访问,满足用户需求。
综上所述,基于Django框架的外卖系统在技术、经济和操作方面均具备良好的可行性。通过合理的规划和实施,能够有效满足市场需求,实现商业价值。
外卖系统通过用户和管理员各自的功能模块互相配合,构建了一个高效、便捷且安全的外卖销售、点餐、配送管理服务平台。通过详细分析具体的功能模块,可以帮助用户更好地理解和使用外卖系统。具体功能分析如下:
本系统采用前后端分离设计,系统前台用户端主要为注册用户模块;系统后台管理端为商家用户模块。
(1)注册用户功能模块:
注册登录:提供注册、登录功能,可注册成为系统用户,使用账号密码可登录系统前台。
首页:注册用户登录后首先进入前台首页界面,提供系统搜索功能、功能导航栏及菜单信息概览、最新资讯,包括轮播图等。
公告信息:注册用户可查看发布的所有网站的公告信息,包括关于我们、联系方式、网站介绍等,可进入详情页浏览。
新闻资讯:注册用户可查看发布的所有网站新闻资讯信息,提供搜索功能,支持热门文章推荐,可进入详情页浏览,并进行点赞、收藏和评论。
留言反馈:注册用户可以提交留言反馈,表达自己的意见和建议。
菜品信息:注册用户可查看发布的所有在线菜品信息,提供搜索功能,可根据菜品分类进行筛选,支持热门商品推荐,可进入详情页浏览,并进行收藏、评论(购买后可评论),同时提供立即购买、加入购物车等操作。
商城管理:注册用户点击“商城管理”按钮,下拉出现我的购物车、我的订单、我的地址等子菜单功能。在“我的购物车”,展示加入购物车的商品信息,支持批量管理,可选择商品进行购买或删除;在“我的订单”,可管理订单信息,确认订单状态,提交售后申请;在“我的地址”,支持添加、编辑和删除收货地址信息;
我的账户:注册用户可对自己的个人资料进行管理,包括修改密码和修改资料。
个人中心:注册用户可对个人首页、配送信息、订单配送、收藏管理等信息进行管控。例如,可搜索和查看配送信息(订单开始配送后才有显示);查看和删除收藏的系统信息;管理已发布的评论信息及其回复内容。
(2)后台管理员用户功能模块:
注册登录:提供注册、登录功能,可注册成为系统用户,商家用户的注册信息经过管理员在后台审核通过后才可登录系统,使用账号密码可登录系统后台。
后台首页:管理员登录系统后,首先进入后台首页界面,提供系统重要信息概览、功能导航栏,以及自己内部数据统计信息分析图表,包括商品销售金额、商品销售数量等统计图表。
个人信息:管理员可以对自己的个人资料进行管理,包括修改密码和修改资料。
系统用户:管理员可管理后台管理员用户和系统用户,包括添加、更新、编辑、删除,可进入详情页浏览,并查看相关内容。
标签信息管理:管理员可对菜品信息进行标签分组,包括添加、更新、编辑、删除,可进入详情页浏览,并查看相关分组内容。
系统管理:对轮播图功能模块的管理,允许管理员上传、编辑和删除轮播图,设置显示顺序及链接地址,确保网站首页展示最新信息,提升用户体验和视觉吸引力。
留言管理:管理员收集用户反馈并进行回复,根据收集到的问题和建议,持续优化系统和服务,提升用户体验。
公告信息管理:管理员公告信息管理模块用于发布、编辑和删除公告,确保信息及时传达给用户。管理员可以设置公告的有效期和优先级,方便用户获取最新动态,提升信息透明度和沟通效率。
资源管理:管理员对新闻资讯进行管理和分类,包括添加、更新、编辑、删除,可进入详情页浏览,并查看相关内容。
商城管理:管理员可管理自己的商城信息,包括对菜品信息、分类列表、订单信息、订单配送等信息进行管控。可编辑、发布、删除菜品信息;并且对菜品信息进行分类;处理订单信息,确认和更新订单支付状态,进行配送;更新和跟踪订单配送及签收情况。
非功能性分析旨在评估系统的非功能需求和性能要求。通过对性能、可靠性、安全性、可用性和扩展性等方面进行评估,确保平台能够满足用户和系统运行的要求。具体如下:
表2-1外卖系统非功能需求表
| 需求类型 | 描述 |
| 性能 | 系统应具有高性能,能够快速响应用户请求,保持稳定的性能水平,支持高并发访问和大规模数据处理。 |
| 可靠性 | 系统应具有高可靠性,确保系统稳定运行,防止系统故障和数据丢失,提供数据备份和恢复机制。 |
| 安全性 | 系统应具有高安全性,保护用户隐私信息和数据安全,采用加密传输技术、访问控制和身份验证机制。 |
| 可用性 | 系统应具有高可用性,保证系统全天候运行,最大限度减少系统故障和维护时间,提供灾备和故障转移功能。 |
| 易用性 | 系统应具有良好的易用性,用户界面设计友好,操作简单直观,提供清晰的指导和帮助文档。 |
| 可维护性 | 系统应具有良好的可维护性,易于维护和升级,提供模块化和结构化代码,方便开发人员进行维护和修改。 |
| 可扩展性 | 系统应具有良好的可扩展性,支持新增功能和模块的集成,具备良好的架构设计和扩展性能。 |
系统用例分析是对系统中各个功能模块的用户需求和行为进行分析,以识别和描述不同的用户用例。通过系统用例分析,可以深入了解用户在平台上的操作流程和交互方式,为系统设计和开发提供指导,并确保平台能够满足用户的需求和期望。
(1)注册用户角色用例图如下图所示。

图3-1 注册用户角色用例图
(2)管理员角色用例图如下图所示。

图3-4 管理员角色用例图
系统用例分析是对系统中各个功能模块的用户需求和行为进行分析,以识别和描述不同的用户用例。通过系统用例分析,可以深入了解用户在平台上的操作流程和交互方式,为系统设计和开发提供指导,并确保平台能够满足用户的需求和期望。
3.4.1 登录流程
登录模块主要满足管理员以及用户的权限登录,用户登录流程图如图2-1所示。

图3-5 登录流程图
3.4.4 注册流程
未有账号的用户可进入注册界面进行注册操作,用户注册流程图如下图所示。

图3-6 注册流程图
本章重点在对系统进行了可行性、功能需求、系统用例以及系统流程分析,旨在明确平台的功能要求。这些分析为系统的开发和测试提供了指导和标准,确保系统设计和实施符合用户需求。通过详细的分析,可以有效规划平台功能的实现方式,提供清晰的指引。同时,这些分析也有助于确保代码实现的质量和系统的稳定性,为系统的顺利上线和运行奠定基础。
4 系统总体设计
系统总体设计包括系统架构、功能模块设计、数据库设计等方面。通过三层架构模式,确保系统的可靠性和可扩展性。设计规范化的数据库结构,以存储和管理用户数据等信息。同时,注重用户界面的友好性和易用性,提供便捷的功能操作和良好的用户体验。总体设计的目标是实现一个稳定、安全、高效的系统,满足用户的需求。
在系统架构设计中,我将确定系统的整体结构和组件之间的关系。这包括选择适当的架构风格,划分系统的层次结构,并定义各个模块的职责和交互方式。架构图如下图所示。
图4-1系统架构设计图
表示层(Presentation Layer):负责与用户进行交互,将系统的功能和数据以易于理解和操作的方式展示给用户。通常包括用户界面、页面设计和用户输入验证等。
业务逻辑层(Business Logic Layer):处理系统的核心业务逻辑,包括对用户请求的处理、业务规则的执行以及数据的处理和转换。它独立于表现层和数据层,实现了业务逻辑的封装和复用。
数据层(Data Layer):负责数据的存储、访问和管理,包括数据库和持久化机制。数据层提供了对数据的增删改查操作,并与业务逻辑层进行交互,使系统能够有效地存储和检索数据。
这三个层次相互独立,通过明确的接口和协议进行通信,实现了系统的模块化和可扩展性。表现层负责将用户的请求传递给业务逻辑层,业务逻辑层处理请求并返回结果,最后数据层负责与数据库交互并提供数据支持。这种分层架构有助于实现系统的可维护性、灵活性和可测试性。
通过整体功能模块设计,我将根据需求分析的结果,将系统的功能划分为不同的模块。每个模块负责实现特定的功能,并与其他模块进行协作。我们将详细定义每个模块的输入、输出、处理逻辑和相互依赖关系。具体的功能模块图如图4-2所示。
图4-2 系统功能模块图
数据库设计是系统开发中至关重要的一环,它涉及数据的组织、存储和管理。在数据库设计中,我将根据系统的需求设计数据库的概念结构和逻辑结构,包括定义实体、属性、关系和约束等。
4.3.1 数据库概念结构设计
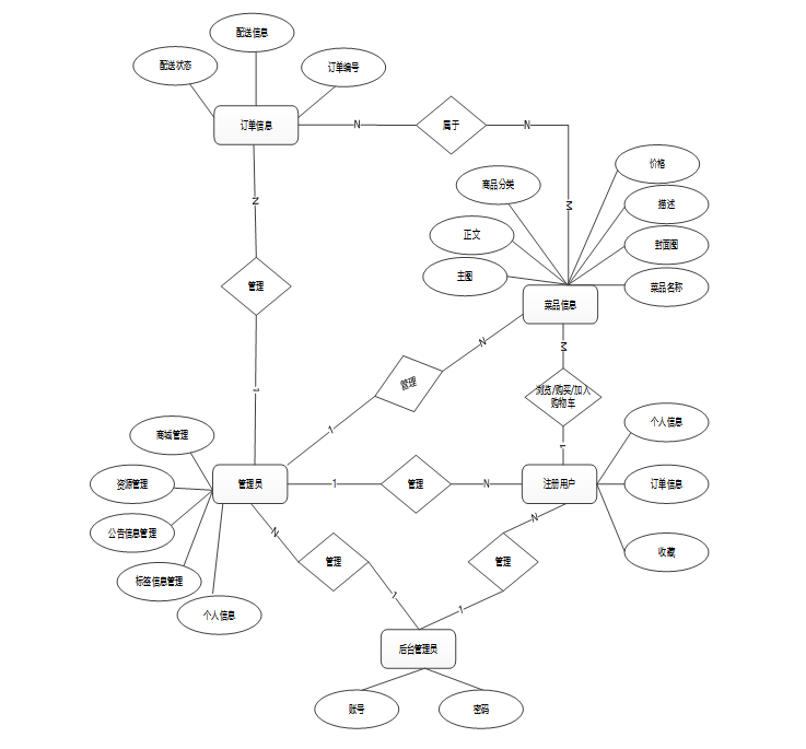
数据库概念结构设计主要涉及数据库的实体和实体之间的关系。通过实体-关系模型或者其他适当的模型,我将定义系统中涉及的各个实体以及它们之间的联系。下面我将罗列整个外卖配送系统中主要的数据库表总E-R实体关系图。
图4-3 系统总E-R关系图
4.3.2 数据库逻辑结构设计
数据库逻辑结构设计则是在概念结构的基础上,进行具体的数据库表设计。我们将定义每个表的结构、字段和约束,并建立表与表之间的关系。
表access_token (登陆访问时长)
| 编号 | 名称 | 数据类型 | 长度 | 小数位 | 允许空值 | 主键 | 默认值 | 说明 |
| 1 | token_id | int | 10 | 0 | N | Y | 临时访问牌ID | |
| 2 | token | varchar | 64 | 0 | Y | N | 临时访问牌 | |
| 3 | info | text | 65535 | 0 | Y | N | ||
| 4 | maxage | int | 10 | 0 | N | N | 2 | 最大寿命:默认2小时 |
| 5 | create_time | timestamp | 19 | 0 | N | N | CURRENT_TIMESTAMP | 创建时间: |
| 6 | update_time | timestamp | 19 | 0 | N | N | CURRENT_TIMESTAMP | 更新时间: |
| 7 | user_id | int | 10 | 0 | N | N | 0 | 用户编号: |
表address (收货地址)
| 编号 | 名称 | 数据类型 | 长度 | 小数位 | 允许空值 | 主键 | 默认值 | 说明 |
| 1 | address_id | int | 10 | 0 | N | Y | 收货地址: | |
| 2 | name | varchar | 32 | 0 | Y | N | 姓名: | |
| 3 | phone | varchar | 13 | 0 | Y | N | 手机: | |
| 4 | postcode | varchar | 8 | 0 | Y | N | 邮编: | |
| 5 | address | varchar | 255 | 0 | N | N | 地址: | |
| 6 | user_id | mediumint | 8 | 0 | N | N | 用户ID:[0,8388607]用户获取其他与用户相关的数据 | |
| 7 | create_time | timestamp | 19 | 0 | N | N | CURRENT_TIMESTAMP | 创建时间: |
| 8 | update_time | timestamp | 19 | 0 | N | N | CURRENT_TIMESTAMP | 更新时间: |
| 9 | default | bit | 1 | 0 | N | N | 0 | 默认判断 |
表article (文章:用于内容管理系统的文章)
| 编号 | 名称 | 数据类型 | 长度 | 小数位 | 允许空值 | 主键 | 默认值 | 说明 |
| 1 | article_id | mediumint | 8 | 0 | N | Y | 文章id:[0,8388607] | |
| 2 | title | varchar | 125 | 0 | N | Y | 标题:[0,125]用于文章和html的title标签中 | |
| 3 | type | varchar | 64 | 0 | N | N | 0 | 文章分类:[0,1000]用来搜索指定类型的文章 |
| 4 | hits | int | 10 | 0 | N | N | 0 | 点击数:[0,1000000000]访问这篇文章的人次 |
| 5 | praise_len | int | 10 | 0 | N | N | 0 | 点赞数 |
| 6 | create_time | timestamp | 19 | 0 | N | N | CURRENT_TIMESTAMP | 创建时间: |
| 7 | update_time | timestamp | 19 | 0 | N | N | CURRENT_TIMESTAMP | 更新时间: |
| 8 | source | varchar | 255 | 0 | Y | N | 来源:[0,255]文章的出处 | |
| 9 | url | varchar | 255 | 0 | Y | N | 来源地址:[0,255]用于跳转到发布该文章的网站 | |
| 10 | tag | varchar | 255 | 0 | Y | N | 标签:[0,255]用于标注文章所属相关内容,多个标签用空格隔开 | |
| 11 | content | longtext | 2147483647 | 0 | Y | N | 正文:文章的主体内容 | |
| 12 | img | varchar | 255 | 0 | Y | N | 封面图 | |
| 13 | description | text | 65535 | 0 | Y | N | 文章描述 |
表article_type (文章分类)
| 编号 | 名称 | 数据类型 | 长度 | 小数位 | 允许空值 | 主键 | 默认值 | 说明 |
| 1 | type_id | smallint | 5 | 0 | N | Y | 分类ID:[0,10000] | |
| 2 | display | smallint | 5 | 0 | N | N | 100 | 显示顺序:[0,1000]决定分类显示的先后顺序 |
| 3 | name | varchar | 16 | 0 | N | N | 分类名称:[2,16] | |
| 4 | father_id | smallint | 5 | 0 | N | N | 0 | 上级分类ID:[0,32767] |
| 5 | description | varchar | 255 | 0 | Y | N | 描述:[0,255]描述该分类的作用 | |
| 6 | icon | text | 65535 | 0 | Y | N | 分类图标: | |
| 7 | url | varchar | 255 | 0 | Y | N | 外链地址:[0,255]如果该分类是跳转到其他网站的情况下,就在该URL上设置 | |
| 8 | create_time | timestamp | 19 | 0 | N | N | CURRENT_TIMESTAMP | 创建时间: |
| 9 | update_time | timestamp | 19 | 0 | N | N | CURRENT_TIMESTAMP | 更新时间: |
表auth (用户权限管理)
| 编号 | 名称 | 数据类型 | 长度 | 小数位 | 允许空值 | 主键 | 默认值 | 说明 |
| 1 | auth_id | int | 10 | 0 | N | Y | 授权ID: | |
| 2 | user_group | varchar | 64 | 0 | Y | N | 用户组: | |
| 3 | mod_name | varchar | 64 | 0 | Y | N | 模块名: | |
| 4 | table_name | varchar | 64 | 0 | Y | N | 表名: | |
| 5 | page_title | varchar | 255 | 0 | Y | N | 页面标题: | |
| 6 | path | varchar | 255 | 0 | Y | N | 路由路径: | |
| 7 | position | varchar | 32 | 0 | Y | N | 位置: | |
| 8 | mode | varchar | 32 | 0 | N | N | _blank | 跳转方式: |
| 9 | add | tinyint | 3 | 0 | N | N | 1 | 是否可增加: |
| 10 | del | tinyint | 3 | 0 | N | N | 1 | 是否可删除: |
| 11 | set | tinyint | 3 | 0 | N | N | 1 | 是否可修改: |
| 12 | get | tinyint | 3 | 0 | N | N | 1 | 是否可查看: |
| 13 | field_add | text | 65535 | 0 | Y | N | 添加字段: | |
| 14 | field_set | text | 65535 | 0 | Y | N | 修改字段: | |
| 15 | field_get | text | 65535 | 0 | Y | N | 查询字段: | |
| 16 | table_nav_name | varchar | 500 | 0 | Y | N | 跨表导航名称: | |
| 17 | table_nav | varchar | 500 | 0 | Y | N | 跨表导航: | |
| 18 | option | text | 65535 | 0 | Y | N | 配置: | |
| 19 | create_time | timestamp | 19 | 0 | N | N | CURRENT_TIMESTAMP | 创建时间: |
| 20 | update_time | timestamp | 19 | 0 | N | N | CURRENT_TIMESTAMP | 更新时间: |
表cart (购物车)
| 编号 | 名称 | 数据类型 | 长度 | 小数位 | 允许空值 | 主键 | 默认值 | 说明 |
| 1 | cart_id | int | 10 | 0 | N | Y | 购物车ID: | |
| 2 | title | varchar | 64 | 0 | Y | N | 标题: | |
| 3 | img | varchar | 255 | 0 | N | N | 0 | 图片: |
| 4 | user_id | int | 10 | 0 | N | N | 0 | 用户ID: |
| 5 | create_time | timestamp | 19 | 0 | N | N | CURRENT_TIMESTAMP | 创建时间: |
| 6 | update_time | timestamp | 19 | 0 | N | N | CURRENT_TIMESTAMP | 更新时间: |
| 7 | state | int | 10 | 0 | N | N | 0 | 状态:使用中,已失效 |
| 8 | price | double | 9 | 2 | N | N | 0.00 | 单价: |
| 9 | price_ago | double | 9 | 2 | N | N | 0.00 | 原价: |
| 10 | price_count | double | 11 | 2 | N | N | 0.00 | 总价: |
| 11 | num | int | 10 | 0 | N | N | 1 | 数量: |
| 12 | goods_id | mediumint | 8 | 0 | N | N | 商品id:[0,8388607] | |
| 13 | type | varchar | 64 | 0 | N | N | 未分类 | 商品分类: |
| 14 | description | varchar | 255 | 0 | Y | N | 描述:[0,255]用于产品规格描述 |
表code_token
| 编号 | 名称 | 数据类型 | 长度 | 小数位 | 允许空值 | 主键 | 默认值 | 说明 |
| 1 | code_token_id | int | 10 | 0 | N | Y | ||
| 2 | token | varchar | 255 | 0 | Y | N | ||
| 3 | code | varchar | 255 | 0 | Y | N | 验证码 | |
| 4 | expire_time | timestamp | 19 | 0 | N | N | CURRENT_TIMESTAMP | 失效时间 |
| 5 | create_time | timestamp | 19 | 0 | N | N | CURRENT_TIMESTAMP | 创建时间 |
| 6 | update_time | timestamp | 19 | 0 | N | N | CURRENT_TIMESTAMP | 更新时间: |
表collect (收藏)
| 编号 | 名称 | 数据类型 | 长度 | 小数位 | 允许空值 | 主键 | 默认值 | 说明 |
| 1 | collect_id | int | 10 | 0 | N | Y | 收藏ID: | |
| 2 | user_id | int | 10 | 0 | N | N | 0 | 收藏人ID: |
| 3 | source_table | varchar | 255 | 0 | Y | N | 来源表: | |
| 4 | source_field | varchar | 255 | 0 | Y | N | 来源字段: | |
| 5 | source_id | int | 10 | 0 | N | N | 0 | 来源ID: |
| 6 | title | varchar | 255 | 0 | Y | N | 标题: | |
| 7 | img | varchar | 255 | 0 | Y | N | 封面: | |
| 8 | create_time | timestamp | 19 | 0 | N | N | CURRENT_TIMESTAMP | 创建时间: |
| 9 | update_time | timestamp | 19 | 0 | N | N | CURRENT_TIMESTAMP | 更新时间: |
表comment (评论)
| 编号 | 名称 | 数据类型 | 长度 | 小数位 | 允许空值 | 主键 | 默认值 | 说明 |
| 1 | comment_id | int | 10 | 0 | N | Y | 评论ID: | |
| 2 | user_id | int | 10 | 0 | N | N | 0 | 评论人ID: |
| 3 | reply_to_id | int | 10 | 0 | N | N | 0 | 回复评论ID:空为0 |
| 4 | content | longtext | 2147483647 | 0 | Y | N | 内容: | |
| 5 | nickname | varchar | 255 | 0 | Y | N | 昵称: | |
| 6 | avatar | varchar | 255 | 0 | Y | N | 头像地址:[0,255] | |
| 7 | create_time | timestamp | 19 | 0 | N | N | CURRENT_TIMESTAMP | 创建时间: |
| 8 | update_time | timestamp | 19 | 0 | N | N | CURRENT_TIMESTAMP | 更新时间: |
| 9 | source_table | varchar | 255 | 0 | Y | N | 来源表: | |
| 10 | source_field | varchar | 255 | 0 | Y | N | 来源字段: | |
| 11 | source_id | int | 10 | 0 | N | N | 0 | 来源ID: |
表food_information (菜品信息)
| 编号 | 名称 | 数据类型 | 长度 | 小数位 | 允许空值 | 主键 | 默认值 | 说明 |
| 1 | food_information_id | int | 10 | 0 | N | Y | 菜品信息ID | |
| 2 | tag_name | varchar | 64 | 0 | Y | N | 标签名称 | |
| 3 | praise_len | int | 10 | 0 | N | N | 0 | 点赞数 |
| 4 | recommend | int | 10 | 0 | N | N | 0 | 智能推荐 |
| 5 | cart_title | varchar | 125 | 0 | Y | N | 标题:[0,125]用于产品html的标签中 | |
| 6 | cart_img | text | 65535 | 0 | Y | N | 封面图:用于显示于产品列表页 | |
| 7 | cart_description | varchar | 255 | 0 | Y | N | 描述:[0,255]用于产品规格描述 | |
| 8 | cart_price_ago | double | 8 | 2 | N | N | 0.00 | 原价:[1] |
| 9 | cart_price | double | 8 | 2 | N | N | 0.00 | 卖价:[1] |
| 10 | cart_inventory | int | 10 | 0 | N | N | 0 | 商品库存 |
| 11 | cart_type | varchar | 64 | 0 | N | N | 未分类 | 商品分类: |
| 12 | cart_content | longtext | 2147483647 | 0 | Y | N | 正文:产品的主体内容 | |
| 13 | cart_img_1 | text | 65535 | 0 | Y | N | 主图1: | |
| 14 | cart_img_2 | text | 65535 | 0 | Y | N | 主图2: | |
| 15 | cart_img_3 | text | 65535 | 0 | Y | N | 主图3: | |
| 16 | cart_img_4 | text | 65535 | 0 | Y | N | 主图4: | |
| 17 | cart_img_5 | text | 65535 | 0 | Y | N | 主图5: | |
| 18 | create_time | datetime | 19 | 0 | N | N | CURRENT_TIMESTAMP | 创建时间 |
| 19 | update_time | timestamp | 19 | 0 | N | N | CURRENT_TIMESTAMP | 更新时间 |
表goods (商品信息)
| 编号 | 名称 | 数据类型 | 长度 | 小数位 | 允许空值 | 主键 | 默认值 | 说明 |
| 1 | goods_id | mediumint | 8 | 0 | N | Y | 产品id:[0,8388607] | |
| 2 | title | varchar | 125 | 0 | Y | N | 标题:[0,125]用于产品和html的〈title〉标签中 | |
| 3 | img | text | 65535 | 0 | Y | N | 封面图:用于显示于产品列表页 | |
| 4 | description | varchar | 255 | 0 | Y | N | 描述:[0,255]用于产品规格描述 | |
| 5 | price_ago | double | 8 | 2 | N | N | 0.00 | 原价:[1] |
| 6 | price | double | 8 | 2 | N | N | 0.00 | 卖价:[1] |
| 7 | sales | int | 10 | 0 | N | N | 0 | 销量:[0,1000000000] |
| 8 | inventory | int | 10 | 0 | N | N | 0 | 商品库存 |
| 9 | type | varchar | 64 | 0 | N | N | 商品分类: | |
| 10 | hits | int | 10 | 0 | N | N | 0 | 点击量:[0,1000000000]访问这篇产品的人次 |
| 11 | content | longtext | 2147483647 | 0 | Y | N | 正文:产品的主体内容 | |
| 12 | img_1 | text | 65535 | 0 | Y | N | 主图1: | |
| 13 | img_2 | text | 65535 | 0 | Y | N | 主图2: | |
| 14 | img_3 | text | 65535 | 0 | Y | N | 主图3: | |
| 15 | img_4 | text | 65535 | 0 | Y | N | 主图4: | |
| 16 | img_5 | text | 65535 | 0 | Y | N | 主图5: | |
| 17 | create_time | timestamp | 19 | 0 | N | N | CURRENT_TIMESTAMP | 创建时间: |
| 18 | update_time | timestamp | 19 | 0 | N | N | CURRENT_TIMESTAMP | 更新时间: |
| 19 | customize_field | text | 65535 | 0 | Y | N | 自定义字段 | |
| 20 | source_table | varchar | 255 | 0 | Y | N | 来源表: | |
| 21 | source_field | varchar | 255 | 0 | Y | N | 来源字段: | |
| 22 | source_id | int | 10 | 0 | N | N | 0 | 来源ID: |
| 23 | user_id | int | 10 | 0 | Y | N | 0 | 添加人 |
表goods_type (商品类型)
| 编号 | 名称 | 数据类型 | 长度 | 小数位 | 允许空值 | 主键 | 默认值 | 说明 |
| 1 | type_id | int | 10 | 0 | N | Y | 商品分类ID: | |
| 2 | father_id | smallint | 5 | 0 | N | N | 0 | 上级分类ID:[0,32767] |
| 3 | name | varchar | 255 | 0 | Y | N | 商品名称: | |
| 4 | desc | varchar | 255 | 0 | Y | N | 描述: | |
| 5 | icon | varchar | 255 | 0 | Y | N | 图标: | |
| 6 | source_table | varchar | 255 | 0 | Y | N | 来源表: | |
| 7 | source_field | varchar | 255 | 0 | Y | N | 来源字段: | |
| 8 | create_time | timestamp | 19 | 0 | N | N | CURRENT_TIMESTAMP | 创建时间: |
| 9 | update_time | timestamp | 19 | 0 | N | N | CURRENT_TIMESTAMP | 更新时间: |
表hits (用户点击)
| 编号 | 名称 | 数据类型 | 长度 | 小数位 | 允许空值 | 主键 | 默认值 | 说明 |
| 1 | hits_id | int | 10 | 0 | N | Y | 点赞ID: | |
| 2 | user_id | int | 10 | 0 | N | N | 0 | 点赞人: |
| 3 | create_time | timestamp | 19 | 0 | N | N | CURRENT_TIMESTAMP | 创建时间: |
| 4 | update_time | timestamp | 19 | 0 | N | N | CURRENT_TIMESTAMP | 更新时间: |
| 5 | source_table | varchar | 255 | 0 | Y | N | 来源表: | |
| 6 | source_field | varchar | 255 | 0 | Y | N | 来源字段: | |
| 7 | source_id | int | 10 | 0 | N | N | 0 | 来源ID: |
表logistics_delivery (物流配送)
| 编号 | 名称 | 数据类型 | 长度 | 小数位 | 允许空值 | 主键 | 默认值 | 说明 |
| 1 | logistics_delivery_id | int | 10 | 0 | N | Y | 物流配送ID | |
| 2 | order_number | varchar | 64 | 0 | Y | N | 订单号 | |
| 3 | product_name | varchar | 64 | 0 | Y | N | 商品名称 | |
| 4 | purchase_quantity | varchar | 64 | 0 | Y | N | 购买数量 | |
| 5 | total_transaction_amount | double | 11 | 2 | Y | N | 0.00 | 交易总额 |
| 6 | the_date_of_issuance | date | 10 | 0 | Y | N | 发货日期 | |
| 7 | delivery_number | varchar | 30 | 0 | Y | N | 配送订单 | |
| 8 | ordinary_users | int | 10 | 0 | Y | N | 0 | 普通用户 |
| 9 | shipping_address | varchar | 64 | 0 | Y | N | 收货地址 | |
| 10 | delivery_status | varchar | 64 | 0 | Y | N | 配送状态 | |
| 11 | signing_status | varchar | 64 | 0 | Y | N | 签收状态 | |
| 12 | recommend | int | 10 | 0 | N | N | 0 | 智能推荐 |
| 13 | contact_name | varchar | 255 | 0 | Y | N | 联系人名字 | |
| 14 | merchant_id | int | 10 | 0 | Y | N | 商家id | |
| 15 | create_time | datetime | 19 | 0 | N | N | CURRENT_TIMESTAMP | 创建时间 |
| 16 | update_time | timestamp | 19 | 0 | N | N | CURRENT_TIMESTAMP | 更新时间 |
表message (留言板)
| 编号 | 名称 | 数据类型 | 长度 | 小数位 | 允许空值 | 主键 | 默认值 | 说明 |
| 1 | message_id | int | 10 | 0 | N | Y | 留言板ID: | |
| 2 | user_id | int | 10 | 0 | N | N | 0 | 用户ID: |
| 3 | title | varchar | 64 | 0 | Y | N | 标题: | |
| 4 | content | longtext | 2147483647 | 0 | N | N | 内容: | |
| 5 | nickname | varchar | 32 | 0 | N | N | 昵称: | |
| 6 | avatar | varchar | 255 | 0 | Y | N | 头像: | |
| 7 | | varchar | 125 | 0 | Y | N | 留言者邮箱 | |
| 8 | phone | varchar | 11 | 0 | Y | N | 留言者手机号码 | |
| 9 | create_time | timestamp | 19 | 0 | N | N | CURRENT_TIMESTAMP | 创建时间: |
| 10 | update_time | timestamp | 19 | 0 | N | N | CURRENT_TIMESTAMP | 更新时间: |
| 11 | reply | longtext | 2147483647 | 0 | Y | N | 回复 | |
| 12 | reply_state | tinyint | 4 | 0 | Y | N | 0 | 回复状态 |
表notice (公告)
| 编号 | 名称 | 数据类型 | 长度 | 小数位 | 允许空值 | 主键 | 默认值 | 说明 |
| 1 | notice_id | mediumint | 8 | 0 | N | Y | 公告id: | |
| 2 | title | varchar | 125 | 0 | N | N | 标题: | |
| 3 | content | longtext | 2147483647 | 0 | Y | N | 正文: | |
| 4 | create_time | timestamp | 19 | 0 | N | N | CURRENT_TIMESTAMP | 创建时间: |
| 5 | update_time | timestamp | 19 | 0 | N | N | CURRENT_TIMESTAMP | 更新时间: |
表order (订单)
| 编号 | 名称 | 数据类型 | 长度 | 小数位 | 允许空值 | 主键 | 默认值 | 说明 |
| 1 | order_id | int | 10 | 0 | N | Y | 订单ID: | |
| 2 | order_number | varchar | 64 | 0 | Y | N | 订单号: | |
| 3 | goods_id | mediumint | 8 | 0 | N | N | 商品id:[0,8388607] | |
| 4 | title | varchar | 255 | 0 | Y | N | 商品标题: | |
| 5 | img | varchar | 255 | 0 | Y | N | 商品图片: | |
| 6 | price | double | 10 | 2 | N | N | 0.00 | 价格: |
| 7 | price_ago | double | 10 | 2 | N | N | 0.00 | 原价: |
| 8 | num | int | 10 | 0 | N | N | 1 | 数量: |
| 9 | price_count | double | 8 | 2 | N | N | 0.00 | 总价: |
| 10 | norms | varchar | 255 | 0 | Y | N | 规格: | |
| 11 | type | varchar | 64 | 0 | N | N | 未分类 | 商品分类: |
| 12 | contact_name | varchar | 32 | 0 | Y | N | 联系人姓名: | |
| 13 | contact_email | varchar | 125 | 0 | Y | N | 联系人邮箱: | |
| 14 | contact_phone | varchar | 11 | 0 | Y | N | 联系人手机: | |
| 15 | contact_address | varchar | 255 | 0 | Y | N | 收件地址: | |
| 16 | postal_code | varchar | 9 | 0 | Y | N | 邮政编码: | |
| 17 | user_id | int | 10 | 0 | N | N | 0 | 买家ID: |
| 18 | merchant_id | mediumint | 8 | 0 | N | N | 0 | 商家ID: |
| 19 | create_time | timestamp | 19 | 0 | N | N | CURRENT_TIMESTAMP | 创建时间: |
| 20 | update_time | timestamp | 19 | 0 | N | N | CURRENT_TIMESTAMP | 更新时间: |
| 21 | description | varchar | 255 | 0 | Y | N | 描述:[0,255]用于产品规格描述 | |
| 22 | state | varchar | 16 | 0 | N | N | 待付款 | 订单状态:待付款,待发货,待签收,已签收,待退款,已退款,已拒绝,已完成 |
| 23 | remark | text | 65535 | 0 | Y | N | 订单备注 | |
| 24 | delivery_state | varchar | 16 | 0 | Y | N | 未配送 | 发货状态:未配送,已配送 |
| 25 | vip_discount | double | 11 | 2 | Y | N | 0.00 | 折扣 |
表ordinary_users (普通用户)
| 编号 | 名称 | 数据类型 | 长度 | 小数位 | 允许空值 | 主键 | 默认值 | 说明 |
| 1 | ordinary_users_id | int | 10 | 0 | N | Y | 普通用户ID | |
| 2 | user_name | varchar | 64 | 0 | Y | N | 用户姓名 | |
| 3 | user_gender | varchar | 64 | 0 | Y | N | 用户性别 | |
| 4 | user_phone_number | varchar | 64 | 0 | Y | N | 用户电话 | |
| 5 | recommended_tags | varchar | 64 | 0 | Y | N | 标签推荐 | |
| 6 | examine_state | varchar | 16 | 0 | N | N | 已通过 | 审核状态 |
| 7 | user_id | int | 10 | 0 | N | N | 0 | 用户ID |
| 8 | create_time | datetime | 19 | 0 | N | N | CURRENT_TIMESTAMP | 创建时间 |
| 9 | update_time | timestamp | 19 | 0 | N | N | CURRENT_TIMESTAMP | 更新时间 |
表praise (点赞)
| 编号 | 名称 | 数据类型 | 长度 | 小数位 | 允许空值 | 主键 | 默认值 | 说明 |
| 1 | praise_id | int | 10 | 0 | N | Y | 点赞ID: | |
| 2 | user_id | int | 10 | 0 | N | N | 0 | 点赞人: |
| 3 | create_time | timestamp | 19 | 0 | N | N | CURRENT_TIMESTAMP | 创建时间: |
| 4 | update_time | timestamp | 19 | 0 | N | N | CURRENT_TIMESTAMP | 更新时间: |
| 5 | source_table | varchar | 255 | 0 | Y | N | 来源表: | |
| 6 | source_field | varchar | 255 | 0 | Y | N | 来源字段: | |
| 7 | source_id | int | 10 | 0 | N | N | 0 | 来源ID: |
| 8 | status | bit | 1 | 0 | N | N | 1 | 点赞状态:1为点赞,0已取消 |
表score (评分)
| 编号 | 名称 | 数据类型 | 长度 | 小数位 | 允许空值 | 主键 | 默认值 | 说明 |
| 1 | score_id | int | 10 | 0 | N | Y | 评分ID: | |
| 2 | user_id | int | 10 | 0 | N | N | 0 | 评分人: |
| 3 | nickname | varchar | 64 | 0 | Y | N | 昵称: | |
| 4 | score_num | double | 5 | 2 | N | N | 0.00 | 评分: |
| 5 | create_time | timestamp | 19 | 0 | N | N | CURRENT_TIMESTAMP | 创建时间: |
| 6 | update_time | timestamp | 19 | 0 | N | N | CURRENT_TIMESTAMP | 更新时间: |
| 7 | source_table | varchar | 255 | 0 | Y | N | 来源表: | |
| 8 | source_field | varchar | 255 | 0 | Y | N | 来源字段: | |
| 9 | source_id | int | 10 | 0 | N | N | 0 | 来源ID: |
表slides (轮播图)
| 编号 | 名称 | 数据类型 | 长度 | 小数位 | 允许空值 | 主键 | 默认值 | 说明 |
| 1 | slides_id | int | 10 | 0 | N | Y | 轮播图ID: | |
| 2 | title | varchar | 64 | 0 | Y | N | 标题: | |
| 3 | content | varchar | 255 | 0 | Y | N | 内容: | |
| 4 | url | varchar | 255 | 0 | Y | N | 链接: | |
| 5 | img | varchar | 255 | 0 | Y | N | 轮播图: | |
| 6 | hits | int | 10 | 0 | N | N | 0 | 点击量: |
| 7 | create_time | timestamp | 19 | 0 | N | N | CURRENT_TIMESTAMP | 创建时间: |
| 8 | update_time | timestamp | 19 | 0 | N | N | CURRENT_TIMESTAMP | 更新时间: |
表tag_information (标签信息)
| 编号 | 名称 | 数据类型 | 长度 | 小数位 | 允许空值 | 主键 | 默认值 | 说明 |
| 1 | tag_information_id | int | 10 | 0 | N | Y | 标签信息ID | |
| 2 | tag_name | varchar | 64 | 0 | Y | N | 标签名称 | |
| 3 | create_time | datetime | 19 | 0 | N | N | CURRENT_TIMESTAMP | 创建时间 |
| 4 | update_time | timestamp | 19 | 0 | N | N | CURRENT_TIMESTAMP | 更新时间 |
表upload (文件上传)
| 编号 | 名称 | 数据类型 | 长度 | 小数位 | 允许空值 | 主键 | 默认值 | 说明 |
| 1 | upload_id | int | 10 | 0 | N | Y | 上传ID | |
| 2 | name | varchar | 64 | 0 | Y | N | 文件名 | |
| 3 | path | varchar | 255 | 0 | Y | N | 访问路径 | |
| 4 | file | varchar | 255 | 0 | Y | N | 文件路径 | |
| 5 | display | varchar | 255 | 0 | Y | N | 显示顺序 | |
| 6 | father_id | int | 10 | 0 | Y | N | 0 | 父级ID |
| 7 | dir | varchar | 255 | 0 | Y | N | 文件夹 | |
| 8 | type | varchar | 32 | 0 | Y | N | 文件类型 |
表user (用户账户:用于保存用户登录信息)
| 编号 | 名称 | 数据类型 | 长度 | 小数位 | 允许空值 | 主键 | 默认值 | 说明 |
| 1 | user_id | mediumint | 8 | 0 | N | Y | 用户ID:[0,8388607]用户获取其他与用户相关的数据 | |
| 2 | state | smallint | 5 | 0 | N | N | 1 | 账户状态:[0,10](1可用|2异常|3已冻结|4已注销) |
| 3 | user_group | varchar | 32 | 0 | Y | N | 所在用户组:[0,32767]决定用户身份和权限 | |
| 4 | login_time | timestamp | 19 | 0 | N | N | CURRENT_TIMESTAMP | 上次登录时间: |
| 5 | phone | varchar | 11 | 0 | Y | N | 手机号码:[0,11]用户的手机号码,用于找回密码时或登录时 | |
| 6 | phone_state | smallint | 5 | 0 | N | N | 0 | 手机认证:[0,1](0未认证|1审核中|2已认证) |
| 7 | username | varchar | 16 | 0 | N | N | 用户名:[0,16]用户登录时所用的账户名称 | |
| 8 | nickname | varchar | 16 | 0 | Y | N | 昵称:[0,16] | |
| 9 | password | varchar | 64 | 0 | N | N | 密码:[0,32]用户登录所需的密码,由6—16位数字或英文组成 | |
| 10 | | varchar | 64 | 0 | Y | N | 邮箱:[0,64]用户的邮箱,用于找回密码时或登录时 | |
| 11 | email_state | smallint | 5 | 0 | N | N | 0 | 邮箱认证:[0,1](0未认证|1审核中|2已认证) |
| 12 | avatar | varchar | 255 | 0 | Y | N | 头像地址:[0,255] | |
| 13 | open_id | varchar | 255 | 0 | Y | N | 针对获取用户信息字段 | |
| 14 | create_time | timestamp | 19 | 0 | N | N | CURRENT_TIMESTAMP | 创建时间: |
表user_group (用户组:用于用户前端身份和鉴权)
| 编号 | 名称 | 数据类型 | 长度 | 小数位 | 允许空值 | 主键 | 默认值 | 说明 |
| 1 | group_id | mediumint | 8 | 0 | N | Y | 用户组ID:[0,8388607] | |
| 2 | display | smallint | 5 | 0 | N | N | 100 | 显示顺序:[0,1000] |
| 3 | name | varchar | 16 | 0 | N | N | 名称:[0,16] | |
| 4 | description | varchar | 255 | 0 | Y | N | 描述:[0,255]描述该用户组的特点或权限范围 | |
| 5 | source_table | varchar | 255 | 0 | Y | N | 来源表: | |
| 6 | source_field | varchar | 255 | 0 | Y | N | 来源字段: | |
| 7 | source_id | int | 10 | 0 | N | N | 0 | 来源ID: |
| 8 | register | smallint | 5 | 0 | Y | N | 0 | 注册位置: |
| 9 | create_time | timestamp | 19 | 0 | N | N | CURRENT_TIMESTAMP | 创建时间: |
| 10 | update_time | timestamp | 19 | 0 | N | N | CURRENT_TIMESTAMP | 更新时间: |
4.4 本章小结
数据库设计是系统开发中的关键步骤,通过识别实体、建立关系、设计表结构、选择主键和索引等方式,确保数据存储和管理的有效性和一致性。同时,考虑安全性和性能优化,采用合适的规范化和反规范化技术,以提高系统的响应速度和用户体验。综合以上因素,数据库设计为系统的稳定运行和高效管理提供了基础支持。
5 系统实现
系统关键模块设计与实现是系统开发中的核心任务。通过分析需求,设计和实现关键模块,确保系统功能的完整性和稳定性。在设计过程中,需要考虑模块之间的交互和数据流动,合理选择技术和框架,并进行测试和优化,以确保关键模块的高效运行和用户满意度。
5.1 前台用户功能模块
5.1.1 前台首页
注册用户登录系统后首先进入系统首页界面,页面整体设计呈上下布局,主要提供系统搜索框、系统功能导航及系统最新信息。用户可根据界面上方系统导航栏进入各功能界面,并可查看下方轮播图,系统推荐等内容获取最新信息、情况。主界面展示如下图所示。
图5-1 前台首页界面图
前台首页关键代码如下:
WSGI_APPLICATION = "app.wsgi.application"
DATABASES = {
"default": {
"ENGINE": "django.db.backends.mysql",
"NAME": "project93355",
"USER": "root",
"PASSWORD": "root",
"HOST": "127.0.0.1",
"PORT": "3306",
}
}
用户注册功能允许新用户创建账户,系统会收集基本信息如用户名、密码、邮箱和角色身份信息。注册过程包括填写表单、验证邮箱、设置初始密码和分配角色。管理员可以审核和激活新账户,确保用户信息的准确性和系统安全性。其界面展示如下图所示。
图5-2 用户注册界面图
用户注册的关键代码如下:
def Register(self, ctx):
print("===================注册=====================")
userService = service_select("user")
body = ctx.body
if "username" not in body and body["username"] == '':
return ctx.response(json.dumps({
"error": {
"code": 70000,
"message": "用户名不能为空",
}
}, ensure_ascii=False))
if "user_group" not in body and body["user_group"] == '':
return ctx.response(json.dumps({
"error": {
"code": 70000,
"message": "用户组不能为空",
}
}, ensure_ascii=False))
if "password" not in body and body["password"] == '':
return ctx.response(json.dumps({
"error": {
"code": 70000,
"message": "密码不能为空",
}
}, ensure_ascii=False))
post_param = body
post_param['nickname'] = body["nickname"] or ""
post_param['password'] = md5hash(body["password"])
obj = userService.Get_obj({"username": post_param['username']}, {"like": False})
if obj:
return ctx.response(json.dumps({
"error": {
"code": 70000,
"message": "用户名已存在",
}
}, ensure_ascii=False))
ret = {
"error": {
"code": 70000,
"message": "注册失败",
}
}
bl = userService.Add(post_param)
if bl:
ret = {
"result": {
"bl": True,
"message": "注册成功"
}
}
return ctx.response(json.dumps(ret, ensure_ascii=False))
用户登录功能允许已注册用户访问系统。用户通过输入用户名和密码进行身份验证,系统对凭据进行比对,成功后进入个人后台首页。登录过程包括输入凭据、验证身份、设置会话状态,并提供忘记密码功能,以确保用户账户的安全性和便捷性。其界面如下图所示。
图5-3用户登录界面图
def Login(self, ctx):
print("===================登录=====================")
ret = {
"error": {
"code": 70000,
"message": "账户不存在",
}
}
body = ctx.body
password = md5hash(body["password"]) or ""
obj = service_select("user").Get_obj(
{"username": body["username"]}, {"like": False}
)
if obj:
user_group = service_select("user_group").Get_obj({'name': obj['user_group']}, {"like": False})
if user_group and user_group['source_table'] != '':
user_obj = service_select(user_group['source_table']).Get_obj({"user_id": obj['user_id']}, {"like": False})
if user_obj['examine_state'] == '未通过':
ret = {
"error": {
"code": 70000,
"message": "账户未通过审核",
}
}
return ret
if user_obj['examine_state'] == '未审核':
ret = {
"error": {
"code": 70000,
"message": "账户未审核",
}
}
return ret
if obj["state"] == 1:
if obj["password"] == password:
timeout = timezone.now()
timestamp = int(time.mktime(timeout.timetuple())) * 1000
token = md5hash(str(obj["user_id"]) + "_" + str(timestamp))
ctx.request.session[token] = obj["user_id"]
service_select("access_token").Add(
{"token": token, "user_id": obj["user_id"]}
系统前台的菜品信息模块,是系统主要功能之一,主要为注册用户的权限内功能。注册用户可查看发布的所有菜品信息,提供搜索功能,支持热门商品推荐,可进入详情页浏览,并进行收藏、评论(购买后可评论),同时提供立即购买、加入购物车等操作。其界面如下图所示。
图5-4菜品信息详情页界面图
关键代码如下:
def Get_obj(self, ctx):
query = dict(ctx.query)
config_plus = {}
if "field" in query:
field = query.pop("field")
config_plus["field"] = field
obj = self.service.Get_obj(query, obj_update(self.config, config_plus))
if self.service.error:
return {"error": self.service.error}
if obj:
self.interact_obj(ctx, obj)
return {"result": {"obj": obj}}
系统前台的商城管理模块,主要为注册用户的权限内功能,注册用户点击“商城管理”按钮,下拉出现我的购物车、我的订单、我的地址等子菜单功能。在“我的购物车”,展示加入购物车的商品信息,支持批量管理,可选择商品进行购买或删除;在“我的订单”,可管理订单信息,确认订单状态,提交售后申请;在“我的地址”,支持添加、编辑和删除收货地址信息;
图5-5商城管理界面图
在个人中心模块中,注册用户可对个人首页、配送信息、订单配送、收藏管理等信息进行管控。例如,可搜索和查看配送信息(订单开始配送后才有显示);查看和删除收藏的系统信息;管理已发布的评论信息及其回复内容。注册用户个人中心界面如下图所示。
图5-6注册用户个人中心界面图
管理员登录系统后,首先进入后台首页界面,提供系统重要信息概览、功能导航栏,以及自己内部数据统计信息分析图表,包括商品销售金额、商品销售数量等统计图表。其界面如下图所示。
图5-7后台首页界面图
关键代码如下:
WSGI_APPLICATION = "app.wsgi.application"
DATABASES = {
"default": {
"ENGINE": "django.db.backends.mysql",
"NAME": "project93355",
"USER": "root",
"PASSWORD": "root",
"HOST": "127.0.0.1",
"PORT": "3306",
}
管理员对新闻资讯进行管理和分类,包括添加、更新、编辑、删除,可进入详情页浏览,并查看相关内容。其界面如下图所示。
图5-8资源管理界面图
管理员可管理自己的商城信息,包括对菜品信息、分类列表、订单信息、订单配送等信息进行管控。可编辑、发布、删除菜品信息;并且对菜品信息进行分类;处理订单信息,确认和更新订单支付状态,进行配送;更新和跟踪订单配送及签收情况。界面如下图所示。
图5-9商城管理界面图
关键代码如下:
def Add(self, ctx):
body = ctx.body
unique = self.config.get("unique")
obj = None
if unique:
qy = {}
for i in range(len(unique)):
key = unique[i]
qy[key] = body.get(key)
obj = self.service.Get_obj(qy)
if not obj:
error = self.Add_before(ctx)
if error["code"]:
return {"error": error}
error = self.Events("add_before", ctx, None)
if error["code"]:
6 系统测试
外卖系统测试的主要目的是确保系统功能正常、性能稳定、安全可靠。测试旨在验证系统各项功能是否按照需求规格书要求正常工作,检查系统的易用性和用户体验,确保用户能够顺利完成各项操作。此外,系统测试还旨在评估系统的性能指标,包括响应时间、并发能力等,以保证系统在高负载情况下仍能正常运行。另外,安全测试也是重要的一部分,确保系统能够有效防范各类安全威胁和攻击。通过全面的系统测试,可以保障外卖系统的稳定性、可靠性和安全性。
系统测试旨在检验系统功能是否正常工作。通过功能测试用例的执行,可以有效评估系统功能的正确性、完整性和稳定性,帮助发现和解决潜在的功能缺陷,确保系统能够按照预期功能正常运行。
本系统的主要功能就是注册用户登录后,可搜索和浏览信息,管理员登录系统后台后可对信息进行管理,包括增改删查操作,和批量导入信息。测试设计如下所示:
(1)登录模块功能测试
用户登录前首先需注册成为系统用户,使用账号和密码可进行登录。用户登录功能测试用例设计如下表所示:
表6-1 用户登录功能测试用例
| 测试编号 | 测试目的 | 测试步骤 | 预期结果 | 实际结果 | 是否通过 |
| TC001 | 验证有效登录 | 1. 输入正确的用户名和密码 2. 点击登录按钮 | 显示登录成功,跳转至用户首页 | 登录成功,跳转至用户首页 | 通过 |
| TC002 | 验证空用户名登录 | 1. 不输入用户名,输入正确密码 2. 点击登录按钮 | 显示用户名不能为空提示信息 | 显示用户名不能为空提示信息 | 通过 |
| TC003 | 验证空密码登录 | 1. 输入正确用户名,不输入密码 2. 点击登录按钮 | 显示密码不能为空提示信息 | 显示密码不能为空提示信息 | 通过 |
| TC004 | 验证错误用户名登录 | 1. 输入错误的用户名和正确密码 2. 点击登录按钮 | 显示用户名或密码错误提示信息 | 显示用户名或密码错误提示信息 | 通过 |
| TC005 | 验证错误密码登录 | 1. 输入正确用户名和错误密码 2. 点击登录按钮 | 显示用户名或密码错误提示信息 | 显示用户名或密码错误提示信息 | 通过 |
(2)菜品信息模块功能测试
菜品信息模块测试包括订单展示功能测试、添加功能测试、搜索功能测试。菜品信息模块测试用例如表6.2-6.4所示。
菜品信息展示功能测试用例设计如下表所示:
表6-2 菜品信息展示功能测试用例
| 测试编号 | 测试目的 | 测试步骤 | 预期结果 | 实际结果 | 是否通过 |
| TC001 | 验证正常展示菜品信息 | 1. 进入菜品信息展示页面 2. 浏览展示的菜品信息内容 | 能够正常显示菜品信息内容 | 菜品信息内容正常显示 | 通过 |
| TC002 | 验证菜品信息详情链接跳转功能 | 1. 进入菜品信息详情展示页面 2. 点击菜品信息的详情链接 | 能够跳转至相应菜品信息详情界面 | 成功跳转至菜品信息详情界面 | 通过 |
| TC003 | 验证搜索功能 | 1. 进入菜品信息展示页面 2. 使用搜索功能搜索菜品信息 | 显示符合搜索条件的菜品列表 | 显示符合搜索条件的菜品列表 | 通过 |
| TC004 | 验证菜品信息的评论功能 | 1. 进入菜品信息详情展示页面 2. 查看菜品信息并发表评论(购买后可评论) | 评论成功显示在菜品信息页面 | 评论成功显示在菜品信息页面 | 通过 |
| TC005 | 验证菜品信息立即购买链接跳转功能 | 1. 进入菜品信息详情展示页面 2. 点击菜品信息的立即购买按钮 | 能够跳转至相应菜品信息立即购买界面 | 成功跳转至菜品信息立即购买界面 | 通过 |
| TC005 | 验证菜品信息加入购物车链接跳转功能 | 1. 进入菜品信息详情展示页面 2. 点击菜品信息的加入购物车按钮 | 提示成功加入购物车 | 提示成功加入购物车 | 通过 |
菜品信息添加功能测试用例设计如下表所示:
表6-3 菜品信息添加功能测试用例
| 测试编号 | 测试目的 | 测试步骤 | 预期结果 | 实际结果 | 是否通过 |
| TC001 | 验证添加菜品信息 | 1. 进入菜品信息添加界面 2. 输入菜品信息 3. 点击添加按钮 | 菜品信息成功添加到系统页面中 | 菜品信息成功添加到系统页面中 | 通过 |
| TC002 | 验证菜品信息内容输入 |
| 菜品信息内容成功录入系统 | 菜品信息内容成功录入系统 | 通过 |
| TC003 | 验证菜品信息图片上传 | 1. 进入菜品信息添加界面 2. 上传菜品信息相关图片 3. 点击添加按钮 | 图片成功上传并与菜品信息关联 | 图片成功上传并与菜品信息关联 | 通过 |
菜品信息搜索功能测试用例设计如下表所示:
表6-4 菜品信息搜索功能测试用例
| 测试编号 | 测试目的 | 测试步骤 | 预期结果 | 实际结果 | 是否通过 |
| TC001 | 验证菜品信息输入搜索 | 1. 进入菜品信息搜索界面 2. 输入名称 3. 确认并搜索 | 根据选择的名称关键词显示相关菜品信息 | 根据选择的名称关键词成功显示相关菜品信息 | 通过 |
| TC002 | 验证菜品信息输入标题搜索 | 1. 进入菜品信息搜索界面 2. 输入标题 3. 确认并搜索 | 根据选择的标题关键词显示相关在线点餐信息 | 根据选择标题关键词成功显示相关菜品信息 | 通过 |
| TC003 | 验证菜品信息输入分类搜索 | 1. 进入菜品信息搜索界面 2. 输入分类 3. 确认并搜索 | 根据选择的分类关键词显示相关菜品信息 | 根据选择分类关键词成功显示相关菜品信息 | 通过 |
6.3 测试结果分析
在本次测试中,主要对用户登录及菜品信息展示、添加、搜索等功能进行了详细测试。测试结果显示,用户登录功能在输入正确凭据时能成功登录,在输入错误凭据时会提示错误信息。菜品信息展示搜索功能及相应功能链接(立即购买、加入购物车等)跳转正常,用户及管理员可以快速查询和浏览相关菜品信息内容,用户还可对菜品信息发表自己的言论看法,与其他用户交流;并成功实现立即购买、加入购物车等功能;管理员登录后台后可对菜品信息进行管理,及时发布和编辑菜品信息至平台,保证菜品信息的及时更新,确保菜品信息流程的正常运作。总体而言,所有测试用例均达到预期效果,系统功能表现稳定。
结 论
在现代社会中,外卖服务已成为人们日常生活中不可或缺的一部分。在本研究中,我成功构建了一个用户友好、功能全面、操作简单的外送系统,本系统采用前后端分离和模块化设计方式,实现了多元完善的功能如注册、登录、后台首页(数据统计)、系统用户、系统管理、公告信息管理、资源管理、商城管理等功能模块,实现管理和服务全流程,能够很好地满足多用户的不同需求。
系统运用了Python语言的灵活性、Django框架的快速开发特性、Web技术的方式多样化且易于导航使用的特性,和MySQL数据库的稳定性,为外卖配送系统提供了可靠的技术支持。Django作为一个高效的Web框架,具备了快速开发、可扩展性强和安全性高等优点。其内置的ORM(对象关系映射)功能使得数据库操作变得更加简便,开发者可以通过Python对象直接与数据库交互,减少了SQL语句的编写,提高了开发效率。此外,Django的MTV(模型-模板-视图)架构使得代码结构清晰,便于维护和扩展。
在外卖系统的设计中,用户体验是一个重要的考虑因素。系统提供了用户注册、登录、浏览菜单、下单、支付等功能,用户可以通过简单的操作完成整个订餐流程。为了提升用户体验,系统还集成了实时订单跟踪功能,用户可以随时查看订单状态,增强了用户的参与感和满意度。对于商家而言,系统提供了后台管理功能,商家可以通过后台管理界面轻松管理菜单、订单和用户反馈。通过数据分析,商家可以了解用户的偏好和消费习惯,从而优化产品和服务,提高销售额。此外,系统还支持多种支付方式,方便用户选择,进一步提升了交易的便利性。
在技术实现方面,系统采用了RESTful API设计,使得前后端分离,前端可以使用各种框架(如Vue.js、React等)进行开发,提升了系统的灵活性和可维护性。同时,Django的安全机制有效防止了常见的网络攻击,如SQL注入和跨站脚本攻击,保障了用户数据的安全。
然而,系统的设计与实现也面临一些挑战。首先,如何处理高并发的订单请求是一个技术难题。在高峰时段,系统需要能够承受大量用户同时下单的压力,因此需要进行负载均衡和性能优化。其次,配送系统的实时性要求较高,如何确保配送员能够及时接单并准确送达也是系统设计中需要重点考虑的因素。
在未来的发展中,基于Django框架的外卖系统可以进一步引入人工智能和大数据分析技术。通过分析用户的历史订单数据,系统可以实现个性化推荐,提高用户的复购率。同时,利用机器学习算法优化配送路径,提高配送效率,降低运营成本。
综上所述,基于Django框架的外卖系统在设计与实现过程中,充分考虑了用户体验和商家需求,利用Django的优势实现了高效、安全的系统架构。尽管面临一些技术挑战,但通过不断地优化和创新,系统的可持续发展前景广阔。未来,随着技术的不断进步,外卖系统将更加智能化、个性化,为用户和商家带来更大的价值。
参考文献
[1]丁艳。校园食堂外卖的系统设计与实现【J】。数字技术与应用,2020
[2]魏瑾言,刘贺,李爱英,朱雪娇,姚海波.校园跑腿APP系统分析与设计【J】.中小企业管理与科技(上旬刊),2021
[3] 陈江辉,於立杰,李强。智慧校园食堂订餐系统信息化平台的设计【J】.网络安全技术与应用,2021
[4] 罗浩,王丹,肖络元,陈渝.Android多窗口系统的研究、设计与实现【J】.计算机科学,2017
[5] 蔡丹.基于Android的校园外卖系统设计与实现【J】.江西财经大学,2017
[6] 黄青青,宋巍,钱祥星.面向安卓应用的JavaScript漏洞检测工具【J】.计算机工程与设计,2017
[7] 蒋兆峰.校园外卖对高校学生管理的影响研宄——评《食品安全与卫生》【J】.中国油脂,2021
[8]李章恒,李学庆.校园外卖系统设计与实现【D】.山东大学,2022
[9]王娜娜。基于类别偏好和用户兴趣的餐厅推荐算法【D】.安徽理工大学,2021
[10]黄达伟。基于大数据框架的餐饮推荐系统【D】。华南理工大学,2020
[11]Taheri B ,Banerji D ,Hosen M , et al.From click to cuisine: Unpacking the interplay of online food delivery services through barriers, trust, post-usage usefulness, and moral obligation[J].International Journal of Hospitality Management,2025,124103961-103961.
[12]Liu W ,Zhang S ,Bijmolt T , et al.Mobile platform expansion: How does it affect the incumbent food delivery app and other sales channels?[J].Journal of Retailing,2024,100(3):422-438.
[13]钟英杰,乌伟.外卖商家管理系统设计与实现[J].电脑编程技巧与维护,2024,(08):81-83.DOI:10.16184/j.cnki.comprg.2024.08.023.
[14]Smith D A .COVID-19 and its perceived health belief impact on prepared food delivery services from a consumer behaviour perspective[J].International Journal of Business Forecasting and Marketing Intelligence,2024,9(1):9-49.
[15]A S B ,E K P ,S N P .Factors Associated with Food Delivery App use Among Young Adults.[J].Journal of community health,2023,48(5):840-846.
[16]张彭飞.基于协同过滤的微信点餐推荐系统的设计与实现[D].吉林大学,2022.DOI:10.27162/d.cnki.gjlin.2022.007344.
[17]侯金彪.一种基于Jsp和MySQL的外卖系统的设计与实现[J].安顺学院学报,2021,23(03):129-136.
[18]覃志宏.移动订餐APP系统的设计与实现[D].广西大学,2021.DOI:10.27034/d.cnki.ggxiu.2021.000013.
[19]Guofeng S ,Zhiqiang T ,Renhua L , et al.Research on Coordination and Optimization of Order Allocation and Delivery Route Planning in Take-Out System[J].Mathematical Problems in Engineering,2020,2020
[20]李艳杰.手机端网上外卖系统的设计与实现[J].现代信息科技,2019,3(18):64-65+68.DOI:10.19850/j.cnki.2096-4706.2019.18.025.
[21]Feng Z ,Ji M ,Shen H .Research on Evaluation of Logistics Distribution Mode of Take-out Platform[C]//[出版者不详],2019:
致 谢
首先,我要感谢我的论文指导老师。在论文完成的整个过程中,指导老师始终给予我无微不至的关爱与指导。在论文写作的过程中,导师那耐心细致的指导,以及提出的具有建设性的意见,都给予了我极大的帮助,让我受益匪浅。导师严谨的治学态度、敬业精神以及高水平的教学能力,都给我树立了追求卓越的典范,这对我以后的人生道路和学业成就都产生了极大的积极影响。
此外,我还要感谢我班的同学们,他们既是我的同窗好友,又是我的良师益友。正是由于你们的支持和关怀,使得我在大学期间的学习和生活都变得异常充实。感谢那些在大学期间给予我帮助的所有老师和同学们,是你们给予了我在学业道路上的前进动力。
当然,我也不能忘记我的父母,是他们用无私的爱抚养我成人。你们的养育之恩我将永生难忘,将来我一定会用我的成绩回报你们。在成长的道路上,我会不断努力,不负众望,用实际行动来回报你们对我的期望。
总之,在这篇论文中,我要感谢所有给予我帮助的人,包括指导老师、同学们、家人和朋友们。是你们的支持与关爱,让我在学术和个人生活中取得了优异的成绩。我会珍惜这份感恩之情,将这份力量用于学习和未来的生活中,不断追求卓越,成为一个更加优秀的人。
请关注点赞+私信博主,免费领取项目源码
948

被折叠的 条评论
为什么被折叠?



