摘 要
随着信息技术的发展和互联网的普及,数据量呈爆炸式增长。大数据技术作为一种处理海量数据的有效手段,逐渐在各个领域得到了广泛应用。商业圈作为城市经济活动的重要组成部分,其运营效率和服务质量直接影响到城市的经济发展和居民生活质量。青岛作为一个重要的沿海开放城市,拥有众多繁华的商业圈。然而,传统上对于商业圈的研究往往依赖于有限的数据样本和静态分析方法,难以全面、动态地反映商业圈的真实情况。
系统采用Python语言结合Django框架和MySQL数据库,设计并实现完整的Web应用此外,引入机器学习中的随机森林回归算法,进一步增强了系统的预测能力,使得商业圈可以更精准地预测销售量和用户需求。
该系统涵盖网站公告发布、新闻资讯更新、商圈信息分析数据集成以及深度数据分析等功能。通知公告和新闻资讯模块确保了商业圈能够及时向用户传达最新消息和促销活动,增强用户粘性。青岛商业圈分析数据部分则集中展示了商品销售情况、库存状态及用户购买记录等重要信息,为管理者提供了清晰的视图。而数据分析功能利用先进的算法对收集的数据进行处理,揭示潜在模式和趋势。特别是随机森林回归算法的应用,提高了对市场需求的预测精度,使得商业圈在竞争激烈的市场环境中占据优势。
关键词:基于大数据技术的青岛商业圈分析系统;Python语言;随机森林回归算法;商圈信息
Abstract
With the development of information technology and the popularization of the Internet, data volumes have grown exponentially. Big data technology, as an effective means for processing massive amounts of data, has gradually been widely applied across various fields. As an important component of urban economic activities, the operational efficiency and service quality of commercial districts directly impact the city's economic development and residents' quality of life. Qingdao, as a significant coastal open city, boasts numerous bustling commercial districts. However, traditional research on commercial districts often relies on limited data samples and static analysis methods, making it difficult to comprehensively and dynamically reflect the true situation of commercial districts.
The system uses Python language combined with Django framework and MySQL database to design and implement a complete Web application. In addition, the random forest regression algorithm in machine learning is introduced to further enhance the prediction ability of the system, so that the business circle can predict sales volume and user demand more accurately.
The system covers functions such as website announcement posting, news updates, business district information analysis and data integration, as well as in-depth data analysis. The notification and news modules ensure that the business district can promptly convey the latest news and promotional activities to users, enhancing user engagement. The Qingdao Business District analysis section focuses on displaying key information such as product sales, inventory status, and user purchase records, providing managers with a clear view. The data analysis function leverages advanced algorithms to process collected data, revealing potential patterns and trends. In particular, the application of the random forest regression algorithm improves the accuracy of market demand forecasts, enabling the business district to gain an advantage in a highly competitive market environment.
Keywords:Analysis system of Qingdao business circle based on big data technology; Python language; Random forest regression algorithm; Business circle information
目 录
摘 要
1. 引言
1.1 选题的目的以及意义
1.2 国内外研究现状
1.3 论文结构与章节安排
2. 开发工具及相关技术介绍
2.1 MySQL数据库简介
2.2 Django框架
2.3 Python语言
2.4 随机森林算法的运用
3.基于大数据技术的青岛商业圈分析系统需求分析
3.1 可行性分析
3.2 功能性需求分析
3.3 用例分析
3.4 非功能性需求
4. 店铺信息采集与系统设计
4.1 系统架构设计
4.2 系统总体流程设计
4.3 系统总体功能设计
4.4 数据库设计
5. 基于大数据技术的青岛商业圈分析系统设计实现
5.1 系统首页
5.2 系统功能展示
6. 系统测试和验证
6.1 测试目的
6.2 系统功能测试
6.3 系统功能测试结果与评价
7. 结语
参 考 文 献
致 谢 词
1.1 选题的目的以及意义
随着信息技术的发展和互联网的普及,数据量呈爆炸式增长。大数据技术作为一种处理海量数据的有效手段,逐渐在各个领域得到了广泛应用。商业圈作为城市经济活动的重要组成部分,其运营效率和服务质量直接影响到城市的经济发展和居民生活质量。青岛作为一个重要的沿海开放城市,拥有众多繁华的商业圈。然而,传统上对于商业圈的研究往往依赖于有限的数据样本和静态分析方法,难以全面、动态地反映商业圈的真实情况。
基于大数据技术的青岛商业圈分析系统(使用Django框架开发)旨在通过收集、整合和分析来自不同渠道的大规模数据集,包括但不限于销售记录、用户流量、社交媒体反馈等,以提供对青岛商业圈更深入的理解。具体目的如下:为商业圈内的企业和商家提供数据驱动的决策支持,帮助他们优化营销策略、改进服务质量。通过分析消费者行为模式,帮助企业更好地理解消费者需求,从而提供更加个性化的服务。通过对商业圈运行状况的深入分析,为政府规划和政策制定提供科学依据,促进区域经济健康发展。
基于大数据技术的青岛商业圈分析系统的实现有助于提高商业圈的运营效率,增强市场竞争力,推动当地经济增长。能够改善消费者的购物体验,满足多样化的需求,进而提升居民的生活满意度。为管理者提供了强大的数据分析工具,使得管理决策更加科学化、精细化。采用先进的大数据技术和Django框架进行系统开发,不仅促进了信息技术的应用和发展,也为其他类似项目提供了参考案例。
综上所述,基于大数据技术的青岛商业圈分析系统的研究与开发,不仅具有显著的实际应用价值,还对推动相关领域的技术创新有着重要意义。
1.2 国内外研究现状
丁娟[1]选取青岛市一定范围的生活圈进行商业布局的探讨,通过数据抓取对商业设施进行分类,分析其与路网的关系以及各类商业设施的布局特点,最后通过分析青岛市住区生活圈内的商业发展现状和不足,为商业设施的优化发展提供意见和建议。张欣潮[2]研究了如何通过商圈规划提升商圈竞争力,刺激、拉动消费,提高区域竞争力,推动地区和国家经济的迅速增长。王森,刘琛,邢帅杰[3]总结评述了K-means聚类算法的研究现状,指出K-means聚类算法是一个NP难优化问题,无法获得全局最优.介绍了K-means聚类算法的目标函数,算法流程,并列举了一个实例,指出了数据子集的数目K,初始聚类中心选取,相似性度量和距离矩阵为K-means聚类算法的3个基本参数.总结了K-means聚类算法存在的问题及其改进算法,指出了K-means聚类的进一步研究方向。
国外对城市商业圈的研究非常活跃,研究城市商业圈的空间分布、商业活动的地理特征及其对城市发展的影响。探讨商业圈对社会结构和社区生活的影响,研究商业活动与社会关系的互动[4]。研究商业圈的规划与设计,探索如何优化商业空间布局,提高商业环境质量。Abiodun M.Ikotun、Absalom E.Ezugwu研究K-means 算法及其变体的主要目标是将任何给定的数据集分组为k集群,使集群中的数据对象与其他集群中的数据对象相似但不同[5]。K-means 算法及其变体中未解决的问题和挑战包括聚类技术通用性的共同挑战以及聚类技术特有的挑战。
1.3 论文结构与章节安排
- 本文共分为七章,章节内容安排如下:
- 第一章:引言,主要介绍基于大数据技术的青岛商业圈分析系统领域研究的目的和意义,概述研究的现状。
- 第二章:关键技术,主要探讨和说明实现基于大数据技术的青岛商业圈分析系统的关键技术。
- 第三章:系统分析,主要从基于大数据技术的青岛商业圈分析系统的可行性、功能、性能等方面进行分析,为后续系统设计提供理论支持。
- 第四章:系统设计,主要对基于大数据技术的青岛商业圈分析系统功能模块、数据库进行功能设计。
- 第五章:系统实现,主要介绍了基于大数据技术的青岛商业圈分析系统功能、系统界面的实现。
- 第六章:系统测试,主要对基于大数据技术的青岛商业圈分析系统进行测试,验证功能完整性、稳定性和安全性,评估系统在实际运行中的性能表现。
- 第七章:结语。
2. 开发工具及相关技术介绍
2.1 MySQL数据库简介
MySQL是一款非常流行的关系型数据库管理系统,它的出现一直都是佼佼者,它不仅功能非常强大,而且使用起来非常方便,并且MySQL的跨平台能力也很好,软件开发人员非常喜欢它的这些强大的优点。不同于其他关系型数据库,对于数据库的管理它有着自己的一套方案,通过对用户设定相应的权限和角色来达到对数据库的管理。由此可见,MySQL是一个能够适用于吞吐量高,可靠性高,效率高的一款数据库管理软件[6]。
优点一:MySQL中对于不同身份的用户都设定其不同的权限来完成不同的业务逻辑,这使得MySQL在安全和完整性远远超出了其他关系型数据库。
优点二:对于那些动画、图形和声音的数据类型MySQL也可以支持,这说明多数据类型MySQL也是可以支持的。
优点三:MySQL还可以做到多个平台的开发,软件开发的多种编程语言都可以实现对MySQL数据库的操作。
2.2 Django框架
Django是一个基于Python的Web框架,适合快速开发和清晰设计。Django采用MVC模式,将业务逻辑、数据处理、用户界面分离,提升开发效率和代码复用性。Django提供丰富的组件和模块,主要有ORM(对象关系映射)、表单处理、用户认证、模板引擎、会话管理等,简化常见Web开发任务。Django内置安全功能,防止SQL注入、XSS攻击、跨站请求伪造,保证Web应用的安全性。Django自带管理界面,使数据管理和维护便捷,适合快速构建原型和大型项目开发。其社区活跃,文档详实,拥有丰富的第三方库和插件,广泛应用于内容管理系统、电商平台、社交网站等领域。Django注重代码重用、模块化设计和开发效率,开发者能轻松构建功能完善、扩展性强的Web应用。
2.3 Python语言
Python是一种高级编程语言,因简洁、易学而广受欢迎。Python采用解释型运行,跨平台支持Windows、macOS和Linux等操作系统,适合快速开发和测试。Python具备面向对象、过程化、函数式编程等多种范式,语法直观,使用缩进组织代码块,提升了代码可读性与维护性。Python内置丰富的标准库,涵盖文件处理、网络通信、数据库连接等功能,并拥有庞大的第三方库生态,广泛应用于数据分析、Web开发、人工智能、科学计算、自动化测试等领域。Python支持动态类型、垃圾回收、模块化结构,易于集成其他语言编写的模块,在数据科学和机器学习领域尤为流行。Python社区活跃,更新频繁,提供丰富的学习资源与工具支持,满足从初学者到专业开发者的广泛需求[7]。
2.4 随机森林算法的运用
随机森林算法是一种集成学习方法,通过构建多个决策树并将它们的结果进行汇总来提高预测的准确性和控制过拟合。在青岛商业圈分析数据分析系统中,随机森林算法被广泛用于销售预测、用户行为分析等关键领域,为商业圈管理者提供了强大的决策支持工具。通过对不同特征的重要性进行评估,该算法可以识别出对销售影响最大的因素,帮助商业圈优化库存管理,减少过剩或缺货的情况发生。此外,随机森林算法还能处理非线性关系和交互效应,使得其预测模型更加贴近实际情况[8]。
对于用户行为分析,随机森林算法可用于挖掘用户购买模式中的隐藏规律。例如,通过分析用户的购买历史、浏览记录,算法可以帮助商业圈了解哪些产品最常被一起购买,或者哪些因素会影响用户的购买决定。这些洞察可以指导商业圈设计更有针对性的营销策略,如个性化推荐和定制化促销活动,从而提升用户满意度和忠诚度。
3.基于大数据技术的青岛商业圈分析系统需求分析
3.1 可行性分析
3.1.1 技术可行性分析
当前,大数据处理技术Django已十分成熟,能够高效处理海量数据。MySQL数据库作为后端数据存储,以其高性能和稳定性为系统提供了可靠的数据支持。综上所述,从技术角度来看,该系统的开发具备高度可行性。
3.1.2 经济可行性分析
在经济方面,该系统的设计与实现具有较高的可行性。首先,Python作为一种开源的编程语言,其使用成本相对较低,无需支付昂贵的许可费用。其次,系统的开发过程中,可以利用现有的免费或开源的工具和库,进一步降低开发成本。此外,系统的运行和维护成本也相对较低,可以在普通的计算机上运行,无需高性能的服务器和昂贵的硬件设备。
3.1.3 操作可行性分析
系统具备强大的管理后台功能,能够简化系统管理员操作,提高系统管理效率。用户操作界面设计简洁直观,采用前后端分离的设计,用户在不同设备上能够流畅操作。系统的各项功能经过模块化设计,能够根据用户需求进行灵活的功能扩展和定制,保证系统在长时间运行中的高效性和稳定性。
3.2 功能性需求分析
- 系统:基于大数据技术的青岛商业圈分析系统的用户管理作为系统中最基本的功能需求,包含用户注册登录、用户信息修改等功能,每个用户通过注册登录一个账户来获取使用权限以及青岛商业圈分析数据浏览权限。
- 资讯管理:主要用于发布和管理网站公告与新闻资讯,帮助商业圈及时向用户传递最新消息。管理员可以通过此模块轻松添加、编辑或删除公告和资讯内容,通过提供搜索和分类功能,用户可以快速找到感兴趣的资讯,提高了信息的可访问性。
- 店铺信息管理:对商业圈内的店铺进行详细的信息录入与维护,包括店铺名称、地址、联系方式、营业时间等基本信息。支持上传店铺图片、视频介绍等多媒体内容。提供店铺状态(如开业、暂停营业)的更新功能。能够审核新加入的店铺信息,确保信息准确无误。
- 收入信息管理:记录并分析各店铺及整个商业圈的收入情况。提供收入统计报表,支持按时间段(日、周、月)、店铺或类别进行筛选查看。支持将收入数据导出为Excel或其他格式以便进一步分析。
- 销量信息管理:监控商品销量,提供详细的销量数据分析报告。支持按照商品类别、店铺或特定时间段来查询销量情况。可以生成销量排名榜单,帮助商家了解市场表现。
- 商圈信息管理:更新和维护商圈的基础信息,如商圈位置、规模、特色等。支持添加商圈活动信息,包括活动时间、地点、参与方式等。提供商圈地图服务,方便用户查找具体店铺位置。根据随机森林算法分析用户行为(点击、评论、收藏、点赞等),向用户推荐可能感兴趣的店铺或活动。
3.3 用例分析
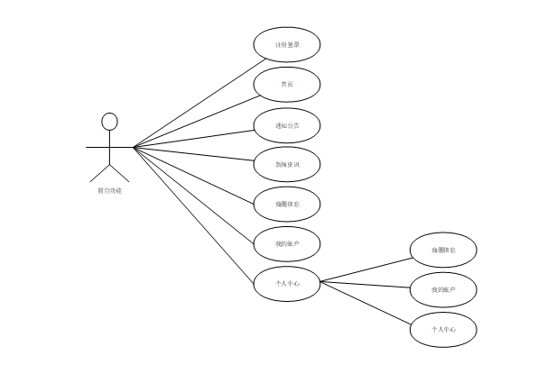
(1)前台功能用例图如下图3-1所示。

图3-1 前台功能用例图
(2)后台功能用例图如下图3-2所示。

图3-2 后台功能用例图
3.4 非功能性需求
非功能性需求是指系统在使用过程中的可靠性以及稳定性、数据完整性与准确性、用户体验等方面的要求。本系统的非功能性需求包括以下几个方面:
(1)系统的安全性和稳定性:基于大数据技术的青岛商业圈分析系统在管理权限上有着严格的控制,即想登录此平台进行操作,则必须要有操作权限,没有权限的用户是不可能登录平台查看任何的信息和数据,从而确保了系统的安全性。
(2)数据的完整性和准确性:第一个是各项记录信息的完整性,信息记录的内容可以为空;第二个是各项信息数据之间相互联系的准确性;第三个是数据在不同记录信息的一致性
(3)用户操作系统简单方便:在系统开发中按照“简单易用”的原则,能够使用户对系统的使用一目了然,保证用户使用,又能保证维护人员方便维护。
4. 店铺信息采集与系统设计
4.1 系统架构设计
系统总体架构图展示了基于大数据技术的青岛商业圈分析系统的分层结构。用户界面层采用Bootstrap和Layui框架,提供响应式设计和现代化的界面元素,增强用户体验。JavaScript用于实现动态交互,提升界面的灵活性和响应能力。应用程序层基于Django框架,承担HTTP请求处理和业务逻辑调用。Django作为功能强大的Web框架,支持快速开发和部署。Session用于管理用户状态,保证数据安全和用户体验的一致性。该层通过HTTP协议与用户界面层通信,返回所需数据和结果。业务逻辑层使用Python编写,负责数据处理、分析和业务规则实现。通过pymysql库与数据库层交互,执行SQL查询,获取和更新数据。该层保证数据的有效性与准确性,处理用户请求的具体业务逻辑。数据存储层采用MySQL数据库,负责存储系统中的所有数据。MySQL提供高效的数据存储和管理能力,支持大规模数据的访问和查询。数据存储层与业务逻辑层紧密结合,保证数据的持久性和完整性。用户界面层、应用程序层、业务逻辑层和数据存储层相辅相成,形成完整的基于大数据技术的青岛商业圈分析系统。系统架构图如下所示。整个系统架构如图4-1所示。

图4-1 系统架构图
4.2 系统总体流程设计

图4-2系统总体流程图
4.3 系统总体功能设计
功能模块设计是系统开发过程中的重要阶段,它旨在将系统划分为不同的模块,每个模块负责完成特定的功能或任务。基于大数据技术的青岛商业圈分析系统由多个功能模块组成,每个模块下又包含具体的功能操作。系统功能结构图如下图4-3所示。

图 4-3系统功能结构图
4.4 数据库设计
在进行数据库设计时,概念设计帮助明确系统的整体结构和需求。在这一阶段,需要确定实体、属性以及它们之间的关系,为后续的数据库表设计奠定基础。接下来,将深入探讨数据库表设计的具体细节,实现更高效的数据存储和管理。
4.4.1 概念设计
概念设计是数据库设计的第一步,其主要目标是对系统的数据需求进行全面的理解和抽象。在这一阶段,通过建立实体-关系模型(ER模型)来识别系统中的关键实体、属性及其相互关系。概念设计的输出是一个清晰的ER图,作为后续数据库表设计的基础。以下将展示全局E-R图。
全局E-R图如下图4-4所示。

图4.4全局E-R图
4.4.2 数据库表设计
这一阶段的重点是将概念模型转换为实际的数据库结构,包括表的创建、字段的定义及数据类型的选择。以下是系统的数据库表设计展示。
|
编号 |
字段名 |
类型 |
长度 |
是否非空 |
是否主键 |
注释 |
|
1 |
token_id |
int |
是 |
是 |
临时访问牌ID | |
|
2 |
token |
varchar |
64 |
否 |
否 |
临时访问牌 |
|
3 |
info |
text |
65535 |
否 |
否 |
信息 |
|
4 |
maxage |
int |
是 |
否 |
最大寿命:默认2小时 | |
|
5 |
create_time |
timestamp |
是 |
否 |
创建时间 | |
|
6 |
update_time |
timestamp |
是 |
否 |
更新时间 | |
|
7 |
user_id |
int |
是 |
否 |
用户编号 |
表 4-2-article(文章)
|
编号 |
字段名 |
类型 |
长度 |
是否非空 |
是否主键 |
注释 |
|
1 |
article_id |
mediumint |
是 |
是 |
文章id | |
|
2 |
title |
varchar |
125 |
是 |
是 |
标题 |
|
3 |
type |
varchar |
64 |
是 |
否 |
文章分类 |
|
4 |
hits |
int |
是 |
否 |
点击数 | |
|
5 |
praise_len |
int |
是 |
否 |
点赞数 | |
|
6 |
create_time |
timestamp |
是 |
否 |
创建时间 | |
|
7 |
update_time |
timestamp |
是 |
否 |
更新时间 | |
|
8 |
source |
varchar |
255 |
否 |
否 |
来源 |
|
9 |
url |
varchar |
255 |
否 |
否 |
来源地址 |
|
10 |
tag |
varchar |
255 |
否 |
否 |
标签 |
|
11 |
content |
longtext |
4294967295 |
否 |
否 |
正文 |
|
12 |
img |
varchar |
255 |
否 |
否 |
封面图 |
|
13 |
description |
text |
65535 |
否 |
否 |
文章描述 |
表 4-3-article_type(文章分类)
|
编号 |
字段名 |
类型 |
长度 |
是否非空 |
是否主键 |
注释 |
|
1 |
type_id |
smallint |
是 |
是 |
分类ID | |
|
2 |
display |
smallint |
是 |
否 |
显示顺序 | |
|
3 |
name |
varchar |
16 |
是 |
否 |
分类名称 |
|
4 |
father_id |
smallint |
是 |
否 |
上级分类ID | |
|
5 |
description |
varchar |
255 |
否 |
否 |
描述 |
|
6 |
icon |
text |
65535 |
否 |
否 |
分类图标 |
|
7 |
url |
varchar |
255 |
否 |
否 |
外链地址 |
|
8 |
create_time |
timestamp |
是 |
否 |
创建时间 | |
|
9 |
update_time |
timestamp |
是 |
否 |
更新时间 |
表 4-4-auth(用户权限管理)
|
编号 |
字段名 |
类型 |
长度 |
是否非空 |
是否主键 |
注释 |
|
1 |
auth_id |
int |
是 |
是 |
授权ID | |
|
2 |
user_group |
varchar |
64 |
否 |
否 |
用户组 |
|
3 |
mod_name |
varchar |
64 |
否 |
否 |
模块名 |
|
4 |
table_name |
varchar |
64 |
否 |
否 |
表名 |
|
5 |
page_title |
varchar |
255 |
否 |
否 |
页面标题 |
|
6 |
path |
varchar |
255 |
否 |
否 |
路由路径 |
|
7 |
parent |
varchar |
64 |
否 |
否 |
父级菜单 |
|
8 |
parent_sort |
int |
是 |
否 |
父级菜单排序 | |
|
9 |
position |
varchar |
32 |
否 |
否 |
位置 |
|
10 |
mode |
varchar |
32 |
是 |
否 |
跳转方式 |
|
11 |
add |
tinyint |
是 |
否 |
是否可增加 | |
|
12 |
del |
tinyint |
是 |
否 |
是否可删除 | |
|
13 |
set |
tinyint |
是 |
否 |
是否可修改 | |
|
14 |
get |
tinyint |
是 |
否 |
是否可查看 | |
|
15 |
field_add |
text |
65535 |
否 |
否 |
添加字段 |
|
16 |
field_set |
text |
65535 |
否 |
否 |
修改字段 |
|
17 |
field_get |
text |
65535 |
否 |
否 |
查询字段 |
|
18 |
table_nav_name |
varchar |
500 |
否 |
否 |
跨表导航名称 |
|
19 |
table_nav |
varchar |
500 |
否 |
否 |
跨表导航 |
|
20 |
option |
text |
65535 |
否 |
否 |
配置 |
|
21 |
create_time |
timestamp |
是 |
否 |
创建时间 | |
|
22 |
update_time |
timestamp |
是 |
否 |
更新时间 |
表 4-5-business_circle_information(商圈信息)
|
编号 |
字段名 |
类型 |
长度 |
是否非空 |
是否主键 |
注释 |
|
1 |
business_circle_information_id |
int |
是 |
是 |
商圈信息ID | |
|
2 |
url_link |
text |
65535 |
否 |
否 |
网址链接 |
|
3 |
merchant_name |
varchar |
64 |
否 |
否 |
商户名称 |
|
4 |
merchant_type |
varchar |
64 |
否 |
否 |
商户类型 |
|
5 |
city_name |
varchar |
64 |
否 |
否 |
城市名称 |
|
6 |
region_name |
varchar |
64 |
否 |
否 |
地区名称 |
|
7 |
business_circle |
varchar |
64 |
否 |
否 |
所在商圈 |
|
8 |
specific_address |
varchar |
64 |
否 |
否 |
具体地址 |
|
9 |
contact_information |
varchar |
64 |
否 |
否 |
联系方式 |
|
10 |
shop_sales |
varchar |
64 |
否 |
否 |
店铺销量 |
|
11 |
store_revenue |
varchar |
64 |
否 |
否 |
店铺收入 |
|
12 |
shop_picture |
varchar |
255 |
否 |
否 |
店铺图片 |
|
13 |
hits |
int |
是 |
否 |
点击数 | |
|
14 |
praise_len |
int |
是 |
否 |
点赞数 | |
|
15 |
collect_len |
int |
是 |
否 |
收藏数 | |
|
16 |
comment_len |
int |
是 |
否 |
评论数 | |
|
17 |
recommend |
int |
是 |
否 |
智能推荐 | |
|
18 |
forecast_information_limit_times |
int |
是 |
否 |
预测推荐限制次数 | |
|
19 |
create_time |
datetime |
是 |
否 |
创建时间 | |
|
20 |
update_time |
timestamp |
是 |
否 |
更新时间 | |
|
21 |
source_table |
varchar |
255 |
否 |
否 |
来源表 |
|
22 |
source_id |
int |
否 |
否 |
来源ID | |
|
23 |
source_user_id |
int |
否 |
否 |
来源用户 |
表 4-6-code_token(验证码)
|
编号 |
字段名 |
类型 |
长度 |
是否非空 |
是否主键 |
注释 |
|
1 |
code_token_id |
int |
是 |
是 |
验证码ID | |
|
2 |
token |
varchar |
255 |
否 |
否 |
令牌 |
|
3 |
code |
varchar |
255 |
否 |
否 |
验证码 |
|
4 |
expire_time |
timestamp |
是 |
否 |
失效时间 | |
|
5 |
create_time |
timestamp |
是 |
否 |
创建时间 | |
|
6 |
update_time |
timestamp |
是 |
否 |
更新时间 |
表 4-7-collect(收藏)
|
编号 |
字段名 |
类型 |
长度 |
是否非空 |
是否主键 |
注释 |
|
1 |
collect_id |
int |
是 |
是 |
收藏ID | |
|
2 |
user_id |
int |
是 |
是 |
收藏人ID | |
|
3 |
source_table |
varchar |
255 |
否 |
否 |
来源表 |
|
4 |
source_field |
varchar |
255 |
否 |
否 |
来源字段 |
|
5 |
source_id |
int |
是 |
否 |
来源ID | |
|
6 |
title |
varchar |
255 |
否 |
否 |
标题 |
|
7 |
img |
varchar |
255 |
否 |
否 |
封面 |
|
8 |
create_time |
timestamp |
是 |
否 |
创建时间 | |
|
9 |
update_time |
timestamp |
是 |
否 |
更新时间 |
表 4-8-comment(评论)
|
编号 |
字段名 |
类型 |
长度 |
是否非空 |
是否主键 |
注释 |
|
1 |
comment_id |
int |
是 |
是 |
评论ID | |
|
2 |
user_id |
int |
是 |
是 |
评论人ID | |
|
3 |
reply_to_id |
int |
是 |
否 |
回复评论ID | |
|
4 |
content |
longtext |
4294967295 |
否 |
否 |
内容 |
|
5 |
nickname |
varchar |
255 |
否 |
否 |
昵称 |
|
6 |
avatar |
varchar |
255 |
否 |
否 |
头像地址 |
|
7 |
create_time |
timestamp |
是 |
否 |
创建时间 | |
|
8 |
update_time |
timestamp |
是 |
否 |
更新时间 | |
|
9 |
source_table |
varchar |
255 |
否 |
否 |
来源表 |
|
10 |
source_field |
varchar |
255 |
否 |
否 |
来源字段 |
|
11 |
source_id |
int |
是 |
否 |
来源ID |
表 4-9-forecast_information(预测信息)
|
编号 |
字段名 |
类型 |
长度 |
是否非空 |
是否主键 |
注释 |
|
1 |
forecast_information_id |
int |
是 |
是 |
预测信息ID | |
|
2 |
city_name |
varchar |
64 |
否 |
否 |
城市名称 |
|
3 |
region_name |
varchar |
64 |
否 |
否 |
地区名称 |
|
4 |
business_circle |
varchar |
64 |
否 |
否 |
所在商圈 |
|
5 |
recommend_position |
varchar |
64 |
否 |
否 |
推荐位置 |
|
6 |
reasons_for_recommend |
text |
65535 |
否 |
否 |
推荐理由 |
|
7 |
create_time |
datetime |
是 |
否 |
创建时间 | |
|
8 |
update_time |
timestamp |
是 |
否 |
更新时间 | |
|
9 |
source_table |
varchar |
255 |
否 |
否 |
来源表 |
|
10 |
source_id |
int |
否 |
否 |
来源ID | |
|
11 |
source_user_id |
int |
否 |
否 |
来源用户 |
表 4-10-hits(用户点击)
|
编号 |
字段名 |
类型 |
长度 |
是否非空 |
是否主键 |
注释 |
|
1 |
hits_id |
int |
是 |
是 |
点赞ID | |
|
2 |
user_id |
int |
是 |
否 |
点赞人 | |
|
3 |
create_time |
timestamp |
是 |
否 |
创建时间 | |
|
4 |
update_time |
timestamp |
是 |
否 |
更新时间 | |
|
5 |
source_table |
varchar |
255 |
否 |
否 |
来源表 |
|
6 |
source_field |
varchar |
255 |
否 |
否 |
来源字段 |
|
7 |
source_id |
int |
是 |
否 |
来源ID |
表 4-11-income_information(收入信息)
|
编号 |
字段名 |
类型 |
长度 |
是否非空 |
是否主键 |
注释 |
|
1 |
income_information_id |
int |
是 |
是 |
收入信息ID | |
|
2 |
merchant_name |
varchar |
64 |
否 |
否 |
商户名称 |
|
3 |
recording_time |
date |
否 |
否 |
记录时间 | |
|
4 |
store_revenue |
varchar |
64 |
否 |
否 |
店铺收入 |
|
5 |
create_time |
datetime |
是 |
否 |
创建时间 | |
|
6 |
update_time |
timestamp |
是 |
否 |
更新时间 | |
|
7 |
source_table |
varchar |
255 |
否 |
否 |
来源表 |
|
8 |
source_id |
int |
否 |
否 |
来源ID | |
|
9 |
source_user_id |
int |
否 |
否 |
来源用户 |
表 4-12-notice(公告)
|
编号 |
字段名 |
类型 |
长度 |
是否非空 |
是否主键 |
注释 |
|
1 |
notice_id |
mediumint |
是 |
是 |
公告ID | |
|
2 |
title |
varchar |
125 |
是 |
否 |
标题 |
|
3 |
content |
longtext |
4294967295 |
否 |
否 |
正文 |
|
4 |
create_time |
timestamp |
是 |
否 |
创建时间 | |
|
5 |
update_time |
timestamp |
是 |
否 |
更新时间 |
表 4-13-number_of_merchants(商家数量)
|
编号 |
字段名 |
类型 |
长度 |
是否非空 |
是否主键 |
注释 |
|
1 |
number_of_merchants_id |
int |
是 |
是 |
商家数量ID | |
|
2 |
business_circle |
varchar |
64 |
否 |
否 |
所在商圈 |
|
3 |
number_of_merchants |
double |
否 |
否 |
商家数量 | |
|
4 |
create_time |
datetime |
是 |
否 |
创建时间 | |
|
5 |
update_time |
timestamp |
是 |
否 |
更新时间 | |
|
6 |
source_table |
varchar |
255 |
否 |
否 |
来源表 |
|
7 |
source_id |
int |
否 |
否 |
来源ID | |
|
8 |
source_user_id |
int |
否 |
否 |
来源用户 |
表 4-14-ordinary_user(普通用户)
|
编号 |
字段名 |
类型 |
长度 |
是否非空 |
是否主键 |
注释 |
|
1 |
ordinary_user_id |
int |
是 |
是 |
普通用户ID | |
|
2 |
user_name |
varchar |
64 |
否 |
否 |
用户姓名 |
|
3 |
user_gender |
varchar |
64 |
否 |
否 |
用户性别 |
|
4 |
user_phone |
varchar |
64 |
否 |
否 |
用户电话 |
|
5 |
examine_state |
varchar |
16 |
是 |
否 |
审核状态 |
|
6 |
user_id |
int |
是 |
否 |
用户ID | |
|
7 |
create_time |
datetime |
是 |
否 |
创建时间 | |
|
8 |
update_time |
timestamp |
是 |
否 |
更新时间 |
表 4-15-praise(点赞)
|
编号 |
字段名 |
类型 |
长度 |
是否非空 |
是否主键 |
注释 |
|
1 |
praise_id |
int |
是 |
是 |
点赞ID | |
|
2 |
user_id |
int |
是 |
是 |
点赞人 | |
|
3 |
create_time |
timestamp |
是 |
否 |
创建时间 | |
|
4 |
update_time |
timestamp |
是 |
否 |
更新时间 | |
|
5 |
source_table |
varchar |
255 |
否 |
否 |
来源表 |
|
6 |
source_field |
varchar |
255 |
否 |
否 |
来源字段 |
|
7 |
source_id |
int |
是 |
否 |
来源ID | |
|
8 |
status |
tinyint |
是 |
否 |
点赞状态:1为点赞,0已取消 |
表 4-16-sales_volume_information(销量信息)
|
编号 |
字段名 |
类型 |
长度 |
是否非空 |
是否主键 |
注释 |
|
1 |
sales_volume_information_id |
int |
是 |
是 |
销量信息ID | |
|
2 |
merchant_name |
varchar |
64 |
否 |
否 |
商户名称 |
|
3 |
shop_sales |
varchar |
64 |
否 |
否 |
店铺销量 |
|
4 |
create_time |
datetime |
是 |
否 |
创建时间 | |
|
5 |
update_time |
timestamp |
是 |
否 |
更新时间 | |
|
6 |
source_table |
varchar |
255 |
否 |
否 |
来源表 |
|
7 |
source_id |
int |
否 |
否 |
来源ID | |
|
8 |
source_user_id |
int |
否 |
否 |
来源用户 |
表 4-17-slides(轮播图)
|
编号 |
字段名 |
类型 |
长度 |
是否非空 |
是否主键 |
注释 |
|
1 |
slides_id |
int |
是 |
是 |
轮播图ID | |
|
2 |
title |
varchar |
64 |
否 |
否 |
标题 |
|
3 |
content |
varchar |
255 |
否 |
否 |
内容 |
|
4 |
url |
varchar |
255 |
否 |
否 |
链接 |
|
5 |
img |
varchar |
255 |
否 |
否 |
轮播图 |
|
6 |
hits |
int |
是 |
否 |
点击量 | |
|
7 |
create_time |
timestamp |
是 |
否 |
创建时间 | |
|
8 |
update_time |
timestamp |
是 |
否 |
更新时间 |
表 4-18-store_information(店铺信息)
|
编号 |
字段名 |
类型 |
长度 |
是否非空 |
是否主键 |
注释 |
|
1 |
store_information_id |
int |
是 |
是 |
店铺信息ID | |
|
2 |
url_link |
text |
65535 |
否 |
否 |
网址链接 |
|
3 |
merchant_name |
varchar |
64 |
否 |
否 |
商户名称 |
|
4 |
merchant_type |
varchar |
64 |
否 |
否 |
商户类型 |
|
5 |
city_name |
varchar |
64 |
否 |
否 |
城市名称 |
|
6 |
region_name |
varchar |
64 |
否 |
否 |
地区名称 |
|
7 |
business_circle |
varchar |
64 |
否 |
否 |
所在商圈 |
|
8 |
specific_address |
varchar |
64 |
否 |
否 |
具体地址 |
|
9 |
contact_information |
varchar |
64 |
否 |
否 |
联系方式 |
|
10 |
shop_sales |
varchar |
64 |
否 |
否 |
店铺销量 |
|
11 |
store_revenue |
varchar |
64 |
否 |
否 |
店铺收入 |
|
12 |
income_information_limit_times |
int |
是 |
否 |
收入统计限制次数 | |
|
13 |
sales_volume_information_limit_times |
int |
是 |
否 |
销量统计限制次数 | |
|
14 |
number_of_merchants_limit_times |
int |
是 |
否 |
商家数量限制次数 | |
|
15 |
business_circle_information_limit_times |
int |
是 |
否 |
展示信息限制次数 | |
|
16 |
create_time |
datetime |
是 |
否 |
创建时间 | |
|
17 |
update_time |
timestamp |
是 |
否 |
更新时间 |
表 4-19-upload(文件上传)
|
编号 |
字段名 |
类型 |
长度 |
是否非空 |
是否主键 |
注释 |
|
1 |
upload_id |
int |
是 |
是 |
上传ID | |
|
2 |
name |
varchar |
64 |
否 |
否 |
文件名 |
|
3 |
path |
varchar |
255 |
否 |
否 |
访问路径 |
|
4 |
file |
varchar |
255 |
否 |
否 |
文件路径 |
|
5 |
display |
varchar |
255 |
否 |
否 |
显示顺序 |
|
6 |
father_id |
int |
否 |
否 |
父级ID | |
|
7 |
dir |
varchar |
255 |
否 |
否 |
文件夹 |
|
8 |
type |
varchar |
32 |
否 |
否 |
文件类型 |
表 4-20-user(用户账户)
|
编号 |
字段名 |
类型 |
长度 |
是否非空 |
是否主键 |
注释 |
|
1 |
user_id |
int |
是 |
是 |
用户ID | |
|
2 |
state |
smallint |
是 |
否 |
账户状态:(1可用|2异常|3已冻结|4已注销) | |
|
3 |
user_group |
varchar |
32 |
否 |
否 |
所在用户组 |
|
4 |
login_time |
timestamp |
是 |
否 |
上次登录时间 | |
|
5 |
phone |
varchar |
11 |
否 |
否 |
手机号码 |
|
6 |
phone_state |
smallint |
是 |
否 |
手机认证:(0未认证|1审核中|2已认证) | |
|
7 |
username |
varchar |
16 |
是 |
否 |
用户名 |
|
8 |
nickname |
varchar |
16 |
否 |
否 |
昵称 |
|
9 |
password |
varchar |
64 |
是 |
否 |
密码 |
|
10 |
|
varchar |
64 |
否 |
否 |
邮箱 |
|
11 |
email_state |
smallint |
是 |
否 |
邮箱认证:(0未认证|1审核中|2已认证) | |
|
12 |
avatar |
varchar |
255 |
否 |
否 |
头像地址 |
|
13 |
open_id |
varchar |
255 |
否 |
否 |
针对获取用户信息字段 |
|
14 |
create_time |
timestamp |
是 |
否 |
创建时间 |
表 4-21-user_group(用户组)
|
编号 |
字段名 |
类型 |
长度 |
是否非空 |
是否主键 |
注释 |
|
1 |
group_id |
mediumint |
是 |
是 |
用户组ID | |
|
2 |
display |
smallint |
是 |
否 |
显示顺序 | |
|
3 |
name |
varchar |
16 |
是 |
否 |
名称 |
|
4 |
description |
varchar |
255 |
否 |
否 |
描述 |
|
5 |
source_table |
varchar |
255 |
否 |
否 |
来源表 |
|
6 |
source_field |
varchar |
255 |
否 |
否 |
来源字段 |
|
7 |
source_id |
int |
是 |
否 |
来源ID | |
|
8 |
register |
smallint |
否 |
否 |
注册位置 | |
|
9 |
create_time |
timestamp |
是 |
否 |
创建时间 | |
|
10 |
update_time |
timestamp |
是 |
否 |
更新时间 |
5. 基于大数据技术的青岛商业圈分析系统设计实现
5.1 系统首页
点击系统可以首先进入首页界面,可查该网站的具体功能详情,包括新闻资讯、通知公告、商业圈信息推荐等功能导航栏详情,界面右方还有注册与登录按钮。系统首页如图5.1所示。

5.2 系统功能展示
基于大数据技术的青岛商业圈分析系统通过结合Django(作为后端框架)和Vue.js(作为前端框架)来完成。首先,在Django后端,可以创建API端点来提供结果数据。通过Django REST framework,可以轻松地构建API,并在Vue.js前端中调用这些API来获取数据。在Vue.js前端,可以使用Vue Router来导航到不同的页面,并通过调用后端API来获取数据。整体设计思路是通过Django提供数据接口,Vue.js负责前端页面展示,为用户提供直观、友好的使用体验。
5.2.1用户登录界面
用户点击界面种的登录按钮输入账户名+密码+验证码进行登录操作。用户登录界面如图5.2所示。

图5.2 用户登录展示
5.2.2新闻资讯界面
用户可以通过新闻资讯界面查看系统发布的最新资讯内容,可以进行点赞、收藏、评论操作。新闻资讯界面如图5.3所示。

图5.3 新闻资讯展示
5.2.3商圈信息界面
界面展示商业圈内店铺的基本信息(如位置、营业时间、优惠活动等)。根据随机森林算法分析用户行为(点击、评论、收藏、点赞等),向用户推荐可能感兴趣的店铺或活动。支持关键词搜索和筛选功能。商圈信息界面如图5.4所示。

图5.4 青岛商业圈分析数据展示
5.2.5 系统用户界面
系统用户界面是管理员对系统中普通用户账号进行管理和操作的关键界面。在这个界面上,管理员可以执行一系列操作,包括添加新用户、删除现有用户、编辑用户信息以及查看用户详细信息等。系统用户界面如图5.6所示。

图5.6 系统用户界面展示
5.2.6资源管理界面
资源管理界面是管理员用来发布和更新系统最新资讯内容的板块,管理员可以对资讯内容以及资讯分类进行管理。资源管理界面如图5.7所示。

图5.7 资源管理界面展示
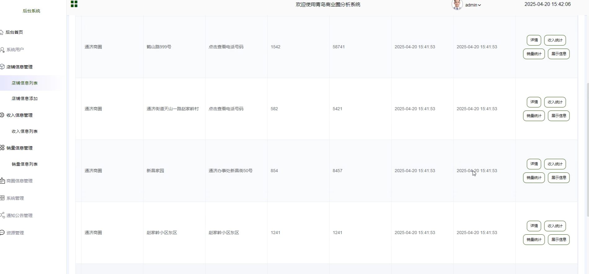
5.2.7店铺信息界面
管理员可以通过系统提供的爬取工具对商圈店铺相关的数据源进行信息抓取,这些数据被抓取后,将自动整合到系统的数据库中,为后续的分析提供丰富的资源。在数据分析操作方面,管理员可以运用内置的随机森林回归,来处理和分析这些数据。数据信息界面如图5.8所示。

图5.8 店铺信息界面展示
6. 系统测试和验证
6.1 测试目的
系统测试是用于检查软件的质量、性能、可靠性等是否符合用户需求。一套严谨的、规范的、完善的测试过程将大大提高软件的质量、可信度、可靠性,降低软件的出错率,降低用户风险系数。通过在计算机上对系统进行测试试验并从中发现此系统中存在的问题和错误然后加以修改,使之更加符合用户需求。
1.测试的目的是通过测试来发现程序在执行过程中的错误的过程。
2.好的测试方案是可以检验出还未被发现的错误的方案。
3.好的测试是发现了到目前为止还未被发现的错误的测试。
4.该系统能够完成用户注册登录、新闻资讯管理、商圈信息管理等功能,做到所开发的系统操作简单,尽量使系统操作不受用户对电脑知识水平的限制。
6.2 系统功能测试
下表是系统登录功能测试用例,检测了用户名和密码的不同的输入情况,观察系统的响应情况。得出该功能达到了设计目标。
表6-1 系统登录功能测试用例
|
功能描述 |
用于系统登录 | |
|
测试目的 |
检测登录时的合法性检查 | |
|
测试数据以及操作 |
预期结果 |
实际结果 |
|
输入的用户名和密码带有非法字符 |
提示用户名或者密码错误 |
与预期结果一致 |
|
输入的用户名或者密码为空 |
提示用户名或者密码错误 |
与预期结果一致 |
|
输入的用户名和密码不存在 |
提示用户名或者密码错误 |
与预期结果一致 |
|
输入正确的用户名和密码 |
登录成功 |
与预期结果一致 |
下表是注册功能测试用例,检测了各种数据的输入情况,观察系统的响应情况。得出该功能达到了设计目标。
表6-2 注册功能测试用例
|
功能描述 |
用于用户注册 | |
|
测试目的 |
检测用户注册时的合法性检查 | |
|
测试数据以及操作 |
预期结果 |
实际结果 |
|
输入的手机号不合法 |
提示请输入正确的手机号码 |
与预期结果一致 |
|
输入的字段为空 |
提示必填项不能为空 |
与预期结果一致 |
|
输入的密码少于6位 |
提示密码必须为6-12位 |
与预期结果一致 |
|
输入的密码大于12位 |
提示密码必须为6-12位 |
与预期结果一致 |
下表是资源管理展示功能的测试用例,检测了对资讯展示的增加,删除,修改,查询操作是否成功运行。观察系统的响应情况,得出该功能也达到了设计目标,系统运行正确。
前置条件;管理员登录系统。
表6-3 资源管理的测试用例
|
功能描述 |
用于新闻资讯管理 | |
|
测试目的 |
检测新闻资讯管理时的各种操作的运行情况 | |
|
测试数据以及操作 |
预期结果 |
实际结果 |
|
点击添加新闻资讯,必填项合法输入,点击保存 |
提示添加成功 |
与预期结果一致 |
|
点击添加新闻资讯,必填项输入不合法,点击保存 |
提示必填项不能为空 |
与预期结果一致 |
|
点击修改新闻资讯,必填项修改为空,点击保存 |
提示必填项不能为空 |
与预期结果一致 |
|
点击修改新闻资讯,必填项输入不合法,点击保存 |
提示必填项不能为空 |
与预期结果一致 |
|
点击删除新闻资讯,选择新闻资讯删除 |
提示删除成功 |
与预期结果一致 |
|
点击搜索新闻资讯,输入存在的新闻资讯名 |
查找出新闻资讯 |
与预期结果一致 |
|
点击搜索新闻资讯,输入不存在的新闻资讯名 |
不显示新闻资讯 |
与预期结果一致 |
6.3 系统功能测试结果与评价
基于大数据技术的青岛商业圈分析系统进行系统功能测试后,得出以下结果与评价。
系统功能测试表明系统能够稳定地运行,产生可靠的测试结果,能够重复执行测试用例,没有出现系统崩溃或不稳定的情况。
系统能够快速响应用户的查询请求,生成数据报告和推荐结果的速度较快,用户体验良好。
基于大数据技术的青岛商业圈分析系统经过系统功能测试后表现良好,符合预期的功能需求和设计规范,具有较高的稳定性。
7. 结语
通过开发基于大数据技术的青岛商业圈分析系统,我深刻体会到软件开发的完整流程。首先,在确定开发目标后,我进行了详细的需求分析,明确了系统所需的各项功能。接下来,我设计了系统的功能框架和数据库结构,包括实体和数据表的设计。随后,我实现了各个功能模块的详细界面,并进行了、主要功能测试。尽管在这个过程中遇到了各种挑战,但通过反复分析和深入思考,借助相关文献和解决方案,我成功地解决了这些问题,最终使基于大数据技术的青岛商业圈分析系统顺利运行。
虽然该系统在功能上基本满足了用户的需求,但仍有许多需要改进的地方。在接下来的开发阶段,我计划进行以下改进:
用户界面设计:目前的操作页面虽然满足了简易操作的要求,但在多样化设计方面还有提升空间。我将考虑引入更多丰富的设计元素,使界面更加美观和用户友好。
安全性能优化:针对系统安全性能的增强,需要进一步优化系统的整体防护能力。具体而言,将要对程序退出的安全性进行加强,确保在退出过程中不存在数据泄露或系统不稳定的风险。同时,对系统的并发处理能力进行升级,以确保在高并发场景下系统能够保持稳定的运行状态。这些改进措施将共同提升系统的安全性能,确保在各种使用场景下,系统都能为用户提供安全、可靠的服务。
性能优化:在性能优化方面,将着重于对程序的数据结构和代码逻辑进行精细化调整。同时,致力于降低服务器资源的占用率,以实现资源的高效利用和成本的有效控制。这些优化措施将共同提升系统的整体性能,为用户提供更加流畅、高效的服务体验。
通过这些改进,我希望能够进一步提升基于大数据技术的青岛商业圈分析系统的用户体验和性能,使其更加贴合实际需求。
参 考 文 献
- 丁娟.基于GIS的生活圈内商业设施布局特征研究——以青岛市为例[J].城市建筑,2023,20(04):120-122.
- 王建仁,马鑫,段刚龙.改进的K-means聚类k值选择算法[J].计算机工程与应用,2019,55(08):27-33.
- 王森,刘琛,邢帅杰.K-means聚类算法研究综述[J].华东交通大学学报,2022,39(05):119-126.
- Yang C ,Ma R ,Fang H , et al.Street characteristics and human activities in commercial districts: A clustering-based approach application for Shenzhen[J].Environment and Planning B: Urban Analytics and City Science,2024.
- Wang J ,Liu W ,Du X , et al.Low-carbon-oriented commercial district urban form optimization and impact assessment analysis[J].Building and Environment,2024.
- 石也牧. 例谈Python在概率论中的应用 [J]. 科学技术创新, 2025, (02): 117-121.
- 张杰. 基于Python技术的计算机软件开发系统设计 [J]. 电脑编程技巧与维护, 2024, (12): 31-33.
- Lei L . A Probe Into the Mixed Teaching Reform of Python Language Programming [J]. Journal of Electronic Research and Application, 2024, 8 (6): 66-71.
- [9]叶千豪. 基于数据强关联的FP-Growth算法研究与超市应用[D]. 哈尔滨商业大学, 2024.
- Ayuan Z . Research on The Mixed Teaching Mode of Python Language Programming Course [J]. Education Reform and Development, 2024, 6 (4): 25-29.
- 贾玮娜,贾敏燕.基于随机森林模型的抖音平台商品组合销售策略探究[J].投资与创业,2024,35(18):25-27.
- 王大伟.抚顺“中基城市广场”城市商业综合体设计研究[D].大连理工大学,2018.
- 樱桦.数据可视化的智能配色方法研究及系统实现[D].湖南大学,2023.
- 李明峻,宋林熹,祁丽艳,等.重资产城市更新的空间生产逻辑与实践——以青岛嘉年华低效商业用地更新为例[C]//中国城市规划学会,合肥市人民政府.美丽中国,共建共治共享——2024中国城市规划年会论文集(03城市更新).青岛理工大学;2024.
- 林俊.城市商业广场景观设计研究——以青岛A地块项目景观设计为例[J].城市建设理论研究(电子版),2023,(25):222-224.
- 富蕾.城市商业圈规划中的安全耦合关系模型建立与应用[D].首都经济贸易大学,2012.
- 郁丽萍.基于聚类算法的强化学习研究[D].电子科技大学,2020.
- 丁倩倩.特色小店:青岛线下商业流量新入口[N].青岛日报,2023.
- 彭艳霞.站城一体配套完善商业聚集[N].雅安日报,2023.
- 邵小青,贾钰峰,章蓬伟,等.基于K-Means聚类算法的数据分析[J].科学技术创新,2021,(23):85-86.
- 朱敏. 基于大数据的连锁超市营运管理模式创新研究 [J]. 活力, 2024, 42 (09): 175-177.
- 罗博炜. Python数据分析实战[M]. 化学工业出版社: 202404. 284.
致 谢 词
几年的求学生涯,在老师,朋友的全力支持下,我走得辛苦却也收获颇丰。在此论文即将付梓之际,我思绪万千,心情久久不能平静。从这篇论文写作开始到结束,一共耗时一个多月,在这一个多月中非常感谢我的指导老师给与我的指导和帮助,在我遇到问题时总是耐心的帮我理清解题思路,也通过这篇论文的撰写,让我对大学期间学习的专业知识进行了一次实践运用,同时也让我对于自己的知识储备有一个清醒的认知。由于本理论水平比较有限,论文中的有些观点以及对企业实力的归纳和阐述难免有疏漏和不足的地方,欢迎老师和专家们指正。
父母是我人生中的第一任老师,他们教我爱惜自己、教我为人处世、教我成长至今。他们用自己的人生来铺垫我成长的道路。大学时光里,岁月在他们的脸庞留下了一道又一道痕迹。他们的辛劳付出让我安静、无虑的走完我的求学之路。感谢他们的默默付出,让我手中的刻刀稳稳雕刻出我想要的模样!
请关注点赞+私信博主,免费领取项目源码
706

被折叠的 条评论
为什么被折叠?



