摘 要
随着社会的进步和信息技术的发展,越来越多的行业开始重视社区管理服务工作,通过组织各种社区管理服务活动,让人们更好地了解社会、服务社会。然而,在实际操作中,社区服务的组织和管理面临着诸多问题,如社区服务信息管理不规范、社区管理服务信息发布不及时、社区管理服务活动的组织难度大等。为了解决这些问题,社区管理服务服务管理系统应运而生。
本文提出的社区管理服务管理系统采用springboot框架进行开发,springboot框架是一个轻量级的Java Web开发框架,包括Spring、Spring MVC和MyBatis三个部分,通过使用springboot框架,可以提高系统的开发效率和运行效率。采用MySQL数据库对系统数据进行存储和管理,数据库设计主要包括用户信息表、活动信息表、报名申请信息表等,通过合理的数据库设计,可以保证数据的完整性和一致性。设计开发此系统旨在为社区管理服务提供一个方便、快捷、信息化的服务系统。
关键词:社区管理服务;springboot框架;MySQL数据库
Abstract
With the progress of society and the development of information technology, more and more industries have begun to pay attention to community management services, and let people better understand and serve the society by organizing various community management service activities. However, in practice, the organization and management of community services face many problems, such as non-standard management of community service information, untimely release of community management service information, and difficulty in organizing community management service activities. In order to solve these problems, the community management service management system came into being.
The community management service management system proposed in this paper is developed using the springboot framework, which is a lightweight Java web development framework, including Spring, Spring MVC and MyBatis, which can improve the development and operation efficiency of the system by using the springboot framework. The MySQL database is used to store and manage the system data, and the database design mainly includes user information table, activity information table, registration application information table, etc., and the integrity and consistency of the data can be ensured through reasonable database design. The design and development of this system aims to provide a convenient, fast and information-based service system for community management services.
Keywords: Community management services; Springboot framework; mysql database
目录
第1章绪论
1.1研究背景
随着社会的进步和信息技术的发展,人们的生活和学习环境越来越依赖于计算机技术和网络通信技术。特别是在大行业园中,人们的生活和学习更加离不开计算机和网络的支持。在社区管理服务方面,随着社会的进步和人们生活水平的提高,越来越多的人们开始关注和参与到社区管理服务中来[1]。然而,由于传统的社区管理服务管理方式缺乏有效的信息支持,导致社区管理服务的组织和管理存在很多问题,如社区管理服务信息不对称、社区管理服务资源分配不均等等。因此,如何利用计算机技术来提高社区管理服务的管理效率和服务质量,成为了当今社区管理服务工作面临的重要课题。
Springboot框架是一种基于Java的轻量级Web应用程序框架,它由Spring、Spring MVC和MyBatis三个框架组成。其中,Springboot框架提供了依赖注入和面向切面编程等功能,可以帮助开发者构建更加灵活和可扩展的应用程序;Spring MVC框架则负责处理Web请求和响应,提供了更加高效和安全的Web应用程序开发方式;MyBatis框架则是一个持久层框架,它可以方便地将Java对象映射到数据库中的记录,从而实现了Java对象和数据库记录之间的映射[2]。利用Springboot技术开发设计一个社区管理服务服务管理系统可以解决传统社区管理服务管理存在的问题,实现社区管理服务信息管理的信息化、规范化。
1.2研究意义
首先,可以提高社区管理服务效率:社区管理服务服务管理系统可以帮助志愿者组织更好地管理和协调社区管理服务活动。通过信息化手段,管理员可以快速地发布社区管理服务活动信息,用户可以在线查看志愿者活动信息并在线完成活动报名申请的提交,管理员可以实时地审核报名申请、管理志愿者人数、活动进度等信息[3]。这大大提高了社区管理服务的效率,使得社区管理服务活动可以更加有序、高效地进行。
其次,可以推动社区管理服务的开展:社区管理服务服务管理系统可以更方便更及时的宣传社区管理服务活动信息。通过系统,管理员可以发布社区管理服务活动的照片、视频等信息,让更多的人了解社区管理服务活动内容,从而推动社区管理服务活动的开展。
最后,可以提升社区管理服务质量:通过系统,用户可以对活动新闻、社区管理服务活动发表评论,还可以提交投诉反馈意见,管理员可以根据用户投诉反馈意见不断改进社区管理服务工作,提升社区管理服务质量。
1.3研究方法
首先,通过引擎搜索或者查阅相关文献资料,了解了本系统开发的背景以及设计系统的意义所在,收集用户需求信息。
其次,在开发工具上,选用Springboot框架来设计开发本系统,MySQL作为设计数据库的工具。即利用java语言实现用户界面,并同数据库连接起来实现完整的通信功能。
再次,设计出系统大致的功能模块。主要从方便用户和管理员的角度进行分析,明确该系统应该具有的功能。
最后,完成系统测试,通过用例测试发现存在的问题并找到解决的方案。利用现有的开发平台,结合自己所学的知识,在老师的指导帮助下来完成该设计,确保系统运行的可靠性和稳定性。
1.4论文结构与章节安排
论文将分层次经行编排,除去论文摘要致谢文献参考部分,正文部分还会对系统需求做出分析,以及阐述大体的设计和实现的功能,最后罗列部分调测记录,论文主要架构如下:
第一章:绪论。第一章主要介绍了课题研究的背景,意义和本文的研究内容与主要章节安排。
第二章:系统分析。第二章主要从系统的用户、功能等方面进行需求分析。
第三章:系统设计。第三章主要对系统框架、系统功能模块、数据库进行设计。
第四章:系统实现。第四章主要介绍了系统框架搭建、系统界面的实现。
第五章:系统测试。第五章主要对系统的部分界面进行测试并对主要功能进行测试
第六章:总结。
第2章系统分析
2.1可行性分析
2.1.1技术可行性分析
Springboot是一种基于Java的成熟框架,广泛应用于电子商务领域。采用Springboot框架开发有助于提高系统的可拓展性和可维护性,MySQL数据库具有强大的数据处理能力,能够有效的存储和管理系统中的各项数据,因此从技术上来说是可行的。
2.1.2经济可行性分析
Springboot框架是开源的,拥有大量的社区支持和丰富的学习资源。使用Springboot框架进行开发可以降低开发成本,缩短开发周期。此外,Springboot框架具备良好的性能和稳定性,可以降低系统的运行成本和维护成本。因此从经济层面来说是可行的。
2.1.3社会可行性分析
社区管理服务管理系统可以有效整合社区管理服务资源,提高社区管理服务的效率和质量,有助于推动社区管理服务工作的开展。此外,该系统还可以为志愿者提供更加便捷服务,如在线提交报名申请、查看申请审核进度和投诉反馈意见等,从而提高志愿者的参与度和满意度。因此,社区管理服务服务管理系统具有很好的社会可行性。
2.2系统功能分析
2.2.1 功能性分析
按照社区管理服务服务管理系统的角色,主要划分为志愿用户、社区居民用户和管理员三大功能模块,具体内容如下。
1.社区居民用户模块
(1)注册登录:用户可以通过注册成为系统用户,注册后用账号密码进行登录。
(2)交流论坛:用户可以查看论坛里面的相关信息,也可以进行交流,对相关信息进行点赞收藏和评论。
(3)公告通知:用户可以对系统公告内容进行查看,点赞收藏和评论操作。
(4)新闻资讯:用户可以对新闻资讯内容进行查看,点赞收藏和评论操作。
(5)社区活动:用户可已查看社区活动的详细信息,包括:活动名称、活动类型、活动时间、活动地点等,并进行活动报名操作。
(6)设备信息:用户可以查看设备信息的详细情况,包括:设备名称、设备类型、设施状态、设施位置、并进行申请使用操作。
(7)物业服务:用户可以查看物业服务的详细内容,包括:服务名称、服务类型、服务时间、服务须知。
(8)我的账户:在我的账户界面,用户可以对自己的个人资料,修改密码等进行查看操作。
(9)个人中心:在个人中心界面,用户可以对自己的报名信息、设备使用、交流论坛、收藏、评论管理等进行查看。
3.管理员模块
(1)系统用户:管理员可以对注册用户和管理员用户进行管理。
(2)活动类型管理:管理员可以查看活动类型列表,并对活动类型进行删除、添加操作。
(3)社区活动管理:管理员可以查看社区活动列表,并对社区活动信息进行删除、添加操作。
(4)报名信息管理:管理员可以查看报名信息列表。
(5)设备类型管理:管理员可以查看设备类型列表,并对设备类型信息进行删除、添加操作。
(6)设备信息管理:管理员可以查看设备类型列表,并对设备类型信息进行删除、添加操作。
(7)设备使用管理:管理员可以查看设备使用列表,并对设备使用信息进行删除、添加操作。
(8)服务类型管理:管理员可以查看服务类型列表,并对服务类型信息进行删除、添加操作。
(9)物业服务管理:管理员可以查看物业服务列表,并对物业服务信息进行删除、添加操作。
(10)系统管理:管理员可以对轮播图和敏感词进行设置,添加,删除操作。
(11)公告通知管理:管理员可以对系统的公告内容进行调整。
(12)资源管理:管理员可以对新闻资讯和资讯分类进行调整。
(13)交流管理:管理员可以对交流论坛和论坛分类进行调整。
2.2.2 非功能性分析
Springboot社区管理服务服务管理系统的非功能性需求比如系统的安全性怎么样,可靠性怎么样,性能怎么样,可拓展性怎么样等。具体可以表示在如下2-1表格中:
表2-1Springboot社区管理服务服务管理系统非功能需求表
| 安全性 | 主要指Springboot社区管理服务服务管理系统数据库的安装,数据库的使用和密码的设定必须合乎规范。 |
| 可靠性 | 可靠性是指Springboot社区管理服务服务管理系统能够安装用户的指示进行操作,经过测试,可靠性90%以上。 |
| 性能 | 性能是影响Springboot社区管理服务服务管理系统占据市场的必要条件,所以性能最好要佳才好。 |
| 可扩展性 | 比如数据库预留多个属性,比如接口的使用等确保了系统的非功能性需求。 |
| 易用性 | 用户只要跟着Springboot社区管理服务服务管理系统的页面展示内容进行操作,就可以了。 |
| 可维护性 | Springboot社区管理服务服务管理系统开发的可维护性是非常重要的,经过测试,可维护性没有问题 |
2.3系统用例分析
通过2.2功能的分析,本系统用户主要分为志愿用户和管理员用户,系统用户角色用例图分别如下图2-1,2-2、2-3所示:
志愿用户用例图如下图2-1所示。

图2-1 社区居民用户用例图
管理员用例图如下图2-2所示。

图2-2 管理员用例图
2.4系统流程分析
系统流程是用一些特定的符号和线条来进行演示用户在使用系统时的过程,在进行系统分析的时候,系统流程可以帮助开发人员更好的理解业务,发现错误,完善系统。
2.4.1 数据增加流程
用户成功登入系统后就能够实现增加数据的操作,增加数据的编号是特定的,系统生成,用户不能随意填写,除了编号以外,其他增加信息用户自己填写,填写后的信息经过系统验证,验证合法通过就显示增加数据成功了,相反的话,就没有增加成功,数据新增数流程图如下图2-3所示。

图2-3 数据新增流程图
2.4.2数据修改流程
数据修改时的流程和上面介绍的数据新增的流程相似,数据修改的流程如下图2-4所示。

图2-4 数据修改流程图
2.4.3数据删除流程
如果系统里面存在一些没用的数据,相关的管理人员还可以对这些数据进行删除,数据删除流程如下图2-5所示。

图2-5数据删除流程图
第3章系统设计
本章主要讨论的内容包括社区管理服务服务管理系统的功能模块设计、数据库系统设计。
3.1 系统架构设计
本社区管理服务服务管理系统从架构上分为三层:表现层(UI)、业务逻辑层(BLL)以及数据层(DL)。

图3-1社区管理服务服务管理系统架构设计图
表现层(UI):又称UI层,主要完成本社区管理服务服务管理系统的UI交互功能,一个良好的UI可以打打提高用户的用户体验,增强用户使用本社区管理服务服务管理系统时的舒适度。UI的界面设计也要适应不同版本的社区管理服务服务管理系统以及不同尺寸的分辨率,以做到良好的兼容性。UI交互功能要求合理,用户进行交互操作时必须要得到与之相符的交互结果,这就要求表现层要与业务逻辑层进行良好的对接。
业务逻辑层(BLL):主要完成本社区管理服务服务管理系统的数据处理功能。用户从表现层传输过来的数据经过业务逻辑层进行处理交付给数据层,系统从数据层读取的数据经过业务逻辑层进行处理交付给表现层。
数据层(DL):由于本社区管理服务服务管理系统的数据是放在服务端的MySQL数据库中,因此本属于服务层的部分可以直接整合在业务逻辑层中,所以数据层中只有数据库,其主要完成本社区管理服务服务管理系统的数据存储和管理功能。
3.2 系统功能模块设计
在上一章节中主要对系统的功能性需求和非功能性需求进行分析,并且根据需求分析了本社区管理服务服务管理系统中的用例。那么接下来就要开始对社区管理服务服务管理系统主要功能进行设计。社区管理服务服务管理系统根据前面章节的需求分析得出,其总体功能模块图如下图4-2所示。
图3-2 springboot社区管理服务服务管理系统功能模块图
3.2.2用户模块设计
管理员能够实现对系统用户查询、新增、重置和删除操作,用户模块结构图如下图:

图3-3用户模块结构图
3.2.3志愿者活动信息模块设计
社区管理服务服务管理系统是中需要存储不少志愿者活动信息,其模块功能结构,具体的结构图如下:

图3-4活动信息模块结构图
3.2.4活动报名模块设计
社区管理服务服务管理系统系统需要展示相关报名申请信息,其模块功能结构,具体的结构图如下:

图3-5活动报名模块结构图
3.3数据库设计
数据库设计一般包括需求分析、概念模型设计、数据库表建立三大过程,其中需求分析前面章节已经阐述,概念模型设计有概念模型和逻辑结构设计两部分。
3.3.1 数据库概念结构设计
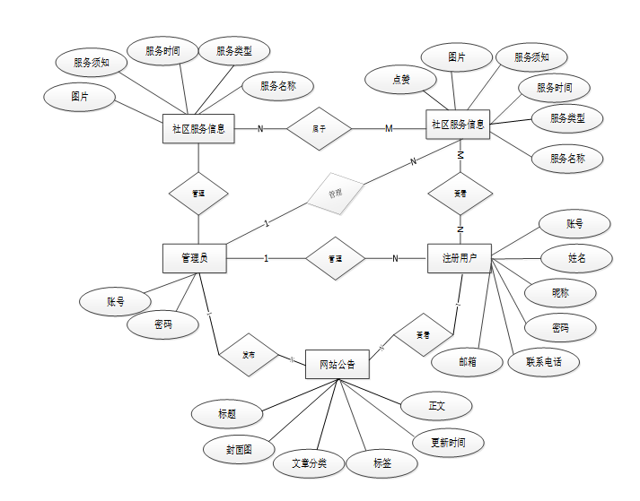
下面是整个社区管理服务服务管理系统中主要的数据库表总E-R实体关系图。
图4-3社区管理服务服务管理系统E-R图
数据库是社区管理服务服务管理系统的数据处理的基础,也是为界面数据的展示与存储的关键。社区管理服务服务管理系统的数据库表如下。
表access_token (登陆访问时长)
| 编号 | 名称 | 数据类型 | 长度 | 小数位 | 允许空值 | 主键 | 默认值 | 说明 |
| 1 | token_id | int | 10 | 0 | N | Y | 临时访问牌ID | |
| 2 | token | varchar | 64 | 0 | Y | N | 临时访问牌 | |
| 3 | info | text | 65535 | 0 | Y | N | ||
| 4 | maxage | int | 10 | 0 | N | N | 2 | 最大寿命:默认2小时 |
| 5 | create_time | timestamp | 19 | 0 | N | N | CURRENT_TIMESTAMP | 创建时间: |
| 6 | update_time | timestamp | 19 | 0 | N | N | CURRENT_TIMESTAMP | 更新时间: |
| 7 | user_id | int | 10 | 0 | N | N | 0 | 用户编号: |
| 编号 | 名称 | 数据类型 | 长度 | 小数位 | 允许空值 | 主键 | 默认值 | 说明 |
| 1 | activity_type_id | int | 10 | 0 | N | Y | 活动类型ID | |
| 2 | activity_type | varchar | 64 | 0 | Y | N | 活动类型 | |
| 3 | create_time | datetime | 19 | 0 | N | N | CURRENT_TIMESTAMP | 创建时间 |
| 4 | update_time | timestamp | 19 | 0 | N | N | CURRENT_TIMESTAMP | 更新时间 |
| 编号 | 名称 | 数据类型 | 长度 | 小数位 | 允许空值 | 主键 | 默认值 | 说明 |
| 1 | article_id | mediumint | 8 | 0 | N | Y | 文章id:[0,8388607] | |
| 2 | title | varchar | 125 | 0 | N | Y | 标题:[0,125]用于文章和html的title标签中 | |
| 3 | type | varchar | 64 | 0 | N | N | 0 | 文章分类:[0,1000]用来搜索指定类型的文章 |
| 4 | hits | int | 10 | 0 | N | N | 0 | 点击数:[0,1000000000]访问这篇文章的人次 |
| 5 | praise_len | int | 10 | 0 | N | N | 0 | 点赞数 |
| 6 | create_time | timestamp | 19 | 0 | N | N | CURRENT_TIMESTAMP | 创建时间: |
| 7 | update_time | timestamp | 19 | 0 | N | N | CURRENT_TIMESTAMP | 更新时间: |
| 8 | source | varchar | 255 | 0 | Y | N | 来源:[0,255]文章的出处 | |
| 9 | url | varchar | 255 | 0 | Y | N | 来源地址:[0,255]用于跳转到发布该文章的网站 | |
| 10 | tag | varchar | 255 | 0 | Y | N | 标签:[0,255]用于标注文章所属相关内容,多个标签用空格隔开 | |
| 11 | content | longtext | 2147483647 | 0 | Y | N | 正文:文章的主体内容 | |
| 12 | img | varchar | 255 | 0 | Y | N | 封面图 | |
| 13 | description | text | 65535 | 0 | Y | N | 文章描述 |
| 编号 | 名称 | 数据类型 | 长度 | 小数位 | 允许空值 | 主键 | 默认值 | 说明 |
| 1 | type_id | smallint | 5 | 0 | N | Y | 分类ID:[0,10000] | |
| 2 | display | smallint | 5 | 0 | N | N | 100 | 显示顺序:[0,1000]决定分类显示的先后顺序 |
| 3 | name | varchar | 16 | 0 | N | N | 分类名称:[2,16] | |
| 4 | father_id | smallint | 5 | 0 | N | N | 0 | 上级分类ID:[0,32767] |
| 5 | description | varchar | 255 | 0 | Y | N | 描述:[0,255]描述该分类的作用 | |
| 6 | icon | text | 65535 | 0 | Y | N | 分类图标: | |
| 7 | url | varchar | 255 | 0 | Y | N | 外链地址:[0,255]如果该分类是跳转到其他网站的情况下,就在该URL上设置 | |
| 8 | create_time | timestamp | 19 | 0 | N | N | CURRENT_TIMESTAMP | 创建时间: |
| 9 | update_time | timestamp | 19 | 0 | N | N | CURRENT_TIMESTAMP | 更新时间: |
| 编号 | 名称 | 数据类型 | 长度 | 小数位 | 允许空值 | 主键 | 默认值 | 说明 |
| 1 | auth_id | int | 10 | 0 | N | Y | 授权ID: | |
| 2 | user_group | varchar | 64 | 0 | Y | N | 用户组: | |
| 3 | mod_name | varchar | 64 | 0 | Y | N | 模块名: | |
| 4 | table_name | varchar | 64 | 0 | Y | N | 表名: | |
| 5 | page_title | varchar | 255 | 0 | Y | N | 页面标题: | |
| 6 | path | varchar | 255 | 0 | Y | N | 路由路径: | |
| 7 | parent | varchar | 64 | 0 | Y | N | 父级菜单 | |
| 8 | parent_sort | int | 10 | 0 | N | N | 0 | 父级菜单排序 |
| 9 | position | varchar | 32 | 0 | Y | N | 位置: | |
| 10 | mode | varchar | 32 | 0 | N | N | _blank | 跳转方式: |
| 11 | add | tinyint | 3 | 0 | N | N | 1 | 是否可增加: |
| 12 | del | tinyint | 3 | 0 | N | N | 1 | 是否可删除: |
| 13 | set | tinyint | 3 | 0 | N | N | 1 | 是否可修改: |
| 14 | get | tinyint | 3 | 0 | N | N | 1 | 是否可查看: |
| 15 | field_add | text | 65535 | 0 | Y | N | 添加字段: | |
| 16 | field_set | text | 65535 | 0 | Y | N | 修改字段: | |
| 17 | field_get | text | 65535 | 0 | Y | N | 查询字段: | |
| 18 | table_nav_name | varchar | 500 | 0 | Y | N | 跨表导航名称: | |
| 19 | table_nav | varchar | 500 | 0 | Y | N | 跨表导航: | |
| 20 | option | text | 65535 | 0 | Y | N | 配置: | |
| 21 | create_time | timestamp | 19 | 0 | N | N | CURRENT_TIMESTAMP | 创建时间: |
| 22 | update_time | timestamp | 19 | 0 | N | N | CURRENT_TIMESTAMP | 更新时间: |
| 编号 | 名称 | 数据类型 | 长度 | 小数位 | 允许空值 | 主键 | 默认值 | 说明 |
| 1 | code_token_id | int | 10 | 0 | N | Y | ||
| 2 | token | varchar | 255 | 0 | Y | N | ||
| 3 | code | varchar | 255 | 0 | Y | N | 验证码 | |
| 4 | expire_time | timestamp | 19 | 0 | N | N | CURRENT_TIMESTAMP | 失效时间 |
| 5 | create_time | timestamp | 19 | 0 | N | N | CURRENT_TIMESTAMP | 创建时间 |
| 6 | update_time | timestamp | 19 | 0 | N | N | CURRENT_TIMESTAMP | 更新时间: |
| 编号 | 名称 | 数据类型 | 长度 | 小数位 | 允许空值 | 主键 | 默认值 | 说明 |
| 1 | collect_id | int | 10 | 0 | N | Y | 收藏ID: | |
| 2 | user_id | int | 10 | 0 | N | N | 0 | 收藏人ID: |
| 3 | source_table | varchar | 255 | 0 | Y | N | 来源表: | |
| 4 | source_field | varchar | 255 | 0 | Y | N | 来源字段: | |
| 5 | source_id | int | 10 | 0 | N | N | 0 | 来源ID: |
| 6 | title | varchar | 255 | 0 | Y | N | 标题: | |
| 7 | img | varchar | 255 | 0 | Y | N | 封面: | |
| 8 | create_time | timestamp | 19 | 0 | N | N | CURRENT_TIMESTAMP | 创建时间: |
| 9 | update_time | timestamp | 19 | 0 | N | N | CURRENT_TIMESTAMP | 更新时间: |
| 编号 | 名称 | 数据类型 | 长度 | 小数位 | 允许空值 | 主键 | 默认值 | 说明 |
| 1 | comment_id | int | 10 | 0 | N | Y | 评论ID: | |
| 2 | user_id | int | 10 | 0 | N | N | 0 | 评论人ID: |
| 3 | reply_to_id | int | 10 | 0 | N | N | 0 | 回复评论ID:空为0 |
| 4 | content | longtext | 2147483647 | 0 | Y | N | 内容: | |
| 5 | nickname | varchar | 255 | 0 | Y | N | 昵称: | |
| 6 | avatar | varchar | 255 | 0 | Y | N | 头像地址:[0,255] | |
| 7 | create_time | timestamp | 19 | 0 | N | N | CURRENT_TIMESTAMP | 创建时间: |
| 8 | update_time | timestamp | 19 | 0 | N | N | CURRENT_TIMESTAMP | 更新时间: |
| 9 | source_table | varchar | 255 | 0 | Y | N | 来源表: | |
| 10 | source_field | varchar | 255 | 0 | Y | N | 来源字段: | |
| 11 | source_id | int | 10 | 0 | N | N | 0 | 来源ID: |
| 编号 | 名称 | 数据类型 | 长度 | 小数位 | 允许空值 | 主键 | 默认值 | 说明 |
| 1 | community_activities_id | int | 10 | 0 | N | Y | 社区活动ID | |
| 2 | event_name | varchar | 64 | 0 | Y | N | 活动名称 | |
| 3 | activity_type | varchar | 64 | 0 | Y | N | 活动类型 | |
| 4 | cover_photo | varchar | 255 | 0 | Y | N | 封面图片 | |
| 5 | activity_time | varchar | 64 | 0 | Y | N | 活动时间 | |
| 6 | event_location | varchar | 64 | 0 | Y | N | 活动地点 | |
| 7 | event_details | longtext | 2147483647 | 0 | Y | N | 活动详情 | |
| 8 | hits | int | 10 | 0 | N | N | 0 | 点击数 |
| 9 | praise_len | int | 10 | 0 | N | N | 0 | 点赞数 |
| 10 | collect_len | int | 10 | 0 | N | N | 0 | 收藏数 |
| 11 | comment_len | int | 10 | 0 | N | N | 0 | 评论数 |
| 12 | registration_information_limit_times | int | 10 | 0 | N | N | 0 | 报名限制次数 |
| 13 | create_time | datetime | 19 | 0 | N | N | CURRENT_TIMESTAMP | 创建时间 |
| 14 | update_time | timestamp | 19 | 0 | N | N | CURRENT_TIMESTAMP | 更新时间 |
| 编号 | 名称 | 数据类型 | 长度 | 小数位 | 允许空值 | 主键 | 默认值 | 说明 |
| 1 | community_users_id | int | 10 | 0 | N | Y | 社区用户ID | |
| 2 | user_name | varchar | 64 | 0 | Y | N | 用户姓名 | |
| 3 | user_age | varchar | 64 | 0 | Y | N | 用户年龄 | |
| 4 | user_gender | varchar | 64 | 0 | Y | N | 用户性别 | |
| 5 | examine_state | varchar | 16 | 0 | N | N | 已通过 | 审核状态 |
| 6 | user_id | int | 10 | 0 | N | N | 0 | 用户ID |
| 7 | create_time | datetime | 19 | 0 | N | N | CURRENT_TIMESTAMP | 创建时间 |
| 8 | update_time | timestamp | 19 | 0 | N | N | CURRENT_TIMESTAMP | 更新时间 |
| 编号 | 名称 | 数据类型 | 长度 | 小数位 | 允许空值 | 主键 | 默认值 | 说明 |
| 1 | equipment_information_id | int | 10 | 0 | N | Y | 设备信息ID | |
| 2 | equipment_name | varchar | 64 | 0 | Y | N | 设备名称 | |
| 3 | equipment_type | varchar | 64 | 0 | Y | N | 设备类型 | |
| 4 | cover_photo | varchar | 255 | 0 | Y | N | 封面图片 | |
| 5 | facility_status | varchar | 64 | 0 | Y | N | 设施状态 | |
| 6 | facility_location | varchar | 64 | 0 | Y | N | 设施位置 | |
| 7 | facility_details | longtext | 2147483647 | 0 | Y | N | 设施详情 | |
| 8 | hits | int | 10 | 0 | N | N | 0 | 点击数 |
| 9 | praise_len | int | 10 | 0 | N | N | 0 | 点赞数 |
| 10 | collect_len | int | 10 | 0 | N | N | 0 | 收藏数 |
| 11 | comment_len | int | 10 | 0 | N | N | 0 | 评论数 |
| 12 | equipment_usage_limit_times | int | 10 | 0 | N | N | 0 | 申请使用限制次数 |
| 13 | create_time | datetime | 19 | 0 | N | N | CURRENT_TIMESTAMP | 创建时间 |
| 14 | update_time | timestamp | 19 | 0 | N | N | CURRENT_TIMESTAMP | 更新时间 |
| 编号 | 名称 | 数据类型 | 长度 | 小数位 | 允许空值 | 主键 | 默认值 | 说明 |
| 1 | equipment_type_id | int | 10 | 0 | N | Y | 设备类型ID | |
| 2 | equipment_type | varchar | 64 | 0 | Y | N | 设备类型 | |
| 3 | create_time | datetime | 19 | 0 | N | N | CURRENT_TIMESTAMP | 创建时间 |
| 4 | update_time | timestamp | 19 | 0 | N | N | CURRENT_TIMESTAMP | 更新时间 |
| 编号 | 名称 | 数据类型 | 长度 | 小数位 | 允许空值 | 主键 | 默认值 | 说明 |
| 1 | equipment_usage_id | int | 10 | 0 | N | Y | 设备使用ID | |
| 2 | equipment_name | varchar | 64 | 0 | Y | N | 设备名称 | |
| 3 | equipment_type | varchar | 64 | 0 | Y | N | 设备类型 | |
| 4 | community_users | int | 10 | 0 | Y | N | 0 | 社区用户 |
| 5 | user_name | varchar | 64 | 0 | Y | N | 用户姓名 | |
| 6 | application_date | date | 10 | 0 | Y | N | 申请日期 | |
| 7 | application_remarks | text | 65535 | 0 | Y | N | 申请备注 | |
| 8 | examine_state | varchar | 16 | 0 | N | N | 未审核 | 审核状态 |
| 9 | create_time | datetime | 19 | 0 | N | N | CURRENT_TIMESTAMP | 创建时间 |
| 10 | update_time | timestamp | 19 | 0 | N | N | CURRENT_TIMESTAMP | 更新时间 |
| 11 | source_table | varchar | 255 | 0 | Y | N | 来源表 | |
| 12 | source_id | int | 10 | 0 | Y | N | 来源ID | |
| 13 | source_user_id | int | 10 | 0 | Y | N | 来源用户 |
| 编号 | 名称 | 数据类型 | 长度 | 小数位 | 允许空值 | 主键 | 默认值 | 说明 |
| 1 | forum_id | mediumint | 8 | 0 | N | Y | 论坛id | |
| 2 | display | smallint | 5 | 0 | N | N | 100 | 排序 |
| 3 | user_id | mediumint | 8 | 0 | N | N | 0 | 用户ID |
| 4 | nickname | varchar | 16 | 0 | Y | N | 昵称:[0,16] | |
| 5 | praise_len | int | 10 | 0 | Y | N | 0 | 点赞数 |
| 6 | hits | int | 10 | 0 | N | N | 0 | 访问数 |
| 7 | title | varchar | 125 | 0 | N | N | 标题 | |
| 8 | keywords | varchar | 125 | 0 | Y | N | 关键词 | |
| 9 | description | varchar | 255 | 0 | Y | N | 描述 | |
| 10 | url | varchar | 255 | 0 | Y | N | 来源地址 | |
| 11 | tag | varchar | 255 | 0 | Y | N | 标签 | |
| 12 | img | text | 65535 | 0 | Y | N | 封面图 | |
| 13 | content | longtext | 2147483647 | 0 | Y | N | 正文 | |
| 14 | create_time | timestamp | 19 | 0 | N | N | CURRENT_TIMESTAMP | 创建时间: |
| 15 | update_time | timestamp | 19 | 0 | N | N | CURRENT_TIMESTAMP | 更新时间: |
| 16 | avatar | varchar | 255 | 0 | Y | N | 发帖人头像: | |
| 17 | type | varchar | 64 | 0 | N | N | 0 | 论坛分类:[0,1000]用来搜索指定类型的论坛帖 |
| 18 | istop | int | 10 | 0 | N | N | 0 | 是否置顶 |
| 编号 | 名称 | 数据类型 | 长度 | 小数位 | 允许空值 | 主键 | 默认值 | 说明 |
| 1 | type_id | smallint | 5 | 0 | N | Y | 分类ID:[0,10000] | |
| 2 | name | varchar | 16 | 0 | N | N | 分类名称:[2,16] | |
| 3 | description | varchar | 255 | 0 | Y | N | 描述:[0,255]描述该分类的作用 | |
| 4 | url | varchar | 255 | 0 | Y | N | 外链地址:[0,255]如果该分类是跳转到其他网站的情况下,就在该URL上设置 | |
| 5 | father_id | smallint | 5 | 0 | N | N | 0 | 上级分类ID:[0,32767] |
| 6 | icon | varchar | 255 | 0 | Y | N | 分类图标: | |
| 7 | create_time | timestamp | 19 | 0 | N | N | CURRENT_TIMESTAMP | 创建时间: |
| 8 | update_time | timestamp | 19 | 0 | N | N | CURRENT_TIMESTAMP | 更新时间: |
| 编号 | 名称 | 数据类型 | 长度 | 小数位 | 允许空值 | 主键 | 默认值 | 说明 |
| 1 | hits_id | int | 10 | 0 | N | Y | 点赞ID: | |
| 2 | user_id | int | 10 | 0 | N | N | 0 | 点赞人: |
| 3 | create_time | timestamp | 19 | 0 | N | N | CURRENT_TIMESTAMP | 创建时间: |
| 4 | update_time | timestamp | 19 | 0 | N | N | CURRENT_TIMESTAMP | 更新时间: |
| 5 | source_table | varchar | 255 | 0 | Y | N | 来源表: | |
| 6 | source_field | varchar | 255 | 0 | Y | N | 来源字段: | |
| 7 | source_id | int | 10 | 0 | N | N | 0 | 来源ID: |
| 编号 | 名称 | 数据类型 | 长度 | 小数位 | 允许空值 | 主键 | 默认值 | 说明 |
| 1 | notice_id | mediumint | 8 | 0 | N | Y | 公告id: | |
| 2 | title | varchar | 125 | 0 | N | N | 标题: | |
| 3 | content | longtext | 2147483647 | 0 | Y | N | 正文: | |
| 4 | create_time | timestamp | 19 | 0 | N | N | CURRENT_TIMESTAMP | 创建时间: |
| 5 | update_time | timestamp | 19 | 0 | N | N | CURRENT_TIMESTAMP | 更新时间: |
| 编号 | 名称 | 数据类型 | 长度 | 小数位 | 允许空值 | 主键 | 默认值 | 说明 |
| 1 | praise_id | int | 10 | 0 | N | Y | 点赞ID: | |
| 2 | user_id | int | 10 | 0 | N | N | 0 | 点赞人: |
| 3 | create_time | timestamp | 19 | 0 | N | N | CURRENT_TIMESTAMP | 创建时间: |
| 4 | update_time | timestamp | 19 | 0 | N | N | CURRENT_TIMESTAMP | 更新时间: |
| 5 | source_table | varchar | 255 | 0 | Y | N | 来源表: | |
| 6 | source_field | varchar | 255 | 0 | Y | N | 来源字段: | |
| 7 | source_id | int | 10 | 0 | N | N | 0 | 来源ID: |
| 8 | status | bit | 1 | 0 | N | N | 1 | 点赞状态:1为点赞,0已取消 |
| 编号 | 名称 | 数据类型 | 长度 | 小数位 | 允许空值 | 主键 | 默认值 | 说明 |
| 1 | property_services_id | int | 10 | 0 | N | Y | 物业服务ID | |
| 2 | service_name | varchar | 64 | 0 | Y | N | 服务名称 | |
| 3 | service_type | varchar | 64 | 0 | Y | N | 服务类型 | |
| 4 | cover_photo | varchar | 255 | 0 | Y | N | 封面图片 | |
| 5 | service_time | varchar | 64 | 0 | Y | N | 服务时间 | |
| 6 | service_notice | varchar | 64 | 0 | Y | N | 服务须知 | |
| 7 | service_content | longtext | 2147483647 | 0 | Y | N | 服务内容 | |
| 8 | hits | int | 10 | 0 | N | N | 0 | 点击数 |
| 9 | praise_len | int | 10 | 0 | N | N | 0 | 点赞数 |
| 10 | collect_len | int | 10 | 0 | N | N | 0 | 收藏数 |
| 11 | comment_len | int | 10 | 0 | N | N | 0 | 评论数 |
| 12 | create_time | datetime | 19 | 0 | N | N | CURRENT_TIMESTAMP | 创建时间 |
| 13 | update_time | timestamp | 19 | 0 | N | N | CURRENT_TIMESTAMP | 更新时间 |
表registration_information (报名信息)
| 编号 | 名称 | 数据类型 | 长度 | 小数位 | 允许空值 | 主键 | 默认值 | 说明 |
| 1 | registration_information_id | int | 10 | 0 | N | Y | 报名信息ID | |
| 2 | event_name | varchar | 64 | 0 | Y | N | 活动名称 | |
| 3 | activity_type | varchar | 64 | 0 | Y | N | 活动类型 | |
| 4 | activity_time | varchar | 64 | 0 | Y | N | 活动时间 | |
| 5 | event_location | varchar | 64 | 0 | Y | N | 活动地点 | |
| 6 | community_users | int | 10 | 0 | Y | N | 0 | 社区用户 |
| 7 | user_name | varchar | 64 | 0 | Y | N | 用户姓名 | |
| 8 | registration_date | date | 10 | 0 | Y | N | 报名日期 | |
| 9 | registration_remarks | text | 65535 | 0 | Y | N | 报名备注 | |
| 10 | create_time | datetime | 19 | 0 | N | N | CURRENT_TIMESTAMP | 创建时间 |
| 11 | update_time | timestamp | 19 | 0 | N | N | CURRENT_TIMESTAMP | 更新时间 |
| 12 | source_table | varchar | 255 | 0 | Y | N | 来源表 | |
| 13 | source_id | int | 10 | 0 | Y | N | 来源ID | |
| 14 | source_user_id | int | 10 | 0 | Y | N | 来源用户 |
| 编号 | 名称 | 数据类型 | 长度 | 小数位 | 允许空值 | 主键 | 默认值 | 说明 |
| 1 | schedule_id | smallint | 5 | 0 | N | Y | 日程ID:[0,32767] | |
| 2 | content | varchar | 255 | 0 | Y | N | 日程内容 | |
| 3 | scheduled_time | datetime | 19 | 0 | Y | N | 计划时间 | |
| 4 | user_id | int | 10 | 0 | N | N | 用户id | |
| 5 | create_time | datetime | 19 | 0 | Y | N | 创建时间 | |
| 6 | update_time | datetime | 19 | 0 | Y | N | 更新时间 |
| 编号 | 名称 | 数据类型 | 长度 | 小数位 | 允许空值 | 主键 | 默认值 | 说明 |
| 1 | score_id | int | 10 | 0 | N | Y | 评分ID: | |
| 2 | user_id | int | 10 | 0 | N | N | 0 | 评分人: |
| 3 | nickname | varchar | 64 | 0 | Y | N | 昵称: | |
| 4 | score_num | double | 5 | 2 | N | N | 0.00 | 评分: |
| 5 | create_time | timestamp | 19 | 0 | N | N | CURRENT_TIMESTAMP | 创建时间: |
| 6 | update_time | timestamp | 19 | 0 | N | N | CURRENT_TIMESTAMP | 更新时间: |
| 7 | source_table | varchar | 255 | 0 | Y | N | 来源表: | |
| 8 | source_field | varchar | 255 | 0 | Y | N | 来源字段: | |
| 9 | source_id | int | 10 | 0 | N | N | 0 | 来源ID: |
| 编号 | 名称 | 数据类型 | 长度 | 小数位 | 允许空值 | 主键 | 默认值 | 说明 |
| 1 | sensitive_vocabulary_id | int | 10 | 0 | N | Y | 敏感词汇ID | |
| 2 | sensitive_vocabulary | varchar | 64 | 0 | Y | N | 敏感词汇 | |
| 3 | create_time | datetime | 19 | 0 | N | N | CURRENT_TIMESTAMP | 创建时间 |
| 4 | update_time | timestamp | 19 | 0 | N | N | CURRENT_TIMESTAMP | 更新时间 |
| 编号 | 名称 | 数据类型 | 长度 | 小数位 | 允许空值 | 主键 | 默认值 | 说明 |
| 1 | service_type_id | int | 10 | 0 | N | Y | 服务类型ID | |
| 2 | service_type | varchar | 64 | 0 | Y | N | 服务类型 | |
| 3 | create_time | datetime | 19 | 0 | N | N | CURRENT_TIMESTAMP | 创建时间 |
| 4 | update_time | timestamp | 19 | 0 | N | N | CURRENT_TIMESTAMP | 更新时间 |
| 编号 | 名称 | 数据类型 | 长度 | 小数位 | 允许空值 | 主键 | 默认值 | 说明 |
| 1 | slides_id | int | 10 | 0 | N | Y | 轮播图ID: | |
| 2 | title | varchar | 64 | 0 | Y | N | 标题: | |
| 3 | content | varchar | 255 | 0 | Y | N | 内容: | |
| 4 | url | varchar | 255 | 0 | Y | N | 链接: | |
| 5 | img | varchar | 255 | 0 | Y | N | 轮播图: | |
| 6 | hits | int | 10 | 0 | N | N | 0 | 点击量: |
| 7 | create_time | timestamp | 19 | 0 | N | N | CURRENT_TIMESTAMP | 创建时间: |
| 8 | update_time | timestamp | 19 | 0 | N | N | CURRENT_TIMESTAMP | 更新时间: |
| 编号 | 名称 | 数据类型 | 长度 | 小数位 | 允许空值 | 主键 | 默认值 | 说明 |
| 1 | upload_id | int | 10 | 0 | N | Y | 上传ID | |
| 2 | name | varchar | 64 | 0 | Y | N | 文件名 | |
| 3 | path | varchar | 255 | 0 | Y | N | 访问路径 | |
| 4 | file | varchar | 255 | 0 | Y | N | 文件路径 | |
| 5 | display | varchar | 255 | 0 | Y | N | 显示顺序 | |
| 6 | father_id | int | 10 | 0 | Y | N | 0 | 父级ID |
| 7 | dir | varchar | 255 | 0 | Y | N | 文件夹 | |
| 8 | type | varchar | 32 | 0 | Y | N | 文件类型 |
| 编号 | 名称 | 数据类型 | 长度 | 小数位 | 允许空值 | 主键 | 默认值 | 说明 |
| 1 | user_id | int | 10 | 0 | N | Y | 用户ID:[0,8388607]用户获取其他与用户相关的数据 | |
| 2 | state | smallint | 5 | 0 | N | N | 1 | 账户状态:[0,10](1可用|2异常|3已冻结|4已注销) |
| 3 | user_group | varchar | 32 | 0 | Y | N | 所在用户组:[0,32767]决定用户身份和权限 | |
| 4 | login_time | timestamp | 19 | 0 | N | N | CURRENT_TIMESTAMP | 上次登录时间: |
| 5 | phone | varchar | 11 | 0 | Y | N | 手机号码:[0,11]用户的手机号码,用于找回密码时或登录时 | |
| 6 | phone_state | smallint | 5 | 0 | N | N | 0 | 手机认证:[0,1](0未认证|1审核中|2已认证) |
| 7 | username | varchar | 16 | 0 | N | N | 用户名:[0,16]用户登录时所用的账户名称 | |
| 8 | nickname | varchar | 16 | 0 | Y | N | 昵称:[0,16] | |
| 9 | password | varchar | 64 | 0 | N | N | 密码:[0,32]用户登录所需的密码,由6-16位数字或英文组成 | |
| 10 | | varchar | 64 | 0 | Y | N | 邮箱:[0,64]用户的邮箱,用于找回密码时或登录时 | |
| 11 | email_state | smallint | 5 | 0 | N | N | 0 | 邮箱认证:[0,1](0未认证|1审核中|2已认证) |
| 12 | avatar | varchar | 255 | 0 | Y | N | 头像地址:[0,255] | |
| 13 | open_id | varchar | 255 | 0 | Y | N | 针对获取用户信息字段 | |
| 14 | create_time | timestamp | 19 | 0 | N | N | CURRENT_TIMESTAMP | 创建时间: |
| 编号 | 名称 | 数据类型 | 长度 | 小数位 | 允许空值 | 主键 | 默认值 | 说明 |
| 1 | group_id | mediumint | 8 | 0 | N | Y | 用户组ID:[0,8388607] | |
| 2 | display | smallint | 5 | 0 | N | N | 100 | 显示顺序:[0,1000] |
| 3 | name | varchar | 16 | 0 | N | N | 名称:[0,16] | |
| 4 | description | varchar | 255 | 0 | Y | N | 描述:[0,255]描述该用户组的特点或权限范围 | |
| 5 | source_table | varchar | 255 | 0 | Y | N | 来源表: | |
| 6 | source_field | varchar | 255 | 0 | Y | N | 来源字段: | |
| 7 | source_id | int | 10 | 0 | N | N | 0 | 来源ID: |
| 8 | register | smallint | 5 | 0 | Y | N | 0 | 注册位置: |
| 9 | create_time | timestamp | 19 | 0 | N | N | CURRENT_TIMESTAMP | 创建时间: |
| 10 | update_time | timestamp | 19 | 0 | N | N | CURRENT_TIMESTAMP | 更新时间: |
第4章 系统实现
4.1注册用户功能模块
4.1.1首页界面
系统首页以上中下布局,正上方是系统的导航栏,中间是轮播图。其界面如下图4-1所示:
图4-1 首页界面图
4.1.2用户登录界面
已志愿用户点击首页右上方的“登录”按钮进入登录页面输入用户名和密码并点击“登录”按钮,系统会验证输入的信息与数据库中当前保存的用户信息是否一致,验证通过后即可完成登录;否则将会提示相应错误信息。其界面如下图4-2所示:
图4-2 用户登录界面图
登录代码如下:
/**
* 登录
* @param data
* @param httpServletRequest
* @return
*/
@PostMapping("login")
public Map<String, Object> login(@RequestBody Map<String, String> data, HttpServletRequest httpServletRequest) {
log.info("[执行登录接口]");
String username = data.get("username");
String email = data.get("email");
String phone = data.get("phone");
String password = data.get("password");
List resultList = null;
Map<String, String> map = new HashMap<>();
if(username != null && "".equals(username) == false){
map.put("username", username);
resultList = service.selectBaseList(service.select(map, new HashMap<>()));
}
else if(email != null && "".equals(email) == false){
map.put("email", email);
resultList = service.selectBaseList(service.select(map, new HashMap<>()));
}
else if(phone != null && "".equals(phone) == false){
map.put("phone", phone);
resultList = service.selectBaseList(service.select(map, new HashMap<>()));
}else{
return error(30000, "账号或密码不能为空");
}
if (resultList == null || password == null) {
return error(30000, "账号或密码不能为空");
}
//判断是否有这个用户
if (resultList.size()<=0){
return error(30000,"用户不存在");
}
User byUsername = (User) resultList.get(0);
Map<String, String> groupMap = new HashMap<>();
groupMap.put("name",byUsername.getUserGroup());
List groupList = userGroupService.selectBaseList(userGroupService.select(groupMap, new HashMap<>()));
if (groupList.size()<1){
return error(30000,"用户组不存在");
}
UserGroup userGroup = (UserGroup) groupList.get(0);
//查询用户审核状态
if (!StringUtils.isEmpty(userGroup.getSourceTable())){
String res = service.selectExamineState(userGroup.getSourceTable(),byUsername.getUserId());
if (res==null){
return error(30000,"用户不存在");
}
if (!res.equals("已通过")){
return error(30000,"该用户审核未通过");
}
}
//查询用户状态
if (byUsername.getState()!=1){
return error(30000,"用户非可用状态,不能登录");
}
String md5password = service.encryption(password);
if (byUsername.getPassword().equals(md5password)) {
// 存储Token到数据库
AccessToken accessToken = new AccessToken();
accessToken.setToken(UUID.randomUUID().toString().replaceAll("-", ""));
accessToken.setUser_id(byUsername.getUserId());
Duration duration = Duration.ofSeconds(7200L);
redisTemplate.opsForValue().set(accessToken.getToken(), accessToken,duration);
// 返回用户信息
JSONObject user = JSONObject.parseObject(JSONObject.toJSONString(byUsername));
user.put("token", accessToken.getToken());
JSONObject ret = new JSONObject();
ret.put("obj",user);
return success(ret);
} else {
return error(30000, "账号或密码不正确");
}
}
4.1.3新闻资讯界面
新闻资讯:用户可以对新闻资讯内容进行查看,点赞收藏和评论操作。其界面如下图4-3所示:
图4-3 新闻资讯界面图
4.1.4社区活动界面
用户可已查看社区活动的详细信息,包括:活动名称、活动类型、活动时间、活动地点等,并进行活动报名操作。其界面如下图4-4所示:
图4-4 社区活动界面图
4.1.5设备信息界面
设备信息:用户可以查看设备信息的详细情况,包括:设备名称、设备类型、设施状态、设施位置、并进行申请使用操作。其界面如下图4-6所示。
4.2管理员功能模块
4.2.1后台首页界面
管理员可以对系统用户、活动类型管理、报名信息管理、社区活动管理、设备类型管理等进行操作。其界面如下图4-6所示:
图4-6后台首页界面图
4.2.2系统用户界面
管理员可以查看某一用户详情,可以对系统用户进行查询、重置、新增和删除操作。其界面如下图4-7所示:
图4-7系统用户界面图
4.2.3活动类型管理界面
活动类型管理:管理员可以查看活动类型列表,也可以添加新的类型。其界面如下图4-8所示:
图4-8活动类型管理界面图
4.2.4系统管理界面
系统管理:管理员可以查看系统中的轮播图,也可以添加新的轮播图,并对敏感词进行管理。其界面如下图4-9所示:
图4-9系统管理界面图
第5章系统测试
5.1测试的目的
系统开发的最后一个阶段就是系统测试,系统测试对软件的开发其实是非常有必要的。因为没什么系统一经开发出来就尽善尽美,再厉害的系统开发工程师也会在系统开发的时候出现纰漏,系统测试能够较好的改正一些bug,为后期系统的维护性提供很好的支持。通过系统测试,开发人员也可以建立自己对系统的信心,为后期的系统版本的更新提供支持。
5.2测试用例
系统测试包括:用户登录功能、社区资讯查看功能、轮播图信息添加、密码修改功能测试,分别如表5-1、5-2、5-3、5-4、所示:
登录测试用例如下表所示。
表5-1 登录测试用例
| 用例名称 | 用户登录系统 |
| 目的 | 测试用户通过正确的用户名和密码可否登录功能 |
| 前提 | 未登录的情况下 |
| 测试流程 | 1) 进入登录页面 2) 输入正确的用户名和密码 |
| 预期结果 | 用户名和密码正确的时候,跳转到登录成功界面,反之则显示错误信息,提示重新输入 |
| 实际结果 | 实际结果与预期结果一致 |
社区资讯查看功能测试:
表5-2 新闻资讯查看功能测试表
| 用例名称 | 新闻资讯查看 |
| 目的 | 测试新闻资讯查看功能 |
| 前提 | 用户正常登录 |
| 测试流程 | 点击首页导航栏的新闻资讯 |
| 预期结果 | 可以查看到所有新闻资讯信息 |
| 实际结果 | 实际结果与预期结果一致 |
管理员添加轮播图信息界面测试:
| 用例名称 | 轮播图信息新增测试用例 |
| 目的 | 测试轮播图信息新增功能 |
| 前提 | 管理员正常登录情况下 |
| 测试流程 | 1)管理员点击公共管理下方的轮播图,进入页面点击新增进入轮播图新增页面填写相关信息。 2)信息填写完毕后点击提交。 |
| 预期结果 | 确认提交以后,页面首页会显示新的轮播图信息 |
| 实际结果 | 实际结果与预期结果一致 |
表5-3 管理员添加轮播图信息界面测试表
密码修改功能测试:
表5-4 密码修改功能测试表
| 用例名称 | 密码修改测试用例 |
| 目的 | 测试管理员密码修改功能 |
| 前提 | 管理员用户正常登录情况下 |
| 测试流程 | 1)输入原密码和修改密码。 2)点击确认进行提交。 |
| 预期结果 | 使用新的密码可以登录 |
| 实际结果 | 实际结果与预期结果一致 |
5.3测试结果
通过编写房屋租赁管理系统的测试用例,已经检测完毕用户登录功能、活动新闻查看功能、轮播图信息添加、密码修改功能测试,通过这四大模块为社区管理服务服务管理系统的后期推广运营提供了强有力的技术支撑。
第6章结论
在开发社区管理服务服务管理系统之前,我们需对用户的实际需求进行深度剖析。这不仅包括对系统的可行性研究,还包括对功能需求和其他需求的分析。在可行性分析阶段,我们从技术性和经济性等多个角度对系统实现的可能性进行了全面评估,结果表明,该系统的实施是可行的。
本文首先概述了社区管理服务服务管理系统开发的背景及其意义,接着详细阐述了系统的具体业务需求,并根据这些需求对系统的结构以及功能模块进行设计。我们把这个系统划分为多个功能模块,每个模块都具有其独特的功能和作用。
在深入分析系统功能需求的过程中,我们对系统的总体架构和功能模块进行了深入研究,并选择了最适合的系统开发技术来完成各个模块的开发工作。系统开发完成后,我们进行了系统的测试。测试结果表明,该系统在功能和性能方面都满足了预期的要求,具有较好的稳定性和可靠性。
参考文献
- 刘惠媛.用好党建引领“一根针”穿起服务社会“千条线”[N].宁夏日报,2025-01-15(001). DOI:10.28607/n.cnki.nnxrb.2025.000285.
- 王正青,谢嘉珣.数据技术赋能大学生社区管理服务服务:逻辑理路、应用场域与实现路径[J].教育科学,2025,41(01):75-82.
- 黄雄,刘春华,王兵兵,等.新时代体育社区管理服务的发展内涵、制约因素及破解路径[J/OL].河北体育学院学报,1-7[2025-03-01]
- 朱昱璇,张晓燕,陈淑映,等.基于医疗服务双改善双提升的医院社区管理服务建设实践探索[J].中国卫生标准管理,2024,15(21):72-76.
- 乔童舒.浅谈青年志愿者“暖心田”行动实践意义[N].重庆科技报,2024-09-10(006).
- 季宏伟.新疆H县社区青年社区管理服务激励机制研究[D].内蒙古农业大学,2024.DOI:10.27229/d.cnki.gnmnu.2024.000898.
- Huang L ,Wu H ,Zhang F , et al.Scope and inclination of voluntary service for urban community-living older adults provided by volunteers with nursing background: A qualitative study.[J].Health expectations : an international journal of public participation in health care and health policy,2024,27(1):e13990-e13990.
- Julie M ,Bridget J ,Kat F , et al.Community-based volunteering in response to Covid-19: people, process and planning[J].Journal of Integrated Care,2023,31(4):389-400.
- 翁锦乐,潘威华,王梓东,等.多维度数据采集与融合的劳动管理系统设计[J].电脑知识与技术,2023,19(30):11-15.
- 陆北.路北:管理创新“1234”治理水平全面提升[N].唐山劳动日报,2023-10-16(005).
- 李婷婷,常健.社区突发公共事件中的应急社区管理服务:组织与管理模式[J].学习论坛,2023,(02):90-97.
- 陈建,朱修明,闫鹏飞,等.“互联网+”背景下公立医院社区管理服务信息化系统建设[J].现代医院,2022,22(12):1921-1924+1928.
- 对社区志愿者进行数字化管理[J].民主,2022,(11):28.
- 何芬.智慧党建如何引领在职党员的社区管理服务服务?[D].浙江财经大学,2022.
- 赵伯艳,豆亚芳.社区管理服务服务“志愿失灵”及其破解[J].三晋基层治理,2022,(05):80-85.
- 丁希.新时代城市社区管理服务服务提升路径研究[D].河北经贸大学,2022.
- 马春晓,叶青,吕明.志愿活动管理系统的设计与实现[J].工业控制计算机,2022,35(01):135-136+139.
- 莫腾飞,唐立.区块链技术在社区管理服务信息管理系统中的应用空间构想[J].中国社区管理服务研究,2021,2(03):182-197+221-222.
- 张依宁.城市社区管理服务服务运行机制建设研究[D].扬州大学,2021.
- 符秋迪,李金龙,李思,等.基于微信小程序的社区管理服务管理系统设计与实现[J].电脑知识与技术,2020,16(20):6-8+16.DOI:10.14004/j.cnki.ckt.2020.2349.
致谢
我首先要感谢我的论文指导老师。在论文的完成过程中,是在指导老师的精心指导下完成的。在论文的完成过程之中,导师对我的耐心地指导,提出了建设性意见给了我巨大的帮助,倾注了大量的心血。导师严谨的治学态度、一丝不苟的敬业精神、高水平的教学能力都给我树立了成功的典范,这对于我以后的生活和学习中都起到了积极的影响。
与此同时,我还要感谢我班的同学们对我的关怀和帮助,他们又是我的同学,又是我的朋友,同时也是我学习的榜样。正是由于大家给予我的大力支持才使我顺利地完成了大学学业,感谢在大学期间给予我帮助的所有老师和同学们。
最后,我还要感谢我的父母,你们的养育之恩我永远不会忘记,将来我也要用我的成绩回报你们。
请关注点赞+私信博主,免费领取项目源码
1527

被折叠的 条评论
为什么被折叠?



