摘 要
随着信息技术的迅猛发展,高校教育管理的数字化、智能化已成为不可逆转的趋势。大学生竞赛作为高校教育的重要组成部分,对于培养学生的创新能力、团队协作精神和解决实际问题能力具有不可替代的作用。然而,传统的竞赛管理模式往往存在着信息不对称、效率低下、资源浪费等问题,难以满足新时代大学生竞赛管理的需求。
在这样的背景下,基于Spring Boot框架的大学生竞赛管理系统的开发显得尤为重要。Spring Boot作为一种轻量级的Java开发框架,具有快速构建、易于部署、高度可定制等优点,非常适合用于构建Web应用程序。通过Spring Boot框架,我们可以快速搭建一个功能完善、性能稳定、操作便捷的竞赛管理系统,实现竞赛信息的统一管理、在线报名、作品提交、评审打分、成绩发布等功能,从而极大地提高竞赛管理的效率和水平。
该系统不仅可以为高校教育管理者提供一个高效、便捷的管理工具,降低管理成本,提高管理效率;同时也可以为广大师生提供一个公平、公正、透明的竞赛平台,激发学生的参与热情和创新精神,促进高校人才培养质量的提升。
关键词:大学生竞赛管理系统;Java语言;springboot技术
Abstract
With the rapid development of information technology, the digitization and intelligence of higher education management have become an irreversible trend. College student competitions, as an important component of higher education, play an irreplaceable role in cultivating students' innovation ability, teamwork spirit, and problem-solving ability. However, traditional competition management models often face problems such as information asymmetry, low efficiency, and resource waste, making it difficult to meet the needs of competition management for college students in the new era.
In this context, the development of a college student competition management system based on the Spring Boot framework is particularly important. Spring Boot, as a lightweight Java development framework, has the advantages of fast construction, easy deployment, and high customizability, making it very suitable for building web applications. Through the Spring Boot framework, we can quickly build a fully functional, stable, and user-friendly competition management system, achieving unified management of competition information, online registration, submission of works, evaluation and scoring, score release, and other functions, thereby greatly improving the efficiency and level of competition management.
This system can not only provide an efficient and convenient management tool for university education managers, reduce management costs, and improve management efficiency; At the same time, it can also provide a fair, just, and transparent competition platform for teachers and students, stimulate their enthusiasm for participation and innovative spirit, and promote the improvement of the quality of talent cultivation in universities.
Keywords:College Student Competition Management System; Java language; Springboot technology
目 录
随着高校教育的信息化发展,大学生竞赛活动的组织与管理面临着越来越多的挑战。传统的竞赛管理模式已难以满足日益增长的管理需求,亟需一种高效、便捷的管理系统来提升竞赛管理效率。基于Spring Boot的大学生竞赛管理系统的研究与开发,正是在这样的背景下应运而生。该系统能够实现对竞赛信息的集中管理、在线报名、作品提交、评审打分等功能,极大地简化了管理流程,提高了管理效率,同时也为参赛师生提供了更加公平、透明的竞赛环境。因此,该系统的研究与开发对于推动高校竞赛管理的现代化、促进大学生创新精神和团队协作能力的培养具有重要意义。
国内外对于Spring Boot大学生竞赛管理系统的研究现状呈现出积极发展的趋势。
在国外,许多高校和研究机构已经开始采用Spring Boot等先进技术来构建竞赛管理系统,以提高管理效率和参赛体验。这些系统通常具备完善的竞赛信息管理、在线报名、作品提交、评审打分等功能,并且注重系统的可扩展性和安全性。同时,国外的研究者也在不断探索新的技术和方法,以进一步优化竞赛管理系统的性能和功能。
在国内,随着高校信息化建设的不断深入,越来越多的高校开始重视竞赛管理系统的建设。Spring Boot由于其优秀的性能和广泛的适用性,成为国内研究者构建竞赛管理系统的首选技术之一。目前,国内已经有一些基于Spring Boot的竞赛管理系统投入使用,并取得了一定的效果。然而,与国外相比,国内在竞赛管理系统的研究方面还存在一定的差距,需要进一步加强研究和实践。
总体来说,Spring Boot大学生竞赛管理系统的研究在国内外都受到了广泛的关注,并取得了一定的成果。未来,随着技术的不断发展和应用需求的不断增加,这一领域的研究将会更加深入和广泛。
第一章是绪论,本文章的开头部分,对本题目的研究背景和研究意义等一些做文字性的描述。
第二章是系统分析部分,包括系统总体需求描述、功能性角度分析系统需求、非功能性等各个方面分析系统是否可以实现。
第三章是系统设计部分,本文章的重要部分,提供了系统架构的详细设计和一些主要功能模块的设计说明。
第四章是系统的具体实现,介绍系统的各个模块的具体实现。
第五章在前几章的基础上对系统进行测试和运行。
最后对系统进行了认真的总结,以此对未来有一个新的展望。
本次设计基于B/S 模式下,运用Java技术采用的是MySQL数据库和Eclipse实现,总体的可行性共分为以下三个方面。
所谓的技术可行性就是在限定时间,前期拟定的功能能否被满足。在开发设计上是否会遇上解决不了的问题。做完的项目能否被很好地应用,如果存在缺点在后期的维护上是否存在很大的难度。在对这个系统评估后,认定已存在的技术能达成目标。用JSP技术来实现动态的页面,嵌入低依赖性的设计模式,灵活的数据库,配合稳定的服务器,整个系统的运行效率大大提升。由此可见,在技术层面达成目标不是非非之想。
在项目上使用的工具大部分都是是当下流行开源免费的,所以在开发前期,开发时用于项目的经费将会大大降低,不会让开发该软件在项目启动期受到经费的影响,所以经济上还是可行的。尽量用最少的花费去满足用户的需求。省下经费用于人工费,以及设备费用。将在无纸化,高效率的道路上越走越远。
本系统实现功能的操作很简单,普通电脑的常见配置就可以运行本软件,并且只要粗通电脑使用的基本常识就可以流畅的使用本软件。电脑具备连接互联网的能力,并且可以正常访问系统,并不需要操作者有什么高超的能力,只需了解业务流程,并且按照专业知识进行正确操作即可,所以大学生竞赛管理系统具备操作可行性。
大学生竞赛管理系统分为三大部分:管理员、学生用户、评委用户。
(一)管理员管理模块:
- 管理员登录:管理员进入到系统登录界面,需要填写正确的登录名、密码、选择权限等信息输入准确无误后登录进入到系统操作界面。管理员的账号是在数据表表中直接设置生成的,不需要进行注册;修改密码:管理员可以随时修改自己进入系统的登录密码,以保证系统的安全性。
- 后台首页:管理员登录后可以访问后台首页,以查看系统的整体运行情况,包括竞赛项目情况、申请报名情况、作品提交情况、评奖情况等数据统计信息。
- 系统用户:管理员可以在系统用户模块进行系统用户的管理,包括添加新用户、修改用户信息、删除用户等操作,以保证系统的安全和正常运行。
- 竞赛项目管理:管理员可以在竞赛项目管理模块对竞赛项目进行管理,包括发布新的竞赛项目、修改竞赛项目信息、删除竞赛项目等操作。
- 申请报名管理:管理员可以在申请报名管理模块查看和管理学生的竞赛报名情况,包括审核报名申请、审批流程管理等操作,以确保报名的合规和及时处理。
- 作品提交管理:管理员可以在作品提交管理模块对学生提交的作品进行管理,包括审核作品、审批流程管理等操作,以确保作品的合规和及时处理。
- 评奖情况管理:管理员可以在评奖情况管理模块查看和管理学生的获奖情况,包括审核评奖结果、审批流程管理等操作,以确保评奖的公正和及时处理。
- 获奖公示管理:管理员可以在获奖公示管理模块发布、修改、删除学生的获奖信息,包括获奖名单、颁奖典礼安排等内容。
- 系统管理:管理员可以在系统管理模块进行系统参数设置、轮播图管理等操作,保证系统的正常运行和提升用户体验。
- 交流管理:交流管理包括交流论坛和论坛分类列表两部分,管理员可以在交流论坛模块对论坛进行管理,包括发布帖子、回复帖子、删除帖子等操作;在论坛分类列表模块可以对论坛进行分类管理,方便学生进行交流和讨论。
(二)学生用户管理模块:
- 首页:学生用户登录后,可以在首页获取最新的竞赛项目信息、获奖公示、以及学校相关的重要通知和消息。
- 交流论坛:学生可以在交流论坛模块参与竞赛相关的讨论和交流,分享竞赛心得、提出问题、交流经验等,促进学生之间的交流互动。
- 竞赛项目:学生可以在竞赛项目模块查看当前正在进行的竞赛项目,包括竞赛简介、报名要求、奖励情况等内容。
- 获奖公示:学生可以在获奖公示模块查看往届竞赛的获奖名单和成绩公示,以鼓励学生积极参与竞赛活动。
- 我的账户:学生可以在我的账户模块查看自己的个人信息、账户余额、积分等,方便管理自己的账户信息。
- 个人中心:个人中心包括个人首页、作品提交、交流论坛、申请报名、评奖情况、收藏等功能。学生可以在个人首页查看个人信息、上传作品、参与讨论;作品提交功能可以让学生提交参赛作品;申请报名功能可以让学生报名参加竞赛;评奖情况功能可以让学生查看自己的竞赛评奖情况;收藏功能可以让学生收藏感兴趣的竞赛项目或帖子,方便随时查看和管理。
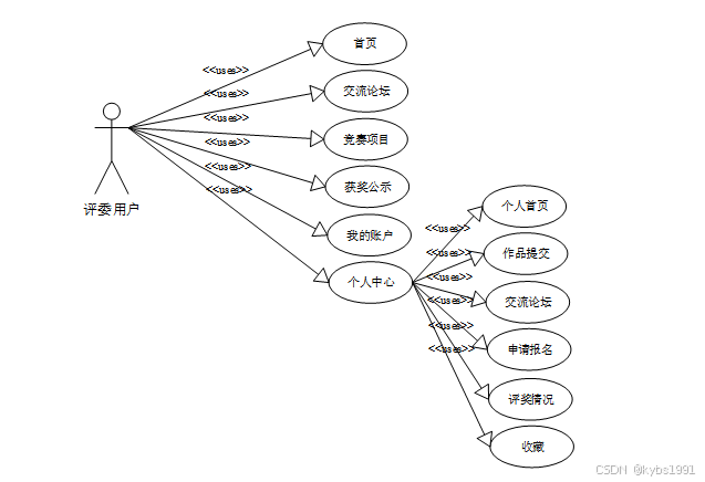
(二)评委用户管理模块:
- 首页:评委用户登录后,可以在首页获取最新的竞赛项目信息、获奖公示,以及学校相关的重要通知和消息。
- 交流论坛:评委可以在交流论坛模块参与竞赛相关的讨论和交流,分享评审经验、提出问题、交流观点等,促进评委之间的交流互动。
- 竞赛项目:评委可以在竞赛项目模块查看当前正在进行的竞赛项目,包括竞赛简介、参赛作品、评审要求等内容。
- 获奖公示:评委可以在获奖公示模块查看竞赛的获奖名单和成绩公示,以及往届竞赛的获奖情况,帮助评委了解竞赛的水平和发展。
- 我的账户:评委可以在我的账户模块查看自己的个人信息、账户余额、积分等,方便管理自己的账户信息。
- 个人中心:个人中心包括个人首页、作品提交、交流论坛、申请报名、评奖情况、收藏等功能。评委可以在个人首页查看个人信息、上传评审意见、参与讨论;作品提交功能可以让评委提交对参赛作品的评审意见;申请报名功能可以让评委报名参加竞赛;评奖情况功能可以让评委查看自己的评审情况;收藏功能可以让评委收藏感兴趣的竞赛项目或帖子,方便评委随时查看和管理。
大学生竞赛管理系统的安全性、可靠性、性能和可扩展性是其重要的考量因素,它们不仅满足了用户对于功能性的要求,还为用户提供了更多的便利。根据表格3-1,我们可以清楚地看到这一点:
表2-1 大学生竞赛管理系统非功能需求表
| 安全性 | 主要指大学生竞赛管理系统数据库的安装,数据库的使用和密码的设定必须合乎规范。 |
| 可靠性 | 可靠性是指大学生竞赛管理系统能够安装用户的指示进行操作,经过测试,可靠性90%以上。 |
| 性能 | 性能是影响大学生竞赛管理系统占据市场的必要条件,所以性能最好要佳才好。 |
| 可扩展性 | 比如数据库预留多个属性,比如接口的使用等确保了系统的非功能性需求。 |
| 易用性 | 用户只要跟着大学生竞赛管理系统的页面展示内容进行操作,就可以了。 |
| 可维护性 | 大学生竞赛管理系统开发的可维护性是非常重要的,经过测试,可维护性没有问题 |
学生用户用例图如下所示。

图2-2学生用户用例图
管理员用例图如下所示。

图2-3 管理员用例图
评委用户用例图如下所示。

图2-4评委用户用例图
系统业务流程图,如图所示:

图2-5登录流程图

图2-6添加信息流程图

图3-4注册信息流程图
目前B/S体系的系统主要的数据访问方式是:通过浏览器页面用户可以进入系统,系统可以自动对用户向服务器发送的请求进行处理,处理请求是在系统后台中进行的,用户在浏览器页面上进行相应操作,就能够看到服务端传递的处理结果。大学生竞赛管理系统主要分为视图-模型-控制三层架构设计。在视图层中,主要是操作在服务器端向客户端反馈并显示的数据,在模型层中,主要处理相关的业务逻辑、数据整合等,最后的控制层它介于视图和模型之间,主要是调整两层之间的关系,最终落实数据的传递。
系统架构图如下图所示。
图4-1系统架构图
系统设计的目的是分析系统包括的所有功能结构,为开发人员设计开发和实现系统做好准备工作。经过前期的需求调查、分析和整理之后,确定的总体需求主要包括多个模块,分别是:后台首页、系统用户、竞赛项目管理、申请报名管理、作品提交管理、评奖情况管理、获奖公示管理、系统管理(轮播图)、交流管理(交流论坛、论坛分类列表)。系统整体角色分为三个部分,一是学生用户、二是管理员、三是评委用户。权限分布也是很明显,管理员可以实现对用户的增加以及删除,是最高权限拥有者。
系统功能结构图如下图所示。
图4-2系统功能结构图
根据前面的数据流程图,结合系统的功能模块设计,设计出符合系统的各信息实体。
系统总体ER图如下图所示。
图4-4系统总体ER图
数据库逻辑结构就是将E-R图在数据库中用具体的字段进行描述。用字段和数据类型描述来使对象特征实体化,最后形成具有一定逻辑关系的数据库表结构。大学生竞赛管理系统所需要的部分数据结构表如下表所示。
| 编号 | 名称 | 数据类型 | 长度 | 小数位 | 允许空值 | 主键 | 默认值 | 说明 |
| 1 | token_id | int | 10 | 0 | N | Y | 临时访问牌ID | |
| 2 | token | varchar | 64 | 0 | Y | N | 临时访问牌 | |
| 3 | info | text | 65535 | 0 | Y | N | ||
| 4 | maxage | int | 10 | 0 | N | N | 2 | 最大寿命:默认2小时 |
| 5 | create_time | timestamp | 19 | 0 | N | N | CURRENT_TIMESTAMP | 创建时间: |
| 6 | update_time | timestamp | 19 | 0 | N | N | CURRENT_TIMESTAMP | 更新时间: |
| 7 | user_id | int | 10 | 0 | N | N | 0 | 用户编号: |
表apply_for_registration (申请报名)
| 编号 | 名称 | 数据类型 | 长度 | 小数位 | 允许空值 | 主键 | 默认值 | 说明 |
| 1 | apply_for_registration_id | int | 10 | 0 | N | Y | 申请报名ID | |
| 2 | student_users | int | 10 | 0 | Y | N | 0 | 学生用户 |
| 3 | student_name | varchar | 64 | 0 | Y | N | 学生姓名 | |
| 4 | student_phone_number | varchar | 64 | 0 | Y | N | 学生电话 | |
| 5 | student_gender | varchar | 64 | 0 | Y | N | 学生性别 | |
| 6 | student_age | varchar | 64 | 0 | Y | N | 学生年龄 | |
| 7 | id_number | varchar | 64 | 0 | Y | N | 身份证号 | |
| 8 | registration_time | date | 10 | 0 | Y | N | 报名时间 | |
| 9 | registration_remarks | text | 65535 | 0 | Y | N | 报名备注 | |
| 10 | examine_state | varchar | 16 | 0 | N | N | 未审核 | 审核状态 |
| 11 | examine_reply | varchar | 16 | 0 | Y | N | 审核回复 | |
| 12 | create_time | datetime | 19 | 0 | N | N | CURRENT_TIMESTAMP | 创建时间 |
| 13 | update_time | timestamp | 19 | 0 | N | N | CURRENT_TIMESTAMP | 更新时间 |
| 编号 | 名称 | 数据类型 | 长度 | 小数位 | 允许空值 | 主键 | 默认值 | 说明 |
| 1 | auth_id | int | 10 | 0 | N | Y | 授权ID: | |
| 2 | user_group | varchar | 64 | 0 | Y | N | 用户组: | |
| 3 | mod_name | varchar | 64 | 0 | Y | N | 模块名: | |
| 4 | table_name | varchar | 64 | 0 | Y | N | 表名: | |
| 5 | page_title | varchar | 255 | 0 | Y | N | 页面标题: | |
| 6 | path | varchar | 255 | 0 | Y | N | 路由路径: | |
| 7 | position | varchar | 32 | 0 | Y | N | 位置: | |
| 8 | mode | varchar | 32 | 0 | N | N | _blank | 跳转方式: |
| 9 | add | tinyint | 3 | 0 | N | N | 1 | 是否可增加: |
| 10 | del | tinyint | 3 | 0 | N | N | 1 | 是否可删除: |
| 11 | set | tinyint | 3 | 0 | N | N | 1 | 是否可修改: |
| 12 | get | tinyint | 3 | 0 | N | N | 1 | 是否可查看: |
| 13 | field_add | text | 65535 | 0 | Y | N | 添加字段: | |
| 14 | field_set | text | 65535 | 0 | Y | N | 修改字段: | |
| 15 | field_get | text | 65535 | 0 | Y | N | 查询字段: | |
| 16 | table_nav_name | varchar | 500 | 0 | Y | N | 跨表导航名称: | |
| 17 | table_nav | varchar | 500 | 0 | Y | N | 跨表导航: | |
| 18 | option | text | 65535 | 0 | Y | N | 配置: | |
| 19 | create_time | timestamp | 19 | 0 | N | N | CURRENT_TIMESTAMP | 创建时间: |
| 20 | update_time | timestamp | 19 | 0 | N | N | CURRENT_TIMESTAMP | 更新时间: |
| 编号 | 名称 | 数据类型 | 长度 | 小数位 | 允许空值 | 主键 | 默认值 | 说明 |
| 1 | awards_situation_id | int | 10 | 0 | N | Y | 评奖情况ID | |
| 2 | judge_users | int | 10 | 0 | Y | N | 0 | 评委用户 |
| 3 | judges_name | varchar | 64 | 0 | Y | N | 评委姓名 | |
| 4 | student_users | int | 10 | 0 | Y | N | 0 | 学生用户 |
| 5 | student_name | varchar | 64 | 0 | Y | N | 学生姓名 | |
| 6 | title_of_a_work | varchar | 64 | 0 | Y | N | 作品标题 | |
| 7 | submission_date | varchar | 64 | 0 | Y | N | 提交日期 | |
| 8 | award_situation | varchar | 64 | 0 | Y | N | 获奖情况 | |
| 9 | award_remarks | text | 65535 | 0 | Y | N | 领奖备注 | |
| 10 | create_time | datetime | 19 | 0 | N | N | CURRENT_TIMESTAMP | 创建时间 |
| 11 | update_time | timestamp | 19 | 0 | N | N | CURRENT_TIMESTAMP | 更新时间 |
| 编号 | 名称 | 数据类型 | 长度 | 小数位 | 允许空值 | 主键 | 默认值 | 说明 |
| 1 | award_announcement_id | int | 10 | 0 | N | Y | 获奖公示ID | |
| 2 | entry_name | varchar | 64 | 0 | Y | N | 项目名称 | |
| 3 | project_type | varchar | 64 | 0 | Y | N | 项目类型 | |
| 4 | work_cover | varchar | 255 | 0 | Y | N | 作品封面 | |
| 5 | award_winning_work | varchar | 64 | 0 | Y | N | 获奖作品 | |
| 6 | award_winning_students | varchar | 64 | 0 | Y | N | 获奖学生 | |
| 7 | winning_awards | varchar | 64 | 0 | Y | N | 获取奖项 | |
| 8 | appreciative_remarks | varchar | 255 | 0 | Y | N | 作品赏析 | |
| 9 | work_description | text | 65535 | 0 | Y | N | 作品说明 | |
| 10 | hits | int | 10 | 0 | N | N | 0 | 点击数 |
| 11 | praise_len | int | 10 | 0 | N | N | 0 | 点赞数 |
| 12 | create_time | datetime | 19 | 0 | N | N | CURRENT_TIMESTAMP | 创建时间 |
| 13 | update_time | timestamp | 19 | 0 | N | N | CURRENT_TIMESTAMP | 更新时间 |
| 编号 | 名称 | 数据类型 | 长度 | 小数位 | 允许空值 | 主键 | 默认值 | 说明 |
| 1 | collect_id | int | 10 | 0 | N | Y | 收藏ID: | |
| 2 | user_id | int | 10 | 0 | N | N | 0 | 收藏人ID: |
| 3 | source_table | varchar | 255 | 0 | Y | N | 来源表: | |
| 4 | source_field | varchar | 255 | 0 | Y | N | 来源字段: | |
| 5 | source_id | int | 10 | 0 | N | N | 0 | 来源ID: |
| 6 | title | varchar | 255 | 0 | Y | N | 标题: | |
| 7 | img | varchar | 255 | 0 | Y | N | 封面: | |
| 8 | create_time | timestamp | 19 | 0 | N | N | CURRENT_TIMESTAMP | 创建时间: |
| 9 | update_time | timestamp | 19 | 0 | N | N | CURRENT_TIMESTAMP | 更新时间: |
| 编号 | 名称 | 数据类型 | 长度 | 小数位 | 允许空值 | 主键 | 默认值 | 说明 |
| 1 | comment_id | int | 10 | 0 | N | Y | 评论ID: | |
| 2 | user_id | int | 10 | 0 | N | N | 0 | 评论人ID: |
| 3 | reply_to_id | int | 10 | 0 | N | N | 0 | 回复评论ID:空为0 |
| 4 | content | longtext | 2147483647 | 0 | Y | N | 内容: | |
| 5 | nickname | varchar | 255 | 0 | Y | N | 昵称: | |
| 6 | avatar | varchar | 255 | 0 | Y | N | 头像地址:[0,255] | |
| 7 | create_time | timestamp | 19 | 0 | N | N | CURRENT_TIMESTAMP | 创建时间: |
| 8 | update_time | timestamp | 19 | 0 | N | N | CURRENT_TIMESTAMP | 更新时间: |
| 9 | source_table | varchar | 255 | 0 | Y | N | 来源表: | |
| 10 | source_field | varchar | 255 | 0 | Y | N | 来源字段: | |
| 11 | source_id | int | 10 | 0 | N | N | 0 | 来源ID: |
| 编号 | 名称 | 数据类型 | 长度 | 小数位 | 允许空值 | 主键 | 默认值 | 说明 |
| 1 | competition_projects_id | int | 10 | 0 | N | Y | 竞赛项目ID | |
| 2 | entry_name | varchar | 64 | 0 | Y | N | 项目名称 | |
| 3 | project_type | varchar | 64 | 0 | Y | N | 项目类型 | |
| 4 | promotion_cover | varchar | 255 | 0 | Y | N | 宣传封面 | |
| 5 | start_time | date | 10 | 0 | Y | N | 开始时间 | |
| 6 | end_time | date | 10 | 0 | Y | N | 结束时间 | |
| 7 | scoring_criteria | varchar | 64 | 0 | Y | N | 评分标准 | |
| 8 | registration_requirements | varchar | 64 | 0 | Y | N | 报名要求 | |
| 9 | competition_introduction | text | 65535 | 0 | Y | N | 竞赛简介 | |
| 10 | award_winning_video | varchar | 255 | 0 | Y | N | 获奖视频 | |
| 11 | hits | int | 10 | 0 | N | N | 0 | 点击数 |
| 12 | praise_len | int | 10 | 0 | N | N | 0 | 点赞数 |
| 13 | create_time | datetime | 19 | 0 | N | N | CURRENT_TIMESTAMP | 创建时间 |
| 14 | update_time | timestamp | 19 | 0 | N | N | CURRENT_TIMESTAMP | 更新时间 |
| 编号 | 名称 | 数据类型 | 长度 | 小数位 | 允许空值 | 主键 | 默认值 | 说明 |
| 1 | forum_id | mediumint | 8 | 0 | N | Y | 论坛id | |
| 2 | display | smallint | 5 | 0 | N | N | 100 | 排序 |
| 3 | user_id | mediumint | 8 | 0 | N | N | 0 | 用户ID |
| 4 | nickname | varchar | 16 | 0 | Y | N | 昵称:[0,16] | |
| 5 | praise_len | int | 10 | 0 | Y | N | 0 | 点赞数 |
| 6 | hits | int | 10 | 0 | N | N | 0 | 访问数 |
| 7 | title | varchar | 125 | 0 | N | N | 标题 | |
| 8 | keywords | varchar | 125 | 0 | Y | N | 关键词 | |
| 9 | description | varchar | 255 | 0 | Y | N | 描述 | |
| 10 | url | varchar | 255 | 0 | Y | N | 来源地址 | |
| 11 | tag | varchar | 255 | 0 | Y | N | 标签 | |
| 12 | img | text | 65535 | 0 | Y | N | 封面图 | |
| 13 | content | longtext | 2147483647 | 0 | Y | N | 正文 | |
| 14 | create_time | timestamp | 19 | 0 | N | N | CURRENT_TIMESTAMP | 创建时间: |
| 15 | update_time | timestamp | 19 | 0 | N | N | CURRENT_TIMESTAMP | 更新时间: |
| 16 | avatar | varchar | 255 | 0 | Y | N | 发帖人头像: | |
| 17 | type | varchar | 64 | 0 | N | N | 0 | 论坛分类:[0,1000]用来搜索指定类型的论坛帖 |
| 编号 | 名称 | 数据类型 | 长度 | 小数位 | 允许空值 | 主键 | 默认值 | 说明 |
| 1 | type_id | smallint | 5 | 0 | N | Y | 分类ID:[0,10000] | |
| 2 | name | varchar | 16 | 0 | N | N | 分类名称:[2,16] | |
| 3 | description | varchar | 255 | 0 | Y | N | 描述:[0,255]描述该分类的作用 | |
| 4 | url | varchar | 255 | 0 | Y | N | 外链地址:[0,255]如果该分类是跳转到其他网站的情况下,就在该URL上设置 | |
| 5 | father_id | smallint | 5 | 0 | N | N | 0 | 上级分类ID:[0,32767] |
| 6 | icon | varchar | 255 | 0 | Y | N | 分类图标: | |
| 7 | create_time | timestamp | 19 | 0 | N | N | CURRENT_TIMESTAMP | 创建时间: |
| 8 | update_time | timestamp | 19 | 0 | N | N | CURRENT_TIMESTAMP | 更新时间: |
| 编号 | 名称 | 数据类型 | 长度 | 小数位 | 允许空值 | 主键 | 默认值 | 说明 |
| 1 | hits_id | int | 10 | 0 | N | Y | 点赞ID: | |
| 2 | user_id | int | 10 | 0 | N | N | 0 | 点赞人: |
| 3 | create_time | timestamp | 19 | 0 | N | N | CURRENT_TIMESTAMP | 创建时间: |
| 4 | update_time | timestamp | 19 | 0 | N | N | CURRENT_TIMESTAMP | 更新时间: |
| 5 | source_table | varchar | 255 | 0 | Y | N | 来源表: | |
| 6 | source_field | varchar | 255 | 0 | Y | N | 来源字段: | |
| 7 | source_id | int | 10 | 0 | N | N | 0 | 来源ID: |
| 编号 | 名称 | 数据类型 | 长度 | 小数位 | 允许空值 | 主键 | 默认值 | 说明 |
| 1 | judge_users_id | int | 10 | 0 | N | Y | 评委用户ID | |
| 2 | judges_name | varchar | 64 | 0 | Y | N | 评委姓名 | |
| 3 | judges_phone_number | varchar | 64 | 0 | Y | N | 评委电话 | |
| 4 | gender_of_judges | varchar | 64 | 0 | Y | N | 评委性别 | |
| 5 | examine_state | varchar | 16 | 0 | N | N | 已通过 | 审核状态 |
| 6 | user_id | int | 10 | 0 | N | N | 0 | 用户ID |
| 7 | create_time | datetime | 19 | 0 | N | N | CURRENT_TIMESTAMP | 创建时间 |
| 8 | update_time | timestamp | 19 | 0 | N | N | CURRENT_TIMESTAMP | 更新时间 |
| 编号 | 名称 | 数据类型 | 长度 | 小数位 | 允许空值 | 主键 | 默认值 | 说明 |
| 1 | praise_id | int | 10 | 0 | N | Y | 点赞ID: | |
| 2 | user_id | int | 10 | 0 | N | N | 0 | 点赞人: |
| 3 | create_time | timestamp | 19 | 0 | N | N | CURRENT_TIMESTAMP | 创建时间: |
| 4 | update_time | timestamp | 19 | 0 | N | N | CURRENT_TIMESTAMP | 更新时间: |
| 5 | source_table | varchar | 255 | 0 | Y | N | 来源表: | |
| 6 | source_field | varchar | 255 | 0 | Y | N | 来源字段: | |
| 7 | source_id | int | 10 | 0 | N | N | 0 | 来源ID: |
| 8 | status | bit | 1 | 0 | N | N | 1 | 点赞状态:1为点赞,0已取消 |
| 编号 | 名称 | 数据类型 | 长度 | 小数位 | 允许空值 | 主键 | 默认值 | 说明 |
| 1 | slides_id | int | 10 | 0 | N | Y | 轮播图ID: | |
| 2 | title | varchar | 64 | 0 | Y | N | 标题: | |
| 3 | content | varchar | 255 | 0 | Y | N | 内容: | |
| 4 | url | varchar | 255 | 0 | Y | N | 链接: | |
| 5 | img | varchar | 255 | 0 | Y | N | 轮播图: | |
| 6 | hits | int | 10 | 0 | N | N | 0 | 点击量: |
| 7 | create_time | timestamp | 19 | 0 | N | N | CURRENT_TIMESTAMP | 创建时间: |
| 8 | update_time | timestamp | 19 | 0 | N | N | CURRENT_TIMESTAMP | 更新时间: |
| 编号 | 名称 | 数据类型 | 长度 | 小数位 | 允许空值 | 主键 | 默认值 | 说明 |
| 1 | student_users_id | int | 10 | 0 | N | Y | 学生用户ID | |
| 2 | student_name | varchar | 64 | 0 | Y | N | 学生姓名 | |
| 3 | student_phone_number | varchar | 64 | 0 | Y | N | 学生电话 | |
| 4 | student_gender | varchar | 64 | 0 | Y | N | 学生性别 | |
| 5 | student_address | varchar | 64 | 0 | Y | N | 学生住址 | |
| 6 | examine_state | varchar | 16 | 0 | N | N | 已通过 | 审核状态 |
| 7 | user_id | int | 10 | 0 | N | N | 0 | 用户ID |
| 8 | create_time | datetime | 19 | 0 | N | N | CURRENT_TIMESTAMP | 创建时间 |
| 9 | update_time | timestamp | 19 | 0 | N | N | CURRENT_TIMESTAMP | 更新时间 |
| 编号 | 名称 | 数据类型 | 长度 | 小数位 | 允许空值 | 主键 | 默认值 | 说明 |
| 1 | upload_id | int | 10 | 0 | N | Y | 上传ID | |
| 2 | name | varchar | 64 | 0 | Y | N | 文件名 | |
| 3 | path | varchar | 255 | 0 | Y | N | 访问路径 | |
| 4 | file | varchar | 255 | 0 | Y | N | 文件路径 | |
| 5 | display | varchar | 255 | 0 | Y | N | 显示顺序 | |
| 6 | father_id | int | 10 | 0 | Y | N | 0 | 父级ID |
| 7 | dir | varchar | 255 | 0 | Y | N | 文件夹 | |
| 8 | type | varchar | 32 | 0 | Y | N | 文件类型 |
| 编号 | 名称 | 数据类型 | 长度 | 小数位 | 允许空值 | 主键 | 默认值 | 说明 |
| 1 | user_id | mediumint | 8 | 0 | N | Y | 用户ID:[0,8388607]用户获取其他与用户相关的数据 | |
| 2 | state | smallint | 5 | 0 | N | N | 1 | 账户状态:[0,10](1可用|2异常|3已冻结|4已注销) |
| 3 | user_group | varchar | 32 | 0 | Y | N | 所在用户组:[0,32767]决定用户身份和权限 | |
| 4 | login_time | timestamp | 19 | 0 | N | N | CURRENT_TIMESTAMP | 上次登录时间: |
| 5 | phone | varchar | 11 | 0 | Y | N | 手机号码:[0,11]用户的手机号码,用于找回密码时或登录时 | |
| 6 | phone_state | smallint | 5 | 0 | N | N | 0 | 手机认证:[0,1](0未认证|1审核中|2已认证) |
| 7 | username | varchar | 16 | 0 | N | N | 用户名:[0,16]用户登录时所用的账户名称 | |
| 8 | nickname | varchar | 16 | 0 | Y | N | 昵称:[0,16] | |
| 9 | password | varchar | 64 | 0 | N | N | 密码:[0,32]用户登录所需的密码,由6-16位数字或英文组成 | |
| 10 | | varchar | 64 | 0 | Y | N | 邮箱:[0,64]用户的邮箱,用于找回密码时或登录时 | |
| 11 | email_state | smallint | 5 | 0 | N | N | 0 | 邮箱认证:[0,1](0未认证|1审核中|2已认证) |
| 12 | avatar | varchar | 255 | 0 | Y | N | 头像地址:[0,255] | |
| 13 | open_id | varchar | 255 | 0 | Y | N | 针对获取用户信息字段 | |
| 14 | create_time | timestamp | 19 | 0 | N | N | CURRENT_TIMESTAMP | 创建时间: |
| 15 | vip_level | varchar | 255 | 0 | Y | N | 会员等级 | |
| 16 | vip_discount | double | 11 | 2 | Y | N | 0.00 | 会员折扣 |
| 编号 | 名称 | 数据类型 | 长度 | 小数位 | 允许空值 | 主键 | 默认值 | 说明 |
| 1 | group_id | mediumint | 8 | 0 | N | Y | 用户组ID:[0,8388607] | |
| 2 | display | smallint | 5 | 0 | N | N | 100 | 显示顺序:[0,1000] |
| 3 | name | varchar | 16 | 0 | N | N | 名称:[0,16] | |
| 4 | description | varchar | 255 | 0 | Y | N | 描述:[0,255]描述该用户组的特点或权限范围 | |
| 5 | source_table | varchar | 255 | 0 | Y | N | 来源表: | |
| 6 | source_field | varchar | 255 | 0 | Y | N | 来源字段: | |
| 7 | source_id | int | 10 | 0 | N | N | 0 | 来源ID: |
| 8 | register | smallint | 5 | 0 | Y | N | 0 | 注册位置: |
| 9 | create_time | timestamp | 19 | 0 | N | N | CURRENT_TIMESTAMP | 创建时间: |
| 10 | update_time | timestamp | 19 | 0 | N | N | CURRENT_TIMESTAMP | 更新时间: |
| 编号 | 名称 | 数据类型 | 长度 | 小数位 | 允许空值 | 主键 | 默认值 | 说明 |
| 1 | work_submission_id | int | 10 | 0 | N | Y | 作品提交ID | |
| 2 | student_users | int | 10 | 0 | Y | N | 0 | 学生用户 |
| 3 | student_name | varchar | 64 | 0 | Y | N | 学生姓名 | |
| 4 | student_phone_number | varchar | 64 | 0 | Y | N | 学生电话 | |
| 5 | submission_date | date | 10 | 0 | Y | N | 提交日期 | |
| 6 | title_of_a_work | varchar | 64 | 0 | Y | N | 作品标题 | |
| 7 | work_files | varchar | 255 | 0 | Y | N | 作品文件 | |
| 8 | work_description | text | 65535 | 0 | Y | N | 作品说明 | |
| 9 | create_time | datetime | 19 | 0 | N | N | CURRENT_TIMESTAMP | 创建时间 |
| 10 | update_time | timestamp | 19 | 0 | N | N | CURRENT_TIMESTAMP | 更新时间 |
-
系统实现
- 学生用户模块的实现
4.1.1 前台首页界面
当进入大学生竞赛管理系统的时候,系统以上中下的布局进行展示,首先映入眼帘的是系统的导航栏,下面是轮播图,再往下是竞赛项目推荐,其主界面展示如下图所示。
图4-1 前台首页界面图
4.1.2 用户注册界面
大学生竞赛管理系统的游客和时可以进行注册登录,当用户右上角“注册”按钮的时候,当填写上自己的账号+密码+确认密码+昵称+邮箱等后再点击“注册”按钮后将会先验证输入的有没有空数据,再次验证密码和确认密码是否是一样的,最后验证输入的账户名和数据库表中已经注册的账户名是否重复,只有都验证没问题后即可用户注册成功。其用用户注册界面展示如下图所示。
图4-2注册界面图
注册关键代码如下:
/**
* 注册
* @param user
* @return
*/
@PostMapping("register")
public Map<String, Object> signUp(@RequestBody User user) {
// 查询用户
Map<String, String> query = new HashMap<>();
Map<String,Object> map = JSON.parseObject(JSON.toJSONString(user));
query.put("username",user.getUsername());
List list = service.selectBaseList(service.select(query, new HashMap<>()));
if (list.size()>0){
return error(30000, "用户已存在");
}
map.put("password",service.encryption(String.valueOf(map.get("password"))));
service.insert(map);
return success(1);
}
4.1.3 用户登录界面
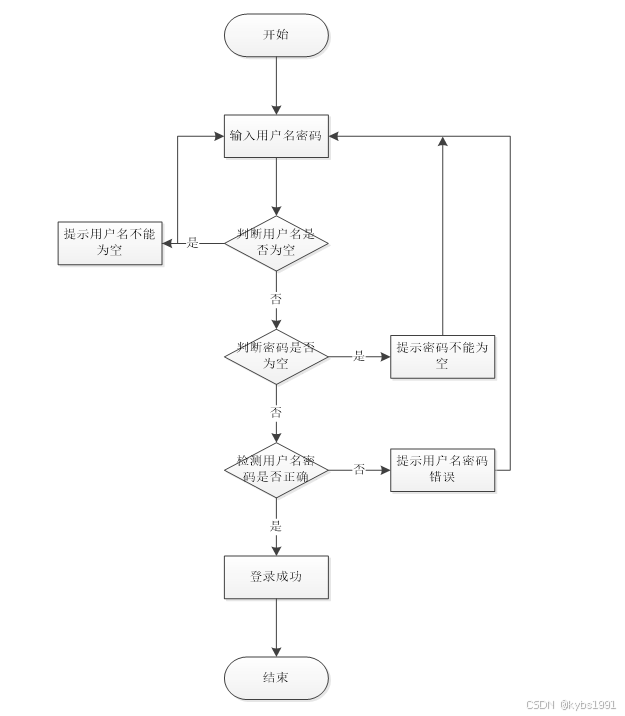
系统中的前台上注册后的用户是可以通过自己的账户名和密码进行登录的,当用户输入完整的自己的账户名和密码信息并点击“登录”按钮后,将会首先验证输入的有没有空数据,再次验证输入的账户名+密码和数据库中当前保存的用户信息是否一致,只有在一致后将会登录成功并自动跳转到大学生竞赛管理系统的首页中;否则将会提示相应错误信息。用户登录界面如下图所示。
图4-3用户登录界面图
登录代码如下:
/**
* 登录
* @param data
* @param httpServletRequest
* @return
*/
@PostMapping("login")
public Map<String, Object> login(@RequestBody Map<String, String> data, HttpServletRequest httpServletRequest) {
log.info("[执行登录接口]");
String username = data.get("username");
String email = data.get("email");
String phone = data.get("phone");
String password = data.get("password");
List resultList = null;
Map<String, String> map = new HashMap<>();
if(username != null && "".equals(username) == false){
map.put("username", username);
resultList = service.selectBaseList(service.select(map, new HashMap<>()));
}
else if(email != null && "".equals(email) == false){
map.put("email", email);
resultList = service.selectBaseList(service.select(map, new HashMap<>()));
}
else if(phone != null && "".equals(phone) == false){
map.put("phone", phone);
resultList = service.selectBaseList(service.select(map, new HashMap<>()));
}else{
return error(30000, "账号或密码不能为空");
}
if (resultList == null || password == null) {
return error(30000, "账号或密码不能为空");
}
//判断是否有这个用户
if (resultList.size()<=0){
return error(30000,"用户不存在");
}
User byUsername = (User) resultList.get(0);
Map<String, String> groupMap = new HashMap<>();
groupMap.put("name",byUsername.getUserGroup());
List groupList = userGroupService.selectBaseList(userGroupService.select(groupMap, new HashMap<>()));
if (groupList.size()<1){
return error(30000,"用户组不存在");
}
UserGroup userGroup = (UserGroup) groupList.get(0);
//查询用户审核状态
if (!StringUtils.isEmpty(userGroup.getSourceTable())){
String res = service.selectExamineState(userGroup.getSourceTable(),byUsername.getUserId());
if (res==null){
return error(30000,"用户不存在");
}
if (!res.equals("已通过")){
return error(30000,"该用户审核未通过");
}
}
//查询用户状态
if (byUsername.getState()!=1){
return error(30000,"用户非可用状态,不能登录");
}
String md5password = service.encryption(password);
if (byUsername.getPassword().equals(md5password)) {
// 存储Token到数据库
AccessToken accessToken = new AccessToken();
accessToken.setToken(UUID.randomUUID().toString().replaceAll("-", ""));
accessToken.setUser_id(byUsername.getUserId());
Duration duration = Duration.ofSeconds(7200L);
redisTemplate.opsForValue().set(accessToken.getToken(), accessToken,duration);
// 返回用户信息
JSONObject user = JSONObject.parseObject(JSONObject.toJSONString(byUsername));
user.put("token", accessToken.getToken());
JSONObject ret = new JSONObject();
ret.put("obj",user);
return success(ret);
} else {
return error(30000, "账号或密码不正确");
}
}
4.1.4竞赛项目界面
用户可以查看竞赛项目,在查询到自己想要了解的竞赛项目的时候,可以进入查看详细的介绍,支持用户对喜欢的竞赛项目进行收藏、点赞的功能。界面如下图所示。
图4-4竞赛项目界面图
当用户在大学生竞赛管理系统界面想要进行作品提交,还可以进行查询、重置的操作,申请报名界面如下图所示。
图4-5申请报名面图
评委用户可以查询作品提交的详情,并对学生提交的作品进行评奖,还可以进行查询、重置的操作。作品提交如下图所示。
图4-6作品提交界面图
评委用户可以对学生提交的作品做出评奖,在评奖情况详情页,输入几等奖进行提交。评奖情况如下图所示。
图4-7评奖情况界面图
-
- 管理员功能模块的实现
4.3.1 管理员登录界面
管理员进入到系统登录界面,需要填写正确的登录名、密码、选择权限等信息输入准确无误后登录进入到系统操作界面。管理员的账号是在数据表表中直接设置生成的,不需要进行注册;修改密码:管理员可以随时修改自己进入系统的登录密码,以保证系统的安全性。管理员登录界面如下图所示。
图4-8管理员登录界面图
管理员可以查看后台首页、系统用户、竞赛项目管理、申请报名管理、作品提交管理、评奖情况管理、获奖公示管理、系统管理(轮播图)、交流管理(交流论坛、论坛分类列表)等,并且可以根据需要进行相应的操作,管理员功能界面如下图所示。
图4-9管理员功能界面图
管理员可以对系统中所有的用户角色进行管控,包含了管理员、学生用户、评委用户这四种角色,如果需要添加新的用户,点击页面中的“添加”按钮根据提示输入上用户信息,点击“提交”以后在对应的用户界面就可以查看到了,可以点击用户后面的“删除”按钮直接删除某一用户。系统用户管理界面如下图所示。
图4-10系统用户管理界面图
用户管理关键代码如下:
@PostMapping("/add")
@Transactional
public Map<String, Object> add(HttpServletRequest request) throws IOException {
service.insert(service.readBody(request.getReader()));
return success(1);
}
public Map<String, Object> addMap(Map<String,Object> map){
service.insert(map);
return success(1);
}
点击“竞赛项目”按钮会显示自己添加的竞赛项目,如果想要添加新的竞赛项目,点击“添加”按钮根据提示输入竞赛项目,点击“提交”后在竞赛项目界面就可以显示了,如果信息有错可以对竞赛项目进行更新维护,也可以直接删除某一竞赛项目,还可以管理评论信息,界面如下图所示。
图4-11竞赛项目管理界面图
竞赛项目管理关键代码如下:
@PostMapping("/set")
@Transactional
public Map<String, Object> set(HttpServletRequest request) throws IOException {
service.update(service.readQuery(request), service.readConfig(request), service.readBody(request.getReader()));
return success(1);
}
4.3.5 交流管理界面
交流管理主要管理员是对交流论坛、论坛分类列表所属的分类进行管控,界面如下图所示。
图4-12交流管理界面图
测试存在于软件开发进程中的最后一个阶段,它可以保证一个软件的开发质量是否符合设计者的初衷,也为程序的正式上线做了最后一道质量检测的工序。软件测试主要是控制各种条件、包括软件输出方式,使用模式和运行环境等,来评估一个系统或应用是否符合设计标准。在软件测试过程中,我们一般刻意的去制造错误和极端条件,不能仅依照正常模式允许,而是多去尝试那些意外的情况。
系统测试包括:用户登录功能测试、竞赛项目查看测试、发布申请报名、获奖公示搜索、密码修改功能测试,如表6-1、6-2、6-3、6-4、6-5所示:
表6-1 用户登录功能测试表
| 用例名称 | 用户登录系统 |
| 目的 | 测试用户通过正确的用户名和密码可否登录功能 |
| 前提 | 未登录的情况下 |
| 测试流程 | 1) 进入登录页面 2) 输入正确的用户名和密码 |
| 预期结果 | 用户名和密码正确的时候,跳转到登录成功界面,反之则显示错误信息,提示重新输入 |
| 实际结果 | 实际结果与预期结果一致 |
竞赛项目查看功能测试:
表6-2 竞赛项目查看功能测试表
| 用例名称 | 竞赛项目查看 |
| 目的 | 测试竞赛项目查看功能 |
| 前提 | 用户登录 |
| 测试流程 | 点击竞赛项目列表 |
| 预期结果 | 可以查看到所有竞赛项目 |
| 实际结果 | 实际结果与预期结果一致 |
管理员发布申请报名测试:
表6-3 管理员发布申请报名测试表
| 用例名称 | 申请报名发布测试用例 |
| 目的 | 测试申请报名发布功能 |
| 前提 | 用户正常登录情况下 |
| 测试流程 | 1)点击申请报名管理,然后点击发布添加后并填写信息。 2)点击进行提交。 |
| 预期结果 | 提交以后,页面首页会显示新的申请报名请 |
| 实际结果 | 实际结果与预期结果一致 |
获奖公示搜索功能测试:
表6-4获奖公示搜索功能测试表
| 用例名称 | 接获奖公示搜索测试 |
| 目的 | 测试获奖公示录搜索功能 |
| 前提 | 无 |
| 测试流程 | 1)在搜索框填入搜索关键字。 2)点击搜索按钮。 |
| 预期结果 | 页面显示包含有搜索关键字的获奖公示 |
| 实际结果 | 实际结果与预期结果一致 |
密码修改功能测试:
表6-5 密码修改功能测试表
| 用例名称 | 密码修改测试用例 |
| 目的 | 测试管理员密码修改功能 |
| 前提 | 管理员用户正常登录情况下 |
| 测试流程 | 1)管理员密码修改并完成填写。 2)点击进行提交。 |
| 预期结果 | 使用新的密码可以登录 |
| 实际结果 | 实际结果与预期结果一致 |
经过对大学生竞赛管理系统的测试,我们已经完成了5大模块的检测,包括用户登录功能测试、竞赛项目查看测试、发布申请报名、获奖公示搜索、密码修改功能测试,这些功能为后续的推广运营提供了强有力的技术支持。
通过大学生竞赛管理系统的开发,本人巩固了之前学过的知识,如今将平时所学到的知识融合在设计中,在设计过程中,做了很多的准备,首先,在数据库系统的设计过程中,尤其是在数据库的工作原理、工作特点,对其深刻的讨论,与此同时,对于小型站点来说,最好服务器的选择,其次,利用所学的知识点分析所做的系统,并在此基础上设计。
目前本系统已经上线,正在试运行阶段,用户反馈良好,基本完成用户所需,试运行过程中没有出现阻断性问题,有一些不足和小问题也及时予以修正,系统上线后,为了保证数据的安全性,对系统进行了备份操作,系统备份是每两个月备份一次,数据库备份为每周备份一次,系统部署在租赁的云平台服务器中。
本次系统上线成功后,得到了用户的高度认可,但是在功能上和性能上还需做进一步的研究处理,使其有更高的性能和更好的用户体验。
系统在以后的升级过程中,需要解决一系列用户所提出的问题,例如打印过程中如何避免浏览器的兼容性问题,大量用户访问时,如何保持较高的响应速度,在系统今后的升级过程中将着重解决这些安全性问题。
参考文献
[1]束方鹏,张逸. 基于SpringBoot框架的数据转换系统及方法[P]. 江苏省: CN117289914A, 2023-12-26.
[2]Xiao Z ,Ali Y ,Xin W , et al. Sports Work Strategy of College Counselors Based on MySQL Database Big Data Analysis [J]. International Journal of Information Technology and Web Engineering (IJITWE), 2023, 18 (1): 1-14.
[3]吕晓钢,王鹏飞,封晨. 基于SpringBoot生产大屏监控系统的设计与实现[C]// 天津市电子学会. 第三十七届中国(天津)2023’IT、网络、信息技术、电子、仪器仪表创新学术会议论文集. 天津光电通信技术有限公司;, 2023: 3.
[4]Karthik G ,Debashish M ,Jagoda C , et al. Developing a MySQL Database for the Provenance of Black Tiger Prawns (Penaeus monodon). [J]. Foods (Basel, Switzerland), 2023, 12 (14):
[5]杨友法,郭城,汪浩源等. 基于SpringBoot+Vue技术的学科竞赛管理系统的设计与实现 [J]. 电脑知识与技术, 2023, 19 (10): 54-58.
[6]吴小芳. SSH框架下学科竞赛管理系统设计与实现 [J]. 福建电脑, 2022, 38 (05): 73-77.
[7]沈佳棋,倪珊,王杰等. 基于Vue+SpringBoot的分类学科竞赛管理系统设计 [J]. 无线互联科技, 2020, 17 (17): 74-77.
[8]任嘉,徐卓农,邓飞. 对高校学科竞赛管理系统改进的研究 [J]. 科技视界, 2020, (20): 168-170.
[9]刘伟,付元礼,黄辛迪等. 大学生学科竞赛管理系统的设计与实现 [J]. 电脑知识与技术, 2020, 16 (17): 25-27.
[10]于敏章,李黎,岳云华等. 大学生学科竞赛综合管理系统[P]. 四川省: CN111178689A, 2020-05-19.
[11]李炳乾. 智慧型校园背景下学科竞赛系统的建设研究 [J]. 吉林广播电视大学学报, 2019, (09): 120-121+160.
[12]李志昕,马月坤. 高校学科竞赛管理系统研发与应用 [J]. 计算机产品与流通, 2019, (09): 253.
[13]彭杨丽,徐家喜,陈培培. 基于Java EE学科竞赛管理系统的设计与实现 [J]. 电脑知识与技术, 2019, 14 (19): 93-95.
[14]刘敏. 基于SpringBoot框架社交网络平台的设计与实现[D]. 湖南大学, 2019.
[15]刘文利,高曼如. 基于LAMP技术的高校学科竞赛管理系统设计与实现 [J]. 电脑知识与技术, 2019, 13 (30): 82-83.
[16]洪杰,高曼如. 高校学科竞赛管理系统的web前端设计与实现 [J]. 电脑知识与技术, 2019, 13 (30): 100+119.
[17]Dhanistha L W ,Suntoyo,Rosyid M D , et al.Design of wave spectrum in the Java Sea[J].IOP Conference Series: Earth and Environmental Science,2024,1298(1):
[18]Wahyudi ,Tiffany K V ,Mulyadi Y , et al.Morpho-dynamic Induced Rip Currents in Klayar Beach, Pacitan, East Java, Indonesia[J].IOP Conference Series: Earth and Environmental Science,2024,1298(1):
[19]Wardhani K M ,Sulistiyorini A D .Assessment of the Quality of Raw Water for Salt Production in Pangarengan, Sampang, East Java[J].IOP Conference Series: Earth and Environmental Science,2024,1298(1):
[20]Sagala M P ,Bhomia K R ,Murdiyarso D .Assessment of coastal vulnerability to support mangrove restoration in the northern coast of Java, Indonesia[J].Regional Studies in Marine Science,2024,70103383-.
致 谢
伴随着设计的完成,大学生涯也随之即将结束。大学期间是我最珍惜的时光,大学时光中学会了很多,也成长了很多,这段时光中每一段回忆都刻在脑海中。感谢一起学习,一起成长同学们,和成长过程悉心教导的老师们,非常感激有你们的陪伴。
首先感谢我的指导老师,设计的完成离不开老师的一系列指导。在毕业设计的完成过程中,老师给出了很多中肯的建议,正是由于老师一丝不苟的工作态度,我的设计才能顺利的完成。
最后,感谢在大学生涯中每一位教导我的老师,是你们教给了我丰富的知识,更教会了我遇到问题时,如何去应对并解决。谢谢你们的帮助与支持。
请关注点赞+私信博主,免费领取项目源码
904

被折叠的 条评论
为什么被折叠?



