摘 要
随着生活和工作方面的压力逐渐增加,人们对宠物的依赖和需求也就变得越来越大。宠物网站是一个能使得繁忙的或者不喜欢出门的人,足不出户而又很方便地领养救助自己喜爱的宠物或者在线购买宠物用品,这样既满足了自己的心灵需要,也不会影响到工作或者浪费了休息的时间。如今现代信息技术的迅速发展和In ternet普遍运用,宠物网站对于商家来说,也是一个能很有效的提高他们的销售额的销售方式。
本文以Node.js+vue为开发技术,实现了一个宠物网站管理系统。宠物网站管理系统的主要使用者分为用户、和管理员;主要功能包括有:用户管理、宠物信息管理、宠物领养管理、宠物救助管理、活动赛事管理、系统管理、留言管理、通知公告管理、交流管理、商城管理等功能。通过这些功能模块的设计,基本上实现了整个宠物网站管理系统的过程。
具体在系统设计上,采用了Node.js+vue的结构,后台上采用Mysql数据库,是一个非常优秀的宠物网站管理系统。
关键词:宠物网站,Mysql数据库,Node.js的koa技术
Abstract
As the pressure in life and work gradually increases, people's dependence and demand for pets also become greater. A pet website is a convenient way for busy or reluctant travelers to adopt and rescue their beloved pets or purchase pet supplies online without leaving their homes. This not only satisfies their spiritual needs, but also does not affect work or waste their rest time. With the rapid development of modern information technology and the widespread use of In term, pet websites are also an effective sales method for businesses to increase their sales.
This article uses Node. js+Vue as the development technology to implement a pet website management system. The main users of the pet website management system are divided into users and administrators; The main functions include: user management, pet information management, pet adoption management, pet rescue management, event management, system management, message management, notification and announcement management, communication management, mall management, and other functions. Through the design of these functional modules, the entire process of pet website management system has been basically achieved.
In terms of system design, the structure of Node.js+Vue is adopted, and MySQL database is used in the background, making it an excellent pet website management system.
Keywords: pet website, MySQL database, koa technology for Node.js
目 录
第一章 绪论
1.1 研究背景
近年来,随着生活水平的不断提高与发展,越来越多人喜欢在宠物领养管理系统查看宠物信息,领养自己喜欢的宠物,将自己喜欢的宠物商品收藏,方便自己进行购买。宠物领养管理对用户和管理员都有很大帮助,在线寻主寻宠管理通过和数据库管理系软件协作来实现用户与管理员之间的一个很好的操作平台,基于这一点,设计了一个宠物网站管理。
经过对以上的情况进行分析,我们对用户的实际需求进行了详细的分析,指定出了相应的开发计划,为了方便用户在线进行查看宠物信息以及可以在线进行购买商品方面的管理操作,帮助宠物管理员节省很多的管理时间以及可以减少工作量,使得管理工作更加快捷顺利的进行,因此开发设计了该系统。
随着计算机的不断发展,已经融入到我们生活工作的每一个领域中,给我们的生活工作带来了很多的便利,因此,希望可以通过该系统的开发也能使宠物管理实现信息化管理,减轻人的负担,提高工作效率计。
1.2 研究的目的和意义
网上宠物商店研究目的和意义是为了满足人们对宠物的需求,提供更加便捷和高效的购物体验。随着社会生产力的发展,人民的生活得到普遍提高的同时,社会压力与日俱增。越来越多的人选择养宠物来作为自己的伴侣,因此对宠物的需求也越来越大。而传统的实体店存在很多问题,如品种不全、信息不对称等。这些问题使得消费者很难找到自己想要的宠物或者得到满意的服务。而网上宠物商店则可以解决这些问题。通过互联网技术的支持,网上宠物商店可以实现全天候、全方位的销售和服务,为消费者提供更加便捷和高效的购物体验。
此外,网上宠物商店还可以为商家提供更多的销售机会和更好的营销手段。与传统实体店相比,网上宠物商店不受地域限制,可以覆盖更广泛的消费群体。同时,网上宠物商店还可以通过大数据分析等技术手段了解消费者需求,并根据需求调整产品和服务策略,提高销售额和市场份额。
1.3 研究内容
通过对管理员和用户的需求分析,我们将该宠物网站的功能逐步进行了添加,然后进行功能分析和检测,而且针对这两方面进行了深入研究探讨,该宠物网站主要对开发背景、市场需求、数据库分析、功能模块以及开发技术进行了着重介绍和分析。最后对系统中的功能信息进行测试和分析。本次毕业实现的宠物网站,不管是可行性分析、系统整体框架设计还是编码,都需要严格遵守软件开发的三个周期八个阶段,在该系统的开发过程中,要保证系统具有良好的时效性、易安装性以及稳定性。在代码编写时一定要按照要求进行,让代码编写看起来更美观,开发出一个便于用户的使用的宠物网站是本次开发的主要目标。在系统完成之后,利用电脑来将系统进行安置,并且用户可以通过电脑随时查看用户信息。此次在宠物网站的开发中,对系统要进行可行性分析、系统需求分析等基本分析,并且完成系统的部署和测试,在这些功能都实现之后,通过电脑进行操作系统。系统规划分析中,需要按照以下所示的技术路线。
第二章 关键技术的研究
2.1 koa框架
Node.js是一个异步的世界,官方API支持的都是callback形式的异步编程模型,这会带来许多问题,例如:1、callback嵌套问题;2、异步函数中可能同步调用callback返回数据,带来不一致性。为了解决以上问题Koa出现了。
koa是由Express原班人马打造的,致力于成为一个更小、更富有表现力、更健壮的Web框架。使用koa编写web应用,可以免除重复繁琐的回调函数嵌套,并极大地提升错误处理的效率。koa不在内核方法中绑定任何中间件,它仅仅提供了一个轻量优雅的函数库,使得编写Web应用变得得心应手。开发思路和express差不多,最大的特点就是可以避免异步嵌套。
阿里内部就在使用Koa框架,并在Koa基础上面做了一些扩展和封装。并且基于koa开发了一个开源框架egg。
2.2 Vue.js 主要功能
Vue.js是一套构建用户界面的渐进式框架。与其他重量级框架不同的是,Vue采用自底向上增量开发的设计。Vue 的核心库只关注视图层,并且非常容易学习,非常容易与其它库或已有项目整合。另一方面,Vue 完全有能力驱动采用单文件组件和Vue生态系统支持的库开发的复杂单页应用。
Vue.js 的目标是通过尽可能简单的 API 实现响应的数据绑定和组合的视图组件。
Vue.js 自身不是一个全能框架——它只聚焦于视图层。因此它非常容易学习,非常容易与其它库或已有项目整合。另一方面,在与相关工具和支持库一起使用时,Vue.js 也能驱动复杂的单页应用。
2.3 MVVM模式介绍:
MVVM是Model-View-ViewModel的简写。它本质上就是MVC 的改进版。MVVM 就是将其中的View 的状态和行为抽象化,让我们将视图 UI 和业务逻辑分开。当然这些事 ViewModel 已经帮我们做了,它可以取出 Model 的数据同时帮忙处理 View 中由于需要展示内容而涉及的业务逻辑。微软的WPF带来了新的技术体验,如Silverlight、音频、视频、3D、动画……,这导致了软件UI层更加细节化、可定制化。同时,在技术层面,WPF也带来了 诸如Binding、Dependency Property、Routed Events、Command、DataTemplate、ControlTemplate等新特性。MVVM(Model-View-ViewModel)框架的由来便是MVP(Model-View-Presenter)模式与WPF结合的应用方式时发展演变过来的一种新型架构框架。它立足于原有MVP框架并且把WPF的新特性糅合进去,以应对客户日益复杂的需求变化。
2.4 B/S体系工作原理:
B/S架构采取浏览器请求,服务器响应的工作模式。
用户可以通过浏览器去访问Internet上由Web服务器产生的文本、数据、图片、动画、视频点播和声音等信息;
而每一个Web服务器又可以通过各种方式与数据库服务器连接,大量的数据实际存放在数据库服务器中;
从Web服务器上下载程序到本地来执行,在下载过程中若遇到与数据库有关的指令,由Web服务器交给数据库服务器来解释执行,并返回给Web服务器,Web服务器又返回给用户。在这种结构中,将许许多多的网连接到一块,形成一个巨大的网,即全球网。而各个企业可以在此结构的基础上建立自己的Internet。
在 B/S 模式中,用户是通过浏览器针对许多分布于网络上的服务器进行请求访问的,浏览器的请求通过服务器进行处理,并将处理结果以及相应的信息返回给浏览器,其他的数据加工、请求全部都是由Web Server完成的。通过该框架结构以及植入于操作系统内部的浏览器,该结构已经成为了当今软件应用的主流结构模式。
2.5 MySQL数据库
Mysql的语言是非结构化的,用户可以在数据上进行工作。MySQL因为其速度、可靠性和适应性而备受关注。大多数人都认为在不需要事务化处理的情况下,MySQL是管理内容最好的选择。并且因为Mysql的语言和结构比较简单,但是功能和存储信息量很强大,所以得到了普遍的应用。
Mysql数据库在编程过程中的作用是很广泛的,为用户进行数据查询带来了方便。Mysql数据库的应用因其灵活性强,功能强大,所以在实现某功能时只需要一小段代码,而不像其他程序需要编写大段代码。总体来说,Mysql数据库的语言相对要简洁很多。
数据流程分析主要就是数据存储的储藏室,它是在计算机上进行的,而不是现实中的储藏室。数据的存放是按固定格式,而不是无序的,其定义就是:长期有固定格式,可以共享的存储在计算机存储器上。数据库管理主要是数据存储、修改和增加以及数据表的建立。为了保证系统数据的正常运行,一些有能力的处理者可以进行管理而不需要专业的人来处理。数据表的建立,可以对数据表中的数据进行调整,数据的重新组合及重新构造,保证数据的安全性。介于数据库的功能强大等特点,本系统的开发主要应用了Mysql进行对数据的管理。
第三章 系统分析
通过对系统功能模块分析可以得知,主要是对项目元素组合、分解和更换做出相应的单元,再通过系统模块来规划出一个原则,系统的设计首先是围绕管理员需求进行开发设计的,主要是为了能够更好的管理信息和服务于用户,其次就是围绕用户信息管理进行设计,最终的设计必须要满足管理员和用户的需求,这样才能够实现系统的最大意义和价值,并且在设计的时候一定要避免代码相互重复的情况发生。
3.2 系统性能分析
1.系统功能完整性:根据系统每一个功能模块,都能够设计出当初的算法和代码,用户信息主要是以文字和表格的模式进行介绍。
2.系统运行分析:系统中的每一个功能都要有相应的代码和编写数据的关系。系统的物理的数据主要是通过需求分析和可行性分析进行分析和显示的。
3.界面设计:系统中的软件都是由不同的代码来进行处理和分析的,并且保证了系统界面的易操作性能。
4.安全分析:不同的角色要有不同的信息,所以我们登录系统时必须要使用自己的账号和密码进行登录,不能随意进行操作,这样才可以保证系统的安全性。
3.1 系统可行性分析
系统的开发环境和配置都是可以自行安装的,系统使用node.js的koa开发工具,使用比较成熟的Mysql数据库进行对系统用户和管理员之间相关的数据交互,根据技术语言对数据库,结合需求进行修改维护,可以使得系统运行更具有稳定性和安全性,从而完成实现系统的开发。
(1)硬件可行性分析
宠物网站及信息分析的设计对于所使用的计算机没有什么硬性的要求,计算机只要可以正常的使用进行代码的编写及页面设计就可行,主要是对于服务器有些要求,对于平台搭建完成要上传的服务器是有一定的要求的,服务器必须选择安全性比较高的,然后就是在打开系统必须顺畅,不能停顿太长时间;性价比高;安全性高。
(2)软件可行性分析
开发整个系统使用的是云计算,流量的可扩展性和基于流量的智能调整云计算的优点就是流量的可扩展性和基于流量的智能调整,保障系统的安全及数据信息的及时备份。
因此,我们从两个方面进行了可行性研究,可以看出系统的开发没有问题。
通过经济效益和社会价值来决定一个系统的存活问题,是否通过开发宠物网站来帮助管理员减少工作,是否能够方便用户的使用,假如开发的软件不能够实现成本节约和资源节约,并且还要投入大量的时间、经济和精力,那么这个系统的开发设计是没有意义和价值的,就不具备开发设计的条件。
此次开发的宠物网站登录界面是我们最常见的一种登录窗口进行造成的,只需通过电脑就可以登录访问,没有那些复杂的登录过程。该宠物网站主要是采用B/S结构、node.js的koa技术以及mysql数据库进行开发设计的,使得系统的开发更高效和稳定,也体现出来该系统的的现代化和规范化。用户可以轻松的进行学习,其系统主要特点就是易操作和易管理。
3.3 系统功能需求分析
任务需求分析是每个系统开发设计必不可少的一部分,系统质量的好坏可以直接影响系统的存活问题,所以我们必须要将任务需求分析做到位,宠物网站的设计在初期的分析是尤为重要的,通过任务分析可以更顺利的进行系统设计,并且保证了用户的满意度。
(1)注册用户功能需求用例图如图3-1所示。

图3-1 用户用例图
- 管理员功能需求用例图如图3-2所示。

图3-2 管理员用例图
第四章 系统设计
4.1 系统的功能结构图
经过系统需求分析,该宠物网站的设计与实现功能结构图如图4-1所示:
图4-1 系统功能结构图
4.2 数据库概念结构设计
4.2.1 数据库E-R图
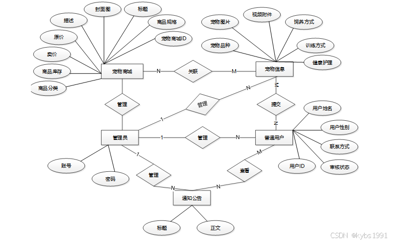
概念设计主要是通过数据库的概念结构和模式进行建立数据库嗯逻辑结构,然后利用数据库的DBMS进行完成,它不需要计算机系统的支持。通过系统的整体来看,主要是对数据库进行管理、整理、更新等操作。数据库的功能是非常强大的,每个系统的开发肯定离不开数据库,通过数据库可以看得出整个系统的质量和效率,根据以上的系统分析,对系统中的主要实体进行规划。以下是宠物网站总体E-R关系图实体图。
图4-2 宠物网站总体E-R关系图实体图
4.2.2 数据库逻辑结构设计
数据库的主要功能就是对相关信息就行存储,通过某种计算进行数据储存,其数据库的数据存储是井井有条的。并且其中的数据具有一定的独立性和安全性。通过对系统功能设计的要求和功能模块的规划,该宠物网站的设计与实现设计到了多个数据表。以下信息是介绍数据库表的设计结构以及功能建立数据库表:
| 编号 | 名称 | 数据类型 | 长度 | 小数位 | 允许空值 | 主键 | 默认值 | 说明 |
| 1 | token_id | int | 10 | 0 | N | Y | 临时访问牌ID | |
| 2 | token | varchar | 64 | 0 | Y | N | 临时访问牌 | |
| 3 | info | text | 65535 | 0 | Y | N | ||
| 4 | maxage | int | 10 | 0 | N | N | 2 | 最大寿命:默认2小时 |
| 5 | create_time | timestamp | 19 | 0 | N | N | CURRENT_TIMESTAMP | 创建时间: |
| 6 | update_time | timestamp | 19 | 0 | N | N | CURRENT_TIMESTAMP | 更新时间: |
| 7 | user_id | int | 10 | 0 | N | N | 0 | 用户编号: |
| 编号 | 名称 | 数据类型 | 长度 | 小数位 | 允许空值 | 主键 | 默认值 | 说明 |
| 1 | address_id | int | 10 | 0 | N | Y | 收货地址: | |
| 2 | name | varchar | 32 | 0 | Y | N | 姓名: | |
| 3 | phone | varchar | 13 | 0 | Y | N | 手机: | |
| 4 | postcode | varchar | 8 | 0 | Y | N | 邮编: | |
| 5 | address | varchar | 255 | 0 | N | N | 地址: | |
| 6 | user_id | mediumint | 8 | 0 | N | N | 用户ID:[0,8388607]用户获取其他与用户相关的数据 | |
| 7 | create_time | timestamp | 19 | 0 | N | N | CURRENT_TIMESTAMP | 创建时间: |
| 8 | update_time | timestamp | 19 | 0 | N | N | CURRENT_TIMESTAMP | 更新时间: |
| 9 | default | bit | 1 | 0 | N | N | 0 | 默认判断 |
| 编号 | 名称 | 数据类型 | 长度 | 小数位 | 允许空值 | 主键 | 默认值 | 说明 |
| 1 | auth_id | int | 10 | 0 | N | Y | 授权ID: | |
| 2 | user_group | varchar | 64 | 0 | Y | N | 用户组: | |
| 3 | mod_name | varchar | 64 | 0 | Y | N | 模块名: | |
| 4 | table_name | varchar | 64 | 0 | Y | N | 表名: | |
| 5 | page_title | varchar | 255 | 0 | Y | N | 页面标题: | |
| 6 | path | varchar | 255 | 0 | Y | N | 路由路径: | |
| 7 | position | varchar | 32 | 0 | Y | N | 位置: | |
| 8 | mode | varchar | 32 | 0 | N | N | _blank | 跳转方式: |
| 9 | add | tinyint | 3 | 0 | N | N | 1 | 是否可增加: |
| 10 | del | tinyint | 3 | 0 | N | N | 1 | 是否可删除: |
| 11 | set | tinyint | 3 | 0 | N | N | 1 | 是否可修改: |
| 12 | get | tinyint | 3 | 0 | N | N | 1 | 是否可查看: |
| 13 | field_add | text | 65535 | 0 | Y | N | 添加字段: | |
| 14 | field_set | text | 65535 | 0 | Y | N | 修改字段: | |
| 15 | field_get | text | 65535 | 0 | Y | N | 查询字段: | |
| 16 | table_nav_name | varchar | 500 | 0 | Y | N | 跨表导航名称: | |
| 17 | table_nav | varchar | 500 | 0 | Y | N | 跨表导航: | |
| 18 | option | text | 65535 | 0 | Y | N | 配置: | |
| 19 | create_time | timestamp | 19 | 0 | N | N | CURRENT_TIMESTAMP | 创建时间: |
| 20 | update_time | timestamp | 19 | 0 | N | N | CURRENT_TIMESTAMP | 更新时间: |
| 编号 | 名称 | 数据类型 | 长度 | 小数位 | 允许空值 | 主键 | 默认值 | 说明 |
| 1 | cart_id | int | 10 | 0 | N | Y | 购物车ID: | |
| 2 | title | varchar | 64 | 0 | Y | N | 标题: | |
| 3 | img | varchar | 255 | 0 | N | N | 0 | 图片: |
| 4 | user_id | int | 10 | 0 | N | N | 0 | 用户ID: |
| 5 | create_time | timestamp | 19 | 0 | N | N | CURRENT_TIMESTAMP | 创建时间: |
| 6 | update_time | timestamp | 19 | 0 | N | N | CURRENT_TIMESTAMP | 更新时间: |
| 7 | state | int | 10 | 0 | N | N | 0 | 状态:使用中,已失效 |
| 8 | price | double | 9 | 2 | N | N | 0.00 | 单价: |
| 9 | price_ago | double | 9 | 2 | N | N | 0.00 | 原价: |
| 10 | price_count | double | 11 | 2 | N | N | 0.00 | 总价: |
| 11 | num | int | 10 | 0 | N | N | 1 | 数量: |
| 12 | goods_id | mediumint | 8 | 0 | N | N | 商品id:[0,8388607] | |
| 13 | type | varchar | 64 | 0 | N | N | 未分类 | 商品分类: |
| 14 | description | varchar | 255 | 0 | Y | N | 描述:[0,255]用于产品规格描述 |
| 编号 | 名称 | 数据类型 | 长度 | 小数位 | 允许空值 | 主键 | 默认值 | 说明 |
| 1 | collect_id | int | 10 | 0 | N | Y | 收藏ID: | |
| 2 | user_id | int | 10 | 0 | N | N | 0 | 收藏人ID: |
| 3 | source_table | varchar | 255 | 0 | Y | N | 来源表: | |
| 4 | source_field | varchar | 255 | 0 | Y | N | 来源字段: | |
| 5 | source_id | int | 10 | 0 | N | N | 0 | 来源ID: |
| 6 | title | varchar | 255 | 0 | Y | N | 标题: | |
| 7 | img | varchar | 255 | 0 | Y | N | 封面: | |
| 8 | create_time | timestamp | 19 | 0 | N | N | CURRENT_TIMESTAMP | 创建时间: |
| 9 | update_time | timestamp | 19 | 0 | N | N | CURRENT_TIMESTAMP | 更新时间: |
| 编号 | 名称 | 数据类型 | 长度 | 小数位 | 允许空值 | 主键 | 默认值 | 说明 |
| 1 | comment_id | int | 10 | 0 | N | Y | 评论ID: | |
| 2 | user_id | int | 10 | 0 | N | N | 0 | 评论人ID: |
| 3 | reply_to_id | int | 10 | 0 | N | N | 0 | 回复评论ID:空为0 |
| 4 | content | longtext | 2147483647 | 0 | Y | N | 内容: | |
| 5 | nickname | varchar | 255 | 0 | Y | N | 昵称: | |
| 6 | avatar | varchar | 255 | 0 | Y | N | 头像地址:[0,255] | |
| 7 | create_time | timestamp | 19 | 0 | N | N | CURRENT_TIMESTAMP | 创建时间: |
| 8 | update_time | timestamp | 19 | 0 | N | N | CURRENT_TIMESTAMP | 更新时间: |
| 9 | source_table | varchar | 255 | 0 | Y | N | 来源表: | |
| 10 | source_field | varchar | 255 | 0 | Y | N | 来源字段: | |
| 11 | source_id | int | 10 | 0 | N | N | 0 | 来源ID: |
| 编号 | 名称 | 数据类型 | 长度 | 小数位 | 允许空值 | 主键 | 默认值 | 说明 |
| 1 | event_events_id | int | 10 | 0 | N | Y | 活动赛事ID | |
| 2 | activity_name | varchar | 64 | 0 | Y | N | 活动名称 | |
| 3 | activity_type | varchar | 64 | 0 | Y | N | 活动类型 | |
| 4 | activity_images | varchar | 255 | 0 | Y | N | 活动图片 | |
| 5 | event_location | varchar | 64 | 0 | Y | N | 活动地点 | |
| 6 | activity_time | datetime | 19 | 0 | Y | N | 活动时间 | |
| 7 | activity_content | text | 65535 | 0 | Y | N | 活动内容 | |
| 8 | hits | int | 10 | 0 | N | N | 0 | 点击数 |
| 9 | praise_len | int | 10 | 0 | N | N | 0 | 点赞数 |
| 10 | create_time | datetime | 19 | 0 | N | N | CURRENT_TIMESTAMP | 创建时间 |
| 11 | update_time | timestamp | 19 | 0 | N | N | CURRENT_TIMESTAMP | 更新时间 |
| 编号 | 名称 | 数据类型 | 长度 | 小数位 | 允许空值 | 主键 | 默认值 | 说明 |
| 1 | forum_id | mediumint | 8 | 0 | N | Y | 论坛id | |
| 2 | display | smallint | 5 | 0 | N | N | 100 | 排序 |
| 3 | user_id | mediumint | 8 | 0 | N | N | 0 | 用户ID |
| 4 | nickname | varchar | 16 | 0 | Y | N | 昵称:[0,16] | |
| 5 | praise_len | int | 10 | 0 | Y | N | 0 | 点赞数 |
| 6 | hits | int | 10 | 0 | N | N | 0 | 访问数 |
| 7 | title | varchar | 125 | 0 | N | N | 标题 | |
| 8 | keywords | varchar | 125 | 0 | Y | N | 关键词 | |
| 9 | description | varchar | 255 | 0 | Y | N | 描述 | |
| 10 | url | varchar | 255 | 0 | Y | N | 来源地址 | |
| 11 | tag | varchar | 255 | 0 | Y | N | 标签 | |
| 12 | img | text | 65535 | 0 | Y | N | 封面图 | |
| 13 | content | longtext | 2147483647 | 0 | Y | N | 正文 | |
| 14 | create_time | timestamp | 19 | 0 | N | N | CURRENT_TIMESTAMP | 创建时间: |
| 15 | update_time | timestamp | 19 | 0 | N | N | CURRENT_TIMESTAMP | 更新时间: |
| 16 | avatar | varchar | 255 | 0 | Y | N | 发帖人头像: | |
| 17 | type | varchar | 64 | 0 | N | N | 0 | 论坛分类:[0,1000]用来搜索指定类型的论坛帖 |
| 编号 | 名称 | 数据类型 | 长度 | 小数位 | 允许空值 | 主键 | 默认值 | 说明 |
| 1 | type_id | smallint | 5 | 0 | N | Y | 分类ID:[0,10000] | |
| 2 | name | varchar | 16 | 0 | N | N | 分类名称:[2,16] | |
| 3 | description | varchar | 255 | 0 | Y | N | 描述:[0,255]描述该分类的作用 | |
| 4 | url | varchar | 255 | 0 | Y | N | 外链地址:[0,255]如果该分类是跳转到其他网站的情况下,就在该URL上设置 | |
| 5 | father_id | smallint | 5 | 0 | N | N | 0 | 上级分类ID:[0,32767] |
| 6 | icon | varchar | 255 | 0 | Y | N | 分类图标: | |
| 7 | create_time | timestamp | 19 | 0 | N | N | CURRENT_TIMESTAMP | 创建时间: |
| 8 | update_time | timestamp | 19 | 0 | N | N | CURRENT_TIMESTAMP | 更新时间: |
| 编号 | 名称 | 数据类型 | 长度 | 小数位 | 允许空值 | 主键 | 默认值 | 说明 |
| 1 | goods_id | mediumint | 8 | 0 | N | Y | 产品id:[0,8388607] | |
| 2 | title | varchar | 125 | 0 | Y | N | 标题:[0,125]用于产品和html的<title>标签中 | |
| 3 | img | text | 65535 | 0 | Y | N | 封面图:用于显示于产品列表页 | |
| 4 | description | varchar | 255 | 0 | Y | N | 描述:[0,255]用于产品规格描述 | |
| 5 | price_ago | double | 8 | 2 | N | N | 0.00 | 原价:[1] |
| 6 | price | double | 8 | 2 | N | N | 0.00 | 卖价:[1] |
| 7 | sales | int | 10 | 0 | N | N | 0 | 销量:[0,1000000000] |
| 8 | inventory | int | 10 | 0 | N | N | 0 | 商品库存 |
| 9 | type | varchar | 64 | 0 | N | N | 商品分类: | |
| 10 | hits | int | 10 | 0 | N | N | 0 | 点击量:[0,1000000000]访问这篇产品的人次 |
| 11 | content | longtext | 2147483647 | 0 | Y | N | 正文:产品的主体内容 | |
| 12 | img_1 | text | 65535 | 0 | Y | N | 主图1: | |
| 13 | img_2 | text | 65535 | 0 | Y | N | 主图2: | |
| 14 | img_3 | text | 65535 | 0 | Y | N | 主图3: | |
| 15 | img_4 | text | 65535 | 0 | Y | N | 主图4: | |
| 16 | img_5 | text | 65535 | 0 | Y | N | 主图5: | |
| 17 | create_time | timestamp | 19 | 0 | N | N | CURRENT_TIMESTAMP | 创建时间: |
| 18 | update_time | timestamp | 19 | 0 | N | N | CURRENT_TIMESTAMP | 更新时间: |
| 19 | customize_field | text | 65535 | 0 | Y | N | 自定义字段 | |
| 20 | source_table | varchar | 255 | 0 | Y | N | 来源表: | |
| 21 | source_field | varchar | 255 | 0 | Y | N | 来源字段: | |
| 22 | source_id | int | 10 | 0 | N | N | 0 | 来源ID: |
| 23 | user_id | int | 10 | 0 | Y | N | 0 | 添加人 |
| 编号 | 名称 | 数据类型 | 长度 | 小数位 | 允许空值 | 主键 | 默认值 | 说明 |
| 1 | type_id | int | 10 | 0 | N | Y | 商品分类ID: | |
| 2 | father_id | smallint | 5 | 0 | N | N | 0 | 上级分类ID:[0,32767] |
| 3 | name | varchar | 255 | 0 | Y | N | 商品名称: | |
| 4 | desc | varchar | 255 | 0 | Y | N | 描述: | |
| 5 | icon | varchar | 255 | 0 | Y | N | 图标: | |
| 6 | source_table | varchar | 255 | 0 | Y | N | 来源表: | |
| 7 | source_field | varchar | 255 | 0 | Y | N | 来源字段: | |
| 8 | create_time | timestamp | 19 | 0 | N | N | CURRENT_TIMESTAMP | 创建时间: |
| 9 | update_time | timestamp | 19 | 0 | N | N | CURRENT_TIMESTAMP | 更新时间: |
| 编号 | 名称 | 数据类型 | 长度 | 小数位 | 允许空值 | 主键 | 默认值 | 说明 |
| 1 | hits_id | int | 10 | 0 | N | Y | 点赞ID: | |
| 2 | user_id | int | 10 | 0 | N | N | 0 | 点赞人: |
| 3 | create_time | timestamp | 19 | 0 | N | N | CURRENT_TIMESTAMP | 创建时间: |
| 4 | update_time | timestamp | 19 | 0 | N | N | CURRENT_TIMESTAMP | 更新时间: |
| 5 | source_table | varchar | 255 | 0 | Y | N | 来源表: | |
| 6 | source_field | varchar | 255 | 0 | Y | N | 来源字段: | |
| 7 | source_id | int | 10 | 0 | N | N | 0 | 来源ID: |
| 编号 | 名称 | 数据类型 | 长度 | 小数位 | 允许空值 | 主键 | 默认值 | 说明 |
| 1 | logistics_delivery_id | int | 10 | 0 | N | Y | 物流配送ID | |
| 2 | order_number | varchar | 64 | 0 | Y | N | 订单号 | |
| 3 | product_name | varchar | 64 | 0 | Y | N | 商品名称 | |
| 4 | purchase_quantity | varchar | 64 | 0 | Y | N | 购买数量 | |
| 5 | total_transaction_amount | double | 11 | 2 | Y | N | 0.00 | 交易总额 |
| 6 | the_date_of_issuance | date | 10 | 0 | Y | N | 发货日期 | |
| 7 | delivery_number | varchar | 30 | 0 | Y | N | 配送订单 | |
| 8 | ordinary_users | int | 10 | 0 | Y | N | 0 | 普通用户 |
| 9 | shipping_address | varchar | 64 | 0 | Y | N | 收货地址 | |
| 10 | delivery_status | varchar | 64 | 0 | Y | N | 配送状态 | |
| 11 | signing_status | varchar | 64 | 0 | Y | N | 签收状态 | |
| 12 | recommend | int | 10 | 0 | N | N | 0 | 智能推荐 |
| 13 | contact_name | varchar | 255 | 0 | Y | N | 联系人名字 | |
| 14 | merchant_id | int | 10 | 0 | Y | N | 商家id | |
| 15 | create_time | datetime | 19 | 0 | N | N | CURRENT_TIMESTAMP | 创建时间 |
| 16 | update_time | timestamp | 19 | 0 | N | N | CURRENT_TIMESTAMP | 更新时间 |
| 编号 | 名称 | 数据类型 | 长度 | 小数位 | 允许空值 | 主键 | 默认值 | 说明 |
| 1 | message_id | int | 10 | 0 | N | Y | 留言板ID: | |
| 2 | user_id | int | 10 | 0 | N | N | 0 | 用户ID: |
| 3 | title | varchar | 64 | 0 | Y | N | 标题: | |
| 4 | content | longtext | 2147483647 | 0 | N | N | 内容: | |
| 5 | nickname | varchar | 32 | 0 | N | N | 昵称: | |
| 6 | avatar | varchar | 255 | 0 | Y | N | 头像: | |
| 7 | | varchar | 125 | 0 | Y | N | 留言者邮箱 | |
| 8 | phone | varchar | 11 | 0 | Y | N | 留言者手机号码 | |
| 9 | create_time | timestamp | 19 | 0 | N | N | CURRENT_TIMESTAMP | 创建时间: |
| 10 | update_time | timestamp | 19 | 0 | N | N | CURRENT_TIMESTAMP | 更新时间: |
| 11 | reply | longtext | 2147483647 | 0 | Y | N | 回复 | |
| 12 | reply_state | tinyint | 4 | 0 | Y | N | 0 | 回复状态 |
| 编号 | 名称 | 数据类型 | 长度 | 小数位 | 允许空值 | 主键 | 默认值 | 说明 |
| 1 | notice_id | mediumint | 8 | 0 | N | Y | 公告id: | |
| 2 | title | varchar | 125 | 0 | N | N | 标题: | |
| 3 | content | longtext | 2147483647 | 0 | Y | N | 正文: | |
| 4 | create_time | timestamp | 19 | 0 | N | N | CURRENT_TIMESTAMP | 创建时间: |
| 5 | update_time | timestamp | 19 | 0 | N | N | CURRENT_TIMESTAMP | 更新时间: |
| 编号 | 名称 | 数据类型 | 长度 | 小数位 | 允许空值 | 主键 | 默认值 | 说明 |
| 1 | order_id | int | 10 | 0 | N | Y | 订单ID: | |
| 2 | order_number | varchar | 64 | 0 | Y | N | 订单号: | |
| 3 | goods_id | mediumint | 8 | 0 | N | N | 商品id:[0,8388607] | |
| 4 | title | varchar | 32 | 0 | Y | N | 商品标题: | |
| 5 | img | varchar | 255 | 0 | Y | N | 商品图片: | |
| 6 | price | double | 10 | 2 | N | N | 0.00 | 价格: |
| 7 | price_ago | double | 10 | 2 | N | N | 0.00 | 原价: |
| 8 | num | int | 10 | 0 | N | N | 1 | 数量: |
| 9 | price_count | double | 8 | 2 | N | N | 0.00 | 总价: |
| 10 | norms | varchar | 255 | 0 | Y | N | 规格: | |
| 11 | type | varchar | 64 | 0 | N | N | 未分类 | 商品分类: |
| 12 | contact_name | varchar | 32 | 0 | Y | N | 联系人姓名: | |
| 13 | contact_email | varchar | 125 | 0 | Y | N | 联系人邮箱: | |
| 14 | contact_phone | varchar | 11 | 0 | Y | N | 联系人手机: | |
| 15 | contact_address | varchar | 255 | 0 | Y | N | 收件地址: | |
| 16 | postal_code | varchar | 9 | 0 | Y | N | 邮政编码: | |
| 17 | user_id | int | 10 | 0 | N | N | 0 | 买家ID: |
| 18 | merchant_id | mediumint | 8 | 0 | N | N | 0 | 商家ID: |
| 19 | create_time | timestamp | 19 | 0 | N | N | CURRENT_TIMESTAMP | 创建时间: |
| 20 | update_time | timestamp | 19 | 0 | N | N | CURRENT_TIMESTAMP | 更新时间: |
| 21 | description | varchar | 255 | 0 | Y | N | 描述:[0,255]用于产品规格描述 | |
| 22 | state | varchar | 16 | 0 | N | N | 待付款 | 订单状态:待付款,待发货,待签收,已签收,待退款,已退款,已拒绝,已完成 |
| 23 | remark | text | 65535 | 0 | Y | N | 订单备注 | |
| 24 | delivery_state | varchar | 16 | 0 | Y | N | 未配送 | 发货状态:未配送,已配送 |
| 25 | vip_discount | double | 11 | 2 | Y | N | 0.00 | 折扣 |
| 编号 | 名称 | 数据类型 | 长度 | 小数位 | 允许空值 | 主键 | 默认值 | 说明 |
| 1 | pet_adoption_id | int | 10 | 0 | N | Y | 宠物领养ID | |
| 2 | pet_breeds | varchar | 64 | 0 | Y | N | 宠物品种 | |
| 3 | pet_pictures | varchar | 255 | 0 | Y | N | 宠物图片 | |
| 4 | pet_gender | varchar | 64 | 0 | Y | N | 宠物性别 | |
| 5 | pet_age | int | 10 | 0 | Y | N | 0 | 宠物年龄 |
| 6 | contact_information | varchar | 64 | 0 | Y | N | 联系方式 | |
| 7 | vaccine_situation | text | 65535 | 0 | Y | N | 疫苗情况 | |
| 8 | hits | int | 10 | 0 | N | N | 0 | 点击数 |
| 9 | praise_len | int | 10 | 0 | N | N | 0 | 点赞数 |
| 10 | create_time | datetime | 19 | 0 | N | N | CURRENT_TIMESTAMP | 创建时间 |
| 11 | update_time | timestamp | 19 | 0 | N | N | CURRENT_TIMESTAMP | 更新时间 |
| 编号 | 名称 | 数据类型 | 长度 | 小数位 | 允许空值 | 主键 | 默认值 | 说明 |
| 1 | pet_assistance_id | int | 10 | 0 | N | Y | 宠物救助ID | |
| 2 | regular_users | int | 10 | 0 | Y | N | 0 | 普通用户 |
| 3 | user_name | varchar | 64 | 0 | Y | N | 用户姓名 | |
| 4 | pet_breeds | varchar | 64 | 0 | Y | N | 宠物品种 | |
| 5 | pet_situation | varchar | 64 | 0 | Y | N | 宠物情况 | |
| 6 | pet_pictures | varchar | 255 | 0 | Y | N | 宠物图片 | |
| 7 | pet_gender | varchar | 64 | 0 | Y | N | 宠物性别 | |
| 8 | pet_age | int | 10 | 0 | Y | N | 0 | 宠物年龄 |
| 9 | contact_information | varchar | 64 | 0 | Y | N | 联系方式 | |
| 10 | pet_details | text | 65535 | 0 | Y | N | 宠物详情 | |
| 11 | hits | int | 10 | 0 | N | N | 0 | 点击数 |
| 12 | praise_len | int | 10 | 0 | N | N | 0 | 点赞数 |
| 13 | create_time | datetime | 19 | 0 | N | N | CURRENT_TIMESTAMP | 创建时间 |
| 14 | update_time | timestamp | 19 | 0 | N | N | CURRENT_TIMESTAMP | 更新时间 |
| 编号 | 名称 | 数据类型 | 长度 | 小数位 | 允许空值 | 主键 | 默认值 | 说明 |
| 1 | pet_breeds_id | int | 10 | 0 | N | Y | 宠物信息ID | |
| 2 | pet_breeds | varchar | 64 | 0 | Y | N | 宠物品种 | |
| 3 | pet_pictures | varchar | 255 | 0 | Y | N | 宠物图片 | |
| 4 | video_attachments | varchar | 255 | 0 | Y | N | 视频附件 | |
| 5 | feeding_method | longtext | 2147483647 | 0 | Y | N | 饲养方式 | |
| 6 | training_methods | longtext | 2147483647 | 0 | Y | N | 训练方式 | |
| 7 | health_care | longtext | 2147483647 | 0 | Y | N | 健康护理 | |
| 8 | hits | int | 10 | 0 | N | N | 0 | 点击数 |
| 9 | praise_len | int | 10 | 0 | N | N | 0 | 点赞数 |
| 10 | create_time | datetime | 19 | 0 | N | N | CURRENT_TIMESTAMP | 创建时间 |
| 11 | update_time | timestamp | 19 | 0 | N | N | CURRENT_TIMESTAMP | 更新时间 |
| 编号 | 名称 | 数据类型 | 长度 | 小数位 | 允许空值 | 主键 | 默认值 | 说明 |
| 1 | pet_mall_id | int | 10 | 0 | N | Y | 宠物商城ID | |
| 2 | product_specifications | varchar | 64 | 0 | Y | N | 商品规格 | |
| 3 | hits | int | 10 | 0 | N | N | 0 | 点击数 |
| 4 | praise_len | int | 10 | 0 | N | N | 0 | 点赞数 |
| 5 | cart_title | varchar | 125 | 0 | Y | N | 标题:[0,125]用于产品html的标签中 | |
| 6 | cart_img | text | 65535 | 0 | Y | N | 封面图:用于显示于产品列表页 | |
| 7 | cart_description | varchar | 255 | 0 | Y | N | 描述:[0,255]用于产品规格描述 | |
| 8 | cart_price_ago | double | 8 | 2 | N | N | 0.00 | 原价:[1] |
| 9 | cart_price | double | 8 | 2 | N | N | 0.00 | 卖价:[1] |
| 10 | cart_inventory | int | 10 | 0 | N | N | 0 | 商品库存 |
| 11 | cart_type | varchar | 64 | 0 | N | N | 未分类 | 商品分类: |
| 12 | cart_content | longtext | 2147483647 | 0 | Y | N | 正文:产品的主体内容 | |
| 13 | cart_img_1 | text | 65535 | 0 | Y | N | 主图1: | |
| 14 | cart_img_2 | text | 65535 | 0 | Y | N | 主图2: | |
| 15 | cart_img_3 | text | 65535 | 0 | Y | N | 主图3: | |
| 16 | cart_img_4 | text | 65535 | 0 | Y | N | 主图4: | |
| 17 | cart_img_5 | text | 65535 | 0 | Y | N | 主图5: | |
| 18 | create_time | datetime | 19 | 0 | N | N | CURRENT_TIMESTAMP | 创建时间 |
| 19 | update_time | timestamp | 19 | 0 | N | N | CURRENT_TIMESTAMP | 更新时间 |
| 编号 | 名称 | 数据类型 | 长度 | 小数位 | 允许空值 | 主键 | 默认值 | 说明 |
| 1 | praise_id | int | 10 | 0 | N | Y | 点赞ID: | |
| 2 | user_id | int | 10 | 0 | N | N | 0 | 点赞人: |
| 3 | create_time | timestamp | 19 | 0 | N | N | CURRENT_TIMESTAMP | 创建时间: |
| 4 | update_time | timestamp | 19 | 0 | N | N | CURRENT_TIMESTAMP | 更新时间: |
| 5 | source_table | varchar | 255 | 0 | Y | N | 来源表: | |
| 6 | source_field | varchar | 255 | 0 | Y | N | 来源字段: | |
| 7 | source_id | int | 10 | 0 | N | N | 0 | 来源ID: |
| 8 | status | bit | 1 | 0 | N | N | 1 | 点赞状态:1为点赞,0已取消 |
| 编号 | 名称 | 数据类型 | 长度 | 小数位 | 允许空值 | 主键 | 默认值 | 说明 |
| 1 | regular_users_id | int | 10 | 0 | N | Y | 普通用户ID | |
| 2 | user_name | varchar | 64 | 0 | Y | N | 用户姓名 | |
| 3 | user_gender | varchar | 64 | 0 | Y | N | 用户性别 | |
| 4 | contact_information | varchar | 64 | 0 | Y | N | 联系方式 | |
| 5 | examine_state | varchar | 16 | 0 | N | N | 已通过 | 审核状态 |
| 6 | user_id | int | 10 | 0 | N | N | 0 | 用户ID |
| 7 | create_time | datetime | 19 | 0 | N | N | CURRENT_TIMESTAMP | 创建时间 |
| 8 | update_time | timestamp | 19 | 0 | N | N | CURRENT_TIMESTAMP | 更新时间 |
| 编号 | 名称 | 数据类型 | 长度 | 小数位 | 允许空值 | 主键 | 默认值 | 说明 |
| 1 | sensitive_vocabulary_id | int | 10 | 0 | N | Y | 敏感词汇ID | |
| 2 | sensitive_vocabulary | varchar | 64 | 0 | Y | N | 敏感词汇 | |
| 3 | create_time | datetime | 19 | 0 | N | N | CURRENT_TIMESTAMP | 创建时间 |
| 4 | update_time | timestamp | 19 | 0 | N | N | CURRENT_TIMESTAMP | 更新时间 |
| 编号 | 名称 | 数据类型 | 长度 | 小数位 | 允许空值 | 主键 | 默认值 | 说明 |
| 1 | slides_id | int | 10 | 0 | N | Y | 轮播图ID: | |
| 2 | title | varchar | 64 | 0 | Y | N | 标题: | |
| 3 | content | varchar | 255 | 0 | Y | N | 内容: | |
| 4 | url | varchar | 255 | 0 | Y | N | 链接: | |
| 5 | img | varchar | 255 | 0 | Y | N | 轮播图: | |
| 6 | hits | int | 10 | 0 | N | N | 0 | 点击量: |
| 7 | create_time | timestamp | 19 | 0 | N | N | CURRENT_TIMESTAMP | 创建时间: |
| 8 | update_time | timestamp | 19 | 0 | N | N | CURRENT_TIMESTAMP | 更新时间: |
| 编号 | 名称 | 数据类型 | 长度 | 小数位 | 允许空值 | 主键 | 默认值 | 说明 |
| 1 | upload_id | int | 10 | 0 | N | Y | 上传ID | |
| 2 | name | varchar | 64 | 0 | Y | N | 文件名 | |
| 3 | path | varchar | 255 | 0 | Y | N | 访问路径 | |
| 4 | file | varchar | 255 | 0 | Y | N | 文件路径 | |
| 5 | display | varchar | 255 | 0 | Y | N | 显示顺序 | |
| 6 | father_id | int | 10 | 0 | Y | N | 0 | 父级ID |
| 7 | dir | varchar | 255 | 0 | Y | N | 文件夹 | |
| 8 | type | varchar | 32 | 0 | Y | N | 文件类型 |
| 编号 | 名称 | 数据类型 | 长度 | 小数位 | 允许空值 | 主键 | 默认值 | 说明 |
| 1 | user_id | mediumint | 8 | 0 | N | Y | 用户ID:[0,8388607]用户获取其他与用户相关的数据 | |
| 2 | state | smallint | 5 | 0 | N | N | 1 | 账户状态:[0,10](1可用|2异常|3已冻结|4已注销) |
| 3 | user_group | varchar | 32 | 0 | Y | N | 所在用户组:[0,32767]决定用户身份和权限 | |
| 4 | login_time | timestamp | 19 | 0 | N | N | CURRENT_TIMESTAMP | 上次登录时间: |
| 5 | phone | varchar | 11 | 0 | Y | N | 手机号码:[0,11]用户的手机号码,用于找回密码时或登录时 | |
| 6 | phone_state | smallint | 5 | 0 | N | N | 0 | 手机认证:[0,1](0未认证|1审核中|2已认证) |
| 7 | username | varchar | 16 | 0 | N | N | 用户名:[0,16]用户登录时所用的账户名称 | |
| 8 | nickname | varchar | 16 | 0 | Y | N | 昵称:[0,16] | |
| 9 | password | varchar | 64 | 0 | N | N | 密码:[0,32]用户登录所需的密码,由6-16位数字或英文组成 | |
| 10 | | varchar | 64 | 0 | Y | N | 邮箱:[0,64]用户的邮箱,用于找回密码时或登录时 | |
| 11 | email_state | smallint | 5 | 0 | N | N | 0 | 邮箱认证:[0,1](0未认证|1审核中|2已认证) |
| 12 | avatar | varchar | 255 | 0 | Y | N | 头像地址:[0,255] | |
| 13 | open_id | varchar | 255 | 0 | Y | N | 针对获取用户信息字段 | |
| 14 | create_time | timestamp | 19 | 0 | N | N | CURRENT_TIMESTAMP | 创建时间: |
| 15 | vip_level | varchar | 255 | 0 | Y | N | 会员等级 | |
| 16 | vip_discount | double | 11 | 2 | Y | N | 0.00 | 会员折扣 |
| 编号 | 名称 | 数据类型 | 长度 | 小数位 | 允许空值 | 主键 | 默认值 | 说明 |
| 1 | group_id | mediumint | 8 | 0 | N | Y | 用户组ID:[0,8388607] | |
| 2 | display | smallint | 5 | 0 | N | N | 100 | 显示顺序:[0,1000] |
| 3 | name | varchar | 16 | 0 | N | N | 名称:[0,16] | |
| 4 | description | varchar | 255 | 0 | Y | N | 描述:[0,255]描述该用户组的特点或权限范围 | |
| 5 | source_table | varchar | 255 | 0 | Y | N | 来源表: | |
| 6 | source_field | varchar | 255 | 0 | Y | N | 来源字段: | |
| 7 | source_id | int | 10 | 0 | N | N | 0 | 来源ID: |
| 8 | register | smallint | 5 | 0 | Y | N | 0 | 注册位置: |
| 9 | create_time | timestamp | 19 | 0 | N | N | CURRENT_TIMESTAMP | 创建时间: |
| 10 | update_time | timestamp | 19 | 0 | N | N | CURRENT_TIMESTAMP | 更新时间: |
第五章 系统功能实现
5.1普通用户功能模块
首页:用户登录平台后可查看到首页信息,包括轮播图、通知公告、交流论坛、意见反馈、宠物商城、商城管理、宠物信息、宠物救助、宠物领养、活动赛事等信息。如图5-1所示。
图5-1 用户首页界面图
交流论坛:用户可通过搜索查看论坛信息,同时可对论坛文章进行点赞、收藏和评论交流,也可编辑想要发布的论坛内容进行提交。如图5-2所示。
图5-2 交流论坛界面图
留言反馈:用户可在留言反馈页面编辑留言标题和留言内容进行提交留言信息,由管理员后台进行回复,如图5-3所示。
图5-3 用户留言界面图
宠物商城:用户可通过局部搜索宠物用品信息,可进行点赞、收藏、加入购物车或立即购买操作,如图5-4所示。
图5-4 商品详情界面图
宠物信息:用户可通过关键字或宠物品种进行快速搜索宠物信息,同时可对喜欢的宠物进行点赞、收藏、评论操作。如图5-5所示。
图5-5 宠物信息详情界面图
宠物领养:用户可通过关键字进行快速搜索可领养的宠物信息,同时可对喜欢的宠物进行点赞、收藏、评论操作。如图5-6所示。
图5-6 宠物领养详情界面图
活动赛事:用户可通过活动名称或活动类型进行快速搜索活动信息,同时可对喜欢活动信息进行点赞、收藏、评论操作。如图5-7所示。
图5-7活动详情界面图
个人中心,用户点击头像可查看“个人中心”,包括个人首页、宠物救助、订单配送和收藏。如图5-8所示。
图5-8 个人中心界面图
5.3管理员功能模块
系统用户管理:管理员可对前台注册的用户以及管理员进行维护管理。如图5-9所示。
图5-9 系统用户界面图
宠物信息管理:管理员“宠物信息列表”可查看所有宠物的详细信息并可对前台用户的评论进行管控,点击“宠物信息添加”,上传视频附件,输入宠物品种、宠物图片、饲养方式等信息,点击“提交”按钮进行添加。如图5-7所示。
图5-7 宠物信息管理界面图
宠物领养管理:管理员“宠物领养列表”可查看所有可领养的宠物详细信息并可对前台用户的评论进行管控,点击“宠物领养添加”,输入宠物品种、宠物图片、宠物性别、宠物年龄等信息,点击“提交”按钮进行添加。如图5-7所示。
图5-7 宠物领养管理界面图
活动赛事管理:管理员“活动赛事列表”可查看所有的活动赛事详细信息并可对前台用户的评论进行管控,点击“活动赛事添加”,输入活动名称、活动类型、活动图片、活动地点、活动时间、活动内容等信息,点击“提交”按钮进行添加。如图5-7所示。
图5-7 活动赛事管理界面图
系统管理:当管理员点击“系统管理”时,可查看轮播图; 如需添加新的轮播图,点击右侧“添加”按钮,上传图片,输入标题,点击“确认”按钮进行添加;同时可对轮播图进行增删改查。如图5-8所示。
图5-8 系统管理界面图
留言管理:当管理点击“意见反馈”时,可查看前台用户的意见反馈详细信息并进行回复操作,。如图5-9所示。
图5-9 留言管理界面图
商城管理:当管理员点击“商城管理”时,可查看宠物商城、分类列表、订单列表、订单配送这四个功能,并可对四个模块进行增删改查等相应操作。如图5-10所示。
图5-10 商城管理界面图
第六章 系统测试
6.1测试定义及目的
关于系统实现的测试,英文名称是System TEST,简称ST,ST是使用完整其系统的各种功能多次、多案例、多环境测试,这是ST的简单描述。ST可以证明该功能对系统的要求是否得到满足以及是否有效。
对于系统开发的实现,不管开发过程多么努力,在系统运行的时候多少都会出现一些错误信息,所以为了系统的安全性及提高系统的使用率及给用户带来更好的体验,系统在完成之前,一定要进行一遍系统的测试,再完美的程序也会有漏洞,再细心的技术开发员也会有疏忽的时候,所以对于程序的测试是必须要做的一步。通过系统测试找到系统存在的问题,并根据问题的原因进行在线解决问题,如果找不到解决问题的办法可以进行通过咨询指导老师或者通过同学帮忙,一定将问题找出,否则将会出现更多的错误。所以程序出现错误时不可避免,系统测试虽然耗时费力,但是为了确保后期系统的长期使用,必须要进行系统测试,问题解决完成后还要再一步测试,直到没有任何问题后方可进行使用。
6.2性能测试
任何一款程序开发成功后都必须通过软件测试,它是保障软件稳定运行的前提。测试最主要的一步就是性能测试,性能测试内容如下:
(1)对于测试的速度有一定的要求,速度必须快,而且对于测试出来的错误问题一定以最快的速度进行处理解决,并且进行再次测试,保证整个系统运行的安全性。
(2)在系统测试的时候要将测试所用到的测试计划和测试报告保管好,方便后期系统的运行使用后的整体维护操作。
(3)软件测试整个过程中的聚类现象应优先考虑。
(4)对于整体系统测试,不要用自己的思想去认可整个系统,而是从公正的角度的进行对系统进行认可,是否符系统的整合应用。
6.3测试模块
测试系统是最新的Windows 10系统,通过对系统实现的功能模块进行每个功能模块的操作测试,查看每个用户的功能模块所对应的权限信息是否可以操作并且数据信息更新一致。
| 测试重点 | 是否达成需求 | 结果 | |
| 用户登录 | 输入账号密码 | 需求达成 | 通过 |
| 用户注册 | 创建新的账号密码 | 需求达成 | 通过 |
| 登录失败 | 输入错误账号密码 | 需求达成 | 通过 |
| 修改信息 | 修改成功 | 需求达成 | 通过 |
| 添加信息管理 | 增删查改 | 需求达成 | 通过 |
| 回复管理 | 增删查改 | 需求达成 | 通过 |
| 搜索查询管理 | 增删查改 | 需求达成 | 通过 |
系统测试方面,我们通常运用的是白盒测试以及黑盒测试这两种方法。白盒测试是指在了解系统内部工作流程的前提下,可以根据需求规范验证系统内部操作是否能够正常运行的测试;而黑盒测试指的是,倘若知道了这个系统的全部功能,可以进行测试检测系统中的每一个功能是否满足正常使用。
为了方便用户使用“宠物网站”,以及尽可能少的减少系统测试错误的发生,我们对该系统进行了相对应的测试。
对该系统的全部的功能界面进行测试,简单来说,就是我们输入一些数据并且对其进行提交,之后我们查看每个页面的反馈,检测页面的相关功能可不可以完全实现。
6.4测试结果
测试评估的结果是宠物网站满足要求中的所有功能,处理大多数错误条件,修复大多数错误并通过测试。宠物网站的基本功能都是可行的,不管是系统里面的功能还是界面的设计都是可值得推广宣传的。
结束语
在本次毕业设计的过程中,从开始的懵懂无知,感觉设计一个系统非常困难,不知道该从何做起,但是通过查阅相关资料和网站之后,让我对该系统的开发有了新的认知,开发系统最重要的就是需求调查和系统分析,也通过老师指导和学过相关的知识,在加上我的不懈努力,最后将该系统逐步完成。在此次毕业设计中,让我知道了做什么事都必须要坚持,努力去查阅资料,并且善于发现和研究,充分利用身边资源,我相信办法总比困难多,所有问题都会迎刃而解。通过此次宠物网站的开发设计,将我在大学期间所学的知识都应用到了其中。使理论知识和现实实践进行相结合,开发宠物网站将理论知识和实践相结合,也将计算机信息与实践问题进行了相结合,通过现代计算机网络的便利来解决生活中的问题,并且还提高了我的计算机编程能力,在这次的开发设计过程中,虽然我遇到了很多的问题和困难,但是通过老师和同学们的帮助下,所有的问题都迎刃而解了,让我顺利的完成了此次的毕业论文设计,通过此次毕业设计的开发与设计,大大的提高了我的动手动脑能力,并且为我以后的工作奠定了坚实的基础。
通过本次设计,让我学到了更多的知识,而且在设计中会有一些问题出现,最后通过查阅资料和在老师和同学的帮助下完成了系统的设计和开发,使得这次系统的开发非常的有意义。同时通过这次系统的设计也让我明白了自己在哪方面有不足,以后加以学习争取可以开发住更多有用的适用的系统软件。
致 谢
大学生活在这个时候即将划上一个句号,但是对于我的人生道路来说,这仅仅是一个逗号,我将面对的是又一次征程的开始。
回忆过去,许许多多的事情浮现在脑海:刚上大学时欢乐心情和兴奋的场景还历历在目。一切都是那么新鲜,那么富有吸引力。有快乐也有艰辛,有收获也有失落。衷心感谢信息学院所有支持帮助过我的老师,谢谢你们多年来的关心和爱护。同窗的友情同样难忘,你们与我共同走过了人生中不平凡的道路,给我留下了值得珍藏的美好记忆。
最后,我要特别感谢指导宠物网站论文设计的老师。本论文是在他的悉心指导和热情帮助下完成的,老师认真负责的工作态度,严谨的治学精神和精深的理论水平都使我受益匪浅。老师无论在理论上还是在实践中,都给予我很大的帮助,使我专业技能的应用水平得到很大提高,这对于我以后的工作和学习都有益处。值此论文完成之际,特别向老师表示衷心的感谢和崇高的敬意,谢谢他细心而又耐心地辅导,使得我得以顺利的完成毕业设计开发工作,同时也要感谢其他帮助过我的老师和同学,他们在我成长过程中给予了我很大的帮助,在此一并表示感谢。
由于本人水平有限,加上时间紧促,本文一定有不少缺点和不足,恳请各位老师给予帮助和指正。
参考文献
[1]王洁. 一种基于nodejs的消息提醒系统与方法[P]. 山东省: CN111176863B, 2023-08-11.
[2]费天乐, 刘君. 宠物领养一站式服务平台可行性及运行模式研究[J]. 国际公关, 2023, (12): 170-172.
[3]熊露. 1 产品篇 宠物救助车设计, 中国高等院校设计作品精选, 机械工业出版社, 2022, 45,
[4]卢艺轩, 崔李宇, 曹欣雨, 陈凌志, 陈晨, 樊昌林, 蔡欣欣, 吴媚, 刘鹏刚. 流浪犬猫的溯源生存现状及领养救助调研[J]. 中国动物保健, 2022, 24 (12): 107-109.
[5]彭永鹤. 管理被领养宠物的方法以及相关装置[P]. 广东省: CN114943981A, 2022-08-26.
[6]刘凯. 基于nodejs的缓存高可用方法、系统及缓存服务器[P]. 广东省: CN114564497A, 2022-05-31.
[7]Authentication and Authorization in Modern Web Apps for Data Security Using Nodejs and Role of Dark Web[J]. Procedia Computer Science, 2022, 215 781-790.
[8]刘永强. 救助中心合作模式下宠物专业学生技能的培养[J]. 当代畜牧, 2021, (12): 69-70.
[9]叶欣若, 肖松鸿, 杨妍. “爱宠e+”宠物综合服务平台开发模式研究[J]. 电脑知识与技术, 2021, 17 (28): 79-80.
[10]刘冬, 丁兆忠, 吴忠良, 宋东睿, 赵丰, 田雷, 秦鹏瑞, 贾琦, 王一然, 李晓亮. 一种宠物救助用智能绑定监测机构[P]. 河北省: CN214231300U, 2021-09-21.
[11]A Simple Comparison Between Java Python and Nodejs in Web Development[J]. Journal of Research in Science and Engineering, 2021, 3 (8):
[12]孙幸怡. 一种宠物救助系统[P]. 安徽省: CN112711672A, 2021-04-27.
[13]周粉妹, 吴仁平, 钱荣华, 陈思. 基于SSM的宠物领养网站设计[J]. 扬州职业大学学报, 2021, 25 (01): 32-35.
[14]汪雪巍, 王志文, 吴思进. 宠物领养方法、设备和存储介质[P]. 浙江省: CN112053156A, 2020-12-08.
[15]吴文洋, 刘世宇. 基于B/S架构宠物领养管理系统设计[J]. 软件, 2020, 41 (11): 85-87.
[16]Adopt-a-Pet.com; Adopt-a-Pet.com and Chewy Announce Integrated Partnership to Support Pet Adoption[J]. Veterinary Research Week, 2020,
[17]胡鼎. 宠物交易系统的设计与实现[D]. 华中科技大学, 2020.
[18]Water and Power Community Credit Union; Pet Adoption & Member Appreciation Day Sponsored by Water and Power Community Credit Union[J]. Veterinary Week, 2019,
[19]段尧. 宠物电商网站品牌传播研究[D]. 湖北工业大学, 2018.
请关注点赞+私信博主,免费领取项目源码
1340

被折叠的 条评论
为什么被折叠?



