目录
摘要
高校新生宿舍管理是大学生活中至关重要的一环,而基于Spring Boot的高校新生宿舍管理系统的设计与实现将有助于提升宿舍管理的效率和质量。本研究旨在开发一套基于Spring Boot框架的高校新生宿舍管理系统,包括宿舍楼信息管理、报修申请管理、缺勤信息管理、水电缴费管理、借用物品管理、宿管公告管理等功能模块,以提供便捷、智能的宿舍管理解决方案。
在系统设计方面,将注重用户体验和操作便捷性,设计直观友好的界面和流程,优化系统的用户交互和管理效率。利用Spring Boot框架的快速开发特性和可扩展性,实现系统的高效部署和运行。同时,加强数据安全和权限管理,确保学生和管理员信息的安全性。
本研究旨在为高校宿舍管理提供一套现代化的解决方案,提高宿舍管理的效率和服务水平。通过设计与实现这样一套系统,旨在为高校学生提供更便捷的宿舍管理服务,优化宿舍资源的利用,提升学生的居住体验。基于Spring Boot的高校新生宿舍管理系统的研究与实现将为高校宿舍管理带来便利,推动宿舍管理的数字化转型,为高校管理工作的现代化发展做出贡献。
关键词:SpringBoot;高校新生宿舍管理系统;
Abstract
Freshman dormitory management is a crucial part of college life, and the design and implementation of freshman dormitory management system based on Spring Boot will help improve the efficiency and quality of dormitory management. This study aims to develop a dormitory management system for college freshmen based on Spring Boot framework, including dormitory information management, repair application management, absence information management, water and electricity payment management, borrowed items management, dormitory administrator announcement management and other functional modules, so as to provide a convenient and intelligent dormitory management solution.
In terms of system design, we will pay attention to user experience and operation convenience, design intuitive and friendly interface and process, optimize the user interaction and management efficiency of the system. The rapid development and extensibility of Spring Boot framework are utilized to realize the efficient deployment and operation of the system. At the same time, strengthen data security and permission management to ensure the security of student and administrator information.
The purpose of this study is to provide a set of modern solutions for college dormitory management and improve the efficiency and service level of dormitory management. Through the design and implementation of such a system, the purpose is to provide more convenient dormitory management services for college students, optimize the utilization of dormitory resources, and enhance the living experience of students. The research and implementation of the dormitory management system for college freshmen based on Spring Boot will bring convenience to college dormitory management, promote the digital transformation of dormitory management, and contribute to the modernization of college management.
Keywords: SpringBoot; College freshmen dormitory management system;
1 绪论
-
- 选题背景与意义
在当今高校管理中,新生宿舍管理是一项至关重要的任务,影响着新生的入学体验和学习生活。基于Spring Boot的高校新生宿舍管理系统的设计与实现具有重要的研究背景和实践意义。
首先,随着高校规模的不断扩大和新生人数的增加,传统的宿舍管理方式已无法满足高效、便捷的管理需求。因此,开发基于Spring Boot的新生宿舍管理系统可以提高管理效率,优化资源分配,提升宿舍管理的智能化水平。
其次,新生宿舍管理关乎学生的生活质量和学习环境,直接影响着新生的适应性和融入感。通过设计与实现该系统,可以提供便捷的宿舍楼信息管理、报修申请管理、缺勤信息管理、水电缴费管理、借用物品管理、宿管公告管理等功能,为新生提供更好的宿舍服务和管理体验,有助于促进新生的学习和生活稳定发展。
此外,基于Spring Boot的高校新生宿舍管理系统的研究与实现也符合高校信息化建设的趋势。通过系统的数字化管理,可以提高数据的准确性和实时性,提升管理效率和决策水平。这对于高校提升管理水平、优化资源配置、改善学生生活环境具有重要意义。
综上所述,基于Spring Boot的高校新生宿舍管理系统的设计与实现不仅具有重要的研究背景,更具有实际意义,有助于提升高校宿舍管理的效率和服务质量,促进学生的良好学习生活体验,推动高校管理工作的现代化发展。
在国内外,基于Spring Boot的高校新生宿舍管理系统的研究和实践正在蓬勃发展,为高校宿舍管理带来了更加智能化和高效化的解决方案。
在国外,一些发达国家的高校和科研机构已经开始关注利用Spring Boot等现代化技术框架来构建高校新生宿舍管理系统。他们注重系统的智能化和用户体验,致力于提高宿舍管理的效率和便捷性。这些研究者们借助Spring Boot框架的优势,不断探索创新,提高系统的稳定性和性能,为国外高校宿舍管理的现代化发展注入新的活力。
在国内,一些高校和科研机构也开始关注基于Spring Boot的高校新生宿舍管理系统的研究与实践。他们致力于提高系统的智能化水平和数据管理能力,优化宿舍资源的分配和利用。这些研究者们借助国内高校实际需求,结合Spring Boot框架的特点,不断优化系统功能和用户体验,提高宿舍管理的效率和服务质量。
综上所述,国内外关于基于Spring Boot的高校新生宿舍管理系统的研究现状表明了对于现代化技术在高校宿舍管理中的应用和推广的重视和探索。这些研究为高校宿舍管理的数字化转型和提升提供了宝贵的经验和启示,为高校管理工作的现代化发展和提升提供了有益的参考和借鉴。
1.3论文结构与章节安排
论文将分层次经行编排,除去论文摘要致谢文献参考部分,正文部分还会对系统需求做出分析,以及阐述大体的设计和实现的功能,最后罗列部分调测记录,论文主要架构如下:
第一章:引言。第一章主要介绍了课题研究的背景和意义,系统开发的国内外研究现状和本文的研究内容与主要工作。
第二章:系统需求分析。主要从系统的用户、功能等方面进行需求分析。
第三章:系统设计。主要对系统框架、系统功能模块、数据库进行功能设计。
第四章:系统实现。主要介绍了系统框架搭建、系统界面的实现。
第五章:系统测试。主要对系统的部分界面进行测试并对主要功能进行测试
2系统分析
系统分析是开发一个项目的先决条件,通过系统分析可以很好的了解系统的主体用户的基本需求情况,同时这也是项目的开发的原因。进而对系统开发进行可行性分析,通常包括技术可行性、经济可行性等,可行性分析同时也是从项目整体角度进行的分析。然后就是对项目的具体需求进行分析,分析的手段一般都是通过用户的用例图来实现。接下来会进行详细的介绍。
2.1 可行性分析
经济可行性在此仅代表平台的运维成本,开发成本不在此考虑。
目前该模式下的相关系统的数量日益增多,信息管理系统的平民化、普及化使用户人数呈上升趋势,当用户人数庞大了,运维成本可以由广告费进行填补,包括开发成本。
所以经济可行性没有问题。
(2)操作可行性:
此次项目设计参考了几个该模式下平台的开发案例,对他们的操作界面分析,将众多案例结合在一起,突出以人为本简化操作,所以具有基本计算机知识的人都会操作本项目。
因此操作可行性也没有问题。
(3)技术可行性:
技术可行性指的是对于搭建框架的可行性,以及有更优秀的技术出现时系统的技术更新换代的纳新性如何,开发时间成本费用比如何。
现有的JAVA语言能够迎合所有系统的搭建。开发这个高校新生宿舍管理系统的时候我采用了JAVA+SpringBoot用以运行整体程序。
综上所述技术可行性也没有问题。
2.2.1系统开发流程
基于SpringBoot的高校新生宿舍管理系统开发时,首先进行需求分析,进而对系统进行总体的设计规划,设计系统功能模块,数据库的选择等,本系统的开发流程如图2-1所示。

图2-1系统开发流程图
2.2.2 用户登录流程
为了保证系统的安全性,要使用本系统对系统信息进行管理,必须先登陆到系统中。如图2-2所示。

图2-2 登录流程图
2.2.3 系统操作流程
用户打开并进入系统后,会先显示登录界面,输入正确的用户名和密码,系统自动检测信息,若信息无误,则用户会进入系统功能界面,进行操作,否则会提示错误无法登录,操作流程如图2-3所示。

图2-3 系统操作流程图
2.2.4 添加信息流程
管理员可以对宿舍楼信息管理、宿管公告管理、资源管理等进行信息的添加,用户可以对自己权限内的信息进行添加,输入信息后,系统会自行验证输入的信息和数据,若信息正确,会将其添加到数据库内,若信息有误,则会提示重新输入信息,添加信息流程如图2-4所示。

图2-4 添加信息流程图
2.2.5 修改信息流程
管理员可以对宿舍楼信息管理、宿管公告管理、资源管理等进行的修改,用户可以对自己权限内的信息进行修改,首先进入修改信息界面,输入修改信息数据,系统进行数据的判断验证,修改信息合法则修改成功,信息更新至数据库,信息不合法则修改失败,重新输入。修改信息流程图如图2-5所示。

图2-5 修改信息流程图
2.2.6 删除信息流程
管理员可以对宿舍楼信息管理、宿管公告管理、资源管理等进行信息的删除,对要删除的信息进行选中后,点击删除按钮,系统会询问是否确定,若点击确定,则系统会删除掉选中的信息,并在数据库内对信息进行删除,删除信息流程图如图2-6所示。

图2-6 删除信息流程图
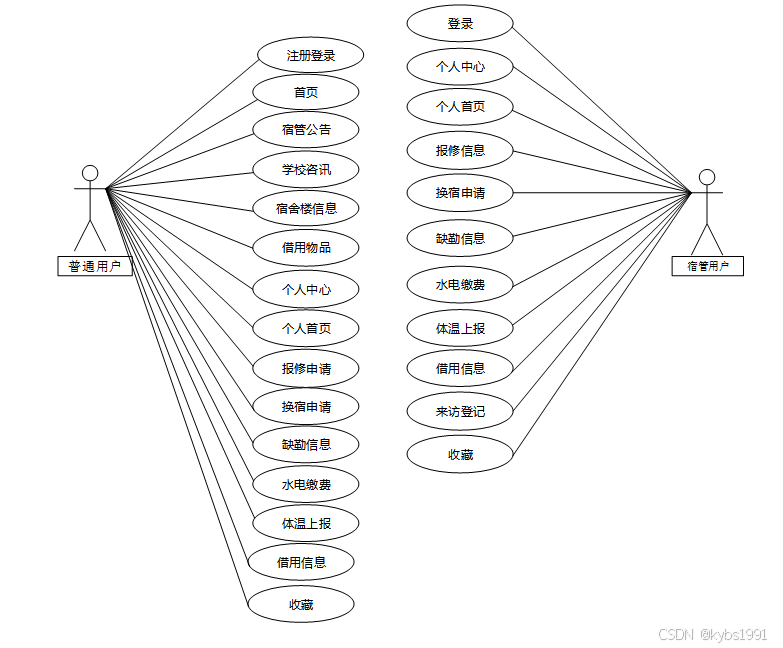
2.3 系统功能分析
按照基于SpringBoot的高校新生宿舍管理系统的角色,我划分为了学生用户模块、宿管用户模块和管理员模块。
学生用户:
(1)注册登录:用户通过注册登录系统,可通过点击头像中我的账户,对个人信息进行增删改查。比如个人资料、头像和密码修改。
(2)宿管公告:用户点击可查看网站公告、关于我们、联系方式和网站介绍。
(3)学校咨讯:用户点击可查看学校咨讯,同时可对咨讯文章进行点赞、收藏和评论。
(4)宿舍楼信息:用户点击可查看宿舍楼名称、宿管姓名进行查看宿舍楼信息列表,同时可进行报修、换宿和考勤操作。
(5)借用物品:用户点击可通过搜索物品类型和物品名称进行查看借用物品物品列表;同时可对物品信息进行点赞、收藏和评论。
(6)个人中心:用户点击头像可查看“个人中心”,包括个人首页、报修申请、换宿申请、缺勤信息、水电缴费、体温上报、借用信息和收藏。
宿管用户:
(1)登录:用户账号由管理员在后台添加生成,可直接输入账号、密码进行登录系统。
(2)个人中心:用户点击头像看查看“个人中心”,包括个人首页、报修信息、换宿申请、缺勤信息、水电缴费、体温上报、借用信息、来访登记和收藏。可对报修信息、换宿申请、缺勤信息进行审核回复。点击”水电缴费添加“,选择学生用户、输入学生姓名、宿舍楼号、宿舍房号,选择缴费时间、缴费金额,点击”提交“按钮进行添加。点击”来访登记添加“,选择宿管用户,输入宿管姓名、所管楼号,选择来访时间,输入来访姓名、来访电话、来访目的和离开时间,点击”提交“按钮进行添加。
管理员:
(1)登录:管理员的账号是在数据列表中直接设置生成的,不需要进行注册,可直接输入账号密码登录,同时可对管理员资料进行增删改查。
(2)系统用户:管理员点击可查看管理员、学生用户和宿管用户,同时可对系统用户进行增删改查。
(3)宿舍楼信息管理:管理员点击可查看宿舍楼信息列表和宿舍楼信息添加;点击“宿舍楼信息添加”,输入宿舍楼名称、宿舍楼层数、宿舍楼地址,上传宿舍楼图片,输入宿舍楼房间数、宿舍楼总人数,选择宿管用户,输入宿管名称和宿管电话,点击“提交”按钮进行添加。
(4)报修申请管理:管理员点击可查看报修申请列表。
(5)缺勤信息管理:管理员点击可查看缺勤信息列表。
(6)水电缴费管理:管理员点击可查看水电缴费列表。
(7)体温上报管理:管理员点击可查看体温上报列表。
(8)借用物品管理:管理员点击可查看借用物品列表。
(9)借用信息管理:管理员点击可查看借用信息列表。
(10)来访登记管理:管理员点击可查看来访登记列表。
(11)系统管理: 管理员点击可查看轮播图管理和敏感词管理,如需添加新的轮播图,点击右侧“添加”按钮,上传图片,输入标题,点击“确认”按钮进行添加;同时可对轮播图和敏感词进行增删改查。
(12)宿管公告管理:管理员点击可查看宿管公告,如需添加新的公告,点击右侧“添加”按钮,输入标题和正文,点击“确认”按钮进行添加。同时可对宿管公告进行增删改查。
(13)资源管理:管理员点击可查看学校咨讯和咨讯分类;如需添加新的交流反馈咨讯,点击“添加”按钮,上传封面图,输入标题,选择分类,输入标签、描述和正文,点击“确认”按钮进行添加。同时可对咨讯进行增删改查。
以上是“高校新生宿舍管理系统的基本功能需求分析,这些功能能够满足大多数用户和管理员的需求,为宿舍管理系统的发展提供有力支持。
基于SpringBoot的高校新生宿舍管理系统的非功能性需求比如平台的安全性怎么样,可靠性怎么样,性能怎么样,可拓展性怎么样等。具体可以表示在如下2-1表格中:
表2-1基于SpringBoot的高校新生宿舍管理系统非功能需求表
| 安全性 | 主要指基于SpringBoot的高校新生宿舍管理系统数据库的安装,数据库的使用和密码的设定必须合乎规范。 |
| 可靠性 | 可靠性是指基于SpringBoot的高校新生宿舍管理系统能够安装用户的指示进行操作,经过测试,可靠性90%以上。 |
| 性能 | 性能是影响基于SpringBoot的高校新生宿舍管理系统占据市场的必要条件,所以性能最好要佳才好。 |
| 可扩展性 | 比如数据库预留多个属性,比如接口的使用等确保了系统的非功能性需求。 |
| 易用性 | 用户只要跟着基于SpringBoot的高校新生宿舍管理系统的页面展示内容进行操作,就可以了。 |
| 可维护性 | 基于SpringBoot的高校新生宿舍管理系统开发的可维护性是非常重要的,经过测试,可维护性没有问题 |
2.4 系统用例分析
通过2.3功能的分析,得出了系统的用例图:
用户角色(学生用户和宿管用户)用例如图2-7所示。
图2-7用户角色用例图
管理员是维护整个基于SpringBoot的高校新生宿舍管理系统中所有数据信息的。管理员角色用例如图2-8所示。

图2-5 基于SpringBoot的高校新生宿舍管理系统管理员角色用例图
本章主要通过对基于SpringBoot的高校新生宿舍管理系统的可行性分析、流程分析、功能需求分析、系统用例分析,确定整个系统要实现的功能。同时也为系统的代码实现和测试提供了标准。
3 系统总体设计
3.1 系统架构设计
本系统从架构上分为三层:表现层(UI)、业务逻辑层(BLL)以及数据层(DL)。

图3-1系统架构设计图
表现层(UI):又称UI层,主要完成本系统的UI交互功能,一个良好的UI可以打打提高用户的用户体验,增强用户使用本系统时的舒适度。UI的界面设计也要适应不同版本的高校新生宿舍管理系统以及不同尺寸的分辨率,以做到良好的兼容性。UI交互功能要求合理,用户进行交互操作时必须要得到与之相符的交互结果,这就要求表现层要与业务逻辑层进行良好的对接。
业务逻辑层(BLL):主要完成本系统的数据处理功能。用户从表现层传输过来的数据经过业务逻辑层进行处理交付给数据层,系统从数据层读取的数据经过业务逻辑层进行处理交付给表现层。
数据层(DL):由于本系统的数据是放在服务端的mysql数据库中,因此本属于服务层的部分可以直接整合在业务逻辑层中,所以数据层中只有数据库,其主要完成本系统的数据存储和管理功能。
3.2 系统功能模块设计
在上一章节中主要对系统的功能性需求和非功能性需求进行分析,并且根据需求分析了本系统中的用例。那么接下来就要开始对本系统的架构、主要功能和数据库开始进行设计。基于SpringBoot的高校新生宿舍管理系统根据前面章节的需求分析得出,其总体设计模块图如图3-2所示。
图3-2系统功能模块图
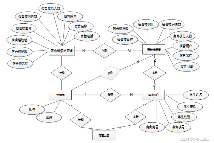
数据库设计一般包括需求分析、概念模型设计、数据库表建立三大过程,其中需求分析前面章节已经阐述,概念模型设计有概念模型和逻辑结构设计两部分。
3.3.1 数据库概念结构设计
下面是整个基于SpringBoot的高校新生宿舍管理系统中主要的数据库表总E-R实体关系图。
图3-3 基于SpringBoot的高校新生宿舍管理系统总E-R关系图
通过上一小节中基于SpringBoot的高校新生宿舍管理系统中总E-R关系图上得出一共需要创建很多个数据表。在此我主要罗列几个主要的数据库表结构设计。
| 编号 | 名称 | 数据类型 | 长度 | 小数位 | 允许空值 | 主键 | 默认值 | 说明 |
| 1 | absence_information_id | int | 10 | 0 | N | Y | 缺勤信息ID | |
| 2 | student_users | int | 10 | 0 | Y | N | 0 | 学生用户 |
| 3 | student_name | varchar | 64 | 0 | Y | N | 学生姓名 | |
| 4 | application_type | varchar | 64 | 0 | Y | N | 申请类型 | |
| 5 | application_time | date | 10 | 0 | Y | N | 申请时间 | |
| 6 | reason_for_application | text | 65535 | 0 | Y | N | 申请原因 | |
| 7 | examine_state | varchar | 16 | 0 | N | N | 未审核 | 审核状态 |
| 8 | create_time | datetime | 19 | 0 | N | N | CURRENT_TIMESTAMP | 创建时间 |
| 9 | update_time | timestamp | 19 | 0 | N | N | CURRENT_TIMESTAMP | 更新时间 |
| 编号 | 名称 | 数据类型 | 长度 | 小数位 | 允许空值 | 主键 | 默认值 | 说明 |
| 1 | token_id | int | 10 | 0 | N | Y | 临时访问牌ID | |
| 2 | token | varchar | 64 | 0 | Y | N | 临时访问牌 | |
| 3 | info | text | 65535 | 0 | Y | N | ||
| 4 | maxage | int | 10 | 0 | N | N | 2 | 最大寿命:默认2小时 |
| 5 | create_time | timestamp | 19 | 0 | N | N | CURRENT_TIMESTAMP | 创建时间: |
| 6 | update_time | timestamp | 19 | 0 | N | N | CURRENT_TIMESTAMP | 更新时间: |
| 7 | user_id | int | 10 | 0 | N | N | 0 | 用户编号: |
| 编号 | 名称 | 数据类型 | 长度 | 小数位 | 允许空值 | 主键 | 默认值 | 说明 |
| 1 | article_id | mediumint | 8 | 0 | N | Y | 文章id:[0,8388607] | |
| 2 | title | varchar | 125 | 0 | N | Y | 标题:[0,125]用于文章和html的title标签中 | |
| 3 | type | varchar | 64 | 0 | N | N | 0 | 文章分类:[0,1000]用来搜索指定类型的文章 |
| 4 | hits | int | 10 | 0 | N | N | 0 | 点击数:[0,1000000000]访问这篇文章的人次 |
| 5 | praise_len | int | 10 | 0 | N | N | 0 | 点赞数 |
| 6 | create_time | timestamp | 19 | 0 | N | N | CURRENT_TIMESTAMP | 创建时间: |
| 7 | update_time | timestamp | 19 | 0 | N | N | CURRENT_TIMESTAMP | 更新时间: |
| 8 | source | varchar | 255 | 0 | Y | N | 来源:[0,255]文章的出处 | |
| 9 | url | varchar | 255 | 0 | Y | N | 来源地址:[0,255]用于跳转到发布该文章的网站 | |
| 10 | tag | varchar | 255 | 0 | Y | N | 标签:[0,255]用于标注文章所属相关内容,多个标签用空格隔开 | |
| 11 | content | longtext | 2147483647 | 0 | Y | N | 正文:文章的主体内容 | |
| 12 | img | varchar | 255 | 0 | Y | N | 封面图 | |
| 13 | description | text | 65535 | 0 | Y | N | 文章描述 |
| 编号 | 名称 | 数据类型 | 长度 | 小数位 | 允许空值 | 主键 | 默认值 | 说明 |
| 1 | type_id | smallint | 5 | 0 | N | Y | 分类ID:[0,10000] | |
| 2 | display | smallint | 5 | 0 | N | N | 100 | 显示顺序:[0,1000]决定分类显示的先后顺序 |
| 3 | name | varchar | 16 | 0 | N | N | 分类名称:[2,16] | |
| 4 | father_id | smallint | 5 | 0 | N | N | 0 | 上级分类ID:[0,32767] |
| 5 | description | varchar | 255 | 0 | Y | N | 描述:[0,255]描述该分类的作用 | |
| 6 | icon | text | 65535 | 0 | Y | N | 分类图标: | |
| 7 | url | varchar | 255 | 0 | Y | N | 外链地址:[0,255]如果该分类是跳转到其他网站的情况下,就在该URL上设置 | |
| 8 | create_time | timestamp | 19 | 0 | N | N | CURRENT_TIMESTAMP | 创建时间: |
| 9 | update_time | timestamp | 19 | 0 | N | N | CURRENT_TIMESTAMP | 更新时间: |
| 编号 | 名称 | 数据类型 | 长度 | 小数位 | 允许空值 | 主键 | 默认值 | 说明 |
| 1 | auth_id | int | 10 | 0 | N | Y | 授权ID: | |
| 2 | user_group | varchar | 64 | 0 | Y | N | 用户组: | |
| 3 | mod_name | varchar | 64 | 0 | Y | N | 模块名: | |
| 4 | table_name | varchar | 64 | 0 | Y | N | 表名: | |
| 5 | page_title | varchar | 255 | 0 | Y | N | 页面标题: | |
| 6 | path | varchar | 255 | 0 | Y | N | 路由路径: | |
| 7 | position | varchar | 32 | 0 | Y | N | 位置: | |
| 8 | mode | varchar | 32 | 0 | N | N | _blank | 跳转方式: |
| 9 | add | tinyint | 3 | 0 | N | N | 1 | 是否可增加: |
| 10 | del | tinyint | 3 | 0 | N | N | 1 | 是否可删除: |
| 11 | set | tinyint | 3 | 0 | N | N | 1 | 是否可修改: |
| 12 | get | tinyint | 3 | 0 | N | N | 1 | 是否可查看: |
| 13 | field_add | text | 65535 | 0 | Y | N | 添加字段: | |
| 14 | field_set | text | 65535 | 0 | Y | N | 修改字段: | |
| 15 | field_get | text | 65535 | 0 | Y | N | 查询字段: | |
| 16 | table_nav_name | varchar | 500 | 0 | Y | N | 跨表导航名称: | |
| 17 | table_nav | varchar | 500 | 0 | Y | N | 跨表导航: | |
| 18 | option | text | 65535 | 0 | Y | N | 配置: | |
| 19 | create_time | timestamp | 19 | 0 | N | N | CURRENT_TIMESTAMP | 创建时间: |
| 20 | update_time | timestamp | 19 | 0 | N | N | CURRENT_TIMESTAMP | 更新时间: |
| 编号 | 名称 | 数据类型 | 长度 | 小数位 | 允许空值 | 主键 | 默认值 | 说明 |
| 1 | borrowing_information_id | int | 10 | 0 | N | Y | 借用信息ID | |
| 2 | student_users | int | 10 | 0 | Y | N | 0 | 学生用户 |
| 3 | student_name | varchar | 64 | 0 | Y | N | 学生姓名 | |
| 4 | serial_number | varchar | 64 | 0 | Y | N | 物品编号 | |
| 5 | item_type | varchar | 64 | 0 | Y | N | 物品类型 | |
| 6 | item_name | varchar | 64 | 0 | Y | N | 物品名称 | |
| 7 | quantity_of_items | varchar | 64 | 0 | Y | N | 物品数量 | |
| 8 | borrowed_quantity | varchar | 64 | 0 | Y | N | 借用数量 | |
| 9 | create_time | datetime | 19 | 0 | N | N | CURRENT_TIMESTAMP | 创建时间 |
| 10 | update_time | timestamp | 19 | 0 | N | N | CURRENT_TIMESTAMP | 更新时间 |
| 编号 | 名称 | 数据类型 | 长度 | 小数位 | 允许空值 | 主键 | 默认值 | 说明 |
| 1 | borrow_sth_id | int | 10 | 0 | N | Y | 借用物品ID | |
| 2 | serial_number | varchar | 64 | 0 | Y | N | 物品编号 | |
| 3 | item_type | varchar | 64 | 0 | Y | N | 物品类型 | |
| 4 | item_name | varchar | 64 | 0 | Y | N | 物品名称 | |
| 5 | item_images | varchar | 255 | 0 | Y | N | 物品图片 | |
| 6 | quantity_of_items | varchar | 64 | 0 | Y | N | 物品数量 | |
| 7 | item_introduction | text | 65535 | 0 | Y | N | 物品简介 | |
| 8 | hits | int | 10 | 0 | N | N | 0 | 点击数 |
| 9 | praise_len | int | 10 | 0 | N | N | 0 | 点赞数 |
| 10 | create_time | datetime | 19 | 0 | N | N | CURRENT_TIMESTAMP | 创建时间 |
| 11 | update_time | timestamp | 19 | 0 | N | N | CURRENT_TIMESTAMP | 更新时间 |
表change_of_accommodation_application (换宿申请)
| 编号 | 名称 | 数据类型 | 长度 | 小数位 | 允许空值 | 主键 | 默认值 | 说明 |
| 1 | change_of_accommodation_application_id | int | 10 | 0 | N | Y | 换宿申请ID | |
| 2 | student_users | int | 10 | 0 | Y | N | 0 | 学生用户 |
| 3 | student_name | varchar | 64 | 0 | Y | N | 学生姓名 | |
| 4 | dormitory_building_number | varchar | 64 | 0 | Y | N | 宿舍楼号 | |
| 5 | dormitory_room_number | varchar | 64 | 0 | Y | N | 宿舍房号 | |
| 6 | application_time | date | 10 | 0 | Y | N | 申请时间 | |
| 7 | apply_for_dormitory | varchar | 64 | 0 | Y | N | 申请宿舍 | |
| 8 | reason_for_changing_accommodation | text | 65535 | 0 | Y | N | 换宿原因 | |
| 9 | examine_state | varchar | 16 | 0 | N | N | 未审核 | 审核状态 |
| 10 | examine_reply | varchar | 16 | 0 | Y | N | 审核回复 | |
| 11 | create_time | datetime | 19 | 0 | N | N | CURRENT_TIMESTAMP | 创建时间 |
| 12 | update_time | timestamp | 19 | 0 | N | N | CURRENT_TIMESTAMP | 更新时间 |
| 编号 | 名称 | 数据类型 | 长度 | 小数位 | 允许空值 | 主键 | 默认值 | 说明 |
| 1 | collect_id | int | 10 | 0 | N | Y | 收藏ID: | |
| 2 | user_id | int | 10 | 0 | N | N | 0 | 收藏人ID: |
| 3 | source_table | varchar | 255 | 0 | Y | N | 来源表: | |
| 4 | source_field | varchar | 255 | 0 | Y | N | 来源字段: | |
| 5 | source_id | int | 10 | 0 | N | N | 0 | 来源ID: |
| 6 | title | varchar | 255 | 0 | Y | N | 标题: | |
| 7 | img | varchar | 255 | 0 | Y | N | 封面: | |
| 8 | create_time | timestamp | 19 | 0 | N | N | CURRENT_TIMESTAMP | 创建时间: |
| 9 | update_time | timestamp | 19 | 0 | N | N | CURRENT_TIMESTAMP | 更新时间: |
| 编号 | 名称 | 数据类型 | 长度 | 小数位 | 允许空值 | 主键 | 默认值 | 说明 |
| 1 | comment_id | int | 10 | 0 | N | Y | 评论ID: | |
| 2 | user_id | int | 10 | 0 | N | N | 0 | 评论人ID: |
| 3 | reply_to_id | int | 10 | 0 | N | N | 0 | 回复评论ID:空为0 |
| 4 | content | longtext | 2147483647 | 0 | Y | N | 内容: | |
| 5 | nickname | varchar | 255 | 0 | Y | N | 昵称: | |
| 6 | avatar | varchar | 255 | 0 | Y | N | 头像地址:[0,255] | |
| 7 | create_time | timestamp | 19 | 0 | N | N | CURRENT_TIMESTAMP | 创建时间: |
| 8 | update_time | timestamp | 19 | 0 | N | N | CURRENT_TIMESTAMP | 更新时间: |
| 9 | source_table | varchar | 255 | 0 | Y | N | 来源表: | |
| 10 | source_field | varchar | 255 | 0 | Y | N | 来源字段: | |
| 11 | source_id | int | 10 | 0 | N | N | 0 | 来源ID: |
表dormitory_building_information (宿舍楼信息)
| 编号 | 名称 | 数据类型 | 长度 | 小数位 | 允许空值 | 主键 | 默认值 | 说明 |
| 1 | dormitory_building_information_id | int | 10 | 0 | N | Y | 宿舍楼信息ID | |
| 2 | name_of_dormitory_building | varchar | 64 | 0 | Y | N | 宿舍楼名称 | |
| 3 | number_of_floors_in_dormitory_building | varchar | 64 | 0 | Y | N | 宿舍楼层数 | |
| 4 | address_of_dormitory_building | varchar | 64 | 0 | Y | N | 宿舍楼地址 | |
| 5 | dormitory_building_image | varchar | 255 | 0 | Y | N | 宿舍楼图片 | |
| 6 | number_of_rooms_in_the_dormitory_building | varchar | 64 | 0 | Y | N | 宿舍楼房间数 | |
| 7 | total_number_of_people_in_the_dormitory_building | varchar | 64 | 0 | Y | N | 宿舍楼总人数 | |
| 8 | housing_management_users | int | 10 | 0 | Y | N | 0 | 宿管用户 |
| 9 | name_of_accommodation_manager | varchar | 64 | 0 | Y | N | 宿管姓名 | |
| 10 | housing_management_telephone | varchar | 64 | 0 | Y | N | 宿管电话 | |
| 11 | create_time | datetime | 19 | 0 | N | N | CURRENT_TIMESTAMP | 创建时间 |
| 12 | update_time | timestamp | 19 | 0 | N | N | CURRENT_TIMESTAMP | 更新时间 |
| 编号 | 名称 | 数据类型 | 长度 | 小数位 | 允许空值 | 主键 | 默认值 | 说明 |
| 1 | hits_id | int | 10 | 0 | N | Y | 点赞ID: | |
| 2 | user_id | int | 10 | 0 | N | N | 0 | 点赞人: |
| 3 | create_time | timestamp | 19 | 0 | N | N | CURRENT_TIMESTAMP | 创建时间: |
| 4 | update_time | timestamp | 19 | 0 | N | N | CURRENT_TIMESTAMP | 更新时间: |
| 5 | source_table | varchar | 255 | 0 | Y | N | 来源表: | |
| 6 | source_field | varchar | 255 | 0 | Y | N | 来源字段: | |
| 7 | source_id | int | 10 | 0 | N | N | 0 | 来源ID: |
表housing_management_users (宿管用户)
| 编号 | 名称 | 数据类型 | 长度 | 小数位 | 允许空值 | 主键 | 默认值 | 说明 |
| 1 | housing_management_users_id | int | 10 | 0 | N | Y | 宿管用户ID | |
| 2 | name_of_accommodation_manager | varchar | 64 | 0 | Y | N | 宿管姓名 | |
| 3 | dormitory_gender | varchar | 64 | 0 | Y | N | 宿管性别 | |
| 4 | housing_management_telephone | varchar | 64 | 0 | Y | N | 宿管电话 | |
| 5 | building_number_under_management | varchar | 64 | 0 | Y | N | 所管楼号 | |
| 6 | examine_state | varchar | 16 | 0 | N | N | 已通过 | 审核状态 |
| 7 | user_id | int | 10 | 0 | N | N | 0 | 用户ID |
| 8 | create_time | datetime | 19 | 0 | N | N | CURRENT_TIMESTAMP | 创建时间 |
| 9 | update_time | timestamp | 19 | 0 | N | N | CURRENT_TIMESTAMP | 更新时间 |
| 编号 | 名称 | 数据类型 | 长度 | 小数位 | 允许空值 | 主键 | 默认值 | 说明 |
| 1 | notice_id | mediumint | 8 | 0 | N | Y | 公告id: | |
| 2 | title | varchar | 125 | 0 | N | N | 标题: | |
| 3 | content | longtext | 2147483647 | 0 | Y | N | 正文: | |
| 4 | create_time | timestamp | 19 | 0 | N | N | CURRENT_TIMESTAMP | 创建时间: |
| 5 | update_time | timestamp | 19 | 0 | N | N | CURRENT_TIMESTAMP | 更新时间: |
| 编号 | 名称 | 数据类型 | 长度 | 小数位 | 允许空值 | 主键 | 默认值 | 说明 |
| 1 | praise_id | int | 10 | 0 | N | Y | 点赞ID: | |
| 2 | user_id | int | 10 | 0 | N | N | 0 | 点赞人: |
| 3 | create_time | timestamp | 19 | 0 | N | N | CURRENT_TIMESTAMP | 创建时间: |
| 4 | update_time | timestamp | 19 | 0 | N | N | CURRENT_TIMESTAMP | 更新时间: |
| 5 | source_table | varchar | 255 | 0 | Y | N | 来源表: | |
| 6 | source_field | varchar | 255 | 0 | Y | N | 来源字段: | |
| 7 | source_id | int | 10 | 0 | N | N | 0 | 来源ID: |
| 8 | status | bit | 1 | 0 | N | N | 1 | 点赞状态:1为点赞,0已取消 |
| 编号 | 名称 | 数据类型 | 长度 | 小数位 | 允许空值 | 主键 | 默认值 | 说明 |
| 1 | repair_application_id | int | 10 | 0 | N | Y | 报修申请ID | |
| 2 | student_users | int | 10 | 0 | Y | N | 0 | 学生用户 |
| 3 | student_name | varchar | 64 | 0 | Y | N | 学生姓名 | |
| 4 | repair_time | date | 10 | 0 | Y | N | 报修时间 | |
| 5 | repair_type | varchar | 64 | 0 | Y | N | 报修类型 | |
| 6 | dormitory_building_number | varchar | 64 | 0 | Y | N | 宿舍楼号 | |
| 7 | dormitory_room_number | varchar | 64 | 0 | Y | N | 宿舍房号 | |
| 8 | repair_picture | varchar | 255 | 0 | Y | N | 报修图片 | |
| 9 | repair_content | text | 65535 | 0 | Y | N | 报修内容 | |
| 10 | examine_state | varchar | 16 | 0 | N | N | 未审核 | 审核状态 |
| 11 | examine_reply | varchar | 16 | 0 | Y | N | 审核回复 | |
| 12 | create_time | datetime | 19 | 0 | N | N | CURRENT_TIMESTAMP | 创建时间 |
| 13 | update_time | timestamp | 19 | 0 | N | N | CURRENT_TIMESTAMP | 更新时间 |
| 编号 | 名称 | 数据类型 | 长度 | 小数位 | 允许空值 | 主键 | 默认值 | 说明 |
| 1 | slides_id | int | 10 | 0 | N | Y | 轮播图ID: | |
| 2 | title | varchar | 64 | 0 | Y | N | 标题: | |
| 3 | content | varchar | 255 | 0 | Y | N | 内容: | |
| 4 | url | varchar | 255 | 0 | Y | N | 链接: | |
| 5 | img | varchar | 255 | 0 | Y | N | 轮播图: | |
| 6 | hits | int | 10 | 0 | N | N | 0 | 点击量: |
| 7 | create_time | timestamp | 19 | 0 | N | N | CURRENT_TIMESTAMP | 创建时间: |
| 8 | update_time | timestamp | 19 | 0 | N | N | CURRENT_TIMESTAMP | 更新时间: |
| 编号 | 名称 | 数据类型 | 长度 | 小数位 | 允许空值 | 主键 | 默认值 | 说明 |
| 1 | student_users_id | int | 10 | 0 | N | Y | 学生用户ID | |
| 2 | student_name | varchar | 64 | 0 | Y | N | 学生姓名 | |
| 3 | student_phone_number | varchar | 16 | 0 | Y | N | 学生电话 | |
| 4 | student_gender | varchar | 64 | 0 | Y | N | 学生性别 | |
| 5 | dormitory_building_number | varchar | 64 | 0 | Y | N | 宿舍楼号 | |
| 6 | dormitory_room_number | varchar | 64 | 0 | Y | N | 宿舍房号 | |
| 7 | examine_state | varchar | 16 | 0 | N | N | 已通过 | 审核状态 |
| 8 | user_id | int | 10 | 0 | N | N | 0 | 用户ID |
| 9 | create_time | datetime | 19 | 0 | N | N | CURRENT_TIMESTAMP | 创建时间 |
| 10 | update_time | timestamp | 19 | 0 | N | N | CURRENT_TIMESTAMP | 更新时间 |
| 编号 | 名称 | 数据类型 | 长度 | 小数位 | 允许空值 | 主键 | 默认值 | 说明 |
| 1 | temperature_reporting_id | int | 10 | 0 | N | Y | 体温上报ID | |
| 2 | student_users | int | 10 | 0 | Y | N | 0 | 学生用户 |
| 3 | student_name | varchar | 64 | 0 | Y | N | 学生姓名 | |
| 4 | dormitory_building_number | varchar | 64 | 0 | Y | N | 宿舍楼号 | |
| 5 | dormitory_room_number | varchar | 64 | 0 | Y | N | 宿舍房号 | |
| 6 | reporting_time | date | 10 | 0 | Y | N | 上报时间 | |
| 7 | todays_body_temperature | varchar | 64 | 0 | Y | N | 今日体温 | |
| 8 | housing_management_users | int | 10 | 0 | Y | N | 0 | 宿管用户 |
| 9 | create_time | datetime | 19 | 0 | N | N | CURRENT_TIMESTAMP | 创建时间 |
| 10 | update_time | timestamp | 19 | 0 | N | N | CURRENT_TIMESTAMP | 更新时间 |
| 编号 | 名称 | 数据类型 | 长度 | 小数位 | 允许空值 | 主键 | 默认值 | 说明 |
| 1 | upload_id | int | 10 | 0 | N | Y | 上传ID | |
| 2 | name | varchar | 64 | 0 | Y | N | 文件名 | |
| 3 | path | varchar | 255 | 0 | Y | N | 访问路径 | |
| 4 | file | varchar | 255 | 0 | Y | N | 文件路径 | |
| 5 | display | varchar | 255 | 0 | Y | N | 显示顺序 | |
| 6 | father_id | int | 10 | 0 | Y | N | 0 | 父级ID |
| 7 | dir | varchar | 255 | 0 | Y | N | 文件夹 | |
| 8 | type | varchar | 32 | 0 | Y | N | 文件类型 |
| 编号 | 名称 | 数据类型 | 长度 | 小数位 | 允许空值 | 主键 | 默认值 | 说明 |
| 1 | user_id | mediumint | 8 | 0 | N | Y | 用户ID:[0,8388607]用户获取其他与用户相关的数据 | |
| 2 | state | smallint | 5 | 0 | N | N | 1 | 账户状态:[0,10](1可用|2异常|3已冻结|4已注销) |
| 3 | user_group | varchar | 32 | 0 | Y | N | 所在用户组:[0,32767]决定用户身份和权限 | |
| 4 | login_time | timestamp | 19 | 0 | N | N | CURRENT_TIMESTAMP | 上次登录时间: |
| 5 | phone | varchar | 11 | 0 | Y | N | 手机号码:[0,11]用户的手机号码,用于找回密码时或登录时 | |
| 6 | phone_state | smallint | 5 | 0 | N | N | 0 | 手机认证:[0,1](0未认证|1审核中|2已认证) |
| 7 | username | varchar | 16 | 0 | N | N | 用户名:[0,16]用户登录时所用的账户名称 | |
| 8 | nickname | varchar | 16 | 0 | Y | N | 昵称:[0,16] | |
| 9 | password | varchar | 64 | 0 | N | N | 密码:[0,32]用户登录所需的密码,由6-16位数字或英文组成 | |
| 10 | | varchar | 64 | 0 | Y | N | 邮箱:[0,64]用户的邮箱,用于找回密码时或登录时 | |
| 11 | email_state | smallint | 5 | 0 | N | N | 0 | 邮箱认证:[0,1](0未认证|1审核中|2已认证) |
| 12 | avatar | varchar | 255 | 0 | Y | N | 头像地址:[0,255] | |
| 13 | open_id | varchar | 255 | 0 | Y | N | 针对获取用户信息字段 | |
| 14 | create_time | timestamp | 19 | 0 | N | N | CURRENT_TIMESTAMP | 创建时间: |
| 15 | vip_level | varchar | 255 | 0 | Y | N | 会员等级 | |
| 16 | vip_discount | double | 11 | 2 | Y | N | 0.00 | 会员折扣 |
| 编号 | 名称 | 数据类型 | 长度 | 小数位 | 允许空值 | 主键 | 默认值 | 说明 |
| 1 | group_id | mediumint | 8 | 0 | N | Y | 用户组ID:[0,8388607] | |
| 2 | display | smallint | 5 | 0 | N | N | 100 | 显示顺序:[0,1000] |
| 3 | name | varchar | 16 | 0 | N | N | 名称:[0,16] | |
| 4 | description | varchar | 255 | 0 | Y | N | 描述:[0,255]描述该用户组的特点或权限范围 | |
| 5 | source_table | varchar | 255 | 0 | Y | N | 来源表: | |
| 6 | source_field | varchar | 255 | 0 | Y | N | 来源字段: | |
| 7 | source_id | int | 10 | 0 | N | N | 0 | 来源ID: |
| 8 | register | smallint | 5 | 0 | Y | N | 0 | 注册位置: |
| 9 | create_time | timestamp | 19 | 0 | N | N | CURRENT_TIMESTAMP | 创建时间: |
| 10 | update_time | timestamp | 19 | 0 | N | N | CURRENT_TIMESTAMP | 更新时间: |
| 编号 | 名称 | 数据类型 | 长度 | 小数位 | 允许空值 | 主键 | 默认值 | 说明 |
| 1 | visiting_registration_id | int | 10 | 0 | N | Y | 来访登记ID | |
| 2 | housing_management_users | int | 10 | 0 | Y | N | 0 | 宿管用户 |
| 3 | name_of_accommodation_manager | varchar | 64 | 0 | Y | N | 宿管姓名 | |
| 4 | building_number_under_management | varchar | 64 | 0 | Y | N | 所管楼号 | |
| 5 | visiting_time | date | 10 | 0 | Y | N | 来访时间 | |
| 6 | visiting_name | varchar | 64 | 0 | Y | N | 来访姓名 | |
| 7 | visiting_phone_number | varchar | 64 | 0 | Y | N | 来访电话 | |
| 8 | purpose_of_visit | varchar | 64 | 0 | Y | N | 来访目的 | |
| 9 | departure_time | varchar | 64 | 0 | Y | N | 离开时间 | |
| 10 | create_time | datetime | 19 | 0 | N | N | CURRENT_TIMESTAMP | 创建时间 |
| 11 | update_time | timestamp | 19 | 0 | N | N | CURRENT_TIMESTAMP | 更新时间 |
表water_and_electricity_payment (水电缴费)
| 编号 | 名称 | 数据类型 | 长度 | 小数位 | 允许空值 | 主键 | 默认值 | 说明 |
| 1 | water_and_electricity_payment_id | int | 10 | 0 | N | Y | 水电缴费ID | |
| 2 | housing_management_users | int | 10 | 0 | Y | N | 0 | 宿管用户 |
| 3 | name_of_accommodation_manager | varchar | 64 | 0 | Y | N | 宿管姓名 | |
| 4 | student_users | int | 10 | 0 | Y | N | 0 | 学生用户 |
| 5 | student_name | varchar | 64 | 0 | Y | N | 学生姓名 | |
| 6 | dormitory_building_number | varchar | 64 | 0 | Y | N | 宿舍楼号 | |
| 7 | dormitory_room_number | varchar | 64 | 0 | Y | N | 宿舍房号 | |
| 8 | payment_time | date | 10 | 0 | Y | N | 缴费时间 | |
| 9 | payment_amount | int | 10 | 0 | Y | N | 0 | 缴费金额 |
| 10 | examine_state | varchar | 16 | 0 | N | N | 未审核 | 审核状态 |
| 11 | pay_state | varchar | 16 | 0 | N | N | 未支付 | 支付状态 |
| 12 | pay_type | varchar | 16 | 0 | Y | N | 支付类型: 微信、支付宝、网银 | |
| 13 | create_time | datetime | 19 | 0 | N | N | CURRENT_TIMESTAMP | 创建时间 |
| 14 | update_time | timestamp | 19 | 0 | N | N | CURRENT_TIMESTAMP | 更新时间 |
整个基于SpringBoot的高校新生宿舍管理系统的需求分析主要对系统总体架构以及功能模块的设计,通过建立E-R模型和数据库逻辑系统设计完成了数据库系统设计。
4系统关键模块设计与实现
基于SpringBoot的高校新生宿舍管理系统的详细设计与实现主要是根据前面的需求分析和总体设计来设计页面并实现业务逻辑。主要从界面实现、业务逻辑实现这两部分进行介绍。
4.1普通用户功能模块
4.1.1 注册界面
游客可以查看系统信息,也有注册成为用户的权限。注册界面展示如下图4-1所示。
图4-1 注册界面图
/**
* 注册
* @param user
* @return
*/
@PostMapping("register")
public Map<String, Object> signUp(@RequestBody User user) {
// 查询用户
Map<String, String> query = new HashMap<>();
Map<String,Object> map = JSON.parseObject(JSON.toJSONString(user));
query.put("username",user.getUsername());
List list = service.selectBaseList(service.select(query, new HashMap<>()));
if (list.size()>0){
return error(30000, "用户已存在");
}
map.put("password",service.encryption(String.valueOf(map.get("password"))));
service.insert(map);
return success(1);
}
基于SpringBoot的高校新生宿舍管理系统中的注册后的用户是可以通过自己的账户名和密码进行登录的,当用户输入完整的自己的账户名和密码信息并点击“登录”按钮后,将会首先验证输入的有没有空数据,再次验证输入的账户名+密码和数据库中当前保存的用户信息是否一致,只有在一致后将会登录成功并自动跳转到基于SpringBoot的高校新生宿舍管理系统的首页中;否则将会提示相应错误信息,用户登录界面如下图4-2所示。
图4-2用户登录界面图
用户登录关键代码如下:
/**
* 登录
* @param data
* @param httpServletRequest
* @return
*/
@PostMapping("login")
public Map<String, Object> login(@RequestBody Map<String, String> data, HttpServletRequest httpServletRequest) {
log.info("[执行登录接口]");
String username = data.get("username");
String email = data.get("email");
String phone = data.get("phone");
String password = data.get("password");
List resultList = null;
Map<String, String> map = new HashMap<>();
if(username != null && "".equals(username) == false){
map.put("username", username);
resultList = service.selectBaseList(service.select(map, new HashMap<>()));
}
else if(email != null && "".equals(email) == false){
map.put("email", email);
resultList = service.selectBaseList(service.select(map, new HashMap<>()));
}
else if(phone != null && "".equals(phone) == false){
map.put("phone", phone);
resultList = service.selectBaseList(service.select(map, new HashMap<>()));
}else{
return error(30000, "账号或密码不能为空");
}
if (resultList == null || password == null) {
return error(30000, "账号或密码不能为空");
}
//判断是否有这个用户
if (resultList.size()<=0){
return error(30000,"用户不存在");
}
User byUsername = (User) resultList.get(0);
Map<String, String> groupMap = new HashMap<>();
groupMap.put("name",byUsername.getUserGroup());
List groupList = userGroupService.selectBaseList(userGroupService.select(groupMap, new HashMap<>()));
if (groupList.size()<1){
return error(30000,"用户组不存在");
}
UserGroup userGroup = (UserGroup) groupList.get(0);
//查询用户审核状态
if (!StringUtils.isEmpty(userGroup.getSourceTable())){
String res = service.selectExamineState(userGroup.getSourceTable(),byUsername.getUserId());
if (res==null){
return error(30000,"用户不存在");
}
if (!res.equals("已通过")){
return error(30000,"该用户审核未通过");
}
}
//查询用户状态
if (byUsername.getState()!=1){
return error(30000,"用户非可用状态,不能登录");
}
String md5password = service.encryption(password);
if (byUsername.getPassword().equals(md5password)) {
// 存储Token到数据库
AccessToken accessToken = new AccessToken();
accessToken.setToken(UUID.randomUUID().toString().replaceAll("-", ""));
accessToken.setUser_id(byUsername.getUserId());
Duration duration = Duration.ofSeconds(7200L);
redisTemplate.opsForValue().set(accessToken.getToken(), accessToken,duration);
// 返回用户信息
JSONObject user = JSONObject.parseObject(JSONObject.toJSONString(byUsername));
user.put("token", accessToken.getToken());
JSONObject ret = new JSONObject();
ret.put("obj",user);
return success(ret);
} else {
return error(30000, "账号或密码不正确");
}
}
4.1.3 学校咨讯界面
学校咨讯:用户点击可查看学校咨讯,同时可对咨讯文章进行点赞、收藏和评论。界面如下图4-3所示。
图4-3 学校咨讯界面图
4.1.4 宿舍楼信息界面
宿舍楼信息:用户点击可查看宿舍楼名称、宿管姓名进行查看宿舍楼信息列表,同时可进行报修、换宿和考勤操作。页面如图所示。
图4-5宿舍楼信息界面图
4.1.5 借用物品界面
借用物品:用户点击可通过搜索物品类型和物品名称进行查看借用物品物品列表;同时可对物品信息进行点赞、收藏和评论。界面如下图所示。
图4-6 借用物品界面图
个人中心:用户点击头像可查看“个人中心”,包括个人首页、报修申请、换宿申请、缺勤信息、水电缴费、体温上报、借用信息和收藏。界面如下图所示。
图4-7 个人中心界面图
4.2.1 宿舍楼信息管理界面
宿舍楼信息管理:管理员点击可查看宿舍楼信息列表和宿舍楼信息添加;点击“宿舍楼信息添加”,输入宿舍楼名称、宿舍楼层数、宿舍楼地址,上传宿舍楼图片,输入宿舍楼房间数、宿舍楼总人数,选择宿管用户,输入宿管名称和宿管电话,点击“提交”按钮进行添加。界面如下图所示。
图4-8 宿舍楼信息管理界面图
4.2.2 系统管理界面
系统管理:管理员点击可查看轮播图管理和敏感词管理,如需添加新的轮播图,点击右侧“添加”按钮,上传图片,输入标题,点击“确认”按钮进行添加;同时可对轮播图和敏感词进行增删改查。界面如下图所示。
图4-9 系统管理界面图
轮播图上传的关键代码如下:
@PostMapping("/upload")
public Map<String, Object> upload(@RequestParam("file") MultipartFile file) {
log.info("进入方法");
if (file.isEmpty()) {
return error(30000, "没有选择文件");
}
try {
//判断有没路径,没有则创建
String filePath = System.getProperty("user.dir") + "c/main/resources
atic/";
File targetDir = new File(filePath);
if (!targetDir.exists() && !targetDir.isDirectory()) {
if (targetDir.mkdirs()) {
log.info("创建目录成功");
} else {
log.error("创建目录失败");
}
}
String fileName = file.getOriginalFilename();
File dest = new File(filePath + fileName);
log.info("文件路径:{}", dest.getPath());
log.info("文件名:{}", dest.getName());
file.transferTo(dest);
JSONObject jsonObject = new JSONObject();
jsonObject.put("url", "/api/upload/" + fileName);
return success(jsonObject);
} catch (IOException e) {
log.info("上传失败:{}", e.getMessage());
}
return error(30000, "上传失败");
}
4.2.3 资源管理界面
资源管理:管理员点击可查看学校咨讯和咨讯分类;如需添加新的交流反馈咨讯,点击“添加”按钮,上传封面图,输入标题,选择分类,输入标签、描述和正文,点击“确认”按钮进行添加。同时可对咨讯进行增删改查。界面如下图所示。
图4-10 资源管理界面图
新增的代码如下:
@PostMapping("/add")
@Transactional
public Map<String, Object> add(HttpServletRequest request) throws IOException {
service.insert(service.readBody(request.getReader()));
return success(1);
}
public Map<String, Object> addMap(Map<String,Object> map){
service.insert(map);
return success(1);
}
删除的代码如下:
@RequestMapping(value = "/del")
@Transactional
public Map<String, Object> del(HttpServletRequest request) {
service.delete(service.readQuery(request), service.readConfig(request));
return success(1);
}
public void delete(Map<String,String> query,Map<String,String> config){
QueryWrapper wrapper = new QueryWrapper<E>();
toWhereWrapper(query, "0".equals(config.get(FindConfig.GROUP_BY)),wrapper);
baseMapper.delete(wrapper);
log.info("[{}] - 删除操作:{}",wrapper.getSqlSelect());
}
4.3宿管用户功能模块
个人中心:用户点击头像看查看“个人中心”,包括个人首页报修信息、换宿申请、缺勤信息、水电缴费、体温上报、借用信息、来访登记和收藏。可对报修信息、换宿申请、缺勤信息进行审核回复。 界面图如下。
图4-11 个人中心界面图
(1)点击“水电缴费添加”,选择学生用户、输入学生姓名、宿舍楼号、宿舍房号,选择缴费时间、缴费金额,点击”提交“按钮进行添加。界面图如下。
图4-12 水电缴费界面图
(2)点击“来访登记添加”,选择宿管用户,输入宿管姓名、所管楼号,选择来访时间,输入来访姓名、来访电话、来访目的和离开时间,点击”提交“按钮进行添加。界面图如下。
图4-13 来访登记添加界面图
5系统测试
系统开发到了最后一个阶段那就是系统测试,系统测试对软件的开发其实是非常有必要的。因为没什么系统一经开发出来就可能会尽善尽美,再厉害的系统开发工程师也会在系统开发的时候出现纰漏,系统测试能够较好的改正一些bug,为后期系统的维护性提供很好的支持。通过系统测试,开发人员也可以建立自己对系统的信心,为后期的系统版本的跟新提供支持。
5.2 系统测试用例
系统测试包括:用户登录功能测试、学校咨讯查看功能测试、宿舍楼信息添加、借用物品搜索、密码修改功能测试,如表5-1、5-2、5-3、5-4、5-5所示:
表5-1 用户登录功能测试表
| 用例名称 | 用户登录系统 |
| 目的 | 测试用户通过正确的用户名和密码可否登录功能 |
| 前提 | 未登录的情况下 |
| 测试流程 | 1) 进入登录页面 2) 输入正确的用户名和密码 |
| 预期结果 | 用户名和密码正确的时候,跳转到登录成功界面,反之则显示错误信息,提示重新输入 |
| 实际结果 | 实际结果与预期结果一致 |
学校咨讯查看功能测试:
表5-2学校咨讯查看功能测试表
| 用例名称 | 学校咨讯查看 |
| 目的 | 测试学校咨讯查看功能 |
| 前提 | 用户登录 |
| 测试流程 | 点击入学校咨讯-学校咨讯列表 |
| 预期结果 | 可以查看到所有学校咨讯 |
| 实际结果 | 实际结果与预期结果一致 |
管理员添加宿舍楼信息界面测试:
表5-3 管理员添加宿舍楼信息界面测试表
| 用例名称 | 宿舍楼信息添加测试用例 |
| 目的 | 测试宿舍楼信息添加功能 |
| 前提 | 管理员正常登录情况下 |
| 测试流程 | 1)管理员点击宿舍楼信息管理,然后点击会员宿舍楼信息,点击添加后并填写信息。 2)点击进行提交。 |
| 预期结果 | 提交以后,入住信息列表首页会显示新的宿舍楼信息 |
| 实际结果 | 实际结果与预期结果一致 |
借用物品搜索功能测试:
表5-4 借用物品搜索功能测试表
| 用例名称 | 借用物品搜索测试 |
| 目的 | 测试借用物品搜索功能 |
| 前提 | 无 |
| 测试流程 | 1)在搜索框填入搜索关键字。 2)点击搜索按钮。 |
| 预期结果 | 页面显示包含有搜索关键字的借用物品 |
| 实际结果 | 实际结果与预期结果一致 |
密码修改功能测试:
表5-5 密码修改功能测试表
| 用例名称 | 密码修改测试用例 |
| 目的 | 测试管理员密码修改功能 |
| 前提 | 管理员用户正常登录情况下 |
| 测试流程 | 1)管理员密码修改并完成填写。 2)点击进行提交。 |
| 预期结果 | 使用新的密码可以登录 |
| 实际结果 | 实际结果与预期结果一致 |
5.3 系统测试结果
通过编写基于SpringBoot的高校新生宿舍管理系统的测试用例,已经检测完毕用户登录功能测试、学校咨讯查看功能测试、宿舍楼信息添加、借用物品搜索、密码修改功能测试,通过这5大模块为基于SpringBoot的高校新生宿舍管理系统的后期推广运营提供了强力的技术支撑。
结论
至此,基于SpringBoot框架的高校新生宿舍管理系统已经结束,在开发前做了许多的准备,在本系统的设计和开发过程中阅览和学习了许多文献资料,从中我也收获了很多宝贵的方法和设计思路,对系统的开发也起到了很重要的作用,系统的开发技术选用的都是自己比较熟悉的,比如Web、JAVA语言、MYSQL,这些技术都是在以前的学习中学到了,其中许多的设计思路和方法都是在以前不断地学习中摸索出来的经验,其实对于我们来说工作量还是比较大的,但是正是由于之前的积累与准备,才能顺利的完成这个项目,由此看来,积累经验跟做好准备是十分重要的事情。
当然在该系统的设计与实现的过程中也离不开老师以及同学们的帮助,正是因为他们的指导与帮助,我才能够成功的在预期内完成了这个系统。同时在这个过程当中我也收获了很多东西,此系统也有需要改进的地方,但是由于专业知识的浅薄,并不能做到十分完美,希望以后有机会可以让其真正的投入到使用之中。
参考文献
[1]赵旭东.计算机软件开发与设计中Java语言的应用研究[J].信息与电脑(理论版),2023,35(24):31-33.
[2]马庆.计算机软件开发中JAVA编程语言的应用[J].山西电子技术,2023(06):84-86+98.
[3]李鹏霞,李宛睿.高校学生宿舍智慧化管理系统的设计与实现[J].长江信息通信,2023,36(11):162-164+167.
[4]尹应荆.JAVA编程语言在计算机软件开发中的应用[J].石河子科技,2023(05):45-47.
[5]Liang C . [J]. Academic Journal of Computing & Information Science,2023,6(9).
[6]唐瑞明,谭倩芳.高校宿舍信息化管理系统设计[J].电子技术与软件工程,2023(04):258-262.
[7]霍佳璐,杨林生.基于Java的高校宿舍智能管理系统的设计与实现[J].信息与电脑(理论版),2022,34(22):134-136.
[8]缪晗,郭建江,陈斌,等.基于施耐德网络云EcoStruxure平台的高校宿舍智能管理系统设计[J].常州工学院学报,2022,35(05):35-38+45.
[9]陆丽娟,刘亚荣,谢晓兰.基于物联网技术的高校宿舍监控管理系统[J].科技和产业,2022,22(03):262-266.
[10]季敏霞.人脸识别技术在高校管理中的应用研究[J].电脑知识与技术,2021,17(32):89-90+93.DOI:10.14004/j.cnki.ckt.2021.3225.
[11]韦志强,叶林,张志刚.高校智能用电管理系统的应用探讨——以无锡职院为例[J].科学咨询(科技·管理),2021(11):28-30.
[12]李洋,胡茵茵,宣宏坤,等.智慧宿舍管理信息系统的设计与分析[J].无线互联科技,2021,18(20):42-44+49.
[13]刘华明,钱焕然,毕学慧,等.高校宿舍管理系统的设计与实现[J].通化师范学院学报,2021,42(10):89-93.DOI:10.13877/j.cnki.cn22-1284.2021.10.014.
[14]王锋,金晶.高校学生宿舍水电表管理系统设计与实现[J].智能计算机与应用,2020,10(06):191-194.
[15]杨梅蓉.“互联网+”视域下高校智慧宿舍应用研究[J].职业技术,2020,19(03):1-7.DOI:10.19552/j.cnki.issn1672-0601.2020.03.001.
[16]胡橙凤.基于B/S架构高校宿舍管理系统设计与实现[J].电脑知识与技术,2020,16(06):61-62+69.DOI:10.14004/j.cnki.ckt.2020.0640.
[17]唐瑞明,李论,陈珊.高校宿舍管理系统综述[J].电子技术与软件工程,2020(04):64-66.
[18]初庆东,张敏霞,崔卫韬.一种新型高校学生信息管理系统的设计与实现[J].信息技术,2019,43(06):69-71+76.DOI:10.13274/j.cnki.hdzj.2019.06.017.
[19]王青.高校宿舍智能管理系统设计[J].微型电脑应用,2019,35(06):135-137.
[20]陈禹吣,袁鸿燕,张荻汶,等.基于微信小程序的高校学生宿舍报修管理系统的设计[J].电脑知识与技术,2019,15(14):36-37.DOI:10.14004/j.cnki.ckt.2019.1700.
[21]李昂.基于Android和SpringBoot的高校宿舍管理系统设计[J].铜陵职业技术学院学报,2019,18(01):76-79.DOI:10.16789/j.cnki.1671-752x.2019.01.020.
致 谢
转眼间,大学生用户活便已经接近尾声,人面对着离别与结束,总是充满着不舍与茫然,我亦如此,仍记得那年秋天,我迫不及待的提前一天到了学校,面对学校巍峨的大门,我心里充满了期待:这里,就是我新生活的起点吗?那天,阳光明媚,学校的欢迎仪式很热烈,我面对着一个个对着我微笑的同学,仿佛一缕缕阳光透过胸口照进了我心里,同时,在那天我认识可爱的室友,我们携手共同度过了这难忘的两年。如今,我望着这篇论文的致谢,不禁又要问自己:现在,我们就要说再见了吗?
感慨莫名,不知所言。感谢我的老师们,是你们教授了我们知识与做人的道理;感谢我的室友们,是你们陪伴了我如此之久;感谢每位关心与支持我的人。
少年,追风赶月莫停留,平荒尽处是春山。
请关注点赞+私信博主,免费领取项目源码
908

被折叠的 条评论
为什么被折叠?



