本项目旨在设计和实现基于Node.js的网上宠物管理系统,旨在为宠物领养机构、宠物店和宠物爱好者提供一个综合性的管理平台。
本文首先进行了系统需求分析,明确了系统的功能和特点。然后,详细介绍了系统的架构设计,包括前端界面设计、后端数据库设计以及数据交互流程。接着,介绍了系统的主要模块设计和实现过程,包括宠物信息管理模块、病例记录管理模块、诊疗项目管理、药品信息管理、宠物寄养管理、宠物交易管理、商城管理等。
系统将采用Node.js技术构建后端服务,结合现代化的前端设计,实现用户友好的操作界面和良好的用户体验。通过这一项目,旨在促进宠物领养机构的管理效率、提升宠物服务的质量,推动宠物保护事业的发展。
关键词:网上宠物管理系统;宠物寄养;宠物交易;Mysql数据库,Node.js的koa技术
Abstract
This project aims to design and implement an online pet management system based on Node.js, which aims to provide a comprehensive management platform for pet adoption agencies, pet shops and pet lovers.
First of all, this paper analyzes the system requirements and clarifies the functions and characteristics of the system. Then, the architecture design of the system is introduced in detail, including front-end interface design, back-end database design and data interaction flow. Then, it introduces the design and implementation process of the system's main modules, including pet information management module, case record management module, diagnosis and treatment project management, drug information management, pet foster management, pet trading management, mall management, etc.
The system will use Node.js technology to build back-end services, combined with modern front-end design, to achieve user-friendly operation interface and good user experience. Through this project, the aim is to promote the management efficiency of pet adoption agencies, improve the quality of pet services, and promote the development of pet protection.
Keywords: Online pet management system; Pet boarding; Pet trading; Mysql database, Node.js koa technology
目 录
第一章 绪论
1.1 研究背景
随着社会对宠物保护和领养意识的提高,建立一个高效的网上宠物管理系统变得尤为重要。传统的宠物管理方式存在信息不透明、领养流程复杂等问题,亟需一个更加便捷、智能化的系统来提升宠物领养机构的管理水平和服务质量。基于Node.js的网上宠物管理系统的研究背景在于满足社会对宠物保护和领养需求的增长,促进宠物保护事业的发展和推广。通过建立这样的系统,可以实现宠物信息的统一管理、在线领养流程的优化,提高领养机构的管理效率,促进更多宠物得到关爱和合适的领养家庭。这一研究背景旨在推动宠物保护事业的数字化转型,提升宠物领养服务的质量和效率,促进社会对宠物保护的关注和支持。
1.2 国内外研究现状和发展趋势
目前,国内外对于网上宠物管理系统的研究和应用已经取得一定进展。在国外,一些宠物领养机构和宠物保护组织利用Node.js等技术开发了先进的网上宠物管理系统,为用户提供便捷的领养流程和全面的宠物信息管理功能。这些系统通过智能化的推荐算法和便捷的用户交互界面,提升了宠物领养体验和管理效率。在国内,一些宠物保护组织也开始关注和研究网上宠物管理系统的应用,以提高宠物领养的透明度和便利性。未来,国内外研究机构将继续探索如何利用最新技术和方法提升网上宠物管理系统的功能和性能,为宠物保护事业的发展和宠物领养体验的提升做出更大的贡献。
随着社会对宠物保护和领养的关注度不断提高,网上宠物管理系统在未来的发展中将呈现出多项趋势。系统将更加注重用户体验和界面设计,以提供更直观、友好的操作界面,增强用户的使用愉悦度。随着智能时代系统将更加智能化,实现个性化推荐、智能匹配等功能,提高宠物领养成功率。此外,系统将注重数据安全和隐私保护,加强用户信息的保护措施,确保用户数据的安全性。通过系统的设计与实现,将进一步促进宠物保护事业的发展,推动宠物领养文化的普及和提升,为更多流浪宠物找到温暖的家园,实现人与宠物的和谐共处。综上所述,网上宠物管理系统的未来发展将更加注重用户体验、智能化应用、数据安全和宠物保护事业的推动。
1.3 研究内容
通过对管理员和用户的需求分析,我们将该网上宠物管理系统的功能逐步进行了添加,然后进行功能分析和检测,而且针对这两方面进行了深入研究探讨,该网上宠物管理系统主要对开发背景、市场需求、数据库分析、功能模块以及开发技术进行了着重介绍和分析。最后对系统中的功能信息进行测试和分析。本次毕业实现的网上宠物管理系统,不管是可行性分析、系统整体框架设计还是编码,都需要严格遵守软件开发的三个周期八个阶段,在该系统的开发过程中,要保证系统具有良好的时效性、易安装性以及稳定性。在代码编写时一定要按照要求进行,让代码编写看起来更美观,开发出一个便于用户的使用的网上宠物管理系统是本次开发的主要目标。在系统完成之后,利用电脑来将系统进行安置,并且用户可以通过电脑随时查看用户信息。此次在网上宠物管理系统的开发中,对系统要进行可行性分析、系统需求分析等基本分析,并且完成系统的部署和测试,在这些功能都实现之后,通过电脑进行操作系统。系统规划分析中,需要按照以下所示的技术路线。
第二章 关键技术的研究
2.1 koa框架
Node.js是一个异步的世界,官方API支持的都是callback形式的异步编程模型,这会带来许多问题,例如:1、callback嵌套问题;2、异步函数中可能同步调用callback返回数据,带来不一致性。为了解决以上问题Koa出现了。
koa是由Express原班人马打造的,致力于成为一个更小、更富有表现力、更健壮的Web框架。使用koa编写web应用,可以免除重复繁琐的回调函数嵌套,并极大地提升错误处理的效率。koa不在内核方法中绑定任何中间件,它仅仅提供了一个轻量优雅的函数库,使得编写Web应用变得得心应手。开发思路和express差不多,最大的特点就是可以避免异步嵌套。
阿里内部就在使用Koa框架,并在Koa基础上面做了一些扩展和封装。并且基于koa开发了一个开源框架egg。
2.2 Vue.js 主要功能
Vue.js是一套构建用户界面的渐进式框架。与其他重量级框架不同的是,Vue采用自底向上增量开发的设计。Vue 的核心库只关注视图层,并且非常容易学习,非常容易与其它库或已有项目整合。另一方面,Vue 完全有能力驱动采用单文件组件和Vue生态系统支持的库开发的复杂单页应用。
Vue.js 的目标是通过尽可能简单的 API 实现响应的数据绑定和组合的视图组件。
Vue.js 自身不是一个全能框架——它只聚焦于视图层。因此它非常容易学习,非常容易与其它库或已有项目整合。另一方面,在与相关工具和支持库一起使用时,Vue.js 也能驱动复杂的单页应用。
2.3 MVVM模式介绍:
MVVM是Model-View-ViewModel的简写。它本质上就是MVC 的改进版。MVVM 就是将其中的View 的状态和行为抽象化,让我们将视图 UI 和业务逻辑分开。当然这些事 ViewModel 已经帮我们做了,它可以取出 Model 的数据同时帮忙处理 View 中由于需要展示内容而涉及的业务逻辑。微软的WPF带来了新的技术体验,如Silverlight、音频、视频、3D、动画……,这导致了软件UI层更加细节化、可定制化。同时,在技术层面,WPF也带来了 诸如Binding、Dependency Property、Routed Events、Command、DataTemplate、ControlTemplate等新特性。MVVM(Model-View-ViewModel)框架的由来便是MVP(Model-View-Presenter)模式与WPF结合的应用方式时发展演变过来的一种新型架构框架。它立足于原有MVP框架并且把WPF的新特性糅合进去,以应对客户日益复杂的需求变化。
2.4 B/S体系工作原理:
B/S架构采取浏览器请求,服务器响应的工作模式。
用户可以通过浏览器去访问Internet上由Web服务器产生的文本、数据、图片、动画、视频点播和声音等信息;
而每一个Web服务器又可以通过各种方式与数据库服务器连接,大量的数据实际存放在数据库服务器中;
从Web服务器上下载程序到本地来执行,在下载过程中若遇到与数据库有关的指令,由Web服务器交给数据库服务器来解释执行,并返回给Web服务器,Web服务器又返回给用户。在这种结构中,将许许多多的网连接到一块,形成一个巨大的网,即全球网。而各个企业可以在此结构的基础上建立自己的Internet。
在 B/S 模式中,用户是通过浏览器针对许多分布于网络上的服务器进行请求访问的,浏览器的请求通过服务器进行处理,并将处理结果以及相应的信息返回给浏览器,其他的数据加工、请求全部都是由Web Server完成的。通过该框架结构以及植入于操作系统内部的浏览器,该结构已经成为了当今软件应用的主流结构模式。
2.5 MySQL数据库
Mysql的语言是非结构化的,用户可以在数据上进行工作。MySQL因为其速度、可靠性和适应性而备受关注。大多数人都认为在不需要事务化处理的情况下,MySQL是管理内容最好的选择。并且因为Mysql的语言和结构比较简单,但是功能和存储信息量很强大,所以得到了普遍的应用。
Mysql数据库在编程过程中的作用是很广泛的,为用户进行数据查询带来了方便。Mysql数据库的应用因其灵活性强,功能强大,所以在实现某功能时只需要一小段代码,而不像其他程序需要编写大段代码。总体来说,Mysql数据库的语言相对要简洁很多。
数据流程分析主要就是数据存储的储藏室,它是在计算机上进行的,而不是现实中的储藏室。数据的存放是按固定格式,而不是无序的,其定义就是:长期有固定格式,可以共享的存储在计算机存储器上。数据库管理主要是数据存储、修改和增加以及数据表的建立。为了保证系统数据的正常运行,一些有能力的处理者可以进行管理而不需要专业的人来处理。数据表的建立,可以对数据表中的数据进行调整,数据的重新组合及重新构造,保证数据的安全性。介于数据库的功能强大等特点,本系统的开发主要应用了Mysql进行对数据的管理。
第三章 系统分析
通过对系统功能模块分析可以得知,主要是对项目元素组合、分解和更换做出相应的单元,再通过系统模块来规划出一个原则,系统的设计首先是围绕管理员需求进行开发设计的,主要是为了能够更好的管理信息和服务于用户,其次就是围绕用户信息管理进行设计,最终的设计必须要满足管理员和用户的需求,这样才能够实现系统的最大意义和价值,并且在设计的时候一定要避免代码相互重复的情况发生。
3.2 系统性能分析
1.系统功能完整性:根据系统每一个功能模块,都能够设计出当初的算法和代码,用户信息主要是以文字和表格的模式进行介绍。
2.系统运行分析:系统中的每一个功能都要有相应的代码和编写数据的关系。系统的物理的数据主要是通过需求分析和可行性分析进行分析和显示的。
3.界面设计:系统中的软件都是由不同的代码来进行处理和分析的,并且保证了系统界面的易操作性能。
4.安全分析:不同的角色要有不同的信息,所以我们登录系统时必须要使用自己的账号和密码进行登录,不能随意进行操作,这样才可以保证系统的安全性。
3.1 系统可行性分析
系统的开发环境和配置都是可以自行安装的,系统使用node.js的koa开发工具,使用比较成熟的Mysql数据库进行对系统用户和管理员之间相关的数据交互,根据技术语言对数据库,结合需求进行修改维护,可以使得系统运行更具有稳定性和安全性,从而完成实现系统的开发。
(1)硬件可行性分析
网上宠物管理系统及信息分析的设计对于所使用的计算机没有什么硬性的要求,计算机只要可以正常的使用进行代码的编写及页面设计就可行,主要是对于服务器有些要求,对于平台搭建完成要上传的服务器是有一定的要求的,服务器必须选择安全性比较高的,然后就是在打开系统必须顺畅,不能停顿太长时间;性价比高;安全性高。
(2)软件可行性分析
开发整个系统使用的是云计算,流量的可扩展性和基于流量的智能调整云计算的优点就是流量的可扩展性和基于流量的智能调整,保障系统的安全及数据信息的及时备份。
因此,我们从两个方面进行了可行性研究,可以看出系统的开发没有问题。
通过经济效益和社会价值来决定一个系统的存活问题,是否通过开发网上宠物管理系统来帮助管理员减少工作,是否能够方便用户的使用,假如开发的软件不能够实现成本节约和资源节约,并且还要投入大量的时间、经济和精力,那么这个系统的开发设计是没有意义和价值的,就不具备开发设计的条件。
此次开发的网上宠物管理系统登录界面是我们最常见的一种登录窗口进行造成的,只需通过电脑就可以登录访问,没有那些复杂的登录过程。该网上宠物管理系统主要是采用B/S结构、node.js的koa技术以及mysql数据库进行开发设计的,使得系统的开发更高效和稳定,也体现出来该系统的的现代化和规范化。用户可以轻松的进行学习,其系统主要特点就是易操作和易管理。
3.3 系统功能需求分析
任务需求分析是每个系统开发设计必不可少的一部分,系统质量的好坏可以直接影响系统的存活问题,所以我们必须要将任务需求分析做到位,网上宠物管理系统的设计在初期的分析是尤为重要的,通过任务分析可以更顺利的进行系统设计,并且保证了用户的满意度。
(1)普通用户功能需求用例图如图3-1所示。

图3-1 用户用例图
- 员工用户功能需求用例图如图3-2所示。

图3-2 员工用户用例图
- 管理员功能需求用例图如图3-3所示。

图3-3 管理员用例图
第四章 系统设计
4.1 系统的功能结构图
经过系统需求分析,该网上宠物管理系统的设计与实现功能结构图如图4-1所示:
图4-1 系统功能结构图
4.2 数据库概念结构设计
4.2.1 数据库E-R图
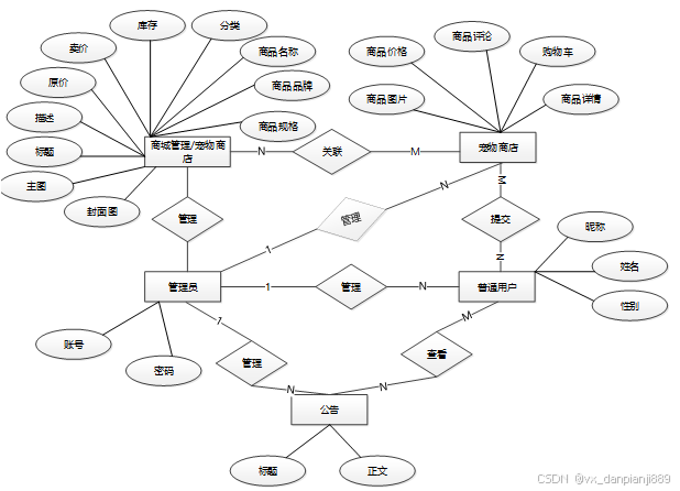
概念设计主要是通过数据库的概念结构和模式进行建立数据库嗯逻辑结构,然后利用数据库的DBMS进行完成,它不需要计算机系统的支持。通过系统的整体来看,主要是对数据库进行管理、整理、更新等操作。数据库的功能是非常强大的,每个系统的开发肯定离不开数据库,通过数据库可以看得出整个系统的质量和效率,根据以上的系统分析,对系统中的主要实体进行规划。以下是网上宠物管理系统总体E-R关系图实体图。

图4-2 网上宠物管理系统总体E-R关系图实体图
4.2.2 数据库逻辑结构设计
数据库的主要功能就是对相关信息就行存储,通过某种计算进行数据储存,其数据库的数据存储是井井有条的。并且其中的数据具有一定的独立性和安全性。通过对系统功能设计的要求和功能模块的规划,该网上宠物管理系统的设计与实现设计到了多个数据表。以下信息是介绍数据库表的设计结构以及功能建立数据库表:
| 编号 | 名称 | 数据类型 | 长度 | 小数位 | 允许空值 | 主键 | 默认值 | 说明 |
| 1 | token_id | int | 10 | 0 | N | Y | 临时访问牌ID | |
| 2 | token | varchar | 64 | 0 | Y | N | 临时访问牌 | |
| 3 | info | text | 65535 | 0 | Y | N | ||
| 4 | maxage | int | 10 | 0 | N | N | 2 | 最大寿命:默认2小时 |
| 5 | create_time | timestamp | 19 | 0 | N | N | CURRENT_TIMESTAMP | 创建时间: |
| 6 | update_time | timestamp | 19 | 0 | N | N | CURRENT_TIMESTAMP | 更新时间: |
| 7 | user_id | int | 10 | 0 | N | N | 0 | 用户编号: |
| 编号 | 名称 | 数据类型 | 长度 | 小数位 | 允许空值 | 主键 | 默认值 | 说明 |
| 1 | article_id | mediumint | 8 | 0 | N | Y | 文章id:[0,8388607] | |
| 2 | title | varchar | 125 | 0 | N | Y | 标题:[0,125]用于文章和html的title标签中 | |
| 3 | type | varchar | 64 | 0 | N | N | 0 | 文章分类:[0,1000]用来搜索指定类型的文章 |
| 4 | hits | int | 10 | 0 | N | N | 0 | 点击数:[0,1000000000]访问这篇文章的人次 |
| 5 | praise_len | int | 10 | 0 | N | N | 0 | 点赞数 |
| 6 | create_time | timestamp | 19 | 0 | N | N | CURRENT_TIMESTAMP | 创建时间: |
| 7 | update_time | timestamp | 19 | 0 | N | N | CURRENT_TIMESTAMP | 更新时间: |
| 8 | source | varchar | 255 | 0 | Y | N | 来源:[0,255]文章的出处 | |
| 9 | url | varchar | 255 | 0 | Y | N | 来源地址:[0,255]用于跳转到发布该文章的网站 | |
| 10 | tag | varchar | 255 | 0 | Y | N | 标签:[0,255]用于标注文章所属相关内容,多个标签用空格隔开 | |
| 11 | content | longtext | 2147483647 | 0 | Y | N | 正文:文章的主体内容 | |
| 12 | img | varchar | 255 | 0 | Y | N | 封面图 | |
| 13 | description | text | 65535 | 0 | Y | N | 文章描述 |
| 编号 | 名称 | 数据类型 | 长度 | 小数位 | 允许空值 | 主键 | 默认值 | 说明 |
| 1 | type_id | smallint | 5 | 0 | N | Y | 分类ID:[0,10000] | |
| 2 | display | smallint | 5 | 0 | N | N | 100 | 显示顺序:[0,1000]决定分类显示的先后顺序 |
| 3 | name | varchar | 16 | 0 | N | N | 分类名称:[2,16] | |
| 4 | father_id | smallint | 5 | 0 | N | N | 0 | 上级分类ID:[0,32767] |
| 5 | description | varchar | 255 | 0 | Y | N | 描述:[0,255]描述该分类的作用 | |
| 6 | icon | text | 65535 | 0 | Y | N | 分类图标: | |
| 7 | url | varchar | 255 | 0 | Y | N | 外链地址:[0,255]如果该分类是跳转到其他网站的情况下,就在该URL上设置 | |
| 8 | create_time | timestamp | 19 | 0 | N | N | CURRENT_TIMESTAMP | 创建时间: |
| 9 | update_time | timestamp | 19 | 0 | N | N | CURRENT_TIMESTAMP | 更新时间: |
| 编号 | 名称 | 数据类型 | 长度 | 小数位 | 允许空值 | 主键 | 默认值 | 说明 |
| 1 | auth_id | int | 10 | 0 | N | Y | 授权ID: | |
| 2 | user_group | varchar | 64 | 0 | Y | N | 用户组: | |
| 3 | mod_name | varchar | 64 | 0 | Y | N | 模块名: | |
| 4 | table_name | varchar | 64 | 0 | Y | N | 表名: | |
| 5 | page_title | varchar | 255 | 0 | Y | N | 页面标题: | |
| 6 | path | varchar | 255 | 0 | Y | N | 路由路径: | |
| 7 | position | varchar | 32 | 0 | Y | N | 位置: | |
| 8 | mode | varchar | 32 | 0 | N | N | _blank | 跳转方式: |
| 9 | add | tinyint | 3 | 0 | N | N | 1 | 是否可增加: |
| 10 | del | tinyint | 3 | 0 | N | N | 1 | 是否可删除: |
| 11 | set | tinyint | 3 | 0 | N | N | 1 | 是否可修改: |
| 12 | get | tinyint | 3 | 0 | N | N | 1 | 是否可查看: |
| 13 | field_add | text | 65535 | 0 | Y | N | 添加字段: | |
| 14 | field_set | text | 65535 | 0 | Y | N | 修改字段: | |
| 15 | field_get | text | 65535 | 0 | Y | N | 查询字段: | |
| 16 | table_nav_name | varchar | 500 | 0 | Y | N | 跨表导航名称: | |
| 17 | table_nav | varchar | 500 | 0 | Y | N | 跨表导航: | |
| 18 | option | text | 65535 | 0 | Y | N | 配置: | |
| 19 | create_time | timestamp | 19 | 0 | N | N | CURRENT_TIMESTAMP | 创建时间: |
| 20 | update_time | timestamp | 19 | 0 | N | N | CURRENT_TIMESTAMP | 更新时间: |
| 编号 | 名称 | 数据类型 | 长度 | 小数位 | 允许空值 | 主键 | 默认值 | 说明 |
| 1 | cart_id | int | 10 | 0 | N | Y | 购物车ID: | |
| 2 | title | varchar | 64 | 0 | Y | N | 标题: | |
| 3 | img | varchar | 255 | 0 | N | N | 0 | 图片: |
| 4 | user_id | int | 10 | 0 | N | N | 0 | 用户ID: |
| 5 | create_time | timestamp | 19 | 0 | N | N | CURRENT_TIMESTAMP | 创建时间: |
| 6 | update_time | timestamp | 19 | 0 | N | N | CURRENT_TIMESTAMP | 更新时间: |
| 7 | state | int | 10 | 0 | N | N | 0 | 状态:使用中,已失效 |
| 8 | price | double | 9 | 2 | N | N | 0.00 | 单价: |
| 9 | price_ago | double | 9 | 2 | N | N | 0.00 | 原价: |
| 10 | price_count | double | 11 | 2 | N | N | 0.00 | 总价: |
| 11 | num | int | 10 | 0 | N | N | 1 | 数量: |
| 12 | goods_id | mediumint | 8 | 0 | N | N | 商品id:[0,8388607] | |
| 13 | type | varchar | 64 | 0 | N | N | 未分类 | 商品分类: |
| 14 | description | varchar | 255 | 0 | Y | N | 描述:[0,255]用于产品规格描述 |
| 编号 | 名称 | 数据类型 | 长度 | 小数位 | 允许空值 | 主键 | 默认值 | 说明 |
| 1 | collect_id | int | 10 | 0 | N | Y | 收藏ID: | |
| 2 | user_id | int | 10 | 0 | N | N | 0 | 收藏人ID: |
| 3 | source_table | varchar | 255 | 0 | Y | N | 来源表: | |
| 4 | source_field | varchar | 255 | 0 | Y | N | 来源字段: | |
| 5 | source_id | int | 10 | 0 | N | N | 0 | 来源ID: |
| 6 | title | varchar | 255 | 0 | Y | N | 标题: | |
| 7 | img | varchar | 255 | 0 | Y | N | 封面: | |
| 8 | create_time | timestamp | 19 | 0 | N | N | CURRENT_TIMESTAMP | 创建时间: |
| 9 | update_time | timestamp | 19 | 0 | N | N | CURRENT_TIMESTAMP | 更新时间: |
| 编号 | 名称 | 数据类型 | 长度 | 小数位 | 允许空值 | 主键 | 默认值 | 说明 |
| 1 | comment_id | int | 10 | 0 | N | Y | 评论ID: | |
| 2 | user_id | int | 10 | 0 | N | N | 0 | 评论人ID: |
| 3 | reply_to_id | int | 10 | 0 | N | N | 0 | 回复评论ID:空为0 |
| 4 | content | longtext | 2147483647 | 0 | Y | N | 内容: | |
| 5 | nickname | varchar | 255 | 0 | Y | N | 昵称: | |
| 6 | avatar | varchar | 255 | 0 | Y | N | 头像地址:[0,255] | |
| 7 | create_time | timestamp | 19 | 0 | N | N | CURRENT_TIMESTAMP | 创建时间: |
| 8 | update_time | timestamp | 19 | 0 | N | N | CURRENT_TIMESTAMP | 更新时间: |
| 9 | source_table | varchar | 255 | 0 | Y | N | 来源表: | |
| 10 | source_field | varchar | 255 | 0 | Y | N | 来源字段: | |
| 11 | source_id | int | 10 | 0 | N | N | 0 | 来源ID: |
表diagnosis_and_treatment_appointment (诊疗预约)
| 编号 | 名称 | 数据类型 | 长度 | 小数位 | 允许空值 | 主键 | 默认值 | 说明 |
| 1 | diagnosis_and_treatment_appointment_id | int | 10 | 0 | N | Y | 诊疗预约ID | |
| 2 | responsible_employees | int | 10 | 0 | Y | N | 0 | 负责员工 |
| 3 | diagnosis_and_treatment_projects | varchar | 64 | 0 | Y | N | 诊疗项目 | |
| 4 | project_type | varchar | 64 | 0 | Y | N | 项目类型 | |
| 5 | project_price | varchar | 64 | 0 | Y | N | 项目价格 | |
| 6 | visit_time | varchar | 64 | 0 | Y | N | 就诊时间 | |
| 7 | appointment_users | int | 10 | 0 | Y | N | 0 | 预约用户 |
| 8 | user_name | varchar | 64 | 0 | Y | N | 用户姓名 | |
| 9 | pet_name | varchar | 64 | 0 | Y | N | 宠物名称 | |
| 10 | appointment_time | datetime | 19 | 0 | Y | N | 预约时间 | |
| 11 | symptom_description | text | 65535 | 0 | Y | N | 症状描述 | |
| 12 | create_time | datetime | 19 | 0 | N | N | CURRENT_TIMESTAMP | 创建时间 |
| 13 | update_time | timestamp | 19 | 0 | N | N | CURRENT_TIMESTAMP | 更新时间 |
表diagnosis_and_treatment_projects (诊疗项目)
| 编号 | 名称 | 数据类型 | 长度 | 小数位 | 允许空值 | 主键 | 默认值 | 说明 |
| 1 | diagnosis_and_treatment_projects_id | int | 10 | 0 | N | Y | 诊疗项目ID | |
| 2 | responsible_employees | int | 10 | 0 | Y | N | 0 | 负责员工 |
| 3 | diagnosis_and_treatment_projects | varchar | 64 | 0 | Y | N | 诊疗项目 | |
| 4 | project_type | varchar | 64 | 0 | Y | N | 项目类型 | |
| 5 | project_price | varchar | 64 | 0 | Y | N | 项目价格 | |
| 6 | project_images | varchar | 255 | 0 | Y | N | 项目图片 | |
| 7 | visit_time | varchar | 64 | 0 | Y | N | 就诊时间 | |
| 8 | diagnosis_and_treatment_content | text | 65535 | 0 | Y | N | 诊疗内容 | |
| 9 | project_details | text | 65535 | 0 | Y | N | 项目明细 | |
| 10 | hits | int | 10 | 0 | N | N | 0 | 点击数 |
| 11 | praise_len | int | 10 | 0 | N | N | 0 | 点赞数 |
| 12 | create_time | datetime | 19 | 0 | N | N | CURRENT_TIMESTAMP | 创建时间 |
| 13 | update_time | timestamp | 19 | 0 | N | N | CURRENT_TIMESTAMP | 更新时间 |
表diagnosis_and_treatment_results (诊疗结果)
| 编号 | 名称 | 数据类型 | 长度 | 小数位 | 允许空值 | 主键 | 默认值 | 说明 |
| 1 | diagnosis_and_treatment_results_id | int | 10 | 0 | N | Y | 诊疗结果ID | |
| 2 | responsible_employees | int | 10 | 0 | Y | N | 0 | 负责员工 |
| 3 | diagnosis_and_treatment_projects | varchar | 64 | 0 | Y | N | 诊疗项目 | |
| 4 | project_type | varchar | 64 | 0 | Y | N | 项目类型 | |
| 5 | project_price | varchar | 64 | 0 | Y | N | 项目价格 | |
| 6 | visit_time | varchar | 64 | 0 | Y | N | 就诊时间 | |
| 7 | appointment_users | int | 10 | 0 | Y | N | 0 | 预约用户 |
| 8 | user_name | varchar | 64 | 0 | Y | N | 用户姓名 | |
| 9 | pet_name | varchar | 64 | 0 | Y | N | 宠物名称 | |
| 10 | appointment_time | datetime | 19 | 0 | Y | N | 预约时间 | |
| 11 | symptom_description | text | 65535 | 0 | Y | N | 症状描述 | |
| 12 | diagnosis_date | date | 10 | 0 | Y | N | 诊断日期 | |
| 13 | pet_symptoms | text | 65535 | 0 | Y | N | 宠物症状 | |
| 14 | diagnosis_of_illness | text | 65535 | 0 | Y | N | 病情诊断 | |
| 15 | diagnosis_and_treatment_results | varchar | 64 | 0 | Y | N | 诊疗结果 | |
| 16 | treatment_plan | text | 65535 | 0 | Y | N | 治疗方案 | |
| 17 | nursing_advice | text | 65535 | 0 | Y | N | 护理建议 | |
| 18 | related_information | varchar | 255 | 0 | Y | N | 相关资料 | |
| 19 | examine_state | varchar | 16 | 0 | N | N | 未审核 | 审核状态 |
| 20 | examine_reply | varchar | 16 | 0 | Y | N | 审核回复 | |
| 21 | create_time | datetime | 19 | 0 | N | N | CURRENT_TIMESTAMP | 创建时间 |
| 22 | update_time | timestamp | 19 | 0 | N | N | CURRENT_TIMESTAMP | 更新时间 |
| 编号 | 名称 | 数据类型 | 长度 | 小数位 | 允许空值 | 主键 | 默认值 | 说明 |
| 1 | drug_classification_id | int | 10 | 0 | N | Y | 药品分类ID | |
| 2 | drug_category | varchar | 64 | 0 | Y | N | 药品类别 | |
| 3 | create_time | datetime | 19 | 0 | N | N | CURRENT_TIMESTAMP | 创建时间 |
| 4 | update_time | timestamp | 19 | 0 | N | N | CURRENT_TIMESTAMP | 更新时间 |
| 编号 | 名称 | 数据类型 | 长度 | 小数位 | 允许空值 | 主键 | 默认值 | 说明 |
| 1 | drug_information_id | int | 10 | 0 | N | Y | 药品信息ID | |
| 2 | drug_code | varchar | 64 | 0 | Y | N | 药品编码 | |
| 3 | drug_name | varchar | 64 | 0 | Y | N | 药品名称 | |
| 4 | drug_category | varchar | 64 | 0 | Y | N | 药品类别 | |
| 5 | drug_specifications | varchar | 64 | 0 | Y | N | 药品规格 | |
| 6 | pharmaceutical_images | varchar | 255 | 0 | Y | N | 药品图片 | |
| 7 | drug_inventory | int | 10 | 0 | Y | N | 0 | 药品库存 |
| 8 | drug_prices | varchar | 64 | 0 | Y | N | 药品价格 | |
| 9 | manufacturer | varchar | 64 | 0 | Y | N | 生产厂家 | |
| 10 | production_date | date | 10 | 0 | Y | N | 生产日期 | |
| 11 | validity_period | varchar | 64 | 0 | Y | N | 有效期限 | |
| 12 | pharmaceutical_ingredients | text | 65535 | 0 | Y | N | 药品成分 | |
| 13 | drug_efficacy | text | 65535 | 0 | Y | N | 药品功效 | |
| 14 | drug_usage | text | 65535 | 0 | Y | N | 药品用法 | |
| 15 | drug_dosage | text | 65535 | 0 | Y | N | 药品用量 | |
| 16 | create_time | datetime | 19 | 0 | N | N | CURRENT_TIMESTAMP | 创建时间 |
| 17 | update_time | timestamp | 19 | 0 | N | N | CURRENT_TIMESTAMP | 更新时间 |
| 编号 | 名称 | 数据类型 | 长度 | 小数位 | 允许空值 | 主键 | 默认值 | 说明 |
| 1 | drug_use_id | int | 10 | 0 | N | Y | 药品使用ID | |
| 2 | drug_code | varchar | 64 | 0 | Y | N | 药品编码 | |
| 3 | drug_name | varchar | 64 | 0 | Y | N | 药品名称 | |
| 4 | drug_category | varchar | 64 | 0 | Y | N | 药品类别 | |
| 5 | drug_specifications | varchar | 64 | 0 | Y | N | 药品规格 | |
| 6 | drug_usage | text | 65535 | 0 | Y | N | 药品用法 | |
| 7 | drug_dosage | text | 65535 | 0 | Y | N | 药品用量 | |
| 8 | employee_users | int | 10 | 0 | Y | N | 0 | 员工用户 |
| 9 | employee_name | varchar | 64 | 0 | Y | N | 员工姓名 | |
| 10 | prescription_name | varchar | 64 | 0 | Y | N | 处方名称 | |
| 11 | prescription_date | date | 10 | 0 | Y | N | 开药日期 | |
| 12 | prescription_quantity | int | 10 | 0 | Y | N | 0 | 开药数量 |
| 13 | usage | text | 65535 | 0 | Y | N | 使用情况 | |
| 14 | create_time | datetime | 19 | 0 | N | N | CURRENT_TIMESTAMP | 创建时间 |
| 15 | update_time | timestamp | 19 | 0 | N | N | CURRENT_TIMESTAMP | 更新时间 |
| 编号 | 名称 | 数据类型 | 长度 | 小数位 | 允许空值 | 主键 | 默认值 | 说明 |
| 1 | employee_users_id | int | 10 | 0 | N | Y | 员工用户ID | |
| 2 | employee_no | varchar | 64 | 0 | N | N | 员工工号 | |
| 3 | employee_name | varchar | 64 | 0 | Y | N | 员工姓名 | |
| 4 | employee_positions | varchar | 64 | 0 | Y | N | 员工职位 | |
| 5 | employee_phone_number | varchar | 64 | 0 | Y | N | 员工电话 | |
| 6 | examine_state | varchar | 16 | 0 | N | N | 已通过 | 审核状态 |
| 7 | user_id | int | 10 | 0 | N | N | 0 | 用户ID |
| 8 | create_time | datetime | 19 | 0 | N | N | CURRENT_TIMESTAMP | 创建时间 |
| 9 | update_time | timestamp | 19 | 0 | N | N | CURRENT_TIMESTAMP | 更新时间 |
表foster_care_evaluation (寄养评价)
| 编号 | 名称 | 数据类型 | 长度 | 小数位 | 允许空值 | 主键 | 默认值 | 说明 |
| 1 | foster_care_evaluation_id | int | 10 | 0 | N | Y | 寄养评价ID | |
| 2 | foster_care_users | int | 10 | 0 | Y | N | 0 | 寄养用户 |
| 3 | user_name | varchar | 64 | 0 | Y | N | 用户姓名 | |
| 4 | pet_name | varchar | 64 | 0 | Y | N | 宠物名称 | |
| 5 | pet_breeds | varchar | 64 | 0 | Y | N | 宠物品种 | |
| 6 | pet_age | varchar | 64 | 0 | Y | N | 宠物年龄 | |
| 7 | pet_gender | varchar | 64 | 0 | Y | N | 宠物性别 | |
| 8 | foster_care_period | datetime | 19 | 0 | Y | N | 寄养时间 | |
| 9 | number_of_days_of_foster_care | varchar | 64 | 0 | Y | N | 寄养天数 | |
| 10 | responsible_personnel | int | 10 | 0 | Y | N | 0 | 负责人员 |
| 11 | evaluation_score | varchar | 64 | 0 | Y | N | 评价分数 | |
| 12 | star_rating_evaluation | varchar | 64 | 0 | Y | N | 星级评价 | |
| 13 | evaluation_content | text | 65535 | 0 | Y | N | 评价内容 | |
| 14 | create_time | datetime | 19 | 0 | N | N | CURRENT_TIMESTAMP | 创建时间 |
| 15 | update_time | timestamp | 19 | 0 | N | N | CURRENT_TIMESTAMP | 更新时间 |
| 编号 | 名称 | 数据类型 | 长度 | 小数位 | 允许空值 | 主键 | 默认值 | 说明 |
| 1 | foster_care_records_id | int | 10 | 0 | N | Y | 寄养记录ID | |
| 2 | foster_care_users | int | 10 | 0 | Y | N | 0 | 寄养用户 |
| 3 | user_name | varchar | 64 | 0 | Y | N | 用户姓名 | |
| 4 | pet_name | varchar | 64 | 0 | Y | N | 宠物名称 | |
| 5 | pet_breeds | varchar | 64 | 0 | Y | N | 宠物品种 | |
| 6 | pet_age | varchar | 64 | 0 | Y | N | 宠物年龄 | |
| 7 | pet_gender | varchar | 64 | 0 | Y | N | 宠物性别 | |
| 8 | foster_care_period | datetime | 19 | 0 | Y | N | 寄养时间 | |
| 9 | number_of_days_of_foster_care | varchar | 64 | 0 | Y | N | 寄养天数 | |
| 10 | responsible_personnel | int | 10 | 0 | Y | N | 0 | 负责人员 |
| 11 | record_time | datetime | 19 | 0 | Y | N | 记录时间 | |
| 12 | daily_diet | text | 65535 | 0 | Y | N | 日常饮食 | |
| 13 | behavioral_performance | text | 65535 | 0 | Y | N | 行为表现 | |
| 14 | physical_condition | text | 65535 | 0 | Y | N | 身体状况 | |
| 15 | foster_care_situation | text | 65535 | 0 | Y | N | 寄养情况 | |
| 16 | create_time | datetime | 19 | 0 | N | N | CURRENT_TIMESTAMP | 创建时间 |
| 17 | update_time | timestamp | 19 | 0 | N | N | CURRENT_TIMESTAMP | 更新时间 |
| 编号 | 名称 | 数据类型 | 长度 | 小数位 | 允许空值 | 主键 | 默认值 | 说明 |
| 1 | goods_id | mediumint | 8 | 0 | N | Y | 产品id:[0,8388607] | |
| 2 | title | varchar | 125 | 0 | Y | N | 标题:[0,125]用于产品和html的<title>标签中 | |
| 3 | img | text | 65535 | 0 | Y | N | 封面图:用于显示于产品列表页 | |
| 4 | description | varchar | 255 | 0 | Y | N | 描述:[0,255]用于产品规格描述 | |
| 5 | price_ago | double | 8 | 2 | N | N | 0.00 | 原价:[1] |
| 6 | price | double | 8 | 2 | N | N | 0.00 | 卖价:[1] |
| 7 | sales | int | 10 | 0 | N | N | 0 | 销量:[0,1000000000] |
| 8 | inventory | int | 10 | 0 | N | N | 0 | 商品库存 |
| 9 | type | varchar | 64 | 0 | N | N | 商品分类: | |
| 10 | hits | int | 10 | 0 | N | N | 0 | 点击量:[0,1000000000]访问这篇产品的人次 |
| 11 | content | longtext | 2147483647 | 0 | Y | N | 正文:产品的主体内容 | |
| 12 | img_1 | text | 65535 | 0 | Y | N | 主图1: | |
| 13 | img_2 | text | 65535 | 0 | Y | N | 主图2: | |
| 14 | img_3 | text | 65535 | 0 | Y | N | 主图3: | |
| 15 | img_4 | text | 65535 | 0 | Y | N | 主图4: | |
| 16 | img_5 | text | 65535 | 0 | Y | N | 主图5: | |
| 17 | create_time | timestamp | 19 | 0 | N | N | CURRENT_TIMESTAMP | 创建时间: |
| 18 | update_time | timestamp | 19 | 0 | N | N | CURRENT_TIMESTAMP | 更新时间: |
| 19 | customize_field | text | 65535 | 0 | Y | N | 自定义字段 | |
| 20 | source_table | varchar | 255 | 0 | Y | N | 来源表: | |
| 21 | source_field | varchar | 255 | 0 | Y | N | 来源字段: | |
| 22 | source_id | int | 10 | 0 | N | N | 0 | 来源ID: |
| 23 | user_id | int | 10 | 0 | Y | N | 0 | 添加人 |
| 编号 | 名称 | 数据类型 | 长度 | 小数位 | 允许空值 | 主键 | 默认值 | 说明 |
| 1 | type_id | int | 10 | 0 | N | Y | 商品分类ID: | |
| 2 | father_id | smallint | 5 | 0 | N | N | 0 | 上级分类ID:[0,32767] |
| 3 | name | varchar | 255 | 0 | Y | N | 商品名称: | |
| 4 | desc | varchar | 255 | 0 | Y | N | 描述: | |
| 5 | icon | varchar | 255 | 0 | Y | N | 图标: | |
| 6 | source_table | varchar | 255 | 0 | Y | N | 来源表: | |
| 7 | source_field | varchar | 255 | 0 | Y | N | 来源字段: | |
| 8 | create_time | timestamp | 19 | 0 | N | N | CURRENT_TIMESTAMP | 创建时间: |
| 9 | update_time | timestamp | 19 | 0 | N | N | CURRENT_TIMESTAMP | 更新时间: |
| 编号 | 名称 | 数据类型 | 长度 | 小数位 | 允许空值 | 主键 | 默认值 | 说明 |
| 1 | hits_id | int | 10 | 0 | N | Y | 点赞ID: | |
| 2 | user_id | int | 10 | 0 | N | N | 0 | 点赞人: |
| 3 | create_time | timestamp | 19 | 0 | N | N | CURRENT_TIMESTAMP | 创建时间: |
| 4 | update_time | timestamp | 19 | 0 | N | N | CURRENT_TIMESTAMP | 更新时间: |
| 5 | source_table | varchar | 255 | 0 | Y | N | 来源表: | |
| 6 | source_field | varchar | 255 | 0 | Y | N | 来源字段: | |
| 7 | source_id | int | 10 | 0 | N | N | 0 | 来源ID: |
| 编号 | 名称 | 数据类型 | 长度 | 小数位 | 允许空值 | 主键 | 默认值 | 说明 |
| 1 | medical_record_id | int | 10 | 0 | N | Y | 病历记录ID | |
| 2 | record_users | int | 10 | 0 | Y | N | 0 | 记录用户 |
| 3 | user_name | varchar | 64 | 0 | Y | N | 用户姓名 | |
| 4 | pet_name | varchar | 64 | 0 | Y | N | 宠物名称 | |
| 5 | pet_breeds | varchar | 64 | 0 | Y | N | 宠物品种 | |
| 6 | pet_gender | varchar | 64 | 0 | Y | N | 宠物性别 | |
| 7 | pet_age | varchar | 64 | 0 | Y | N | 宠物年龄 | |
| 8 | visit_date | date | 10 | 0 | Y | N | 就诊日期 | |
| 9 | diagnostic_results | varchar | 64 | 0 | Y | N | 诊断结果 | |
| 10 | symptom_description | text | 65535 | 0 | Y | N | 症状描述 | |
| 11 | health_history | text | 65535 | 0 | Y | N | 健康史 | |
| 12 | past_illnesses | text | 65535 | 0 | Y | N | 过往疾病 | |
| 13 | surgical_history | text | 65535 | 0 | Y | N | 手术史 | |
| 14 | create_time | datetime | 19 | 0 | N | N | CURRENT_TIMESTAMP | 创建时间 |
| 15 | update_time | timestamp | 19 | 0 | N | N | CURRENT_TIMESTAMP | 更新时间 |
| 编号 | 名称 | 数据类型 | 长度 | 小数位 | 允许空值 | 主键 | 默认值 | 说明 |
| 1 | notice_id | mediumint | 8 | 0 | N | Y | 公告id: | |
| 2 | title | varchar | 125 | 0 | N | N | 标题: | |
| 3 | content | longtext | 2147483647 | 0 | Y | N | 正文: | |
| 4 | create_time | timestamp | 19 | 0 | N | N | CURRENT_TIMESTAMP | 创建时间: |
| 5 | update_time | timestamp | 19 | 0 | N | N | CURRENT_TIMESTAMP | 更新时间: |
| 编号 | 名称 | 数据类型 | 长度 | 小数位 | 允许空值 | 主键 | 默认值 | 说明 |
| 1 | order_id | int | 10 | 0 | N | Y | 订单ID: | |
| 2 | order_number | varchar | 64 | 0 | Y | N | 订单号: | |
| 3 | goods_id | mediumint | 8 | 0 | N | N | 商品id:[0,8388607] | |
| 4 | title | varchar | 32 | 0 | Y | N | 商品标题: | |
| 5 | img | varchar | 255 | 0 | Y | N | 商品图片: | |
| 6 | price | double | 10 | 2 | N | N | 0.00 | 价格: |
| 7 | price_ago | double | 10 | 2 | N | N | 0.00 | 原价: |
| 8 | num | int | 10 | 0 | N | N | 1 | 数量: |
| 9 | price_count | double | 8 | 2 | N | N | 0.00 | 总价: |
| 10 | norms | varchar | 255 | 0 | Y | N | 规格: | |
| 11 | type | varchar | 64 | 0 | N | N | 未分类 | 商品分类: |
| 12 | contact_name | varchar | 32 | 0 | Y | N | 联系人姓名: | |
| 13 | contact_email | varchar | 125 | 0 | Y | N | 联系人邮箱: | |
| 14 | contact_phone | varchar | 11 | 0 | Y | N | 联系人手机: | |
| 15 | contact_address | varchar | 255 | 0 | Y | N | 收件地址: | |
| 16 | postal_code | varchar | 9 | 0 | Y | N | 邮政编码: | |
| 17 | user_id | int | 10 | 0 | N | N | 0 | 买家ID: |
| 18 | merchant_id | mediumint | 8 | 0 | N | N | 0 | 商家ID: |
| 19 | create_time | timestamp | 19 | 0 | N | N | CURRENT_TIMESTAMP | 创建时间: |
| 20 | update_time | timestamp | 19 | 0 | N | N | CURRENT_TIMESTAMP | 更新时间: |
| 21 | description | varchar | 255 | 0 | Y | N | 描述:[0,255]用于产品规格描述 | |
| 22 | state | varchar | 16 | 0 | N | N | 待付款 | 订单状态:待付款,待发货,待签收,已签收,待退款,已退款,已拒绝,已完成 |
| 23 | remark | text | 65535 | 0 | Y | N | 订单备注 | |
| 24 | delivery_state | varchar | 16 | 0 | Y | N | 未配送 | 发货状态:未配送,已配送 |
| 25 | vip_discount | double | 11 | 2 | Y | N | 0.00 | 折扣 |
| 编号 | 名称 | 数据类型 | 长度 | 小数位 | 允许空值 | 主键 | 默认值 | 说明 |
| 1 | pet_foster_care_id | int | 10 | 0 | N | Y | 宠物寄养ID | |
| 2 | foster_care_users | int | 10 | 0 | Y | N | 0 | 寄养用户 |
| 3 | user_name | varchar | 64 | 0 | Y | N | 用户姓名 | |
| 4 | pet_name | varchar | 64 | 0 | Y | N | 宠物名称 | |
| 5 | pet_breeds | varchar | 64 | 0 | Y | N | 宠物品种 | |
| 6 | pet_age | varchar | 64 | 0 | Y | N | 宠物年龄 | |
| 7 | pet_gender | varchar | 64 | 0 | Y | N | 宠物性别 | |
| 8 | health_condition | text | 65535 | 0 | Y | N | 健康情况 | |
| 9 | foster_care_period | datetime | 19 | 0 | Y | N | 寄养时间 | |
| 10 | number_of_days_of_foster_care | varchar | 64 | 0 | Y | N | 寄养天数 | |
| 11 | reason_for_foster_care | text | 65535 | 0 | Y | N | 寄养原因 | |
| 12 | foster_care_status | varchar | 64 | 0 | Y | N | 寄养状态 | |
| 13 | create_time | datetime | 19 | 0 | N | N | CURRENT_TIMESTAMP | 创建时间 |
| 14 | update_time | timestamp | 19 | 0 | N | N | CURRENT_TIMESTAMP | 更新时间 |
| 编号 | 名称 | 数据类型 | 长度 | 小数位 | 允许空值 | 主键 | 默认值 | 说明 |
| 1 | pet_information_id | int | 10 | 0 | N | Y | 宠物信息ID | |
| 2 | record_users | int | 10 | 0 | Y | N | 0 | 记录用户 |
| 3 | user_name | varchar | 64 | 0 | Y | N | 用户姓名 | |
| 4 | pet_name | varchar | 64 | 0 | Y | N | 宠物名称 | |
| 5 | pet_breeds | varchar | 64 | 0 | Y | N | 宠物品种 | |
| 6 | pet_gender | varchar | 64 | 0 | Y | N | 宠物性别 | |
| 7 | pet_age | varchar | 64 | 0 | Y | N | 宠物年龄 | |
| 8 | pet_weight | varchar | 64 | 0 | Y | N | 宠物体重 | |
| 9 | is_it_a_vaccine | varchar | 64 | 0 | Y | N | 是否疫苗 | |
| 10 | vaccination_status | text | 65535 | 0 | Y | N | 接种情况 | |
| 11 | dietary_situation | text | 65535 | 0 | Y | N | 饮食情况 | |
| 12 | health_condition | text | 65535 | 0 | Y | N | 健康情况 | |
| 13 | create_time | datetime | 19 | 0 | N | N | CURRENT_TIMESTAMP | 创建时间 |
| 14 | update_time | timestamp | 19 | 0 | N | N | CURRENT_TIMESTAMP | 更新时间 |
| 编号 | 名称 | 数据类型 | 长度 | 小数位 | 允许空值 | 主键 | 默认值 | 说明 |
| 1 | pet_shop_id | int | 10 | 0 | N | Y | 宠物商店ID | |
| 2 | product_name | varchar | 64 | 0 | Y | N | 商品名称 | |
| 3 | product_brand | varchar | 64 | 0 | Y | N | 商品品牌 | |
| 4 | product_specifications | varchar | 64 | 0 | Y | N | 商品规格 | |
| 5 | cart_title | varchar | 125 | 0 | Y | N | 标题:[0,125]用于产品html的标签中 | |
| 6 | cart_img | text | 65535 | 0 | Y | N | 封面图:用于显示于产品列表页 | |
| 7 | cart_description | varchar | 255 | 0 | Y | N | 描述:[0,255]用于产品规格描述 | |
| 8 | cart_price_ago | double | 8 | 2 | N | N | 0.00 | 原价:[1] |
| 9 | cart_price | double | 8 | 2 | N | N | 0.00 | 卖价:[1] |
| 10 | cart_inventory | int | 10 | 0 | N | N | 0 | 商品库存 |
| 11 | cart_type | varchar | 64 | 0 | N | N | 未分类 | 商品分类: |
| 12 | cart_content | longtext | 2147483647 | 0 | Y | N | 正文:产品的主体内容 | |
| 13 | cart_img_1 | text | 65535 | 0 | Y | N | 主图1: | |
| 14 | cart_img_2 | text | 65535 | 0 | Y | N | 主图2: | |
| 15 | cart_img_3 | text | 65535 | 0 | Y | N | 主图3: | |
| 16 | cart_img_4 | text | 65535 | 0 | Y | N | 主图4: | |
| 17 | cart_img_5 | text | 65535 | 0 | Y | N | 主图5: | |
| 18 | create_time | datetime | 19 | 0 | N | N | CURRENT_TIMESTAMP | 创建时间 |
| 19 | update_time | timestamp | 19 | 0 | N | N | CURRENT_TIMESTAMP | 更新时间 |
| 编号 | 名称 | 数据类型 | 长度 | 小数位 | 允许空值 | 主键 | 默认值 | 说明 |
| 1 | pet_trading_id | int | 10 | 0 | N | Y | 宠物交易ID | |
| 2 | pet_owners | int | 10 | 0 | Y | N | 0 | 宠物主人 |
| 3 | pet_name | varchar | 64 | 0 | Y | N | 宠物名称 | |
| 4 | pet_breeds | varchar | 64 | 0 | Y | N | 宠物品种 | |
| 5 | pet_age | varchar | 64 | 0 | Y | N | 宠物年龄 | |
| 6 | pet_gender | varchar | 64 | 0 | Y | N | 宠物性别 | |
| 7 | health_condition | text | 65535 | 0 | Y | N | 健康情况 | |
| 8 | selling_price | varchar | 64 | 0 | Y | N | 售卖价格 | |
| 9 | pet_photos | varchar | 255 | 0 | Y | N | 宠物照片 | |
| 10 | pet_description | text | 65535 | 0 | Y | N | 宠物描述 | |
| 11 | introduction_to_pets | text | 65535 | 0 | Y | N | 宠物介绍 | |
| 12 | pet_details | longtext | 2147483647 | 0 | Y | N | 宠物详情 | |
| 13 | hits | int | 10 | 0 | N | N | 0 | 点击数 |
| 14 | praise_len | int | 10 | 0 | N | N | 0 | 点赞数 |
| 15 | examine_state | varchar | 16 | 0 | N | N | 未审核 | 审核状态 |
| 16 | create_time | datetime | 19 | 0 | N | N | CURRENT_TIMESTAMP | 创建时间 |
| 17 | update_time | timestamp | 19 | 0 | N | N | CURRENT_TIMESTAMP | 更新时间 |
| 编号 | 名称 | 数据类型 | 长度 | 小数位 | 允许空值 | 主键 | 默认值 | 说明 |
| 1 | praise_id | int | 10 | 0 | N | Y | 点赞ID: | |
| 2 | user_id | int | 10 | 0 | N | N | 0 | 点赞人: |
| 3 | create_time | timestamp | 19 | 0 | N | N | CURRENT_TIMESTAMP | 创建时间: |
| 4 | update_time | timestamp | 19 | 0 | N | N | CURRENT_TIMESTAMP | 更新时间: |
| 5 | source_table | varchar | 255 | 0 | Y | N | 来源表: | |
| 6 | source_field | varchar | 255 | 0 | Y | N | 来源字段: | |
| 7 | source_id | int | 10 | 0 | N | N | 0 | 来源ID: |
| 8 | status | bit | 1 | 0 | N | N | 1 | 点赞状态:1为点赞,0已取消 |
| 编号 | 名称 | 数据类型 | 长度 | 小数位 | 允许空值 | 主键 | 默认值 | 说明 |
| 1 | registered_users_id | int | 10 | 0 | N | Y | 注册用户ID | |
| 2 | user_name | varchar | 64 | 0 | Y | N | 用户姓名 | |
| 3 | user_gender | varchar | 64 | 0 | Y | N | 用户性别 | |
| 4 | examine_state | varchar | 16 | 0 | N | N | 已通过 | 审核状态 |
| 5 | user_id | int | 10 | 0 | N | N | 0 | 用户ID |
| 6 | create_time | datetime | 19 | 0 | N | N | CURRENT_TIMESTAMP | 创建时间 |
| 7 | update_time | timestamp | 19 | 0 | N | N | CURRENT_TIMESTAMP | 更新时间 |
| 编号 | 名称 | 数据类型 | 长度 | 小数位 | 允许空值 | 主键 | 默认值 | 说明 |
| 1 | slides_id | int | 10 | 0 | N | Y | 轮播图ID: | |
| 2 | title | varchar | 64 | 0 | Y | N | 标题: | |
| 3 | content | varchar | 255 | 0 | Y | N | 内容: | |
| 4 | url | varchar | 255 | 0 | Y | N | 链接: | |
| 5 | img | varchar | 255 | 0 | Y | N | 轮播图: | |
| 6 | hits | int | 10 | 0 | N | N | 0 | 点击量: |
| 7 | create_time | timestamp | 19 | 0 | N | N | CURRENT_TIMESTAMP | 创建时间: |
| 8 | update_time | timestamp | 19 | 0 | N | N | CURRENT_TIMESTAMP | 更新时间: |
| 编号 | 名称 | 数据类型 | 长度 | 小数位 | 允许空值 | 主键 | 默认值 | 说明 |
| 1 | transaction_records_id | int | 10 | 0 | N | Y | 交易记录ID | |
| 2 | pet_owners | int | 10 | 0 | Y | N | 0 | 宠物主人 |
| 3 | pet_name | varchar | 64 | 0 | Y | N | 宠物名称 | |
| 4 | pet_breeds | varchar | 64 | 0 | Y | N | 宠物品种 | |
| 5 | pet_age | varchar | 64 | 0 | Y | N | 宠物年龄 | |
| 6 | pet_gender | varchar | 64 | 0 | Y | N | 宠物性别 | |
| 7 | selling_price | varchar | 64 | 0 | Y | N | 售卖价格 | |
| 8 | buyer_user | int | 10 | 0 | Y | N | 0 | 买家用户 |
| 9 | user_name | varchar | 64 | 0 | Y | N | 用户姓名 | |
| 10 | transaction_time | datetime | 19 | 0 | Y | N | 交易时间 | |
| 11 | transaction_description | text | 65535 | 0 | Y | N | 交易说明 | |
| 12 | transaction_status | varchar | 64 | 0 | Y | N | 交易状态 | |
| 13 | pay_state | varchar | 16 | 0 | N | N | 未支付 | 支付状态 |
| 14 | pay_type | varchar | 16 | 0 | Y | N | 支付类型: 微信、支付宝、网银 | |
| 15 | create_time | datetime | 19 | 0 | N | N | CURRENT_TIMESTAMP | 创建时间 |
| 16 | update_time | timestamp | 19 | 0 | N | N | CURRENT_TIMESTAMP | 更新时间 |
| 编号 | 名称 | 数据类型 | 长度 | 小数位 | 允许空值 | 主键 | 默认值 | 说明 |
| 1 | upload_id | int | 10 | 0 | N | Y | 上传ID | |
| 2 | name | varchar | 64 | 0 | Y | N | 文件名 | |
| 3 | path | varchar | 255 | 0 | Y | N | 访问路径 | |
| 4 | file | varchar | 255 | 0 | Y | N | 文件路径 | |
| 5 | display | varchar | 255 | 0 | Y | N | 显示顺序 | |
| 6 | father_id | int | 10 | 0 | Y | N | 0 | 父级ID |
| 7 | dir | varchar | 255 | 0 | Y | N | 文件夹 | |
| 8 | type | varchar | 32 | 0 | Y | N | 文件类型 |
| 编号 | 名称 | 数据类型 | 长度 | 小数位 | 允许空值 | 主键 | 默认值 | 说明 |
| 1 | user_id | mediumint | 8 | 0 | N | Y | 用户ID:[0,8388607]用户获取其他与用户相关的数据 | |
| 2 | state | smallint | 5 | 0 | N | N | 1 | 账户状态:[0,10](1可用|2异常|3已冻结|4已注销) |
| 3 | user_group | varchar | 32 | 0 | Y | N | 所在用户组:[0,32767]决定用户身份和权限 | |
| 4 | login_time | timestamp | 19 | 0 | N | N | CURRENT_TIMESTAMP | 上次登录时间: |
| 5 | phone | varchar | 11 | 0 | Y | N | 手机号码:[0,11]用户的手机号码,用于找回密码时或登录时 | |
| 6 | phone_state | smallint | 5 | 0 | N | N | 0 | 手机认证:[0,1](0未认证|1审核中|2已认证) |
| 7 | username | varchar | 16 | 0 | N | N | 用户名:[0,16]用户登录时所用的账户名称 | |
| 8 | nickname | varchar | 16 | 0 | Y | N | 昵称:[0,16] | |
| 9 | password | varchar | 64 | 0 | N | N | 密码:[0,32]用户登录所需的密码,由6-16位数字或英文组成 | |
| 10 | | varchar | 64 | 0 | Y | N | 邮箱:[0,64]用户的邮箱,用于找回密码时或登录时 | |
| 11 | email_state | smallint | 5 | 0 | N | N | 0 | 邮箱认证:[0,1](0未认证|1审核中|2已认证) |
| 12 | avatar | varchar | 255 | 0 | Y | N | 头像地址:[0,255] | |
| 13 | open_id | varchar | 255 | 0 | Y | N | 针对获取用户信息字段 | |
| 14 | create_time | timestamp | 19 | 0 | N | N | CURRENT_TIMESTAMP | 创建时间: |
| 15 | vip_level | varchar | 255 | 0 | Y | N | 会员等级 | |
| 16 | vip_discount | double | 11 | 2 | Y | N | 0.00 | 会员折扣 |
| 编号 | 名称 | 数据类型 | 长度 | 小数位 | 允许空值 | 主键 | 默认值 | 说明 |
| 1 | group_id | mediumint | 8 | 0 | N | Y | 用户组ID:[0,8388607] | |
| 2 | display | smallint | 5 | 0 | N | N | 100 | 显示顺序:[0,1000] |
| 3 | name | varchar | 16 | 0 | N | N | 名称:[0,16] | |
| 4 | description | varchar | 255 | 0 | Y | N | 描述:[0,255]描述该用户组的特点或权限范围 | |
| 5 | source_table | varchar | 255 | 0 | Y | N | 来源表: | |
| 6 | source_field | varchar | 255 | 0 | Y | N | 来源字段: | |
| 7 | source_id | int | 10 | 0 | N | N | 0 | 来源ID: |
| 8 | register | smallint | 5 | 0 | Y | N | 0 | 注册位置: |
| 9 | create_time | timestamp | 19 | 0 | N | N | CURRENT_TIMESTAMP | 创建时间: |
| 10 | update_time | timestamp | 19 | 0 | N | N | CURRENT_TIMESTAMP | 更新时间: |
第五章 系统功能实现
5.1注册用户功能模块
宠物咨讯:用户点击可查看宠物咨讯,同时可对咨讯文章进行点赞、收藏和评论。如图5-1所示。
图5-1 宠物咨讯界面图
宠物商店:用户点击可查看商品列表,同时可对商品进行收藏、评论和加购操作。图5-2所示。
图5-2 宠物商店界面图
宠物信息:用点击可填写宠物信息,包括宠物名称、宠物品种、宠物性别、宠物年龄、宠物体重、是否疫苗、接种情况、饮食情况和健康情况。如图5-3所示。
图5-3 宠物信息界面图
诊疗项目:用户点击可通过搜索诊疗项目和项目类型进行查看诊疗项目列表,同时可对诊疗项目进行点赞、收藏、评论和预约操作。如图5-4所示。
图5-4 诊疗项目界面
宠物寄养:用户点击可填写宠物寄养信息,包括宠物名称、宠物品种、宠物年龄、宠物性别、健康情况、寄养天数和寄养原因。界面图如下。
图5-5 宠物寄养添加界面
宠物交易:用户点击可通过搜索宠物品种和售卖价格进行查看宠物交易列表,同时可对交易详情进行点赞、收藏、评论和交易操作。
图5-5 宠物交易界面
个人中心:用户点击头像可查看“个人中心”,包括个人首页、宠物信息、病例信息、病例记录、诊疗预约、宠物寄养、寄养记录、寄养评价、宠物交易和收藏。界面图如下。
图5-6 个人中心界面
(1)点击“宠物交易添加”,选择宠物名称,输入宠物品种、宠物年龄、宠物性别、健康情况、售卖价格,上传宠物照片,输入宠物描述、宠物介绍、宠物详情,点击“提交”按钮进行添加。
图5-7 病例记录添加界面
图5-8 宠物交易添加界面
5.2员工用户功能模块
个人中心:员工点击头像可查看“个人中心”,包括个人首页、诊疗项目、诊疗预约、诊疗结果、药品信息、药品使用、宠物寄养、寄养评价和收藏。如下图所示。

图5-9 个人中心界面图
- 点击“诊疗预约”可查看预约详情,同时可填写诊疗结果,包括诊断日期、宠物症状、病情诊断、诊疗结果、诊疗方案、护理建议,上传相关资料。

图5-10 诊疗结果添加界面图
- 点击“药品信息”可进行填写药品使用操作,包括处方名称、开药日期、开药数量和使用情况。界面图如下。
图5-11 药品使用添加界面图
(3)点击“宠物寄养”可填写宠物日志,包括记录时间、日常饮食、行为表现、身体状况和寄养情况。界面图如下。
图5-12 宠物日志添加界面图
5.3管理员功能模块
诊疗项目管理:管理员点击可查看诊疗项目列表和诊疗项目添加;点击“诊疗项目添加”,选择负责员工,输入诊疗项目、项目类型、项目价格,上传项目图片,输入诊疗内容和项目明细,点击“提交”按钮进行添加。如下图所示。
图5-13 诊疗项目管理界面图
药品信息管理:管理员点击可查看药品信息列表和药品信息添加;点击“药品信息添加”,输入药品名称,选择药品类别,输入药品规格,上传药品图片,输入药品价格、生产厂家,选择生产日期,输入有限期限、药品成分、药品功效和药品用法,点击‘提交’按钮进行添加。如下图所示。
图5-14 药品信息管理界面图
系统管理:当管理员点击“系统管理”时,可查看轮播图; 如需添加新的轮播图,点击右侧“添加”按钮,上传图片,输入标题,点击“确认”按钮进行添加;同时可对轮播图进行增删改查。如下图所示。
图5-15 系统管理界面图
资源管理:管理员点击可查看宠物咨讯和咨讯分类;如需添加新的宠物资讯,点击“新增”按钮,上传封面图,输入标题,选择分类,输入标签、描述和正文,点击“确认”按钮进行添加。同时可对咨讯进行增删改查。如下图所示。
图5-16 资源管理界面图
商城管理:管理员点击可查看宠物商店、分类列表和订单列表。点击“宠物商店”,上传封面图和主图,输入标题、描述、原卖价、库存,选择分类,输入商品名称、商品品牌、商品谷歌和正文,点击“提交”按钮进行添加新的宠物商品。如下图所示。
图5-17 商城管理界面图
第六章 系统测试
6.1测试定义及目的
关于系统实现的测试,英文名称是System TEST,简称ST,ST是使用完整其系统的各种功能多次、多案例、多环境测试,这是ST的简单描述。ST可以证明该功能对系统的要求是否得到满足以及是否有效。
对于系统开发的实现,不管开发过程多么努力,在系统运行的时候多少都会出现一些错误信息,所以为了系统的安全性及提高系统的使用率及给用户带来更好的体验,系统在完成之前,一定要进行一遍系统的测试,再完美的程序也会有漏洞,再细心的技术开发员也会有疏忽的时候,所以对于程序的测试是必须要做的一步。通过系统测试找到系统存在的问题,并根据问题的原因进行在线解决问题,如果找不到解决问题的办法可以进行通过咨询指导老师或者通过同学帮忙,一定将问题找出,否则将会出现更多的错误。所以程序出现错误时不可避免,系统测试虽然耗时费力,但是为了确保后期系统的长期使用,必须要进行系统测试,问题解决完成后还要再一步测试,直到没有任何问题后方可进行使用。
6.2性能测试
任何一款程序开发成功后都必须通过软件测试,它是保障软件稳定运行的前提。测试最主要的一步就是性能测试,性能测试内容如下:
(1)对于测试的速度有一定的要求,速度必须快,而且对于测试出来的错误问题一定以最快的速度进行处理解决,并且进行再次测试,保证整个系统运行的安全性。
(2)在系统测试的时候要将测试所用到的测试计划和测试报告保管好,方便后期系统的运行使用后的整体维护操作。
(3)软件测试整个过程中的聚类现象应优先考虑。
(4)对于整体系统测试,不要用自己的思想去认可整个系统,而是从公正的角度的进行对系统进行认可,是否符系统的整合应用。
6.3测试模块
测试系统是最新的Windows 10系统,通过对系统实现的功能模块进行每个功能模块的操作测试,查看每个用户的功能模块所对应的权限信息是否可以操作并且数据信息更新一致。
| 测试需求 | 测试重点 | 是否达成需求 | 结果 |
| 用户登录 | 输入账号密码 | 需求达成 | 通过 |
| 用户注册 | 创建新的账号密码 | 需求达成 | 通过 |
| 登录失败 | 输入错误账号密码 | 需求达成 | 通过 |
| 修改信息 | 修改成功 | 需求达成 | 通过 |
| 添加信息管理 | 增删查改 | 需求达成 | 通过 |
| 回复管理 | 增删查改 | 需求达成 | 通过 |
| 搜索查询管理 | 增删查改 | 需求达成 | 通过 |
系统测试方面,我们通常运用的是白盒测试以及黑盒测试这两种方法。白盒测试是指在了解系统内部工作流程的前提下,可以根据需求规范验证系统内部操作是否能够正常运行的测试;而黑盒测试指的是,倘若知道了这个系统的全部功能,可以进行测试检测系统中的每一个功能是否满足正常使用。
为了方便用户使用“网上宠物管理系统”,以及尽可能少的减少系统测试错误的发生,我们对该系统进行了相对应的测试。
对该系统的全部的功能界面进行测试,简单来说,就是我们输入一些数据并且对其进行提交,之后我们查看每个页面的反馈,检测页面的相关功能可不可以完全实现。
6.4测试结果
测试评估的结果是网上宠物管理系统满足要求中的所有功能,处理大多数错误条件,修复大多数错误并通过测试。网上宠物管理系统的基本功能都是可行的,不管是系统里面的功能还是界面的设计都是可值得推广宣传的。
结束语
在本次毕业设计的过程中,从开始的懵懂无知,感觉设计一个系统非常困难,不知道该从何做起,但是通过查阅相关资料和网站之后,让我对该系统的开发有了新的认知,开发系统最重要的就是需求调查和系统分析,也通过老师指导和学过相关的知识,在加上我的不懈努力,最后将该系统逐步完成。在此次毕业设计中,让我知道了做什么事都必须要坚持,努力去查阅资料,并且善于发现和研究,充分利用身边资源,我相信办法总比困难多,所有问题都会迎刃而解。通过此次网上宠物管理系统的开发设计,将我在大学期间所学的知识都应用到了其中。使理论知识和现实实践进行相结合,开发网上宠物管理系统将理论知识和实践相结合,也将计算机信息与实践问题进行了相结合,通过现代计算机网络的便利来解决生活中的问题,并且还提高了我的计算机编程能力,在这次的开发设计过程中,虽然我遇到了很多的问题和困难,但是通过老师和同学们的帮助下,所有的问题都迎刃而解了,让我顺利的完成了此次的毕业论文设计,通过此次毕业设计的开发与设计,大大的提高了我的动手动脑能力,并且为我以后的工作奠定了坚实的基础。
通过本次设计,让我学到了更多的知识,而且在设计中会有一些问题出现,最后通过查阅资料和在老师和同学的帮助下完成了系统的设计和开发,使得这次系统的开发非常的有意义。同时通过这次系统的设计也让我明白了自己在哪方面有不足,以后加以学习争取可以开发住更多有用的适用的系统软件。
致 谢
大学生活在这个时候即将划上一个句号,但是对于我的人生道路来说,这仅仅是一个逗号,我将面对的是又一次征程的开始。
回忆过去,许许多多的事情浮现在脑海:刚上大学时欢乐心情和兴奋的场景还历历在目。一切都是那么新鲜,那么富有吸引力。有快乐也有艰辛,有收获也有失落。衷心感谢信息学院所有支持帮助过我的老师,谢谢你们多年来的关心和爱护。同窗的友情同样难忘,你们与我共同走过了人生中不平凡的道路,给我留下了值得珍藏的美好记忆。
最后,我要特别感谢指导网上宠物管理系统论文设计的老师。本论文是在他的悉心指导和热情帮助下完成的,老师认真负责的工作态度,严谨的治学精神和精深的理论水平都使我受益匪浅。老师无论在理论上还是在实践中,都给予我很大的帮助,使我专业技能的应用水平得到很大提高,这对于我以后的工作和学习都有益处。值此论文完成之际,特别向老师表示衷心的感谢和崇高的敬意,谢谢他细心而又耐心地辅导,使得我得以顺利的完成毕业设计开发工作,同时也要感谢其他帮助过我的老师和同学,他们在我成长过程中给予了我很大的帮助,在此一并表示感谢。
由于本人水平有限,加上时间紧促,本文一定有不少缺点和不足,恳请各位老师给予帮助和指正。
参考文献
[1]王莹莹. 共享经济下的社区宠物寄养服务及产品设计研究[D].华东师范大学,2024.DOI:10.27149/d.cnki.ghdsu.2023.002855.
[2]王慧.一个宠物医院管理系统的设计与实现[J].电脑知识与技术,2023,19(10):67-70.DOI:10.14004/j.cnki.ckt.2023.0505.
[3]颜惠.基于Web的宠物店信息管理系统设计[J].软件,2023,44(02):147-149.
[4]平欣,宋育斌,孔维宾等.基于GPS与微信小程序的智能宠物管理系统设计[J].软件导刊,2023,22(02):121-126.
[5]陈治宇. 物联网智能宠物管理系统[C]//四川省电子学会,重庆市电子学会,四川省职业技能竞赛研究中心.2022年川渝大学生“数智”作品设计应用技能大赛暨第八届四川省大学生智能硬件设计应用大赛会议论文集.[出版者不详],2022:8.DOI:10.26914/c.cnkihy.2022.077397.
[6]包春兰,喻曦.基于数字化的宠物寄养服务研究[J].信息系统工程,2022(11):143-147.
[7]庄帅.宠物管理系统的设计及实现[J].福建电脑,2022,38(05):68-72.DOI:10.16707/j.cnki.fjpc.2022.05.017.
[8]王萨仁图雅,薛爱兰.动物医院管理系统软件的应用技巧[J].当代畜禽养殖业,2021(05):63-64.DOI:10.14070/j.cnki.15-1150.2021.05.022.
[9]李乐天,宁芳,蒋浩.宠物寄养产品服务系统设计[J].机电产品开发与创新,2021,34(05):60-63.
[10]郭恒川.基于物联网技术的智能宠物饲养系统设计[J].信息与电脑(理论版),2021,33(17):187-190.
[11]王亚文,赵翠.基于SSM框架的社区宠物信息管理系统设计与分析[J].电脑编程技巧与维护,2021(01):103-105.DOI:10.16184/j.cnki.comprg.2021.01.036.
[12]吴文洋,刘世宇.基于B/S架构宠物领养管理系统设计[J].软件,2020,41(11):85-87.
[13]叶军,华旭奋,孙晓艳.基于用户体验的互联网+宠物管理系统设计与实现[J].科技创新与应用,2020(31):87-89.
[14]马海珠.小型宠物店管理系统的设计[J].电脑知识与技术,2019,15(36):93-94+108.DOI:10.14004/j.cnki.ckt.2019.4297.
[15]宋益锋,闵基龙,苏哲等.宠物寄养模式的创建[J].畜牧与饲料科学,2019,40(01):71-74.DOI:10.16003/j.cnki.issn1672-5190.2019.01.019.
[16]徐枫.浅析宠物商店网站系统的数据库设计[J].电子世界,2017(16):165.DOI:10.19353/j.cnki.dzsj.2017.16.116.
免费领取项目源码,请关注❥点赞收藏并私信博主,谢谢~
1051

被折叠的 条评论
为什么被折叠?



