摘要
本文旨在设计和实现一个基于SSM框架的图书推荐平台系统。该系统主要包括管理员、普通用户、图书商城、订单列表和订单配送等模块。管理员模块负责管理图书信息和用户反馈,保证图书资源的更新和优化,并处理用户的问题和投诉。普通用户可以注册登录平台,浏览图书商城,搜索和筛选图书,生成订单并追踪订单状态。图书商城模块提供丰富的图书资源,包括详细的图书信息和分类标签,方便用户选择和购买。订单列表模块展示用户的购买记录和订单状态,订单配送功能确保用户及时收到所购图书。
通过该SSM图书推荐平台系统,管理员能够有效管理图书信息和用户反馈,提供高质量的图书资源;普通用户可以便捷地浏览、购买图书,并随时了解订单状态。该系统基于SSM框架实现,具备良好的可扩展性和易维护性。在开发过程中,进行了充分的测试和优化,以确保系统的稳定性和性能。
通过设计和实现这个SSM图书推荐平台系统,旨在为用户提供便捷、个性化的图书推荐服务,促进图书销售和阅读文化的发展。该系统将有效整合图书资源,提升用户的购书体验,并为图书行业的发展提供有力支持。
关键词:SSM;JavaWeb;MYSQL;图书推荐平台系统
Abstract
This article aims to design and implement a book recommendation platform system based on the SSM framework. The system mainly includes modules such as administrators, regular users, book stores, order lists, and order delivery. The administrator module is responsible for managing book information and user feedback, ensuring the updating and optimization of book resources, and handling user issues and complaints. Ordinary users can register and log in to the platform, browse the book store, search and filter books, generate orders, and track order status. The Book Mall module provides rich book resources, including detailed book information and classification labels, making it convenient for users to choose and purchase. The order list module displays the user's purchase records and order status, and the order delivery function ensures that the user receives the purchased books in a timely manner.
Through this SSM book recommendation platform system, administrators can effectively manage book information and user feedback, providing high-quality book resources; Ordinary users can easily browse, purchase books, and keep track of order status at any time. This system is implemented based on the SSM framework and has good scalability and ease of maintenance. During the development process, sufficient testing and optimization were conducted to ensure the stability and performance of the system.
By designing and implementing this SSM book recommendation platform system, the aim is to provide users with convenient and personalized book recommendation services, promote book sales and the development of reading culture. This system will effectively integrate book resources, enhance user purchasing experience, and provide strong support for the development of the book industry.
Keywords: SSM; JavaWeb; MYSQL; Book recommendation platform system
1 绪论
1.1 研究背景
随着互联网的迅速发展和人们对知识获取和阅读需求的增加,图书推荐平台成为了当下重要的研究领域之一。图书推荐平台通过利用大数据分析和个性化推荐算法,为用户提供个性化、精准的图书推荐服务,满足用户的阅读兴趣和需求。传统的图书购买模式面临着信息不对称、选择困难等问题。而图书推荐平台系统能够通过用户行为分析、内容标签、社交网络等多种数据源,为用户推荐最适合他们的图书,提供个性化的阅读建议。该系统还能为出版商和书店提供准确的市场需求分析,优化图书销售策略。
国内外已有许多研究致力于图书推荐平台系统的开发与改进。相关研究主要集中在个性化推荐算法、用户行为分析、数据挖掘和机器学习等领域。这些研究成果为图书推荐平台的实现提供了理论和技术支持。
然而,目前仍存在一些挑战,如用户兴趣和行为的动态变化、数据的隐私保护、推荐算法的准确性和系统的稳定性等。因此,进一步研究和开发图书推荐平台系统具有重要意义,能够提供更精准、个性化的图书推荐服务,改善用户的阅读体验,推动图书市场的发展。
图书推荐平台系统研究在满足用户个性化阅读需求、促进图书销售和图书行业发展方面具有重要的背景和意义。通过充分利用大数据分析和个性化推荐算法,该系统将为用户提供准确、高质量的图书推荐服务,提升图书阅读体验和文化传承。
1.2研究意义
随着互联网和数字化技术的迅速发展,图书推荐平台系统的研究具有重要的意义。首先,该系统能够解决传统图书购买模式中的信息不对称和选择困难问题,通过个性化推荐算法为用户提供精准的图书推荐服务,提高用户的阅读体验和满意度。其次,该系统对于促进图书市场的发展非常关键,通过分析用户行为和偏好,帮助出版商和书店了解市场需求,优化图书生产和销售策略,提高图书销售量和市场竞争力。此外,图书推荐平台系统的研究还涉及到个性化推荐算法等领域,对于相关学科的理论研究和技术创新具有重要价值。通过持续的研究和创新,图书推荐平台系统将为用户和图书产业带来更多福利和机遇。
2 相关技术介绍
2.1Java编程语言
早在上个世纪90年代,Java就由詹姆斯·高斯林进行开发,自诞生之日起,Java就一直深深的受到了程序开发者的广泛喜爱,它作为计算机主要的编程语言,一直到今。Java语言是真的是一种纯面向对象的计算机语言,在Java的世界中,所有的方法、数据类型、符号等都是以类的方式存在的,最顶层的就是Object,所有的类都是对object的继承。继承是Java中的核心思想,与C语言不同的是,子类只有一个父类,这样的好处就是操作更加的简便,让人更容易理解,在代码的书写上也会容易较多。Java另外一个特性就是多态性,调用父类接口的方法可以实现子类的实现,这样的好处就是很好的对实现方法进行了隐藏(封装),而且又能够把API进行公开,一举两得。接口思想很好的诠释了想象对象的思想,让面向对象编程渐渐转向面向接口编程。如今,随着编程思想的继续发展,Java也加入了一些函数式编程的思想,这样的好处就是让编程代码更加的简洁与方便。本管理系统采用Java编程语言进行后台的开发,一是鉴于标准化制定以后,Java语言常用于大型商业应用程序后台系统中,生态稳定;二是也希望通过本系统的开发提高自己编写Java代码的能力。
无论是在个人学习中还是在企业办公中,MySQL数据库一直都是一种具有强大扩展性,强大功能的数据信息管理工具和处理工具。由于MySQL数据库的存在,将Windows系统所拥有的优点展现的淋漓尽致,而且能够对Win进行图形化的管理,使得使用者在操作系统的过程中对项目能够做到一目了然;而其强大的储存功能更是为系统工程运作提供了保障。MySQL不仅仅是一种优秀的数据信息处理工具,更是一个拥有独立的,完整的数据库语言的管理平台。
Maven的一次生命周期,是在它执行mvn install的时间才被调用。这个命令需要Maven按照某个特定的时间顺序进行每一次动作,直至达到它所规定的生命周期目标。在整个生命周期的过程中,Maven还会进行很多默认的插件任务,比如编译和建立一个 JAR 文件[7]。
另外,Maven可以很容易的帮助你管理项目报表,建立网站,控制JAR文件等[8]。
Tomcat是Apache下的一个核心项目,最新的Servlet 和JSP 规范总是能在其中得到体现。本系统是采用Tomcat6来开发的,目前来说广大编程员都喜欢使用它,所以说现在Tomcat是比较流行的免费的开源Web 应用服务器。它不仅拥有底层技术先进、开发性能稳定、运行时所占系统资源又很小、扩展性好等系统常用的功能;而且它的底层代码是面向所有开发人员的就好像现在的Linux系统一样,编程人员可以自由地往其中加入新的功能,从而促使Tomcat一直处在不断完善和改进的过程中。
3 图书推荐平台系统系统分析
3.1 可行性分析
3.1.1 技术可行性分析
在分析了图书推荐平台系统的真实需求后,将图书推荐平台系统所需要的角色划分整理成了下图3-3和图3-4。
从开发工具来看,由于图书推荐平台系统是基于JAVA技术的,因此当前市面上的开发工具都可以来开发,这些功能强大的开发工具可以给我来设计毕设带来非常大的方便。
从图书推荐平台系统的本身技术来说,对于我来开发一个图书推荐平台系统这个毕设是不费事的。图书推荐平台系统的开发可以简单的分为前台模块、后台模块开发以及数据库开发。其中的大部分技术难点在我上学时已经使用过了,同时网络上很多技术点可以让我来借鉴。Web后台管理使用JAVA、SSM等技术,数据库使用mysql,因此为我在开发图书推荐平台系统这个毕设上省去了很多多余代码,这给我的毕设项目编写带来了极大的便利。
要开发的图书推荐平台系统,在技术的选择方面,经过对目前主流技术的对比,以及个人技术的掌握情况,选用了功能很是强大的IDEA开发工具,基于Java技术,采用SSM框架,简单而又安全,能够加快开发进度;对于程序数据的存储方面,则选择采用MySQL这一安全、开源的数据库,来存储数据。这些技术都很是成熟,而且也已经熟练掌握,所以,利用它们来完成图书推荐平台系统的开发,不在话下,可行。
3.1.2 经济可行性分析
从图书推荐平台系统的开发成本来看,图书推荐平台系统的设计和开发都是我自己完成的,没有其他成本上的开销。
从图书推荐平台系统的维护成本来看,图书推荐平台系统的开发遵循一套完整的代码编写规范,并且图书推荐平台系统的结构设计非常灵活,遵循高内聚低耦合的原则,因此易于维护和迭代开发。
在图书推荐平台系统上线之后,上线前期我会根据真实需求来调查,对使用我开发的图书推荐平台系统来制定一套符合的使用费。系统运行稳定后我会将推广范围到其他行业的中,他们可以自己来注册使用我的图书推荐平台系统,只需要缴纳一点点的定金,我会给他们引入广告投资和自营业务。
综合以上的分析,图书推荐平台系统所带来的经济效益将会带来极大的收益。并且随着我的推广,来使用我开发的图书推荐平台系统的市场将越来越大,图书推荐平台系统带来的利润也就越来越多。因此,从经济层面来看开发图书推荐平台系统的是可行的。
3.1.3 操作可行性分析
本次开发的图书推荐平台系统是比较简单的,只要会上网的用户就可以使用,进入系统以后,可以根据提示进行对应的操作,不管是系统的操作设计黑石系统的逻辑设计都相对简单,比如说用户想要购买某一个商品的时候,首先是要了解商品的各种参数,在了解的过程中,我们在这个页面中设置了醒目的购买菜单,方便用户购买,所以说在用户使用方面看来是比较容易操作的;再来看管理者管理部分,我们对系统价格的设置,各种参数的设置都是固定的,操作者只要进入后就能够实现增删改查,非常方便,综合来说,系统在操作上是可行的。
3.2.1 数据流程
图书推荐平台系统主要的目的就是实现对图书的在线选购,图3-1就是系统的数据流图。
图3-1图书购买操作展开图
3.3.2 业务流程
分析完系统的数据流,接下来我们来看系统的业务流程,图2-2就是业务流程图:

图3-2业务流程图
3.3.1 功能性分析
按照图书推荐平台系统的角色,我划分为了普通用户管理模块和管理员管理模块这两大部分。
用户管理模块:
(1)用户注册登录:用户注册为会员并登录图书推荐平台系统;用户对个人信息的增删改查,比如个人资料,密码修改。
(2)用户查看图书:用户进行图书信息的阅览,通过发现喜欢的图书后可以加购+购买+评论+收藏。
(3)购物车:用户对喜欢的图书可以加购,在购物车里面,可以查看到所有加购的图书,支持对图书数量的更改、删除图书,可以进行选择购买。
(4)我的订单:用户在提交订单后,可以对提交的订单进行管理。
(5)收货地址:点击“我的”中“我的地址”按钮的时候就会显示出自己的收货地址信息,支持对收货地址的增删改查操作。
(6)我的收藏:点击“我的”中“我的收藏”按钮的时候就会显示出自己收藏的各种信息了,支持对收藏信息的搜索查询,如果你想不再收藏某一信息,点击删除就可以了。
管理员管理模块:
(1)系统管理:管理员点击“轮播图”菜单可以对首页展示的轮播图进行增删改查。
(2)系统用户:管理员可以对图书推荐平台系统中所有的用户进行管控,包括了管理员,卖家,注册用户。
(3)分类管理:管理员对图书推荐平台系统中图书的分类进行管控。
(4)商城管理:管理员对用户提交的图书订单进行管控。
3.3.2 非功能性分析
图书推荐平台系统的非功能性需求比如图书推荐平台系统的安全性怎么样,可靠性怎么样,性能怎么样,可拓展性怎么样等。具体可以表示在如下3-1表格中:
表3-1图书推荐平台系统非功能需求表
| 安全性 | 主要指图书推荐平台系统数据库的安装,数据库的使用和密码的设定必须合乎规范。 |
| 可靠性 | 可靠性是指图书推荐平台系统能够安装用户的指示进行操作,经过测试,可靠性90%以上。 |
| 性能 | 性能是影响图书推荐平台系统占据市场的必要条件,所以性能最好要佳才好。 |
| 可扩展性 | 比如数据库预留多个属性,比如接口的使用等确保了系统的非功能性需求。 |
| 易用性 | 用户只要跟着图书推荐平台系统的页面展示内容进行操作,就可以了。 |
| 可维护性 | 图书推荐平台系统开发的可维护性是非常重要的,经过测试,可维护性没有问题 |
3.4 系统用例分析
通过3.3功能的分析,得出了本图书推荐平台系统的用例图:
用户角色用例如图3-3所示。

图3-3 图书推荐平台系统用户角色用例图
web后台管理上的管理员是维护整个图书推荐平台系统中所有数据信息的。管理员角色用例如图3-4所示。

3.5本章小结
本章主要通过对图书推荐平台系统的可行性分析、流程分析、功能需求分析、系统用例分析,确定整个图书推荐平台系统要实现的功能。同时也为图书推荐平台系统的代码实现和测试提供了标准。
4 图书推荐平台系统总体设计
本章主要讨论的内容包括图书推荐平台系统的功能模块设计、数据库系统设计。
4.1 系统功能模块设计
4.1.1整体功能模块设计
在上一章节中主要对系统的功能性需求和非功能性需求进行分析,并且根据需求分析了本图书推荐平台系统中的用例。那么接下来就要开始对本图书推荐平台系统的架构、主要功能和数据库开始进行设计。图书推荐平台系统根据前面章节的需求分析得出,其总体设计模块图如图4-1所示。
图4-1 图书推荐平台系统功能模块图
4.1.2用户模块设计
后台管理者能够实现对前台注册的用户增删改查操作,用户模块结构图如下图:
图4-2会员用户模块结构图
4.1.3 评论管理模块设计
图书推荐平台系统是一个交流性质的公开平台,会员用户可以在平台上交流,增加用户之间的互动性。但是同时也为了更好的规范评论的内容,给予管理员删除不合适的言论的功能,所以需要专门设计一个评论管理模块,具体的结构图如下:

图4-3评论模块结构图
4.1.4商城管理模块设计
图书推荐平台系统是中需要存储不少图书信息,其模块功能结构,具体的结构图如下:

图4-4商城模块结构图
4.1.5订单管理模块设计
图书推荐平台系统最重要的一个功能就是购买,其模块功能结构,具体的结构图如下:

图4-5订单模块结构图
4.2 数据库设计
数据库设计一般包括需求分析、概念模型设计、数据库表建立三大过程,其中需求分析前面章节已经阐述,概念模型设计有概念模型和逻辑结构设计两部分。
4.2.1 数据库概念结构设计
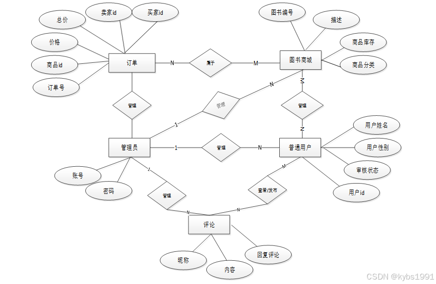
下面是整个图书推荐平台系统中主要的数据库表总E-R实体关系图。
图4-6 图书推荐平台系统总E-R关系图
4.2.2 数据库逻辑结构设计
通过上一小节中图书推荐平台系统中总E-R关系图上得出一共需要创建很多个数据表。在此我主要罗列几个主要的数据库表结构设计。
表address (收货地址:)
| 编号 | 名称 | 数据类型 | 长度 | 小数位 | 允许空值 | 主键 | 默认值 | 说明 |
| 1 | address_id | int | 10 | 0 | N | Y | 收货地址: | |
| 2 | name | varchar | 32 | 0 | Y | N | 姓名: | |
| 3 | phone | varchar | 13 | 0 | Y | N | 手机: | |
| 4 | postcode | varchar | 8 | 0 | Y | N | 邮编: | |
| 5 | address | varchar | 255 | 0 | N | N | 地址: | |
| 6 | user_id | mediumint | 8 | 0 | N | N | 用户ID:[0,8388607]用户获取其他与用户相关的数据 | |
| 7 | create_time | timestamp | 19 | 0 | N | N | CURRENT_TIMESTAMP | 创建时间: |
| 8 | update_time | timestamp | 19 | 0 | N | N | CURRENT_TIMESTAMP | 更新时间: |
| 9 | default | bit | 1 | 0 | N | N | 0 | 默认判断 |
表auth (用户权限管理)
| 编号 | 名称 | 数据类型 | 长度 | 小数位 | 允许空值 | 主键 | 默认值 | 说明 |
| 1 | auth_id | int | 10 | 0 | N | Y | 授权ID: | |
| 2 | user_group | varchar | 64 | 0 | Y | N | 用户组: | |
| 3 | mod_name | varchar | 64 | 0 | Y | N | 模块名: | |
| 4 | table_name | varchar | 64 | 0 | Y | N | 表名: | |
| 5 | page_title | varchar | 255 | 0 | Y | N | 页面标题: | |
| 6 | path | varchar | 255 | 0 | Y | N | 路由路径: | |
| 7 | position | varchar | 32 | 0 | Y | N | 位置: | |
| 8 | mode | varchar | 32 | 0 | N | N | _blank | 跳转方式: |
| 9 | add | tinyint | 3 | 0 | N | N | 1 | 是否可增加: |
| 10 | del | tinyint | 3 | 0 | N | N | 1 | 是否可删除: |
| 11 | set | tinyint | 3 | 0 | N | N | 1 | 是否可修改: |
| 12 | get | tinyint | 3 | 0 | N | N | 1 | 是否可查看: |
| 13 | field_add | text | 65535 | 0 | Y | N | 添加字段: | |
| 14 | field_set | text | 65535 | 0 | Y | N | 修改字段: | |
| 15 | field_get | text | 65535 | 0 | Y | N | 查询字段: | |
| 16 | table_nav_name | varchar | 500 | 0 | Y | N | 跨表导航名称: | |
| 17 | table_nav | varchar | 500 | 0 | Y | N | 跨表导航: | |
| 18 | option | text | 65535 | 0 | Y | N | 配置: | |
| 19 | create_time | timestamp | 19 | 0 | N | N | CURRENT_TIMESTAMP | 创建时间: |
| 20 | update_time | timestamp | 19 | 0 | N | N | CURRENT_TIMESTAMP | 更新时间: |
表book_mall (图书商城)
| 编号 | 名称 | 数据类型 | 长度 | 小数位 | 允许空值 | 主键 | 默认值 | 说明 |
| 1 | book_mall_id | int | 10 | 0 | N | Y | 图书商城ID | |
| 2 | book_number | varchar | 64 | 0 | Y | N | 图书编号 | |
| 3 | hits | int | 10 | 0 | N | N | 0 | 点击数 |
| 4 | praise_len | int | 10 | 0 | N | N | 0 | 点赞数 |
| 5 | cart_title | varchar | 125 | 0 | Y | N | 标题:[0,125]用于产品html的标签中 | |
| 6 | cart_img | text | 65535 | 0 | Y | N | 封面图:用于显示于产品列表页 | |
| 7 | cart_description | varchar | 255 | 0 | Y | N | 描述:[0,255]用于产品规格描述 | |
| 8 | cart_price_ago | double | 8 | 2 | N | N | 0.00 | 原价:[1] |
| 9 | cart_price | double | 8 | 2 | N | N | 0.00 | 卖价:[1] |
| 10 | cart_inventory | int | 10 | 0 | N | N | 0 | 商品库存 |
| 11 | cart_type | varchar | 64 | 0 | N | N | 未分类 | 商品分类: |
| 12 | cart_content | longtext | 2147483647 | 0 | Y | N | 正文:产品的主体内容 | |
| 13 | cart_img_1 | text | 65535 | 0 | Y | N | 主图1: | |
| 14 | cart_img_2 | text | 65535 | 0 | Y | N | 主图2: | |
| 15 | cart_img_3 | text | 65535 | 0 | Y | N | 主图3: | |
| 16 | cart_img_4 | text | 65535 | 0 | Y | N | 主图4: | |
| 17 | cart_img_5 | text | 65535 | 0 | Y | N | 主图5: | |
| 18 | create_time | datetime | 19 | 0 | N | N | CURRENT_TIMESTAMP | 创建时间 |
| 19 | update_time | timestamp | 19 | 0 | N | N | CURRENT_TIMESTAMP | 更新时间 |
表cart (购物车)
| 编号 | 名称 | 数据类型 | 长度 | 小数位 | 允许空值 | 主键 | 默认值 | 说明 |
| 1 | cart_id | int | 10 | 0 | N | Y | 购物车ID: | |
| 2 | title | varchar | 64 | 0 | Y | N | 标题: | |
| 3 | img | varchar | 255 | 0 | N | N | 0 | 图片: |
| 4 | user_id | int | 10 | 0 | N | N | 0 | 用户ID: |
| 5 | create_time | timestamp | 19 | 0 | N | N | CURRENT_TIMESTAMP | 创建时间: |
| 6 | update_time | timestamp | 19 | 0 | N | N | CURRENT_TIMESTAMP | 更新时间: |
| 7 | state | int | 10 | 0 | N | N | 0 | 状态:使用中,已失效 |
| 8 | price | double | 9 | 2 | N | N | 0.00 | 单价: |
| 9 | price_ago | double | 9 | 2 | N | N | 0.00 | 原价: |
| 10 | price_count | double | 11 | 2 | N | N | 0.00 | 总价: |
| 11 | num | int | 10 | 0 | N | N | 1 | 数量: |
| 12 | goods_id | mediumint | 8 | 0 | N | N | 商品id:[0,8388607] | |
| 13 | type | varchar | 64 | 0 | N | N | 未分类 | 商品分类: |
| 14 | description | varchar | 255 | 0 | Y | N | 描述:[0,255]用于产品规格描述 |
表collect (收藏)
| 编号 | 名称 | 数据类型 | 长度 | 小数位 | 允许空值 | 主键 | 默认值 | 说明 |
| 1 | collect_id | int | 10 | 0 | N | Y | 收藏ID: | |
| 2 | user_id | int | 10 | 0 | N | N | 0 | 收藏人ID: |
| 3 | source_table | varchar | 255 | 0 | Y | N | 来源表: | |
| 4 | source_field | varchar | 255 | 0 | Y | N | 来源字段: | |
| 5 | source_id | int | 10 | 0 | N | N | 0 | 来源ID: |
| 6 | title | varchar | 255 | 0 | Y | N | 标题: | |
| 7 | img | varchar | 255 | 0 | Y | N | 封面: | |
| 8 | create_time | timestamp | 19 | 0 | N | N | CURRENT_TIMESTAMP | 创建时间: |
| 9 | update_time | timestamp | 19 | 0 | N | N | CURRENT_TIMESTAMP | 更新时间: |
表comment (评论)
| 编号 | 名称 | 数据类型 | 长度 | 小数位 | 允许空值 | 主键 | 默认值 | 说明 |
| 1 | comment_id | int | 10 | 0 | N | Y | 评论ID: | |
| 2 | user_id | int | 10 | 0 | N | N | 0 | 评论人ID: |
| 3 | reply_to_id | int | 10 | 0 | N | N | 0 | 回复评论ID:空为0 |
| 4 | content | longtext | 2147483647 | 0 | Y | N | 内容: | |
| 5 | nickname | varchar | 255 | 0 | Y | N | 昵称: | |
| 6 | avatar | varchar | 255 | 0 | Y | N | 头像地址:[0,255] | |
| 7 | create_time | timestamp | 19 | 0 | N | N | CURRENT_TIMESTAMP | 创建时间: |
| 8 | update_time | timestamp | 19 | 0 | N | N | CURRENT_TIMESTAMP | 更新时间: |
| 9 | source_table | varchar | 255 | 0 | Y | N | 来源表: | |
| 10 | source_field | varchar | 255 | 0 | Y | N | 来源字段: | |
| 11 | source_id | int | 10 | 0 | N | N | 0 | 来源ID: |
表goods (商品信息)
| 编号 | 名称 | 数据类型 | 长度 | 小数位 | 允许空值 | 主键 | 默认值 | 说明 |
| 1 | goods_id | mediumint | 8 | 0 | N | Y | 产品id:[0,8388607] | |
| 2 | title | varchar | 125 | 0 | Y | N | 标题:[0,125]用于产品和html的<title>标签中 | |
| 3 | img | text | 65535 | 0 | Y | N | 封面图:用于显示于产品列表页 | |
| 4 | description | varchar | 255 | 0 | Y | N | 描述:[0,255]用于产品规格描述 | |
| 5 | price_ago | double | 8 | 2 | N | N | 0.00 | 原价:[1] |
| 6 | price | double | 8 | 2 | N | N | 0.00 | 卖价:[1] |
| 7 | sales | int | 10 | 0 | N | N | 0 | 销量:[0,1000000000] |
| 8 | inventory | int | 10 | 0 | N | N | 0 | 商品库存 |
| 9 | type | varchar | 64 | 0 | N | N | 商品分类: | |
| 10 | hits | int | 10 | 0 | N | N | 0 | 点击量:[0,1000000000]访问这篇产品的人次 |
| 11 | content | longtext | 2147483647 | 0 | Y | N | 正文:产品的主体内容 | |
| 12 | img_1 | text | 65535 | 0 | Y | N | 主图1: | |
| 13 | img_2 | text | 65535 | 0 | Y | N | 主图2: | |
| 14 | img_3 | text | 65535 | 0 | Y | N | 主图3: | |
| 15 | img_4 | text | 65535 | 0 | Y | N | 主图4: | |
| 16 | img_5 | text | 65535 | 0 | Y | N | 主图5: | |
| 17 | create_time | timestamp | 19 | 0 | N | N | CURRENT_TIMESTAMP | 创建时间: |
| 18 | update_time | timestamp | 19 | 0 | N | N | CURRENT_TIMESTAMP | 更新时间: |
| 19 | customize_field | text | 65535 | 0 | Y | N | 自定义字段 | |
| 20 | source_table | varchar | 255 | 0 | Y | N | 来源表: | |
| 21 | source_field | varchar | 255 | 0 | Y | N | 来源字段: | |
| 22 | source_id | int | 10 | 0 | N | N | 0 | 来源ID: |
| 23 | user_id | int | 10 | 0 | Y | N | 0 | 添加人 |
表goods_type (商品类型)
| 编号 | 名称 | 数据类型 | 长度 | 小数位 | 允许空值 | 主键 | 默认值 | 说明 |
| 1 | type_id | int | 10 | 0 | N | Y | 商品分类ID: | |
| 2 | father_id | smallint | 5 | 0 | N | N | 0 | 上级分类ID:[0,32767] |
| 3 | name | varchar | 255 | 0 | Y | N | 商品名称: | |
| 4 | desc | varchar | 255 | 0 | Y | N | 描述: | |
| 5 | icon | varchar | 255 | 0 | Y | N | 图标: | |
| 6 | source_table | varchar | 255 | 0 | Y | N | 来源表: | |
| 7 | source_field | varchar | 255 | 0 | Y | N | 来源字段: | |
| 8 | create_time | timestamp | 19 | 0 | N | N | CURRENT_TIMESTAMP | 创建时间: |
| 9 | update_time | timestamp | 19 | 0 | N | N | CURRENT_TIMESTAMP | 更新时间: |
表hits (用户点击)
| 编号 | 名称 | 数据类型 | 长度 | 小数位 | 允许空值 | 主键 | 默认值 | 说明 |
| 1 | hits_id | int | 10 | 0 | N | Y | 点赞ID: | |
| 2 | user_id | int | 10 | 0 | N | N | 0 | 点赞人: |
| 3 | create_time | timestamp | 19 | 0 | N | N | CURRENT_TIMESTAMP | 创建时间: |
| 4 | update_time | timestamp | 19 | 0 | N | N | CURRENT_TIMESTAMP | 更新时间: |
| 5 | source_table | varchar | 255 | 0 | Y | N | 来源表: | |
| 6 | source_field | varchar | 255 | 0 | Y | N | 来源字段: | |
| 7 | source_id | int | 10 | 0 | N | N | 0 | 来源ID: |
表logistics_delivery (物流配送)
| 编号 | 名称 | 数据类型 | 长度 | 小数位 | 允许空值 | 主键 | 默认值 | 说明 |
| 1 | logistics_delivery_id | int | 10 | 0 | N | Y | 物流配送ID | |
| 2 | order_number | varchar | 64 | 0 | Y | N | 订单号 | |
| 3 | product_name | varchar | 64 | 0 | Y | N | 商品名称 | |
| 4 | purchase_quantity | varchar | 64 | 0 | Y | N | 购买数量 | |
| 5 | total_transaction_amount | double | 11 | 2 | Y | N | 0.00 | 交易总额 |
| 6 | the_date_of_issuance | date | 10 | 0 | Y | N | 发货日期 | |
| 7 | delivery_number | varchar | 30 | 0 | Y | N | 配送订单 | |
| 8 | ordinary_users | int | 10 | 0 | Y | N | 0 | 普通用户 |
| 9 | shipping_address | varchar | 64 | 0 | Y | N | 收货地址 | |
| 10 | delivery_status | varchar | 64 | 0 | Y | N | 配送状态 | |
| 11 | signing_status | varchar | 64 | 0 | Y | N | 签收状态 | |
| 12 | recommend | int | 10 | 0 | N | N | 0 | 智能推荐 |
| 13 | contact_name | varchar | 255 | 0 | Y | N | 联系人名字 | |
| 14 | merchant_id | int | 10 | 0 | Y | N | 商家id | |
| 15 | create_time | datetime | 19 | 0 | N | N | CURRENT_TIMESTAMP | 创建时间 |
| 16 | update_time | timestamp | 19 | 0 | N | N | CURRENT_TIMESTAMP | 更新时间 |
表order (订单)
| 编号 | 名称 | 数据类型 | 长度 | 小数位 | 允许空值 | 主键 | 默认值 | 说明 |
| 1 | order_id | int | 10 | 0 | N | Y | 订单ID: | |
| 2 | order_number | varchar | 64 | 0 | Y | N | 订单号: | |
| 3 | goods_id | mediumint | 8 | 0 | N | N | 商品id:[0,8388607] | |
| 4 | title | varchar | 32 | 0 | Y | N | 商品标题: | |
| 5 | img | varchar | 255 | 0 | Y | N | 商品图片: | |
| 6 | price | double | 10 | 2 | N | N | 0.00 | 价格: |
| 7 | price_ago | double | 10 | 2 | N | N | 0.00 | 原价: |
| 8 | num | int | 10 | 0 | N | N | 1 | 数量: |
| 9 | price_count | double | 8 | 2 | N | N | 0.00 | 总价: |
| 10 | norms | varchar | 255 | 0 | Y | N | 规格: | |
| 11 | type | varchar | 64 | 0 | N | N | 未分类 | 商品分类: |
| 12 | contact_name | varchar | 32 | 0 | Y | N | 联系人姓名: | |
| 13 | contact_email | varchar | 125 | 0 | Y | N | 联系人邮箱: | |
| 14 | contact_phone | varchar | 11 | 0 | Y | N | 联系人手机: | |
| 15 | contact_address | varchar | 255 | 0 | Y | N | 收件地址: | |
| 16 | postal_code | varchar | 9 | 0 | Y | N | 邮政编码: | |
| 17 | user_id | int | 10 | 0 | N | N | 0 | 买家ID: |
| 18 | merchant_id | mediumint | 8 | 0 | N | N | 0 | 商家ID: |
| 19 | create_time | timestamp | 19 | 0 | N | N | CURRENT_TIMESTAMP | 创建时间: |
| 20 | update_time | timestamp | 19 | 0 | N | N | CURRENT_TIMESTAMP | 更新时间: |
| 21 | description | varchar | 255 | 0 | Y | N | 描述:[0,255]用于产品规格描述 | |
| 22 | state | varchar | 16 | 0 | N | N | 待付款 | 订单状态:待付款,待发货,待签收,已签收,待退款,已退款,已拒绝,已完成 |
| 23 | remark | text | 65535 | 0 | Y | N | 订单备注 | |
| 24 | delivery_state | varchar | 16 | 0 | Y | N | 未配送 | 发货状态:未配送,已配送 |
| 25 | vip_discount | double | 11 | 2 | Y | N | 0.00 | 折扣 |
表praise (点赞)
| 编号 | 名称 | 数据类型 | 长度 | 小数位 | 允许空值 | 主键 | 默认值 | 说明 |
| 1 | praise_id | int | 10 | 0 | N | Y | 点赞ID: | |
| 2 | user_id | int | 10 | 0 | N | N | 0 | 点赞人: |
| 3 | create_time | timestamp | 19 | 0 | N | N | CURRENT_TIMESTAMP | 创建时间: |
| 4 | update_time | timestamp | 19 | 0 | N | N | CURRENT_TIMESTAMP | 更新时间: |
| 5 | source_table | varchar | 255 | 0 | Y | N | 来源表: | |
| 6 | source_field | varchar | 255 | 0 | Y | N | 来源字段: | |
| 7 | source_id | int | 10 | 0 | N | N | 0 | 来源ID: |
| 8 | status | bit | 1 | 0 | N | N | 1 | 点赞状态:1为点赞,0已取消 |
表regular_users (普通用户)
| 编号 | 名称 | 数据类型 | 长度 | 小数位 | 允许空值 | 主键 | 默认值 | 说明 |
| 1 | regular_users_id | int | 10 | 0 | N | Y | 普通用户ID | |
| 2 | user_name | varchar | 64 | 0 | Y | N | 用户姓名 | |
| 3 | user_phone_number | varchar | 64 | 0 | Y | N | 用户电话 | |
| 4 | examine_state | varchar | 16 | 0 | N | N | 已通过 | 审核状态 |
| 5 | user_id | int | 10 | 0 | N | N | 0 | 用户ID |
| 6 | create_time | datetime | 19 | 0 | N | N | CURRENT_TIMESTAMP | 创建时间 |
| 7 | update_time | timestamp | 19 | 0 | N | N | CURRENT_TIMESTAMP | 更新时间 |
表slides (轮播图)
| 编号 | 名称 | 数据类型 | 长度 | 小数位 | 允许空值 | 主键 | 默认值 | 说明 |
| 1 | slides_id | int | 10 | 0 | N | Y | 轮播图ID: | |
| 2 | title | varchar | 64 | 0 | Y | N | 标题: | |
| 3 | content | varchar | 255 | 0 | Y | N | 内容: | |
| 4 | url | varchar | 255 | 0 | Y | N | 链接: | |
| 5 | img | varchar | 255 | 0 | Y | N | 轮播图: | |
| 6 | hits | int | 10 | 0 | N | N | 0 | 点击量: |
| 7 | create_time | timestamp | 19 | 0 | N | N | CURRENT_TIMESTAMP | 创建时间: |
| 8 | update_time | timestamp | 19 | 0 | N | N | CURRENT_TIMESTAMP | 更新时间: |
表upload (文件上传)
| 编号 | 名称 | 数据类型 | 长度 | 小数位 | 允许空值 | 主键 | 默认值 | 说明 |
| 1 | upload_id | int | 10 | 0 | N | Y | 上传ID | |
| 2 | name | varchar | 64 | 0 | Y | N | 文件名 | |
| 3 | path | varchar | 255 | 0 | Y | N | 访问路径 | |
| 4 | file | varchar | 255 | 0 | Y | N | 文件路径 | |
| 5 | display | varchar | 255 | 0 | Y | N | 显示顺序 | |
| 6 | father_id | int | 10 | 0 | Y | N | 0 | 父级ID |
| 7 | dir | varchar | 255 | 0 | Y | N | 文件夹 | |
| 8 | type | varchar | 32 | 0 | Y | N | 文件类型 |
表user (用户账户:用于保存用户登录信息)
| 编号 | 名称 | 数据类型 | 长度 | 小数位 | 允许空值 | 主键 | 默认值 | 说明 |
| 1 | user_id | mediumint | 8 | 0 | N | Y | 用户ID:[0,8388607]用户获取其他与用户相关的数据 | |
| 2 | state | smallint | 5 | 0 | N | N | 1 | 账户状态:[0,10](1可用|2异常|3已冻结|4已注销) |
| 3 | user_group | varchar | 32 | 0 | Y | N | 所在用户组:[0,32767]决定用户身份和权限 | |
| 4 | login_time | timestamp | 19 | 0 | N | N | CURRENT_TIMESTAMP | 上次登录时间: |
| 5 | phone | varchar | 11 | 0 | Y | N | 手机号码:[0,11]用户的手机号码,用于找回密码时或登录时 | |
| 6 | phone_state | smallint | 5 | 0 | N | N | 0 | 手机认证:[0,1](0未认证|1审核中|2已认证) |
| 7 | username | varchar | 16 | 0 | N | N | 用户名:[0,16]用户登录时所用的账户名称 | |
| 8 | nickname | varchar | 16 | 0 | Y | N | 昵称:[0,16] | |
| 9 | password | varchar | 64 | 0 | N | N | 密码:[0,32]用户登录所需的密码,由6-16位数字或英文组成 | |
| 10 | | varchar | 64 | 0 | Y | N | 邮箱:[0,64]用户的邮箱,用于找回密码时或登录时 | |
| 11 | email_state | smallint | 5 | 0 | N | N | 0 | 邮箱认证:[0,1](0未认证|1审核中|2已认证) |
| 12 | avatar | varchar | 255 | 0 | Y | N | 头像地址:[0,255] | |
| 13 | open_id | varchar | 255 | 0 | Y | N | 针对获取用户信息字段 | |
| 14 | create_time | timestamp | 19 | 0 | N | N | CURRENT_TIMESTAMP | 创建时间: |
| 15 | vip_level | varchar | 255 | 0 | Y | N | 会员等级 | |
| 16 | vip_discount | double | 11 | 2 | Y | N | 0.00 | 会员折扣 |
表user_group (用户组:用于用户前端身份和鉴权)
| 编号 | 名称 | 数据类型 | 长度 | 小数位 | 允许空值 | 主键 | 默认值 | 说明 |
| 1 | group_id | mediumint | 8 | 0 | N | Y | 用户组ID:[0,8388607] | |
| 2 | display | smallint | 5 | 0 | N | N | 100 | 显示顺序:[0,1000] |
| 3 | name | varchar | 16 | 0 | N | N | 名称:[0,16] | |
| 4 | description | varchar | 255 | 0 | Y | N | 描述:[0,255]描述该用户组的特点或权限范围 | |
| 5 | source_table | varchar | 255 | 0 | Y | N | 来源表: | |
| 6 | source_field | varchar | 255 | 0 | Y | N | 来源字段: | |
| 7 | source_id | int | 10 | 0 | N | N | 0 | 来源ID: |
| 8 | register | smallint | 5 | 0 | Y | N | 0 | 注册位置: |
| 9 | create_time | timestamp | 19 | 0 | N | N | CURRENT_TIMESTAMP | 创建时间: |
| 10 | update_time | timestamp | 19 | 0 | N | N | CURRENT_TIMESTAMP | 更新时间: |
3.4本章小结
整个图书推荐平台系统的需求分析主要对系统总体架构以及功能模块的设计,通过建立E-R模型和数据库逻辑系统设计完成了数据库系统设计。
5 图书推荐平台系统详细设计与实现
图书推荐平台系统的详细设计与实现主要是根据前面的图书推荐平台系统的需求分析和图书推荐平台系统的总体设计来设计页面并实现业务逻辑。主要从图书推荐平台系统界面实现、业务逻辑实现这两部分进行介绍。
5.1用户功能模块
5.1.1 前台首页界面
当进入图书推荐平台系统的时候,首先映入眼帘的是系统的导航栏,下面是轮播图以及系统内容,其主界面展示如下图5-1所示。
图5-1 前台首页界面图
5.1.2 注册界面
普通的用户只支持对网站信的浏览,想要购买就必须登录到系统,如果你没有本图书推荐平台系统的账号的话,添加“注册”根据提示输入好用户信息后,点击“注册”按钮后,系统会对输入的信息进行验证,验证输入的账户名和数据库表中已经注册的账户名是否重复,只有都验证没问题后即可用户注册成功。其用注册界面展示如下图5-2所示。
图5-2 前台注册界面图
注册关键代码如下所示。
/**
* 注册
* @return
*/
@PostMapping("register")
public Map<String, Object> signUp(HttpServletRequest request) throws IOException {
// 查询用户
Map<String, String> query = new HashMap<>();
Map<String,Object> map = service.readBody(request.getReader());
query.put("username",String.valueOf(map.get("username")));
List list = service.selectBaseList(service.select(query, new HashMap<>()));
if (list.size()>0){
return error(30000, "用户已存在");
}
map.put("password",service.encryption(String.valueOf(map.get("password"))));
service.insert(map);
return success(1);
}
public Map<String,Object> readBody(BufferedReader reader){
BufferedReader br = null;
StringBuilder sb = new StringBuilder("");
try{
br = reader;
String str;
while ((str = br.readLine()) != null){
sb.append(str);
}
br.close();
String json = sb.toString();
return JSONObject.parseObject(json, Map.class);
}catch (IOException e){
e.printStackTrace();
}finally{
if (null != br){
try{
br.close();
}catch (IOException e){
e.printStackTrace();
}
}
}
return null;
}
public void insert(Map<String,Object> body){
E entity = JSON.parseObject(JSON.toJSONString(body),eClass);
baseMapper.insert(entity);
log.info("[{}] - 插入操作:{}",entity);
}
5.1.3 登录界面
图书推荐平台系统中的前台上注册后的用户是可以通过自己的账户名和密码进行登录的,当用户输入完整的自己的账户名和密码信息并点击“登录”按钮后,将会首先验证输入的有没有空数据,再次验证输入的账户名+密码和数据库中当前保存的用户信息是否一致,只有在一致后将会登录成功并自动跳转到图书推荐平台系统的首页中;否则将会提示相应错误信息,用户登录界面如下图5-3所示。
图5-3登录界面图
登录关键代码如下所示。
/**
* 登录
* @param data
* @param httpServletRequest
* @return
*/
@PostMapping("login")
public Map<String, Object> login(@RequestBody Map<String, String> data, HttpServletRequest httpServletRequest) {
log.info("[执行登录接口]");
String username = data.get("username");
String email = data.get("email");
String phone = data.get("phone");
String password = data.get("password");
List resultList = null;
QueryWrapper wrapper = new QueryWrapper<User>();
Map<String, String> map = new HashMap<>();
if(username != null && "".equals(username) == false){
map.put("username", username);
resultList = service.selectBaseList(service.select(map, new HashMap<>()));
}
else if(email != null && "".equals(email) == false){
map.put("email", email);
resultList = service.selectBaseList(service.select(map, new HashMap<>()));
}
else if(phone != null && "".equals(phone) == false){
map.put("phone", phone);
resultList = service.selectBaseList(service.select(map, new HashMap<>()));
}else{
return error(30000, "账号或密码不能为空");
}
if (resultList == null || password == null) {
return error(30000, "账号或密码不能为空");
}
//判断是否有这个用户
if (resultList.size()<=0){
return error(30000,"用户不存在");
}
User byUsername = (User) resultList.get(0);
Map<String, String> groupMap = new HashMap<>();
groupMap.put("name",byUsername.getUserGroup());
List groupList = userGroupService.selectBaseList(userGroupService.select(groupMap, new HashMap<>()));
if (groupList.size()<1){
return error(30000,"用户组不存在");
}
UserGroup userGroup = (UserGroup) groupList.get(0);
//查询用户审核状态
if (!StringUtils.isEmpty(userGroup.getSourceTable())){
String res = service.selectExamineState(userGroup.getSourceTable(),byUsername.getUserId());
if (res==null){
return error(30000,"用户不存在");
}
if (!res.equals("已通过")){
return error(30000,"该用户审核未通过");
}
}
//查询用户状态
if (byUsername.getState()!=1){
return error(30000,"用户非可用状态,不能登录");
}
String md5password = service.encryption(password);
if (byUsername.getPassword().equals(md5password)) {
// 存储Token到数据库
AccessToken accessToken = new AccessToken();
accessToken.setToken(UUID.randomUUID().toString().replaceAll("-", ""));
accessToken.setUser_id(byUsername.getUserId());
tokenService.save(accessToken);
// 返回用户信息
JSONObject user = JSONObject.parseObject(JSONObject.toJSONString(byUsername));
user.put("token", accessToken.getToken());
JSONObject ret = new JSONObject();
ret.put("obj",user);
return success(ret);
} else {
return error(30000, "账号或密码不正确");
}
}
public String select(Map<String,String> query,Map<String,String> config){
StringBuffer sql = new StringBuffer("select ");
sql.append(config.get(FindConfig.FIELD) == null || "".equals(config.get(FindConfig.FIELD)) ? "*" : config.get(FindConfig.FIELD)).append(" ");
sql.append("from ").append("`").append(table).append("`").append(toWhereSql(query, "0".equals(config.get(FindConfig.LIKE))));
if (config.get(FindConfig.GROUP_BY) != null && !"".equals(config.get(FindConfig.GROUP_BY))){
sql.append("group by ").append(config.get(FindConfig.GROUP_BY)).append(" ");
}
if (config.get(FindConfig.ORDER_BY) != null && !"".equals(config.get(FindConfig.ORDER_BY))){
sql.append("order by ").append(config.get(FindConfig.ORDER_BY)).append(" ");
}
if (config.get(FindConfig.PAGE) != null && !"".equals(config.get(FindConfig.PAGE))){
int page = config.get(FindConfig.PAGE) != null && !"".equals(config.get(FindConfig.PAGE)) ? Integer.parseInt(config.get(FindConfig.PAGE)) : 1;
int limit = config.get(FindConfig.SIZE) != null && !"".equals(config.get(FindConfig.SIZE)) ? Integer.parseInt(config.get(FindConfig.SIZE)) : 10;
sql.append(" limit ").append( (page-1)*limit ).append(" , ").append(limit);
}
log.info("[{}] - 查询操作,sql: {}",table,sql);
return sql.toString();
}
public List selectBaseList(String select) {
List<Map<String,Object>> mapList = baseMapper.selectBaseList(select);
List<E> list = new ArrayList<>();
for (Map<String,Object> map:mapList) {
list.add(JSON.parseObject(JSON.toJSONString(map),eClass));
}
return list;
}
5.1.5 收货地址界面
当用户点击“收货地址”右后,就回去显示出目前现有的地址,也可以添加新的地址,界面如下图5-4所示。
图5-4收货地址界面图
5.1.5 商品详情界面
当访客点击了任意商品后将会进入该款商品的详情界面,可以了解到该商品的图片信息、商品信息、价钱信息等,同时可以对该商品进行加购+立即购买+收藏+点赞+评论,商品详情展示页面如图5-5所示。
图5-5 商品详情界面图
5.1.6 购物车界面面
当用户点击导航栏上的“购物车”菜单后,会出现自己加入购物车的图书列表,在购物管理页面可以对图书删除、修改图书的数量,选择部分或者全选进行购买,界面如下图5-6所示。
图5-6 购物车界面图
当用户点击导航栏上的“我的订单”菜单后,会出现自己提交的订单列表,在订单管理页面可以通过订单状态或者订单的排序查看订单信息,可以删除订单,对未付款的订单进行付款。界面如下图5-7所示。
图5-7 我的订单界面图
5.2管理员功能模块
5.2.1 系统用户管理界面
管理员可以对图书推荐平台系统中所有的用户进行管控,包括了管理员,普通用户。界面如下图5-8所示。
图5-8 系统用户管理界面图
系统用户管理管理关键代码如下所示。
public List selectBaseList(String select) {
List<Map<String,Object>> mapList = baseMapper.selectBaseList(select);
List<E> list = new ArrayList<>();
for (Map<String,Object> map:mapList) {
list.add(JSON.parseObject(JSON.toJSONString(map),eClass));
}
return list;
}
5.2.2 轮播图管理界面
管理员点击“轮播图管理”菜单可以查看到系统中的所有轮播图信息,对已经存在的轮播图,管理员可以修改,也可以添加新的轮播图或者删除轮播图,界面如下图5-9所示。
图5-9轮播图管理界面图
5.2.3商城管理界面
管理员点击“商城管理”按钮,可以管理图书商城、分类列表、订单配送以及订单列表,对图书商城和分类列表,管理员可以进行添加、删除和查询,对于用户提交的订单,管理员可以进行查询、删除。界面如下图5-10所示。
图5-10商城管理界面图
商城管理关键代码如下:
@RequestMapping("/get_list")
public Map<String, Object> getList(HttpServletRequest request) {
Map<String, Object> map = service.selectToPage(service.readQuery(request), service.readConfig(request));
return success(map);
}
6系统测试
6.1系统测试的目的
系统的前台、后台、数据库完成以后,这个系统才算是完成了一半,我们在这之后要对系统进行最后的一个阶段,那就是测试了,测试对一个系统来说是非常重要的,有的时候开发完一个系统,如果测试不合格的话,这个系统是没有办法进行投入使用的,所有我们要用测试对系统的功能进行检验,把不完善的功能尽量完善,把出现的bug解决掉,然后给用户呈现出一个完美的系统。通过对系统最后一步的测试,使得开发人员对自己的系统更加有信心,更加积极的为后期的系统版本的更新提供支持。
系统测试包括:用户登录功能测试、图书展示功能测试、图书添加、图书搜索、密码修改功能测试,图书功能测试,如表5-1、5-2、5-3、5-4、5-5、5-6所示:
表6-1 用户登录功能测试表
| 用例名称 | 用户登录系统 |
| 目的 | 测试用户通过正确的用户名和密码可否登录功能 |
| 前提 | 未登录的情况下 |
| 测试流程 | 1) 进入登录页面 2) 输入正确的用户名和密码 |
| 预期结果 | 用户名和密码正确的时候,跳转到登录成功界面,反之则显示错误信息,提示重新输入 |
| 实际结果 | 实际结果与预期结果一致 |
图书查看功能测试:
表6-2 图书查看功能测试表
| 用例名称 | 图书查看 |
| 目的 | 测试图书查看功能 |
| 前提 | 无 |
| 测试流程 | 点击图书 |
| 预期结果 | 可以查看到所有图书信息 |
| 实际结果 | 实际结果与预期结果一致 |
管理员添加图书信息界面测试:
表6-3 管理员添加图书信息界面测试表
| 用例名称 | 添加图书信息测试用例 |
| 目的 | 测试图书信息添加功能 |
| 前提 | 管理员用户正常登录情况下 |
| 测试流程 | 1)管理员点击图书信息,然后点击添加后并填写信息。 2)点击进行提交。 |
| 预期结果 | 提交以后,页面首页会显示新的图书信息 |
| 实际结果 | 实际结果与预期结果一致 |
图书搜索功能测试:
表6-4图书搜索功能测试表
| 用例名称 | 图书搜索测试 |
| 目的 | 测试图书搜索功能 |
| 前提 | 无 |
| 测试流程 | 1)在搜索框填入搜索关键字。 2)点击搜索按钮。 |
| 预期结果 | 页面显示包含有搜索关键字的图书 |
| 实际结果 | 实际结果与预期结果一致 |
密码修改搜索功能测试:
表6-5 密码修改功能测试表
| 用例名称 | 密码修改测试用例 |
| 目的 | 测试管理员密码修改功能 |
| 前提 | 管理员用户正常登录情况下 |
| 测试流程 | 1)管理员密码修改并完成填写。 2)点击进行提交。 |
| 预期结果 | 使用新的密码可以登录 |
| 实际结果 | 实际结果与预期结果一致 |
图书功能测试:
表6-6图书功能测试表
| 用例名称 | 图书测试用例 |
| 目的 | 测试用户图书功能 |
| 前提 | 用户正常登录情况下 |
| 测试流程 | 1)搜索查看图书信息,点击图书。 2)填写图书信息,点击进行提交。 |
| 预期结果 | 图书成功 |
| 实际结果 | 实际结果与预期结果一致 |
6.3 系统测试结果
通过编写图书推荐平台系统的测试用例,已经检测完毕用户登录模块、图书查看模块、图书添加模块、图书搜索模块、密码修改功能测试,图书模块功能测试,通过这六大模块为图书推荐平台系统的后期推广运营提供了强力的技术支撑。
结论
至此论文结束,感谢您的阅读。在此我要感谢我的导师,虽然我在实习期间很忙,论文撰写总是停停改改,但是导师依然十分负责,时不时的询问我的任务进展情况,跟进我的论文进度。虽然我在实习期间很忙,以至于很晚才开始进行论文撰写和编写程序的工作,但是在指导老师的帮助下,我逐步完成了自己的论文和程序,从导师身上也学习到很多知识,和经验,这些知识和经验令我受益匪浅。也从导师身上看到了自己的不足,不论是在即使层面上还是在对待工作的态度上,倒数如同明镜一般照出了我的缺点我的不足。此外,我还要感谢在我实习期间在论文和程序上帮助过我的同学和社会人士,此前我对于SSM开发方面的一些知识还不了解,是他们在我编写程序过程中给了我很多的启发和感想,也帮助了我对于程序的调试和检测。没有他们我是不能顺利完成本次毕业设计的。至此,我的毕业设计就花上了一个圆满的句号了。
参考文献
[1]韩小龙,司珍,吕晓峰等. 基于面向对象编程的Java语言程序设计方法分析 [J]. 集成电路应用, 2024, 41 (01): 228-229.
[2]谭光兴,甘景,戚秋晨. 基于Java语言的远程数据采集系统设计与实现 [J]. 科技与创新, 2024, (01): 19-22.
[3]袁爱平,陈畅,孙士兵等. 基于SSM框架的高校学生信息管理系统设计与实现 [J]. 工业控制计算机, 2023, 36 (12): 127-129.
[4]刘方磊. 基于SSM框架的旅游大数据分析系统设计与实现 [J]. 中国新技术新产品, 2023, (21): 22-25.
[5]左平熙,高磊,张冰冰. 一种智慧图书馆平台的图书推荐方法及系统[P]. 河南省: CN115525822A, 2022-12-27.
[6]苏锦超,李优茗,陈子慧等. 基于推荐系统的图书交易平台的设计与实现 [J]. 科技与创新, 2021, (12): 94-95.
[7]庄广壬,陈建生,冼永乐等. 基于SSM框架的Restful服务开发方法与装置[P]. 广东省: CN112748908A, 2021-05-04.
[8]Kline K . The Java Language Extension for SQL Server Is Now Open Source [J]. Database Trends and Applications, 2020, 34 (4): 31-31.
[9]吴荣,段宏涛. 基于Hadoop平台的Spark快数据推荐算法解析——以其在图书推荐系统中的应用为例 [J]. 数字技术与应用, 2020, 38 (06): 115-117.
[10]Spegni F ,Spalazzi L ,Liva G , et al. Verifying temporal specifications of Java programs [J]. Software Quality Journal, 2020, 28 (2): 1-50.
[11]Xin H ,Chaobing Y . Development and application of JAVA language development test evaluation system software [J]. Journal of Computational Methods in Sciences and Engineering, 2020, 20 (4): 1-12.
[12]吴文臣. 数据挖掘技术在图书馆推荐系统中的应用研究 [J]. 电脑知识与技术, 2019, 15 (33): 241-242+250.
[13]赵浩翔. 基于SSM框架的网上商城系统的设计与实现[D]. 北京邮电大学, 2019.
[14]张春. 基于Hadoop平台的个性化图书推荐系统的研究[D]. 安徽工业大学, 2019.
致 谢
逝者如斯夫,不舍昼夜。转眼间,大学生活便已经接近尾声,人面对着离别与结束,总是充满着不舍与茫然,我亦如此,仍记得那年秋天,我迫不及待的提前一天到了学校,面对学校巍峨的大门,我心里充满了期待:这里,就是我新生活的起点吗?那天,阳光明媚,学校的欢迎仪式很热烈,我面对着一个个对着我微笑的同学,仿佛一缕缕阳光透过胸口照进了我心里,同时,在那天我认识可爱的室友,我们携手共同度过了这难忘的两年。如今,我望着这篇论文的致谢,不禁又要问自己:现在,我们就要说再见了吗?
感慨莫名,不知所言。遥想当初刚来学校的时候,心里总是想着工科学校会过于板正,会缺乏一些柔情,当时心里甚至有一点点排斥,但是随着我对学校的慢慢认识与了解,我才认识到了她的美丽,她的柔情,并且慢慢的喜欢上了这个校园,但是时间太快了,快到我还没有好好体会她的美丽便要离开了,但是她带给我的回忆,永远不会离开我,也许真正离开那天我的眼里会满含泪水,我不是因为难过,我只是想将她的样子映在我的泪水里,刻在我的心里。最后,感谢我的老师们,是你们教授了我们知识与做人的道理;感谢我的室友们,是你们陪伴了我如此之久;感谢每位关心与支持我的人。
少年,追风赶月莫停留,平荒尽处是春山。
请关注点赞+私信博主,免费领取项目源码

2141

被折叠的 条评论
为什么被折叠?



