摘要
“农夫集市”农产品电商APP旨在通过提供一个高效、便捷且以用户体验为核心的在线交易平台,促进农产品的销售与消费。该平台不仅支持用户注册登录,还提供了丰富的功能模块,包括首页展示、最新上市、线上商城、购物车、互动论坛和最新资讯等。用户可以通过搜索店铺名称或商品名称查看最新的农产品列表,并对感兴趣的商品进行点赞、收藏和评论。此外,用户还可以在互动论坛中发表和讨论农业相关的话题,浏览最新的农业资讯,并参与点赞和评论。为了提升用户的购物体验,“农夫集市”还设计了详细的个人中心模块,用户可以在这里管理个人信息、订单、收货地址以及售后服务等。
对于平台的管理者和卖家用户而言,“农夫集市”也提供了全面的后台管理系统。管理员能够查看和管理商品销售数据、用户信息、售后服务、新品上市、轮播图、通知公告、资源管理和交流管理等内容。卖家用户在经过管理员审核后,可以使用专门的后台系统查看商品销售统计、处理售后服务请求、管理新品上市流程、发布和管理互动论坛帖子以及维护在线商城中的产品信息。这些功能确保了平台运营的高效性和透明度,同时也为卖家提供了便利的工具来优化其业务操作。通过这种多层次的功能设计,“农夫集市”不仅提升了用户的购物体验,也为管理者和卖家创造了良好的运营环境。
关键词: C++编程语言;“农夫集市”农产品电商APP;以用户体验为核心
Abstract
"Farmer's Market" agricultural products e-commerce APP aims to promote the sale and consumption of agricultural products by providing an efficient, convenient and user experience-centered online trading platform. The platform not only supports user registration and login, but also provides rich functional modules, including home page display, latest listing, online mall, shopping cart, interactive forum and latest information. Users can view the latest list of produce by searching for a store name or product name, and like, favorite and comment on items of interest. In addition, users can post and discuss agriculture-related topics, browse the latest agricultural information, and participate in likes and comments in the interactive forum. In order to enhance the shopping experience of users, the "Farmer's market" has also designed a detailed personal center module, where users can manage personal information, orders, delivery addresses and after-sales services.
For the platform's managers and seller users, "Farmer's market" also provides a comprehensive back-office management system. Administrators can view and manage product sales data, user information, after-sales service, new product launches, roasts, announcements, resource management and communication management. Seller users, after being reviewed by an administrator, can use a dedicated back-office system to view merchandise sales statistics, process after-sales service requests, manage new product launch processes, publish and manage interactive forum posts, and maintain product information in the online mall. These features ensure the efficiency and transparency of the platform's operations, while also providing sellers with convenient tools to optimize their business operations. Through this multi-layered functional design, the "Farmers Market" not only improves the shopping experience of users, but also creates a good operating environment for managers and sellers.
Keywords:C++ programming language; "Farmer's Market" agricultural products e-commerce APP; User experience as the core
目 录
1 绪论
随着信息技术的发展和互联网的普及,农产品电子商务逐渐成为农业现代化的重要组成部分。一方面,农产品电商通过减少中间环节、提高交易效率,有效地降低了消费者的购买成本,并增加了农民的收入。另一方面,电商平台为消费者提供了更广泛的选择范围,满足了他们对多样化和高质量农产品的需求。例如,胡志仁在研究中指出,基于顾客让渡价值理论,优化广西农产品电商服务可以显著提升用户体验和满意度[1]。这表明,通过深入了解用户需求并针对性地进行产品设计和服务改进,农产品电商能够实现更高的市场竞争力。
然而,在实际操作中,农产品电商面临着诸如物流配送、产品质量控制以及用户信任建立等多方面的挑战。尤其是对于农村地区而言,基础设施薄弱和技术支持不足进一步加剧了这些问题。钟蕾与王子璇在其研究中强调,助农类App的设计应当充分考虑用户的使用习惯和体验感受,以增强用户粘性和平台活力[2]。因此,如何通过技术手段解决上述问题,同时确保用户获得优质的服务体验,成为了当前农产品电商平台发展的重要课题。
“农夫集市”农产品电商APP旨在通过提供一个高效、便捷且安全的在线交易平台,来促进农产品销售和消费。该平台不仅关注于技术实现,更加注重用户体验的提升。通过采用先进的C++编程语言,结合深度学习算法,“农夫集市”致力于打造一个智能化、个性化的服务平台。魏红梅的研究显示,基于深度推荐系统的农产品电商系统能够有效提升用户的购物体验,增加用户满意度和忠诚度[3]。这为“农夫集市”的设计理念提供了理论依据,即利用先进技术优化用户体验,推动农产品电商的可持续发展。
1.2研究意义
“农夫集市”农产品电商APP的研究意义首先体现在其对促进农业现代化和农村经济发展的贡献上。通过搭建一个高效、便捷的在线交易平台,该应用不仅能够帮助农民拓宽销售渠道,降低销售成本,还能让消费者更方便地购买到新鲜、优质的农产品。这种直接连接生产者与消费者的模式,减少了中间环节,提高了交易效率,有助于增加农民收入,同时满足了城市居民对健康、绿色食品的需求。此外,平台提供的多样化功能如互动论坛和最新资讯,促进了农业知识和技术的传播,进一步推动了农业生产的现代化进程。
其次,本研究强调了用户体验在农产品电商平台中的重要性。在设计过程中,充分考虑用户需求和使用习惯,提供个性化服务和便捷操作流程,是提升用户满意度和忠诚度的关键。通过优化界面设计、简化购物流程以及增强社交互动功能,“农夫集市”致力于为用户提供一个舒适、愉悦的购物体验。这不仅有利于吸引更多用户使用平台,也能够促进用户之间的交流与分享,形成良好的社区氛围,进而提高平台的活跃度和粘性。通过不断优化用户体验,平台能够在激烈的市场竞争中脱颖而出,实现可持续发展。
最后,“农夫集市”的开发还具有重要的社会价值和技术示范效应。作为一个集成多种先进技术的电商平台,它展示了如何利用现代信息技术解决传统农业面临的挑战,如信息不对称、物流配送难题等。此外,平台的后台管理系统为管理者和卖家提供了全面而高效的工具,支持数据分析、售后服务管理以及内容发布等功能,极大地提升了运营效率和服务质量。这些创新不仅为农产品电商行业树立了新的标杆,也为其他领域的电子商务平台提供了宝贵的经验借鉴。通过这种方式,“农夫集市”不仅促进了农业产业链的升级,也为整个社会的数字化转型做出了积极贡献。
1.3国内外研究现状
在国外,农产品电商平台的发展同样重视用户体验和技术创新。Junseok Oh等人开发了一个基于C++的开源框架WICWIU.v3,它不仅支持自然语言处理,还能处理时间序列数据,为农产品电商平台的技术升级提供了新的可能性[4]。这一研究成果表明,国际上对于农产品电商领域的技术探索正在向多元化方向发展,力求通过技术创新改善用户体验。此外,Guan W的研究探讨了如何使用C++语言优化数据结构,这对于构建高效能的农产品电商平台具有重要参考价值[5]。
在国内,针对农产品电商平台的研究也呈现出蓬勃发展的趋势。刘昭然在其研究中探讨了农副产品短视频营销模式的优化策略,认为通过创新营销方式可以有效提升农产品的销售量和品牌影响力[6]。与此同时,龙伟提出了特色农产品APP的信息交互设计理念,主张通过优化界面设计来提升用户体验[7]。这些研究表明,国内学者和从业者已经认识到,良好的用户体验是农产品电商平台成功的关键因素之一。
另外,高欣钰关于社交电商App中用户界面设计的研究也为“农夫集市”APP的设计提供了宝贵的见解。她提出,应根据用户需求进行个性化设计,以提高用户的参与度和满意度[8]。潘欣艺等人的研究则从物流配送的角度出发,探讨了如何通过APP设计改善乡村农产品物流配送的效率和服务质量[9]。综上所述,国内外在农产品电商平台用户体验优化方面已积累了丰富的经验,为“农夫集市”APP的设计与实现奠定了坚实的理论基础和技术支持。
1.4论文结构与章节安排
本次写作的论文,在结构方面主要分为七大部分,每一部分都必不可少,共同组合形成一个完好的论文结构,具体的安排列出如下。
绪论部分,该部分讲述的是“农夫集市”农产品电商APP的开发背景,明确开发的意义以及系统的研究动态,并对系统的整个章节安排进行介绍。
系统分析部分,该部分首先从可行性入手进行分析,明确程序开发可行后,进而对程序的功能以及姓名需求进行分析。
系统概要设计,对系统前后台的功能分别进行设计,然后完成系统的总体功能以及各个子模块的设计。
系统数据库的设计,对系统的数据库实体以及数据库表进行设计
系统的实现部分,对系统每一角色主要实现的功能的页面来进行展示一下。
系统测试部分,介绍测试的测试目的,用例,完成对程序测试工作,让投入运行的程序减少出错的几率,力求最好。
2 系统开发环境
2.1 C++ 语言
C++(c plus plus)是一种计算机高级程序设计语言,由C语言扩展升级而产生,最早于1979年由本贾尼·斯特劳斯特卢普在AT&T贝尔工作室研发。 C++既可以进行C语言的过程化程序设计,又可以进行以抽象数据类型为特点的基于对象的程序设计,还可以进行以继承和多态为特点的面向对象的程序设计。C++擅长面向对象程序设计的同时,还可以进行基于过程的程序设计。 C++几乎可以创建任何类型的程序:游戏、设备驱动程序、HPC、云、桌面、嵌入式和移动应用等。 甚至用于其他编程语言的库和编译器也使用C++编写。C++拥有计算机运行的实用性特征,同时还致力于提高大规模程序的编程质量与程序设计语言的问题描述能力。
2.2 SQL Serve数据库
SQL Server是一种开放源代码的关系型数据库管理系统(RDBMS),关系数据库将数据保存在不同的表中,提高了灵活性,它使用最常用的结构化查询语言(SQL)进行数据库管理。SQL Server因其具有速度快、体积小、总体拥有成本低和开放源码的优点而备受关注。特点:
(1)支持多种操作系统。
(2)为多种编程语言提供了API。
(3)支持多线程,充分利用CPU资源。
(4)SQL Server性能卓越、服务稳定,很少出现异常宕机。
(5)原生JSON支持。
(6)优化SQL查询算法,有效地提高查询速度。
2.3 NET技术框架
NET技术框架是一种现如今在软件系统开发中被大量使用的一种全新的软件系统架构。采用了模块化和组件的方式运行和开发,是现如今大多数软件系统开发人员所掌握的一种全新的软件系统开发技术框架。
.NET的最大特点就是在软件系统开发过程中可以实现对多种软件系统设计语言的支持,无论采用C语言还是C++语言、C#语言、J#语言对软件系统进行开发,在软件系统的运行和编译过程中都被同样的编译成一种通用的中间程序语言,不应影响软件系统的运行效率,是一种全新的多语言支持的先进开发框架。.NET软件系统框架不是简单的对ASP程序设计开发技术的升级,ASP程序开发技术不具备多种语言进行开发的特点,同时也没有一个整体的综合开发平台来对ASP进行良好的支持。
综上所述,.NET技术框架是一种非常优秀的软件系统开发框架,现如今已经大量使用的一种先进的开发框架。它可以提供对网络软件系统的开发的支持。开发“农夫集市”农产品电商APP就采用NET框架来进行开发。
3需求分析
3.1 可行性分析
可行性分析是系统分析的第一步,通过可行性分析我们可以得出系统是不是值得开发,如果系统的开发是不可信的,那么就没有必要再进行下面的操作,对于本“农夫集市”农产品电商APP在可行性方面进行了技术、经济以及操作的分析。
3.1.1 技术可行性分析
在开发这个程序时选择使用HTML,ASP.NET,SQL这些技术,因为在大学期间已经学习了这些技术,了解相关的开发工具,同时通过上大学这四年的学习,利用所学能够搭建好开发环境,而且在大学的实训课程中也接触到过程序的开发,所以,就技术方面,开发这个程序是没有问题的。
3.1.2 经济可行性分析
整个系统从设计到开发以及测试过程严谨步骤齐全,所有工作任务全部由本人完成,并未获取外部技术支持,节约了一切服务成本开销以及人工成本,在硬件方面,为节约成本使用一台二手移动工作站作为项目部署服务器以及数据库服务器,成本在一万元一下,真个网络部署也是由本人独立完成不涉及到其他人工费用,整个开发过程本着低成本,低消耗的原则。
3.1.3 操作可行性分析
“农夫集市”农产品电商APP的使用界面简单易于操作,采用常见的界面窗口来登录界面,通过电脑进行访问操作,用户只要平时使用过电脑都能进行访问操作。此系统的开发采用ASP.NET技术开发,人性化和完善化是B/S结构开发比较显要的特点使得用户操作相比较其他更加简洁方便。易操作、易管理、交互性好在本系统操作上体现得淋漓尽致。
3.2 功能需求分析
“农夫集市”农产品电商APP分为三大部分:管理员、注册用户和卖家用户。
注册用户:
(1)注册登录:用户可以通过注册成为系统用户,注册后可以用账号密码登录系统。
(2)首页:当用户进入农夫集市”农产品电商APP的时候,首先映入眼帘的是系统首页、最新上市、线上商城、购物车、互动论坛、最新资讯、我的等内容。
(3)最新上市:用户点击可通过搜索店铺名称和商品名称进行查看最新上市列表,点击进入感兴趣店铺可查看商品详情,可对商品进行点赞、收藏和评论。
(4)线上商城:用户点击可通过搜索产品进行查看产品展示列表,点击进入心仪的产品可查看产品详情信息,可进行店在哪、收藏、领取优惠券、加入购物车和立即购买操作。
(5)购物车:用户点击可查看购物车列表,可对购物车的商品进行购买、支付或者删除操作。
(6)互动论坛:用户点击可查看互动论坛帖子,可对帖子内容进行点赞、收藏和评论;
(7)最新资讯:用户点击可通过局部搜索进行浏览最新资讯,同时可对咨讯进行点赞、收藏和评论。
(8)我的:我的包含多个功能模块,如修改资料、我的订单、收货地址、收藏、评论、售后服务、论坛管理、订单配送。点击进入”修改资料“可对个人资料和密码进行修改;点击进入”收货地址“可添加地址信息;点击进入”论坛管理“可添加论坛帖子信息,包括封面图、标题、分类、标签、昵称和正文。点击进入”我的订单“可查看订单列表;点击进入”售后服务“可填写售后信息,包括订单编号、卖家用户、店铺名称、售后问题。点击进入”订单配送“可查看配送详情。
(9)通知公告:用户点击可查看网站公告、关于我们、联系方式和网站介绍等信息,方便用户浏览了解系统公告信息。
管理员:
(1)登录:管理员账号密码由系统生成,可使用账号密码可进行登录系统后台,使用系统功能进行管理,并可对自己的个人信息和密码进行管控。
(2)后台首页:管理员点击可查看商品销售金额和销售数量数据统计图。
(3)系统用户:系统用户:管理员可以查看系统用户(管理员、注册用户、卖家用户)列表中某个用户的详情,可以对用户信息进行查询、审核、添加和删除操作。
(4)售后服务管理:管理员点击可查看售后服务列表,查看用户售后详情。
(5)新品上市管理:新品上市管理包含商品类型管理和最新上市管理;点击”商品类型管理“可对商品类型进行增删改查;
(6)系统管理:管理员点击可查看轮播图管理;如需添加新的轮播图,点击右侧“添加”按钮,上传图片,输入标题和链接,点击“确认”按钮进行添加;同时可对轮播图进行增删改查。
(7)通知公告管理:当管理点击“通知公告管理”时,可查看通知公告;如需添加新的公告信息,点击右侧“添加”按钮,输入标题和正文,点击“确认”按钮进行添加。
(8)资源管理:管理员点击可查看最新咨讯和咨讯分类;如需添加新的资讯,点击“添加”按钮,上传封面图,输入标题,选择分类,输入标签、描述和正文,点击“确认”按钮进行添加。同时可对咨讯和分类进行增删改查。
(9)交流管理:管理员点击可查看互动论坛和论坛分类,同时可对交流信息进行管理。
(10)商城管理:商城管理包含多个功能模块,如在线商城、分类列表、订单列表、订单配送和优惠券。可对商城管理中的功能进行查询、添加、修改和删除。
卖家用户:
(1)注册登录:卖家用户在注册账号后需要管理员在后台审核后才可进行使用。
(2)后台首页:卖家用户点击可查看商品销售金额和销售数量数据统计图。
(3)售后服务管理:卖家用户点击可查看售后服务列表,可对用户的售后填写处理结果。
(4)新品上市管理:新品上市包含商品类行管理和最新上市管理;点击进入”商品类型管理“可查看商品分类列表;点击进入”最新上市管理“可查看最新上市列表和最新上市添加,点击”最新上市添加“可填写相关信息,包括店铺名称、商品名称、商品海报、商品类型、参考价格、预计上架、卖家用户和商品简介。
(5)交流管理:卖家用户点击可查看在前台发布的帖子数据。
(6)商城管理:商城管理包含多个功能模块,如在线商城、分类列表、订单列表、订单配送和优惠券。点击进入”在线商城“可添加产品信息,包括封面图和主图、标题、描述、原价、卖价、库存、分类、商品规格、店铺名称、卖家用户和正文。点击进入”订单列表“可查看用户订单,同时可对配送信息进行修改;点击进入”优惠券“可添加优惠券信息,包括优惠券名称、优惠券金额、有效期、优惠券类型和卖家。
3.3 非功能性需求分析
“农夫集市”农产品电商APP的性能性需求分析主要是分析本“农夫集市”农产品电商APP的安全性怎么样(是否会泄露用户个人信息),可靠性怎么样(用户操作的时候是不是能够根据实际操作显示信息),性能怎么样(运行是否操作流畅),可拓展性怎么样(功能能否继续拓展)等。具体可以表示在如下3-1表格中:
表3-1 “农夫集市”农产品电商APP非功能需求表
| 安全性 | 主要指“农夫集市”农产品电商APP数据库的安装,数据库的使用和密码的设定必须合乎规范。 |
| 可靠性 | 可靠性是指“农夫集市”农产品电商APP能够按照用户的指示进行操作,经过测试,可靠性90%以上。 |
| 性能 | 性能是影响“农夫集市”农产品电商APP占据市场的必要条件,所以性能最好要佳才好。 |
| 可扩展性 | 比如数据库预留多个属性,比如接口的使用等确保了系统的非功能性需求。 |
| 易用性 | 用户只要跟着“农夫集市”农产品电商APP的页面展示内容进行操作,就可以了。 |
| 可维护性 | “农夫集市”农产品电商APP开发的可维护性是非常重要的,经过测试,可维护性没有问题 |
4 “农夫集市”农产品电商APP系统总体设计
4.1系统体系结构
本“农夫集市”农产品电商APP总体的体系结构图分为注册用户、卖家用户和管理员,其具体结构图如图4-1所示。
图4-1 “农夫集市”农产品电商APP功能结构图
4.2总体功设计
本“农夫集市”农产品电商APP分为注册用户和卖家用户,用例图如下:

图4-2“农夫集市”农产品电商APP注册用户用例图
图4-3“农夫集市”农产品电商APP卖家用户用例图

图4-4“农夫集市”农产品电商APP管理员用例图
5 “农夫集市”农产品电商APP数据库设计
数据库设计一般包括需求分析、概念模型设计、数据库表建立三大过程,其中需求分析前面章节已经阐述,概念模型设计有概念模型和逻辑结构设计两部分。
5.1 数据库概念结构设计
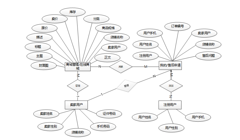
下面是整个“农夫集市”农产品电商APP中主要的数据库表总E-R实体关系图。
图5-1 “农夫集市”农产品电商APP总E-R关系图
5.2 数据库逻辑结构设计
通过上一小节中“农夫集市”农产品电商APP中总E-R关系图上得出一共需要创建很多个数据表。在此我主要罗列几个主要的数据库表结构设计。
| 编号 | 名称 | 数据类型 | 长度 | 小数位 | 允许空值 | 主键 | 默认值 | 说明 |
| 1 | token_id | int | 10 | 0 | N | Y | 临时访问牌ID | |
| 2 | token | varchar | 64 | 0 | Y | N | 临时访问牌 | |
| 3 | info | text | 65535 | 0 | Y | N | ||
| 4 | maxage | int | 10 | 0 | N | N | 2 | 最大寿命:默认2小时 |
| 5 | create_time | timestamp | 19 | 0 | N | N | CURRENT_TIMESTAMP | 创建时间: |
| 6 | update_time | timestamp | 19 | 0 | N | N | CURRENT_TIMESTAMP | 更新时间: |
| 7 | user_id | int | 10 | 0 | N | N | 0 | 用户编号: |
| 编号 | 名称 | 数据类型 | 长度 | 小数位 | 允许空值 | 主键 | 默认值 | 说明 |
| 1 | address_id | int | 10 | 0 | N | Y | 收货地址: | |
| 2 | name | varchar | 32 | 0 | Y | N | 姓名: | |
| 3 | phone | varchar | 13 | 0 | Y | N | 手机: | |
| 4 | postcode | varchar | 8 | 0 | Y | N | 邮编: | |
| 5 | address | varchar | 255 | 0 | N | N | 地址: | |
| 6 | user_id | mediumint | 8 | 0 | N | N | 用户ID:[0,8388607]用户获取其他与用户相关的数据 | |
| 7 | create_time | timestamp | 19 | 0 | N | N | CURRENT_TIMESTAMP | 创建时间: |
| 8 | update_time | timestamp | 19 | 0 | N | N | CURRENT_TIMESTAMP | 更新时间: |
| 9 | default | bit | 1 | 0 | N | N | 0 | 默认判断 |
| 编号 | 名称 | 数据类型 | 长度 | 小数位 | 允许空值 | 主键 | 默认值 | 说明 |
| 1 | after_sale_service_id | int | 10 | 0 | N | Y | 售后服务ID | |
| 2 | registered_user | int | 10 | 0 | Y | N | 0 | 注册用户 |
| 3 | user_name | varchar | 64 | 0 | Y | N | 用户姓名 | |
| 4 | users_mobile_phone | varchar | 64 | 0 | Y | N | 用户手机 | |
| 5 | order_number | varchar | 64 | 0 | Y | N | 订单编号 | |
| 6 | seller_customers | int | 10 | 0 | Y | N | 0 | 卖家用户 |
| 7 | store_name | varchar | 64 | 0 | Y | N | 店铺名称 | |
| 8 | after_sales_issues | text | 65535 | 0 | Y | N | 售后问题 | |
| 9 | processing_results | text | 65535 | 0 | Y | N | 处理结果 | |
| 10 | create_time | datetime | 19 | 0 | N | N | CURRENT_TIMESTAMP | 创建时间 |
| 11 | update_time | timestamp | 19 | 0 | N | N | CURRENT_TIMESTAMP | 更新时间 |
| 编号 | 名称 | 数据类型 | 长度 | 小数位 | 允许空值 | 主键 | 默认值 | 说明 |
| 1 | article_id | mediumint | 8 | 0 | N | Y | 文章id:[0,8388607] | |
| 2 | title | varchar | 125 | 0 | N | Y | 标题:[0,125]用于文章和html的title标签中 | |
| 3 | type | varchar | 64 | 0 | N | N | 0 | 文章分类:[0,1000]用来搜索指定类型的文章 |
| 4 | hits | int | 10 | 0 | N | N | 0 | 点击数:[0,1000000000]访问这篇文章的人次 |
| 5 | praise_len | int | 10 | 0 | N | N | 0 | 点赞数 |
| 6 | create_time | timestamp | 19 | 0 | N | N | CURRENT_TIMESTAMP | 创建时间: |
| 7 | update_time | timestamp | 19 | 0 | N | N | CURRENT_TIMESTAMP | 更新时间: |
| 8 | source | varchar | 255 | 0 | Y | N | 来源:[0,255]文章的出处 | |
| 9 | url | varchar | 255 | 0 | Y | N | 来源地址:[0,255]用于跳转到发布该文章的网站 | |
| 10 | tag | varchar | 255 | 0 | Y | N | 标签:[0,255]用于标注文章所属相关内容,多个标签用空格隔开 | |
| 11 | content | longtext | 2147483647 | 0 | Y | N | 正文:文章的主体内容 | |
| 12 | img | varchar | 255 | 0 | Y | N | 封面图 | |
| 13 | description | text | 65535 | 0 | Y | N | 文章描述 |
| 编号 | 名称 | 数据类型 | 长度 | 小数位 | 允许空值 | 主键 | 默认值 | 说明 |
| 1 | type_id | smallint | 5 | 0 | N | Y | 分类ID:[0,10000] | |
| 2 | display | smallint | 5 | 0 | N | N | 100 | 显示顺序:[0,1000]决定分类显示的先后顺序 |
| 3 | name | varchar | 16 | 0 | N | N | 分类名称:[2,16] | |
| 4 | father_id | smallint | 5 | 0 | N | N | 0 | 上级分类ID:[0,32767] |
| 5 | description | varchar | 255 | 0 | Y | N | 描述:[0,255]描述该分类的作用 | |
| 6 | icon | text | 65535 | 0 | Y | N | 分类图标: | |
| 7 | url | varchar | 255 | 0 | Y | N | 外链地址:[0,255]如果该分类是跳转到其他网站的情况下,就在该URL上设置 | |
| 8 | create_time | timestamp | 19 | 0 | N | N | CURRENT_TIMESTAMP | 创建时间: |
| 9 | update_time | timestamp | 19 | 0 | N | N | CURRENT_TIMESTAMP | 更新时间: |
| 编号 | 名称 | 数据类型 | 长度 | 小数位 | 允许空值 | 主键 | 默认值 | 说明 |
| 1 | auth_id | int | 10 | 0 | N | Y | 授权ID: | |
| 2 | user_group | varchar | 64 | 0 | Y | N | 用户组: | |
| 3 | mod_name | varchar | 64 | 0 | Y | N | 模块名: | |
| 4 | table_name | varchar | 64 | 0 | Y | N | 表名: | |
| 5 | page_title | varchar | 255 | 0 | Y | N | 页面标题: | |
| 6 | path | varchar | 255 | 0 | Y | N | 路由路径: | |
| 7 | parent | varchar | 64 | 0 | Y | N | 父级菜单 | |
| 8 | parent_sort | int | 10 | 0 | N | N | 0 | 父级菜单排序 |
| 9 | position | varchar | 32 | 0 | Y | N | 位置: | |
| 10 | mode | varchar | 32 | 0 | N | N | _blank | 跳转方式: |
| 11 | add | tinyint | 3 | 0 | N | N | 1 | 是否可增加: |
| 12 | del | tinyint | 3 | 0 | N | N | 1 | 是否可删除: |
| 13 | set | tinyint | 3 | 0 | N | N | 1 | 是否可修改: |
| 14 | get | tinyint | 3 | 0 | N | N | 1 | 是否可查看: |
| 15 | field_add | text | 65535 | 0 | Y | N | 添加字段: | |
| 16 | field_set | text | 65535 | 0 | Y | N | 修改字段: | |
| 17 | field_get | text | 65535 | 0 | Y | N | 查询字段: | |
| 18 | table_nav_name | varchar | 500 | 0 | Y | N | 跨表导航名称: | |
| 19 | table_nav | varchar | 500 | 0 | Y | N | 跨表导航: | |
| 20 | option | text | 65535 | 0 | Y | N | 配置: | |
| 21 | create_time | timestamp | 19 | 0 | N | N | CURRENT_TIMESTAMP | 创建时间: |
| 22 | update_time | timestamp | 19 | 0 | N | N | CURRENT_TIMESTAMP | 更新时间: |
| 编号 | 名称 | 数据类型 | 长度 | 小数位 | 允许空值 | 主键 | 默认值 | 说明 |
| 1 | cart_id | int | 10 | 0 | N | Y | 购物车ID: | |
| 2 | title | varchar | 64 | 0 | Y | N | 标题: | |
| 3 | img | varchar | 255 | 0 | N | N | 0 | 图片: |
| 4 | user_id | int | 10 | 0 | N | N | 0 | 用户ID: |
| 5 | create_time | timestamp | 19 | 0 | N | N | CURRENT_TIMESTAMP | 创建时间: |
| 6 | update_time | timestamp | 19 | 0 | N | N | CURRENT_TIMESTAMP | 更新时间: |
| 7 | state | int | 10 | 0 | N | N | 0 | 状态:使用中,已失效 |
| 8 | price | double | 9 | 2 | N | N | 0.00 | 单价: |
| 9 | price_ago | double | 9 | 2 | N | N | 0.00 | 原价: |
| 10 | price_count | double | 11 | 2 | N | N | 0.00 | 总价: |
| 11 | num | int | 10 | 0 | N | N | 1 | 数量: |
| 12 | goods_id | mediumint | 8 | 0 | N | N | 商品id:[0,8388607] | |
| 13 | type | varchar | 64 | 0 | N | N | 未分类 | 商品分类: |
| 14 | description | varchar | 255 | 0 | Y | N | 描述:[0,255]用于产品规格描述 |
| 编号 | 名称 | 数据类型 | 长度 | 小数位 | 允许空值 | 主键 | 默认值 | 说明 |
| 1 | code_token_id | int | 10 | 0 | N | Y | ||
| 2 | token | varchar | 255 | 0 | Y | N | ||
| 3 | code | varchar | 255 | 0 | Y | N | 验证码 | |
| 4 | expire_time | timestamp | 19 | 0 | N | N | CURRENT_TIMESTAMP | 失效时间 |
| 5 | create_time | timestamp | 19 | 0 | N | N | CURRENT_TIMESTAMP | 创建时间 |
| 6 | update_time | timestamp | 19 | 0 | N | N | CURRENT_TIMESTAMP | 更新时间: |
| 编号 | 名称 | 数据类型 | 长度 | 小数位 | 允许空值 | 主键 | 默认值 | 说明 |
| 1 | collect_id | int | 10 | 0 | N | Y | 收藏ID: | |
| 2 | user_id | int | 10 | 0 | N | N | 0 | 收藏人ID: |
| 3 | source_table | varchar | 255 | 0 | Y | N | 来源表: | |
| 4 | source_field | varchar | 255 | 0 | Y | N | 来源字段: | |
| 5 | source_id | int | 10 | 0 | N | N | 0 | 来源ID: |
| 6 | title | varchar | 255 | 0 | Y | N | 标题: | |
| 7 | img | varchar | 255 | 0 | Y | N | 封面: | |
| 8 | create_time | timestamp | 19 | 0 | N | N | CURRENT_TIMESTAMP | 创建时间: |
| 9 | update_time | timestamp | 19 | 0 | N | N | CURRENT_TIMESTAMP | 更新时间: |
| 编号 | 名称 | 数据类型 | 长度 | 小数位 | 允许空值 | 主键 | 默认值 | 说明 |
| 1 | comment_id | int | 10 | 0 | N | Y | 评论ID: | |
| 2 | user_id | int | 10 | 0 | N | N | 0 | 评论人ID: |
| 3 | reply_to_id | int | 10 | 0 | N | N | 0 | 回复评论ID:空为0 |
| 4 | content | longtext | 2147483647 | 0 | Y | N | 内容: | |
| 5 | nickname | varchar | 255 | 0 | Y | N | 昵称: | |
| 6 | avatar | varchar | 255 | 0 | Y | N | 头像地址:[0,255] | |
| 7 | create_time | timestamp | 19 | 0 | N | N | CURRENT_TIMESTAMP | 创建时间: |
| 8 | update_time | timestamp | 19 | 0 | N | N | CURRENT_TIMESTAMP | 更新时间: |
| 9 | source_table | varchar | 255 | 0 | Y | N | 来源表: | |
| 10 | source_field | varchar | 255 | 0 | Y | N | 来源字段: | |
| 11 | source_id | int | 10 | 0 | N | N | 0 | 来源ID: |
| 编号 | 名称 | 数据类型 | 长度 | 小数位 | 允许空值 | 主键 | 默认值 | 说明 |
| 1 | coupon_id | int | 10 | 0 | N | Y | 优惠券id | |
| 2 | coupon_user_id | int | 10 | 0 | Y | N | 优惠券用户id | |
| 3 | coupon_user_auth | varchar | 255 | 0 | Y | N | 优惠券用户 | |
| 4 | coupon_name | varchar | 255 | 0 | Y | N | 优惠券名称 | |
| 5 | coupon_price | int | 10 | 0 | Y | N | 优惠券价格 | |
| 6 | coupon_price1 | int | 10 | 0 | Y | N | 优惠券券后价格 | |
| 7 | coupon_time | varchar | 255 | 0 | Y | N | 优惠券时间 | |
| 8 | coupon_type | varchar | 255 | 0 | Y | N | 优惠券类型 | |
| 9 | create_time | timestamp | 19 | 0 | Y | N | CURRENT_TIMESTAMP | |
| 10 | update_time | timestamp | 19 | 0 | Y | N | CURRENT_TIMESTAMP |
| 编号 | 名称 | 数据类型 | 长度 | 小数位 | 允许空值 | 主键 | 默认值 | 说明 |
| 1 | id | int | 10 | 0 | N | Y | id | |
| 2 | user_id | int | 10 | 0 | Y | N | 用户id | |
| 3 | coupon_id | int | 10 | 0 | Y | N | 优惠券id | |
| 4 | is_use | int | 10 | 0 | Y | N | 是否使用 | |
| 5 | coupon_user_id | int | 10 | 0 | Y | N |
| 编号 | 名称 | 数据类型 | 长度 | 小数位 | 允许空值 | 主键 | 默认值 | 说明 |
| 1 | forum_id | mediumint | 8 | 0 | N | Y | 论坛id | |
| 2 | display | smallint | 5 | 0 | N | N | 100 | 排序 |
| 3 | user_id | mediumint | 8 | 0 | N | N | 0 | 用户ID |
| 4 | nickname | varchar | 16 | 0 | Y | N | 昵称:[0,16] | |
| 5 | praise_len | int | 10 | 0 | Y | N | 0 | 点赞数 |
| 6 | hits | int | 10 | 0 | N | N | 0 | 访问数 |
| 7 | title | varchar | 125 | 0 | N | N | 标题 | |
| 8 | keywords | varchar | 125 | 0 | Y | N | 关键词 | |
| 9 | description | varchar | 255 | 0 | Y | N | 描述 | |
| 10 | url | varchar | 255 | 0 | Y | N | 来源地址 | |
| 11 | tag | varchar | 255 | 0 | Y | N | 标签 | |
| 12 | img | text | 65535 | 0 | Y | N | 封面图 | |
| 13 | content | longtext | 2147483647 | 0 | Y | N | 正文 | |
| 14 | create_time | timestamp | 19 | 0 | N | N | CURRENT_TIMESTAMP | 创建时间: |
| 15 | update_time | timestamp | 19 | 0 | N | N | CURRENT_TIMESTAMP | 更新时间: |
| 16 | avatar | varchar | 255 | 0 | Y | N | 发帖人头像: | |
| 17 | type | varchar | 64 | 0 | N | N | 0 | 论坛分类:[0,1000]用来搜索指定类型的论坛帖 |
| 18 | istop | int | 10 | 0 | N | N | 0 | 是否置顶 |
| 编号 | 名称 | 数据类型 | 长度 | 小数位 | 允许空值 | 主键 | 默认值 | 说明 |
| 1 | type_id | smallint | 5 | 0 | N | Y | 分类ID:[0,10000] | |
| 2 | name | varchar | 16 | 0 | N | N | 分类名称:[2,16] | |
| 3 | description | varchar | 255 | 0 | Y | N | 描述:[0,255]描述该分类的作用 | |
| 4 | url | varchar | 255 | 0 | Y | N | 外链地址:[0,255]如果该分类是跳转到其他网站的情况下,就在该URL上设置 | |
| 5 | father_id | smallint | 5 | 0 | N | N | 0 | 上级分类ID:[0,32767] |
| 6 | icon | varchar | 255 | 0 | Y | N | 分类图标: | |
| 7 | create_time | timestamp | 19 | 0 | N | N | CURRENT_TIMESTAMP | 创建时间: |
| 8 | update_time | timestamp | 19 | 0 | N | N | CURRENT_TIMESTAMP | 更新时间: |
| 编号 | 名称 | 数据类型 | 长度 | 小数位 | 允许空值 | 主键 | 默认值 | 说明 |
| 1 | goods_id | mediumint | 8 | 0 | N | Y | 产品id:[0,8388607] | |
| 2 | title | varchar | 125 | 0 | Y | N | 标题:[0,125]用于产品和html的<title>标签中 | |
| 3 | img | text | 65535 | 0 | Y | N | 封面图:用于显示于产品列表页 | |
| 4 | description | varchar | 255 | 0 | Y | N | 描述:[0,255]用于产品规格描述 | |
| 5 | price_ago | double | 8 | 2 | N | N | 0.00 | 原价:[1] |
| 6 | price | double | 8 | 2 | N | N | 0.00 | 卖价:[1] |
| 7 | sales | int | 10 | 0 | N | N | 0 | 销量:[0,1000000000] |
| 8 | inventory | int | 10 | 0 | N | N | 0 | 商品库存 |
| 9 | type | varchar | 64 | 0 | N | N | 商品分类: | |
| 10 | hits | int | 10 | 0 | N | N | 0 | 点击量:[0,1000000000]访问这篇产品的人次 |
| 11 | content | longtext | 2147483647 | 0 | Y | N | 正文:产品的主体内容 | |
| 12 | img_1 | text | 65535 | 0 | Y | N | 主图1: | |
| 13 | img_2 | text | 65535 | 0 | Y | N | 主图2: | |
| 14 | img_3 | text | 65535 | 0 | Y | N | 主图3: | |
| 15 | img_4 | text | 65535 | 0 | Y | N | 主图4: | |
| 16 | img_5 | text | 65535 | 0 | Y | N | 主图5: | |
| 17 | create_time | timestamp | 19 | 0 | N | N | CURRENT_TIMESTAMP | 创建时间: |
| 18 | update_time | timestamp | 19 | 0 | N | N | CURRENT_TIMESTAMP | 更新时间: |
| 19 | customize_field | text | 65535 | 0 | Y | N | 自定义字段 | |
| 20 | source_table | varchar | 255 | 0 | Y | N | 来源表: | |
| 21 | source_field | varchar | 255 | 0 | Y | N | 来源字段: | |
| 22 | source_id | int | 10 | 0 | N | N | 0 | 来源ID: |
| 23 | user_id | int | 10 | 0 | Y | N | 0 | 添加人 |
| 编号 | 名称 | 数据类型 | 长度 | 小数位 | 允许空值 | 主键 | 默认值 | 说明 |
| 1 | type_id | int | 10 | 0 | N | Y | 商品分类ID: | |
| 2 | father_id | smallint | 5 | 0 | N | N | 0 | 上级分类ID:[0,32767] |
| 3 | name | varchar | 255 | 0 | Y | N | 商品名称: | |
| 4 | desc | varchar | 255 | 0 | Y | N | 描述: | |
| 5 | icon | varchar | 255 | 0 | Y | N | 图标: | |
| 6 | source_table | varchar | 255 | 0 | Y | N | 来源表: | |
| 7 | source_field | varchar | 255 | 0 | Y | N | 来源字段: | |
| 8 | create_time | timestamp | 19 | 0 | N | N | CURRENT_TIMESTAMP | 创建时间: |
| 9 | update_time | timestamp | 19 | 0 | N | N | CURRENT_TIMESTAMP | 更新时间: |
| 编号 | 名称 | 数据类型 | 长度 | 小数位 | 允许空值 | 主键 | 默认值 | 说明 |
| 1 | hits_id | int | 10 | 0 | N | Y | 点赞ID: | |
| 2 | user_id | int | 10 | 0 | N | N | 0 | 点赞人: |
| 3 | create_time | timestamp | 19 | 0 | N | N | CURRENT_TIMESTAMP | 创建时间: |
| 4 | update_time | timestamp | 19 | 0 | N | N | CURRENT_TIMESTAMP | 更新时间: |
| 5 | source_table | varchar | 255 | 0 | Y | N | 来源表: | |
| 6 | source_field | varchar | 255 | 0 | Y | N | 来源字段: | |
| 7 | source_id | int | 10 | 0 | N | N | 0 | 来源ID: |
| 编号 | 名称 | 数据类型 | 长度 | 小数位 | 允许空值 | 主键 | 默认值 | 说明 |
| 1 | latest_listing_id | int | 10 | 0 | N | Y | 最新上市ID | |
| 2 | store_name | varchar | 64 | 0 | Y | N | 店铺名称 | |
| 3 | product_name | varchar | 64 | 0 | Y | N | 商品名称 | |
| 4 | product_poster | varchar | 255 | 0 | Y | N | 商品海报 | |
| 5 | product_type | varchar | 64 | 0 | Y | N | 商品类型 | |
| 6 | reference_price | varchar | 64 | 0 | Y | N | 参考价格 | |
| 7 | expected_to_be_listed | date | 10 | 0 | Y | N | 预计上架 | |
| 8 | seller_customers | int | 10 | 0 | Y | N | 0 | 卖家用户 |
| 9 | product_introduction | longtext | 2147483647 | 0 | Y | N | 商品简介 | |
| 10 | praise_len | int | 10 | 0 | N | N | 0 | 点赞数 |
| 11 | collect_len | int | 10 | 0 | N | N | 0 | 收藏数 |
| 12 | comment_len | int | 10 | 0 | N | N | 0 | 评论数 |
| 13 | create_time | datetime | 19 | 0 | N | N | CURRENT_TIMESTAMP | 创建时间 |
| 14 | update_time | timestamp | 19 | 0 | N | N | CURRENT_TIMESTAMP | 更新时间 |
| 编号 | 名称 | 数据类型 | 长度 | 小数位 | 允许空值 | 主键 | 默认值 | 说明 |
| 1 | logistics_delivery_id | int | 10 | 0 | N | Y | 物流配送ID | |
| 2 | order_number | varchar | 64 | 0 | Y | N | 订单号 | |
| 3 | product_name | varchar | 64 | 0 | Y | N | 商品名称 | |
| 4 | purchase_quantity | varchar | 64 | 0 | Y | N | 购买数量 | |
| 5 | total_transaction_amount | double | 11 | 2 | Y | N | 0.00 | 交易总额 |
| 6 | the_date_of_issuance | date | 10 | 0 | Y | N | 发货日期 | |
| 7 | delivery_number | varchar | 30 | 0 | Y | N | 配送订单 | |
| 8 | ordinary_users | int | 10 | 0 | Y | N | 0 | 普通用户 |
| 9 | shipping_address | varchar | 64 | 0 | Y | N | 收货地址 | |
| 10 | delivery_status | varchar | 64 | 0 | Y | N | 配送状态 | |
| 11 | signing_status | varchar | 64 | 0 | Y | N | 签收状态 | |
| 12 | recommend | int | 10 | 0 | N | N | 0 | 智能推荐 |
| 13 | contact_name | varchar | 255 | 0 | Y | N | 联系人名字 | |
| 14 | merchant_id | int | 10 | 0 | Y | N | 商家id | |
| 15 | create_time | datetime | 19 | 0 | N | N | CURRENT_TIMESTAMP | 创建时间 |
| 16 | update_time | timestamp | 19 | 0 | N | N | CURRENT_TIMESTAMP | 更新时间 |
| 编号 | 名称 | 数据类型 | 长度 | 小数位 | 允许空值 | 主键 | 默认值 | 说明 |
| 1 | notice_id | mediumint | 8 | 0 | N | Y | 公告id: | |
| 2 | title | varchar | 125 | 0 | N | N | 标题: | |
| 3 | content | longtext | 2147483647 | 0 | Y | N | 正文: | |
| 4 | create_time | timestamp | 19 | 0 | N | N | CURRENT_TIMESTAMP | 创建时间: |
| 5 | update_time | timestamp | 19 | 0 | N | N | CURRENT_TIMESTAMP | 更新时间: |
| 编号 | 名称 | 数据类型 | 长度 | 小数位 | 允许空值 | 主键 | 默认值 | 说明 |
| 1 | online_shopping_mall_id | int | 10 | 0 | N | Y | 在线商城ID | |
| 2 | product_specifications | varchar | 64 | 0 | Y | N | 商品规格 | |
| 3 | store_name | varchar | 64 | 0 | Y | N | 店铺名称 | |
| 4 | seller_customers | int | 10 | 0 | Y | N | 0 | 卖家用户 |
| 5 | collect_len | int | 10 | 0 | N | N | 0 | 收藏数 |
| 6 | comment_len | int | 10 | 0 | N | N | 0 | 评论数 |
| 7 | cart_title | varchar | 125 | 0 | Y | N | 标题:[0,125]用于产品html的标签中 | |
| 8 | cart_img | text | 65535 | 0 | Y | N | 封面图:用于显示于产品列表页 | |
| 9 | cart_description | varchar | 255 | 0 | Y | N | 描述:[0,255]用于产品规格描述 | |
| 10 | cart_price_ago | double | 8 | 2 | N | N | 0.00 | 原价:[1] |
| 11 | cart_price | double | 8 | 2 | N | N | 0.00 | 卖价:[1] |
| 12 | cart_inventory | int | 10 | 0 | N | N | 0 | 商品库存 |
| 13 | cart_type | varchar | 64 | 0 | N | N | 未分类 | 商品分类: |
| 14 | cart_content | longtext | 2147483647 | 0 | Y | N | 正文:产品的主体内容 | |
| 15 | cart_img_1 | text | 65535 | 0 | Y | N | 主图1: | |
| 16 | cart_img_2 | text | 65535 | 0 | Y | N | 主图2: | |
| 17 | cart_img_3 | text | 65535 | 0 | Y | N | 主图3: | |
| 18 | cart_img_4 | text | 65535 | 0 | Y | N | 主图4: | |
| 19 | cart_img_5 | text | 65535 | 0 | Y | N | 主图5: | |
| 20 | create_time | datetime | 19 | 0 | N | N | CURRENT_TIMESTAMP | 创建时间 |
| 21 | update_time | timestamp | 19 | 0 | N | N | CURRENT_TIMESTAMP | 更新时间 |
| 编号 | 名称 | 数据类型 | 长度 | 小数位 | 允许空值 | 主键 | 默认值 | 说明 |
| 1 | order_id | int | 10 | 0 | N | Y | 订单ID: | |
| 2 | order_number | varchar | 64 | 0 | Y | N | 订单号: | |
| 3 | goods_id | mediumint | 8 | 0 | N | N | 商品id:[0,8388607] | |
| 4 | title | varchar | 255 | 0 | Y | N | 商品标题: | |
| 5 | img | varchar | 255 | 0 | Y | N | 商品图片: | |
| 6 | price | double | 10 | 2 | N | N | 0.00 | 价格: |
| 7 | price_ago | double | 10 | 2 | N | N | 0.00 | 原价: |
| 8 | num | int | 10 | 0 | N | N | 1 | 数量: |
| 9 | price_count | double | 8 | 2 | N | N | 0.00 | 总价: |
| 10 | norms | varchar | 255 | 0 | Y | N | 规格: | |
| 11 | type | varchar | 64 | 0 | N | N | 未分类 | 商品分类: |
| 12 | contact_name | varchar | 32 | 0 | Y | N | 联系人姓名: | |
| 13 | contact_email | varchar | 125 | 0 | Y | N | 联系人邮箱: | |
| 14 | contact_phone | varchar | 11 | 0 | Y | N | 联系人手机: | |
| 15 | contact_address | varchar | 255 | 0 | Y | N | 收件地址: | |
| 16 | postal_code | varchar | 9 | 0 | Y | N | 邮政编码: | |
| 17 | user_id | int | 10 | 0 | N | N | 0 | 买家ID: |
| 18 | merchant_id | mediumint | 8 | 0 | N | N | 0 | 商家ID: |
| 19 | create_time | timestamp | 19 | 0 | N | N | CURRENT_TIMESTAMP | 创建时间: |
| 20 | update_time | timestamp | 19 | 0 | N | N | CURRENT_TIMESTAMP | 更新时间: |
| 21 | description | varchar | 255 | 0 | Y | N | 描述:[0,255]用于产品规格描述 | |
| 22 | state | varchar | 16 | 0 | N | N | 待付款 | 订单状态:待付款,待发货,待签收,已签收,待退款,已退款,已拒绝,已完成 |
| 23 | remark | text | 65535 | 0 | Y | N | 订单备注 | |
| 24 | delivery_state | varchar | 16 | 0 | Y | N | 未配送 | 发货状态:未配送,已配送 |
| 25 | vip_discount | double | 11 | 2 | Y | N | 0.00 | 折扣 |
| 编号 | 名称 | 数据类型 | 长度 | 小数位 | 允许空值 | 主键 | 默认值 | 说明 |
| 1 | praise_id | int | 10 | 0 | N | Y | 点赞ID: | |
| 2 | user_id | int | 10 | 0 | N | N | 0 | 点赞人: |
| 3 | create_time | timestamp | 19 | 0 | N | N | CURRENT_TIMESTAMP | 创建时间: |
| 4 | update_time | timestamp | 19 | 0 | N | N | CURRENT_TIMESTAMP | 更新时间: |
| 5 | source_table | varchar | 255 | 0 | Y | N | 来源表: | |
| 6 | source_field | varchar | 255 | 0 | Y | N | 来源字段: | |
| 7 | source_id | int | 10 | 0 | N | N | 0 | 来源ID: |
| 8 | status | bit | 1 | 0 | N | N | 1 | 点赞状态:1为点赞,0已取消 |
| 编号 | 名称 | 数据类型 | 长度 | 小数位 | 允许空值 | 主键 | 默认值 | 说明 |
| 1 | product_type_id | int | 10 | 0 | N | Y | 商品类型ID | |
| 2 | type_name | varchar | 64 | 0 | Y | N | 类型名称 | |
| 3 | create_time | datetime | 19 | 0 | N | N | CURRENT_TIMESTAMP | 创建时间 |
| 4 | update_time | timestamp | 19 | 0 | N | N | CURRENT_TIMESTAMP | 更新时间 |
| 编号 | 名称 | 数据类型 | 长度 | 小数位 | 允许空值 | 主键 | 默认值 | 说明 |
| 1 | registered_user_id | int | 10 | 0 | N | Y | 注册用户ID | |
| 2 | user_name | varchar | 64 | 0 | Y | N | 用户姓名 | |
| 3 | user_gender | varchar | 64 | 0 | Y | N | 用户性别 | |
| 4 | users_mobile_phone | varchar | 16 | 0 | Y | N | 用户手机 | |
| 5 | examine_state | varchar | 16 | 0 | N | N | 已通过 | 审核状态 |
| 6 | user_id | int | 10 | 0 | N | N | 0 | 用户ID |
| 7 | create_time | datetime | 19 | 0 | N | N | CURRENT_TIMESTAMP | 创建时间 |
| 8 | update_time | timestamp | 19 | 0 | N | N | CURRENT_TIMESTAMP | 更新时间 |
| 编号 | 名称 | 数据类型 | 长度 | 小数位 | 允许空值 | 主键 | 默认值 | 说明 |
| 1 | schedule_id | smallint | 5 | 0 | N | Y | 日程ID:[0,32767] | |
| 2 | content | varchar | 255 | 0 | Y | N | 日程内容 | |
| 3 | scheduled_time | datetime | 19 | 0 | Y | N | 计划时间 | |
| 4 | user_id | int | 10 | 0 | N | N | 用户id | |
| 5 | create_time | datetime | 19 | 0 | Y | N | 创建时间 | |
| 6 | update_time | datetime | 19 | 0 | Y | N | 更新时间 |
| 编号 | 名称 | 数据类型 | 长度 | 小数位 | 允许空值 | 主键 | 默认值 | 说明 |
| 1 | score_id | int | 10 | 0 | N | Y | 评分ID: | |
| 2 | user_id | int | 10 | 0 | N | N | 0 | 评分人: |
| 3 | nickname | varchar | 64 | 0 | Y | N | 昵称: | |
| 4 | score_num | double | 5 | 2 | N | N | 0.00 | 评分: |
| 5 | create_time | timestamp | 19 | 0 | N | N | CURRENT_TIMESTAMP | 创建时间: |
| 6 | update_time | timestamp | 19 | 0 | N | N | CURRENT_TIMESTAMP | 更新时间: |
| 7 | source_table | varchar | 255 | 0 | Y | N | 来源表: | |
| 8 | source_field | varchar | 255 | 0 | Y | N | 来源字段: | |
| 9 | source_id | int | 10 | 0 | N | N | 0 | 来源ID: |
| 编号 | 名称 | 数据类型 | 长度 | 小数位 | 允许空值 | 主键 | 默认值 | 说明 |
| 1 | seller_customers_id | int | 10 | 0 | N | Y | 卖家用户ID | |
| 2 | seller_name | varchar | 64 | 0 | Y | N | 卖家姓名 | |
| 3 | sellers_gender | varchar | 64 | 0 | Y | N | 卖家性别 | |
| 4 | store_name | varchar | 64 | 0 | Y | N | 店铺名称 | |
| 5 | phone_number | varchar | 16 | 0 | N | N | 手机号码 | |
| 6 | identification_number | varchar | 90 | 0 | N | N | 证件号码 | |
| 7 | examine_state | varchar | 16 | 0 | N | N | 未审核 | 审核状态 |
| 8 | user_id | int | 10 | 0 | N | N | 0 | 用户ID |
| 9 | create_time | datetime | 19 | 0 | N | N | CURRENT_TIMESTAMP | 创建时间 |
| 10 | update_time | timestamp | 19 | 0 | N | N | CURRENT_TIMESTAMP | 更新时间 |
| 编号 | 名称 | 数据类型 | 长度 | 小数位 | 允许空值 | 主键 | 默认值 | 说明 |
| 1 | slides_id | int | 10 | 0 | N | Y | 轮播图ID: | |
| 2 | title | varchar | 64 | 0 | Y | N | 标题: | |
| 3 | content | varchar | 255 | 0 | Y | N | 内容: | |
| 4 | url | varchar | 255 | 0 | Y | N | 链接: | |
| 5 | img | varchar | 255 | 0 | Y | N | 轮播图: | |
| 6 | hits | int | 10 | 0 | N | N | 0 | 点击量: |
| 7 | create_time | timestamp | 19 | 0 | N | N | CURRENT_TIMESTAMP | 创建时间: |
| 8 | update_time | timestamp | 19 | 0 | N | N | CURRENT_TIMESTAMP | 更新时间: |
| 编号 | 名称 | 数据类型 | 长度 | 小数位 | 允许空值 | 主键 | 默认值 | 说明 |
| 1 | upload_id | int | 10 | 0 | N | Y | 上传ID | |
| 2 | name | varchar | 64 | 0 | Y | N | 文件名 | |
| 3 | path | varchar | 255 | 0 | Y | N | 访问路径 | |
| 4 | file | varchar | 255 | 0 | Y | N | 文件路径 | |
| 5 | display | varchar | 255 | 0 | Y | N | 显示顺序 | |
| 6 | father_id | int | 10 | 0 | Y | N | 0 | 父级ID |
| 7 | dir | varchar | 255 | 0 | Y | N | 文件夹 | |
| 8 | type | varchar | 32 | 0 | Y | N | 文件类型 |
| 编号 | 名称 | 数据类型 | 长度 | 小数位 | 允许空值 | 主键 | 默认值 | 说明 |
| 1 | user_id | int | 10 | 0 | N | Y | 用户ID:[0,8388607]用户获取其他与用户相关的数据 | |
| 2 | state | smallint | 5 | 0 | N | N | 1 | 账户状态:[0,10](1可用|2异常|3已冻结|4已注销) |
| 3 | user_group | varchar | 32 | 0 | Y | N | 所在用户组:[0,32767]决定用户身份和权限 | |
| 4 | login_time | timestamp | 19 | 0 | N | N | CURRENT_TIMESTAMP | 上次登录时间: |
| 5 | phone | varchar | 11 | 0 | Y | N | 手机号码:[0,11]用户的手机号码,用于找回密码时或登录时 | |
| 6 | phone_state | smallint | 5 | 0 | N | N | 0 | 手机认证:[0,1](0未认证|1审核中|2已认证) |
| 7 | username | varchar | 16 | 0 | N | N | 用户名:[0,16]用户登录时所用的账户名称 | |
| 8 | nickname | varchar | 16 | 0 | Y | N | 昵称:[0,16] | |
| 9 | password | varchar | 64 | 0 | N | N | 密码:[0,32]用户登录所需的密码,由6-16位数字或英文组成 | |
| 10 | | varchar | 64 | 0 | Y | N | 邮箱:[0,64]用户的邮箱,用于找回密码时或登录时 | |
| 11 | email_state | smallint | 5 | 0 | N | N | 0 | 邮箱认证:[0,1](0未认证|1审核中|2已认证) |
| 12 | avatar | varchar | 255 | 0 | Y | N | 头像地址:[0,255] | |
| 13 | open_id | varchar | 255 | 0 | Y | N | 针对获取用户信息字段 | |
| 14 | create_time | timestamp | 19 | 0 | N | N | CURRENT_TIMESTAMP | 创建时间: |
| 编号 | 名称 | 数据类型 | 长度 | 小数位 | 允许空值 | 主键 | 默认值 | 说明 |
| 1 | group_id | mediumint | 8 | 0 | N | Y | 用户组ID:[0,8388607] | |
| 2 | display | smallint | 5 | 0 | N | N | 100 | 显示顺序:[0,1000] |
| 3 | name | varchar | 16 | 0 | N | N | 名称:[0,16] | |
| 4 | description | varchar | 255 | 0 | Y | N | 描述:[0,255]描述该用户组的特点或权限范围 | |
| 5 | source_table | varchar | 255 | 0 | Y | N | 来源表: | |
| 6 | source_field | varchar | 255 | 0 | Y | N | 来源字段: | |
| 7 | source_id | int | 10 | 0 | N | N | 0 | 来源ID: |
| 8 | register | smallint | 5 | 0 | Y | N | 0 | 注册位置: |
| 9 | create_time | timestamp | 19 | 0 | N | N | CURRENT_TIMESTAMP | 创建时间: |
| 10 | update_time | timestamp | 19 | 0 | N | N | CURRENT_TIMESTAMP | 更新时间: |
6 “农夫集市”农产品电商APP详细设计与实现
6.1注册用户功能模块
6.1.1 前台首页界面
当进入“农夫集市”农产品电商APP的时候,首先映入眼帘的是系统的导航栏,导航栏下面是首页、最新上市、线上商城、购物车、互动论坛、最新资讯和我的等内容,其主界面展示如下图6-1所示。
图6-1 前台首页界面图
6.1.2 注册界面
不是“农夫集市”农产品电商APP中正式会员的是可以在线进行注册的,当用户点击“注册”按钮,填写上自己的账号+密码+确认密码+昵称等,再点击“注册”按钮后将会先验证输入的有没有空数据,再次验证密码和确认密码是否是一样的,最后验证输入的账户名和数据库表中已经注册的账户名是否重复,只有都验证没问题后即可会员注册成功。注册界面展示如下图所示。
图6-2 注册界面图
6.1.3 登录界面
“农夫集市”农产品电商APP中的前台上注册后的会员是可以通过自己的账户名和密码进行登录的,当会员输入完整的自己的账户名和密码信息并通过滑动验证通过后,点击“登录”按钮后,将会首先验证输入的有没有空数据,再次验证输入的账户名+密码和数据库中当前保存的用户信息是否一致,只有在一致后将会登录成功并自动跳转到“农夫集市”农产品电商APP的首页中;否则将会提示相应错误信息,登录界面如下图所示。
图6-3用户登录界面图
6.1.4 我的界面
我的:我的包含多个功能模块,如修改资料、我的订单、收货地址、收藏、评论、售后服务、论坛管理、订单配送。点击进入”修改资料“可对个人资料和密码进行修改;点击进入”收货地址“可添加地址信息;点击进入”论坛管理“可添加论坛帖子信息,包括封面图、标题、分类、标签、昵称和正文。点击进入”我的订单“可查看订单列表;点击进入”售后服务“可填写售后信息,包括订单编号、卖家用户、店铺名称、售后问题。点击进入”订单配送“可查看配送详情。界面如下图所示。
图6-4我的界面图
图6-5论坛添加界面图
图6-6售后服务添加界面图
6.1.5 最新上市界面
最新上市:用户点击可通过搜索店铺名称和商品名称进行查看最新上市列表,点击进入感兴趣店铺可查看商品详情,可对商品进行点赞、收藏和评论。如下图所示。
图6-7 最新上市页面图
6.1.6线上商城界面
线上商城:用户点击可通过搜索产品进行查看产品展示列表,点击进入心仪的产品可查看产品详情信息,可进行店在哪、收藏、领取优惠券、加入购物车和立即购买操作。界面如下图所示。
图6-8线上商城界面图
6.1.7互动论坛
互动论坛:用户点击可查看互动论坛帖子,可对帖子内容进行点赞、收藏和评论;界面如下图所示。
图6-9互动论坛界面图
6.2管理功能模块
6.2.1 系统管理
系统管理:管理员点击可查看轮播图管理;如需添加新的轮播图,点击右侧“添加”按钮,上传图片,输入标题和链接,点击“确认”按钮进行添加;同时可对轮播图进行增删改查。界面如下图所示。
图6-10 系统管理界面图
6.2.2 资源管理
资源管理:管理员点击可查看最新咨讯和咨讯分类;如需添加新的资讯,点击“添加”按钮,上传封面图,输入标题,选择分类,输入标签、描述和正文,点击“确认”按钮进行添加。同时可对咨讯和分类进行增删改查。界面如下图所示。
图6-11 资源界面图
6.2.3 商城管理
商城管理:商城管理包含多个功能模块,如在线商城、分类列表、订单列表、订单配送和优惠券。可对商城管理中的功能进行查询、添加、修改和删除。界面如下图所示。
图6-12 商城管理界面图
6.3卖家用户功能
6.3.1售后服务管理
售后服务管理:卖家用户点击可查看售后服务列表,可对用户的售后填写处理结果。界面图如下。
图6-13 售后服务管理界面图
6.3.2新品上市管理
新品上市管理:新品上市包含商品类行管理和最新上市管理;点击进入”商品类型管理“可查看商品分类列表;点击进入”最新上市管理“可查看最新上市列表和最新上市添加,点击”最新上市添加“可填写相关信息,包括店铺名称、商品名称、商品海报、商品类型、参考价格、预计上架、卖家用户和商品简介。界面图如下。
图6-14 新品上市添加界面图
6.3.3商城管理
商城管理:商城管理包含多个功能模块,如在线商城、分类列表、订单列表、订单配送和优惠券。界面图如下。
图6-15 商城管理界面图
(1)点击进入”在线商城“可添加产品信息,包括封面图和主图、标题、描述、原价、卖价、库存、分类、商品规格、店铺名称、卖家用户和正文。界面图如下。
图6-16 产品添加界面图
(2)点击进入”优惠券“可添加优惠券信息,包括优惠券名称、优惠券金额、有效期、优惠券类型和卖家。界面图如下。
图6-17 优惠券添加界面图
7系统的测试
7.1测试的目的
系统的前台、后台、数据库完成以后,这个系统才算是完成了一半,我们在这之后要对系统进行最后的一个阶段,那就是测试了,测试对一个系统来说是非常重要的,有的时候开发完一个系统,如果测试不合格的话,这个系统是没有办法进行投入使用的,所有我们要用测试对系统的功能进行检验,把不完善的功能尽量完善,把出现的bug解决掉,然后给用户呈现出一个完美的系统。通过对系统最后一步的测试,使得开发人员对自己的系统更加有信心,更加积极的为后期的系统版本的更新提供支持。
7.2 系统测试用例
表7-1 用户登录功能测试表
| 用例名称 | 用户登录系统 |
| 目的 | 测试用户通过正确的用户名和密码可否登录功能 |
| 前提 | 未登录的情况下 |
| 测试流程 | 1) 进入登录页面 2) 输入正确的用户名和密码 |
| 预期结果 | 用户名和密码正确的时候,跳转到登录成功界面,反之则显示错误信息,提示重新输入 |
| 实际结果 | 实际结果与预期结果一致 |
最新咨讯查看功能测试:
表7-2最新资讯查看功能测试表
| 用例名称 | 最新咨讯查看 |
| 目的 | 测试最新咨讯查看功能 |
| 前提 | 用户登录 |
| 测试流程 | 点击最新咨讯 |
| 预期结果 | 可以查看到所有最新咨讯信息 |
| 实际结果 | 实际结果与预期结果一致 |
添加最新上市界面测试:
表7-3添加最新上市界面测试表
| 用例名称 | 添加最新上市测试用例 |
| 目的 | 测试最新上市发布功能 |
| 前提 | 管理员正常登录情况下 |
| 测试流程 | 1)管理员点击最新上市管理,然后点击最新上市添加后并填写信息。 2)点击进行提交。 |
| 预期结果 | 提交以后,页面首页会显示新的最新上市 |
| 实际结果 | 实际结果与预期结果一致 |
产品信息搜索功能测试:
表7-4 产品信息搜索功能测试表
| 用例名称 | 产品信息搜索测试 |
| 目的 | 测试产品信息搜索功能 |
| 前提 | 无 |
| 测试流程 | 1)在搜索框填入搜索关键字。 2)点击搜索按钮。 |
| 预期结果 | 页面显示包含有搜索关键字的产品信息 |
| 实际结果 | 实际结果与预期结果一致 |
密码修改搜索功能测试:
表7-5 密码修改功能测试表
| 用例名称 | 密码修改测试用例 |
| 目的 | 测试管理员密码修改功能 |
| 前提 | 管理员用户正常登录情况下 |
| 测试流程 | 1)管理员密码修改并完成填写。 2)点击进行提交。 |
| 预期结果 | 使用新的密码可以登录 |
| 实际结果 | 实际结果与预期结果一致 |
7.3 系统测试结果
通过编写“农夫集市”农产品电商APP的测试用例,已经检测完毕一上功能模块的测试,通过这5大模块为“农夫集市”农产品电商APP的后期推广运营提供了强力的技术支撑。
结 论
“农夫集市”农产品电商APP通过集成先进的技术与人性化的设计,成功构建了一个高效、便捷且以用户体验为核心的在线交易平台。该平台不仅帮助农民拓宽了销售渠道,降低了销售成本,还为消费者提供了更广泛的选择和更优质的购物体验。其丰富的功能模块,如最新上市、线上商城、购物车、互动论坛和最新资讯等,满足了用户在不同场景下的需求,促进了农业知识的传播和技术的进步。同时,平台提供的个性化服务和便捷操作流程显著提升了用户的满意度和忠诚度。
从管理和运营的角度来看,“农夫集市”的后台管理系统为管理员和卖家提供了全面而高效的工具,支持数据分析、售后服务管理以及内容发布等功能。这些工具极大地提升了平台的运营效率和服务质量,确保了平台能够稳定运行并持续优化。此外,通过严格的审核机制和细致的售后服务管理,平台有效保障了商品质量和用户体验,增强了用户对平台的信任感。这种全方位的支持体系不仅为农产品电商行业树立了新的标杆,也为其他领域的电子商务平台提供了宝贵的经验借鉴。
最终,“农夫集市”的成功开发与应用,不仅推动了农业产业链的升级和现代化进程,还为农村经济的发展注入了新的活力。它展示了如何利用现代信息技术解决传统农业面临的挑战,并为实现农业生产的智能化、信息化提供了可行路径。通过不断优化用户体验、提升服务质量,“农夫集市”不仅促进了农产品的高效流通,也增强了城乡之间的联系与互动,为社会的数字化转型做出了积极贡献。未来,随着技术的进一步发展和用户需求的不断变化,“农夫集市”将继续探索创新,致力于打造一个更加智能、便捷和可持续发展的农产品电商平台。
参考文献
- 胡志仁.基于顾客让渡价值理论的广西农产品电商研究[J].中国食品工业,2024,(24):53-55.
- 钟蕾,王子璇.基于用户体验的助农类App开发设计研究[J].艺术家,2024,(09):40-42.
- 魏红梅.基于深度推荐的农产品电商系统的设计与实现[D].重庆三峡学院,2023.DOI:10.27883/d.cnki.gcqsx.2023.000482.
- 오준석,Junseok Oh,이찬효,等.C++ based Deep Learning Open Source Framework WICWIU.v3 that Supports Natural Language and Time-series Data Processing[J].Journal of KIISE,2023,50(4):
- Guan W .Research on how to optimize data structures with C++ language[J].Academic Journal of Computing & Information Science,2023,6(1):
- 刘昭然.农副产品短视频营销模式优化研究[D].中国政法大学,2023.DOI:10.27656/d.cnki.gzgzu.2023.000019.
- 龙伟.特色农产品APP信息交互设计研究[D].兰州大学,2023.DOI:10.27204/d.cnki.glzhu.2023.002473.
- 高欣钰.社交电商App中用户界面设计研究[D].南昌大学,2022.DOI:10.27232/d.cnki.gnchu.2022.004619.
- 潘欣艺,许昌,戴茹嫣,等.基于用户需求的乡村农产品物流配送APP设计研究[J].艺术与设计(理论),2022,2(08):112-114.DOI:10.16824/j.cnki.issn10082832.2022.08.035.
- 和达,余尚仁,王一凡,等.大语言模型C/C++代码漏洞检测效能的实证研究[J].通信技术,2024,57(05):519-528.
- 顾海霞,刘一秀,周晓云.C语言程序设计实践教程[M].南京大学出版社:202312.228.
- 孙超.面向果农的农产品电商平台界面可用性设计研究[D].江苏大学,2023.DOI:10.27170/d.cnki.gjsuu.2023.001516.
- 吉宗博.农产品“直播带货”的营销模式研究[D].中南民族大学,2023.
- 袁铨.农产品电商知识搜索平台的设计与实现[D].浙江海洋大学,2022.DOI:10.27747/d.cnki.gzjhy.2022.000237.
- 周豪.基于知识图谱的农产品电商推荐系统的设计与实现[D].厦门大学,2022.DOI:10.27424/d.cnki.gxmdu.2022.003040.
- 张睿易.农产品电商管理服务平台的设计与实现[D].北京邮电大学,2020.DOI:10.26969/d.cnki.gbydu.2020.002258.
- 李亚峰,刘志丽.基于分类算法的农产品电商推荐系统的设计与实现[J].农家参谋,2020,(15):61.
- 马冰.基于用户体验的生鲜农产品服务平台APP交互设计研究与应用[D].大连工业大学,2020.DOI:10.26992/d.cnki.gdlqc.2020.000254.
致谢
通过这样设计与开发这样一个系统,首先向我们老师、同学和朋友表达真诚的感谢。没有指导老师的指导和平日子的教导,我也不能够学到如此多的专业知识。另外,也佩服老师兢兢业业的工作态度,给我们做好了表率。系统开发技术要学习的东西很多,前台框架、后台框架、业务流程、数据结构、操作系统等各种知识非常的丰富,都需要慢慢的专研。在这里,首先感谢老师细心的教导,我只想说一句:“老师,谢谢您,您辛苦了!有您在,大学生活才更加的充实。”另外,我要感谢我的室友,由于知识掌握得不够产生各种问题,正因为有了你们的帮忙,给我提出很多很好的建议,才能更好的解决系统开发问题。同时,我也应该感谢那些计算机专业的先哲们,正是由于有这么一群人,才能把这样的专业研究得如此透彻,才能助力新世界的诞生。你们的理论,是我们一生学习的内容,你们的成就,是我们一生追求的目标。
最后,也希望自己在未来的道路上能够走得更远,不辜负在大学的学习,以及老师们的细致的教导。
请关注点赞+私信博主,免费领取项目源码

被折叠的 条评论
为什么被折叠?



