基于SpringBoot的马拉松赛事志愿者管理系统
摘 要
随着马拉松运动的兴起和发展,马拉松赛事的组织和管理面临着越来越多的挑战,其中志愿者的招募、培训和管理是至关重要的一环。传统的人力资源管理方式已经无法满足大型马拉松赛事对志愿者团队的需求,因此基于现代信息技术的马拉松赛事志愿者管理系统的研发与应用显得尤为迫切。
在这样的背景下,马拉松赛事志愿者管理系统作为一个基于 SpringBoot 技术开发的管理平台,旨在为马拉松赛事组织者提供一套完善的志愿者招募、培训和管理解决方案。本系统采用 Java 语言和 SpringBoot 技术,结合数据库技术和前端技术,实现了对志愿者信息、培训考核、岗位分配、工作打卡、荣誉证书等方面的全面管理。系统提供了后台管理功能和志愿者用户功能,包括系统用户管理、轮播图发布、学习资源管理、培训考核管理、通知公告发布等功能。通过本系统,马拉松赛事组织者可以高效地招募、管理和激励志愿者团队,保障赛事的顺利进行。
关键词:马拉松赛事志愿者管理系统;Java语言;SpringBoot技术;
A Marathon Volunteer Management System Based on SpringBoot
Abstract
With the rise and development of marathon sports, the organization and management of marathon events are facing more and more challenges, among which the recruitment, training, and management of volunteers are crucial. The traditional human resource management methods can no longer meet the needs of volunteer teams for large-scale marathon events, so the development and application of a marathon volunteer management system based on modern information technology is particularly urgent.
In this context, the Marathon Volunteer Management System, as a management platform developed based on SpringBoot technology, aims to provide marathon organizers with a comprehensive solution for volunteer recruitment, training, and management. This system adopts Java language and SpringBoot technology, combined with database technology and front-end technology, to achieve comprehensive management of volunteer information, training and assessment, job allocation, work check-in, honor certificates, and other aspects. The system provides backend management functions and volunteer user functions, including system user management, event dynamic publishing, learning resource management, training and assessment management, notification and announcement publishing, and other functions. Through this system, marathon organizers can efficiently recruit, manage, and motivate volunteer teams to ensure the smooth progress of the event.
Keywords: Marathon volunteer management system; Java language; SpringBoot technology;
目 录
研究背景与意义:
随着马拉松运动的兴起和发展,马拉松赛事的组织和管理面临着越来越多的挑战,其中志愿者的招募、培训和管理是至关重要的一环。传统的人力资源管理方式已经无法满足大型马拉松赛事对志愿者团队的需求,因此基于现代信息技术的马拉松赛事志愿者管理系统的研发与应用显得尤为迫切。
本研究将基于 SpringBoot 技术,针对马拉松赛事志愿者管理的现状和需求,设计并实现一套全方位的志愿者管理系统。通过系统的建设和应用,旨在解决传统人力资源管理方式存在的信息不对称、效率低下、管理混乱等问题,为马拉松赛事组织者提供一个高效、便捷、科学的志愿者管理平台。
研究意义:
马拉松赛事志愿者管理系统的建设,有助于提升志愿者招募、培训和管理的效率,确保志愿者团队的有序运作。系统的应用将提升志愿者的参与体验,为志愿者提供更加便捷的报名、培训和工作安排服务。通过信息化和智能化手段,系统将降低管理成本,提高工作效率,减轻组织者的管理压力。志愿者团队的有序管理将直接影响马拉松赛事的顺利进行,有助于推动马拉松运动的发展和提升赛事品质。
综上所述,马拉松赛事志愿者管理系统的研发与应用具有重要的现实意义和社会价值,对于促进马拉松运动的发展和提升赛事品质具有重要的推动作用。
国内外对于Spring Boot马拉松赛事志愿者管理系统的研究现状呈现出积极发展的趋势。
国内研究现状:
在国内,随着体育产业的蓬勃发展,马拉松赛事志愿者管理系统的研究逐渐受到重视。一些高校、科研机构以及体育组织开始关注志愿者管理系统的开发与应用,探索如何通过信息技术手段,提升志愿者管理的效率和质量。一些研究关注志愿者招募渠道的拓展、培训考核机制的创新,以及志愿者信息管理和工作安排的优化。同时,一些体育赛事组织者也开始尝试引入现代化的管理系统,提升志愿者工作的专业化水平,以期提高赛事的整体运作效率和服务质量。
国外研究现状:
在国外,志愿者管理系统的研究和应用已经相对成熟。一些国外体育赛事组织者和体育管理机构早已建立了完善的志愿者管理系统,通过系统化的招募、培训、考核和工作安排,提升了志愿者队伍的管理水平和服务质量。这些系统不仅注重志愿者个体工作的管理,还通过大数据分析和信息共享,优化了志愿者团队的整体运作效率,为赛事的顺利举办提供了有力保障。同时,一些研究机构也在志愿者管理系统的智能化、移动化等方面进行探索,推动志愿者管理系统的创新和发展。
总体来说,无论在国内还是国外,志愿者管理系统的研究和应用都处于积极探索和发展阶段。通过引入现代信息技术,不断优化志愿者招募、培训和管理流程,有助于提升志愿者工作的专业化水平,推动体育赛事的健康发展和提升服务质量。
第一章是绪论,本文章的开头部分,对本题目的研究背景和研究意义等一些做文字性的描述。
第二章是系统分析部分,包括系统总体需求描述、功能性角度分析系统需求、非功能性等各个方面分析系统是否可以实现。
第三章是系统设计部分,本文章的重要部分,提供了系统架构的详细设计和一些主要功能模块的设计说明。
第四章是系统的具体实现,介绍系统的各个模块的具体实现。
第五章在前几章的基础上对系统进行测试和运行。
最后对系统进行了认真的总结,以此对未来有一个新的展望。
本次设计基于B/S 模式下,运用Java技术采用的是MySQL数据库和Eclipse实现,总体的可行性共分为以下三个方面。
所谓的技术可行性就是在限定时间,前期拟定的功能能否被满足。在开发设计上是否会遇上解决不了的问题。做完的项目能否被很好地应用,如果存在缺点在后期的维护上是否存在很大的难度。在对这个系统评估后,认定已存在的技术能达成目标。用JSP技术来实现动态的页面,嵌入低依赖性的设计模式,灵活的数据库,配合稳定的服务器,整个系统的运行效率大大提升。由此可见,在技术层面达成目标不是非非之想。
在项目上使用的工具大部分都是是当下流行开源免费的,所以在开发前期,开发时用于项目的经费将会大大降低,不会让开发该软件在项目启动期受到经费的影响,所以经济上还是可行的。尽量用最少的花费去满足用户的需求。省下经费用于人工费,以及设备费用。将在无纸化,高效率的道路上越走越远。
本系统实现功能的操作很简单,普通电脑的常见配置就可以运行本软件,并且只要粗通电脑使用的基本常识就可以流畅的使用本软件。电脑具备连接互联网的能力,并且可以正常访问系统,并不需要操作者有什么高超的能力,只需了解业务流程,并且按照专业知识进行正确操作即可,所以马拉松赛事志愿者管理系统具备操作可行性。
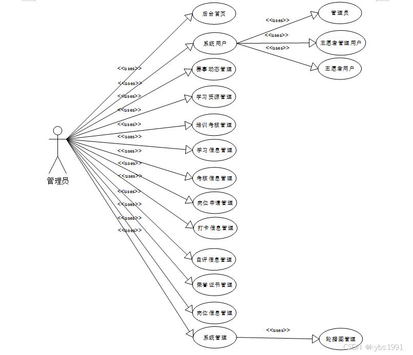
马拉松赛事志愿者管理系统分为三大部分:管理员、志愿者用户、志愿者管理用户。
(一)管理员管理模块:
- 管理员登录:管理员进入到系统登录界面,需要填写正确的登录名、密码、选择权限等信息输入准确无误后登录进入到系统操作界面。管理员的账号是在数据表表中直接设置生成的,不需要进行注册;修改密码:管理员可以随时修改自己进入系统的登录密码,以保证系统的安全性。
- 后台首页:管理员登录后可以访问后台首页,以查看系统的整体运行情况,包括轮播图情况、岗位申请情况、培训考核情况、荣誉证书等数据统计信息。
- 系统用户:管理员可以在系统用户模块进行系统用户的管理,包括添加新用户、修改用户信息、删除用户等操作,以保证系统的安全和正常运行。
- 轮播图管理:发布和编辑马拉松赛事相关的动态信息,管理赛事的发布和状态。
- 学习资源管理:管理志愿者学习所需的各类资源,包括课程、资料等。
- 培训考核管理:管理志愿者的培训计划和考核安排,记录培训考核的结果和进展。
- 学习信息管理:管理志愿者的学习信息和学习记录,跟踪学习进度。
- 考核信息管理:记录志愿者的考核情况和结果,包括考核内容和评定等。
- 岗位申请管理:管理志愿者对于特定岗位的申请和安排。
- 打卡信息管理:记录志愿者的工作打卡信息,包括工作时间和工作内容。
- 自评信息管理:管理志愿者对于自身工作表现的自评信息。
- 荣誉证书管理:管理志愿者的荣誉证书颁发和记录。
- 岗位信息管理:管理各个岗位的信息和要求,包括岗位描述和工作安排。
- 系统管理:管理员可以在系统管理模块进行系统参数设置、轮播图管理等操作,保证系统的正常运行和提升用户体验
- 通知公告管理:发布和编辑系统通知和公告,管理通知公告的展示和状态。
(二)志愿者管理用户功能:
- 功能与管理员类似,但不包括系统管理和系统用户管理特有功能。志愿者管理用户注册由管理员操作。
- 后台首页:展示志愿者管理用户的工作台,包括系统运行状态、重要数据统计和业务动态。
- 系统用户:管理系统用户的权限、角色和账号状态,包括用户信息的查看、新增、编辑和删除操作。
- 轮播图管理:发布和编辑马拉松赛事相关的动态信息,包括赛事新闻、赛事安排、赛事变更通知等内容的管理。
- 学习资源管理:管理志愿者学习所需的各类资源,包括课程资料、学习指南、视频教程等的上传、编辑和管理。
- 培训考核管理:制定并管理志愿者的培训计划和考核安排,记录培训考核的结果和进展。
- 学习信息管理:管理志愿者的学习信息和学习记录,包括学习计划、学习进度、学习成绩等内容的管理。
- 考核信息管理:记录志愿者的考核情况和结果,包括考核内容、考核评定等信息的管理。
- 岗位申请管理:管理志愿者对特定岗位的申请和安排,包括岗位申请、岗位变更、岗位审批等流程的管理。
- 打卡信息管理:记录志愿者的工作打卡信息,包括工作时间、工作内容、考勤记录等的管理。
- 自评信息管理:管理志愿者对自身工作表现的自评信息,包括自评内容、自评结果等的管理。
- 荣誉证书管理:管理志愿者的荣誉证书颁发和记录,包括证书审核、证书颁发、证书查询等的管理。
- 岗位信息管理:管理各个岗位的信息和要求,包括岗位描述、岗位职责、岗位需求等内容的管理。
- 系统管理:包括系统参数设置、日志管理、权限控制等功能的管理和维护。
- 通知公告管理:发布和编辑系统通知和公告,管理通知公告的发布、展示和状态。
(三)志愿者用户功能:
- 首页:展示最新的轮播图、通知公告等内容,提供快捷导航功能。
- 注册登录:志愿者可以通过注册和登录的方式访问系统,享受系统提供的所有功能。
- 通知公告:志愿者可以查看系统发布的通知和公告信息。
- 轮播图:志愿者可以浏览和了解马拉松赛事相关的最新动态和消息。
- 学习资源:志愿者可以获取相关的学习资源和培训资料。
- 我的账户:志愿者可以查看和管理个人账户信息,包括个人资料、联系方式密码修改等功能。
- 个人中心:包括个人首页、培训考核、学习信息、考核信息、岗位申请、打卡信息、自评信息、荣誉证书、收藏等操作
个人首页:展示志愿者的个人信息、培训考核情况、荣誉证书等。
培训考核:志愿者可以查看培训安排和考核内容。
学习信息:志愿者可以查看个人学习记录和学习计划。
考核信息:志愿者可以查看个人的考核情况和结果。
岗位申请:志愿者可以申请特定的工作岗位和任务。
打卡信息:志愿者可以记录自己的工作打卡信息。
自评信息:志愿者可以提交对自己工作表现的自我评价。
荣誉证书:志愿者可以查看和下载获得的荣誉证书。
收藏:志愿者可以收藏感兴趣的内容,如轮播图、学习资源等。
马拉松赛事志愿者管理系统的安全性、可靠性、性能和可扩展性是其重要的考量因素,它们不仅满足了用户对于功能性的要求,还为用户提供了更多的便利。根据表格3-1,我们可以清楚地看到这一点:
表2-1 马拉松赛事志愿者管理系统非功能需求表
| 安全性 | 主要指马拉松赛事志愿者管理系统数据库的安装,数据库的使用和密码的设定必须合乎规范。 |
| 可靠性 | 可靠性是指马拉松赛事志愿者管理系统能够安装用户的指示进行操作,经过测试,可靠性90%以上。 |
| 性能 | 性能是影响马拉松赛事志愿者管理系统占据市场的必要条件,所以性能最好要佳才好。 |
| 可扩展性 | 比如数据库预留多个属性,比如接口的使用等确保了系统的非功能性需求。 |
| 易用性 | 用户只要跟着马拉松赛事志愿者管理系统的页面展示内容进行操作,就可以了。 |
| 可维护性 | 马拉松赛事志愿者管理系统开发的可维护性是非常重要的,经过测试,可维护性没有问题 |
志愿者用户用例图如下所示。

图2-2志愿者用户用例图
管理员用例图如下所示。
图2-3 管理员用例图
志愿者管理用户用例图如下所示。
图2-4志愿者管理用户用例图
系统业务流程图,如图所示:

图2-5登录流程图

图2-6添加信息流程图

图3-4注册信息流程图
目前B/S体系的系统主要的数据访问方式是:通过浏览器页面用户可以进入系统,系统可以自动对用户向服务器发送的请求进行处理,处理请求是在系统后台中进行的,用户在浏览器页面上进行相应操作,就能够看到服务端传递的处理结果。马拉松赛事志愿者管理系统主要分为视图-模型-控制三层架构设计。在视图层中,主要是操作在服务器端向客户端反馈并显示的数据,在模型层中,主要处理相关的业务逻辑、数据整合等,最后的控制层它介于视图和模型之间,主要是调整两层之间的关系,最终落实数据的传递。
系统架构图如下图所示。
图4-1系统架构图
系统设计的目的是分析系统包括的所有功能结构,为开发人员设计开发和实现系统做好准备工作。经过前期的需求调查、分析和整理之后,确定的总体需求主要包括多个模块,分别是:后台首页、系统用户、轮播图管理、学习资源管理、培训考核管理、学习信息管理、考核信息管理、岗位申请管理、打卡信息管理、自评信息管理、荣誉证书管理、岗位信息管理、系统管理、通知公告管理。系统整体角色分为三个部分,一是志愿者用户、二是管理员、三是志愿者管理用户。权限分布也是很明显,管理员可以实现对用户的增加以及删除,是最高权限拥有者。
系统功能结构图如下图所示。

图4-2系统功能结构图
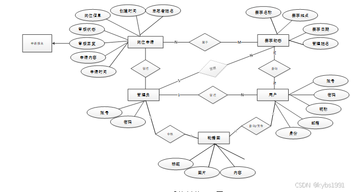
根据前面的数据流程图,结合系统的功能模块设计,设计出符合系统的各信息实体。
系统总体ER图如下图所示。
图4-4系统总体ER图
数据库逻辑结构就是将E-R图在数据库中用具体的字段进行描述。用字段和数据类型描述来使对象特征实体化,最后形成具有一定逻辑关系的数据库表结构。马拉松赛事志愿者管理系统所需要的部分数据结构表如下表所示。
| 编号 | 名称 | 数据类型 | 长度 | 小数位 | 允许空值 | 主键 | 默认值 | 说明 |
| 1 | token_id | int | 10 | 0 | N | Y | 临时访问牌ID | |
| 2 | token | varchar | 64 | 0 | Y | N | 临时访问牌 | |
| 3 | info | text | 65535 | 0 | Y | N | ||
| 4 | maxage | int | 10 | 0 | N | N | 2 | 最大寿命:默认2小时 |
| 5 | create_time | timestamp | 19 | 0 | N | N | CURRENT_TIMESTAMP | 创建时间: |
| 6 | update_time | timestamp | 19 | 0 | N | N | CURRENT_TIMESTAMP | 更新时间: |
| 7 | user_id | int | 10 | 0 | N | N | 0 | 用户编号: |
表assessment_information (考核信息)
| 编号 | 名称 | 数据类型 | 长度 | 小数位 | 允许空值 | 主键 | 默认值 | 说明 |
| 1 | assessment_information_id | int | 10 | 0 | N | Y | 考核信息ID | |
| 2 | volunteer_users | int | 10 | 0 | Y | N | 0 | 志愿者用户 |
| 3 | volunteer_name | varchar | 64 | 0 | Y | N | 志愿者姓名 | |
| 4 | assessment_name | varchar | 64 | 0 | Y | N | 考核名称 | |
| 5 | assessment_date | varchar | 64 | 0 | Y | N | 考核日期 | |
| 6 | assessment_content | longtext | 2147483647 | 0 | Y | N | 考核内容 | |
| 7 | create_time | datetime | 19 | 0 | N | N | CURRENT_TIMESTAMP | 创建时间 |
| 8 | update_time | timestamp | 19 | 0 | N | N | CURRENT_TIMESTAMP | 更新时间 |
| 编号 | 名称 | 数据类型 | 长度 | 小数位 | 允许空值 | 主键 | 默认值 | 说明 |
| 1 | auth_id | int | 10 | 0 | N | Y | 授权ID: | |
| 2 | user_group | varchar | 64 | 0 | Y | N | 用户组: | |
| 3 | mod_name | varchar | 64 | 0 | Y | N | 模块名: | |
| 4 | table_name | varchar | 64 | 0 | Y | N | 表名: | |
| 5 | page_title | varchar | 255 | 0 | Y | N | 页面标题: | |
| 6 | path | varchar | 255 | 0 | Y | N | 路由路径: | |
| 7 | position | varchar | 32 | 0 | Y | N | 位置: | |
| 8 | mode | varchar | 32 | 0 | N | N | _blank | 跳转方式: |
| 9 | add | tinyint | 3 | 0 | N | N | 1 | 是否可增加: |
| 10 | del | tinyint | 3 | 0 | N | N | 1 | 是否可删除: |
| 11 | set | tinyint | 3 | 0 | N | N | 1 | 是否可修改: |
| 12 | get | tinyint | 3 | 0 | N | N | 1 | 是否可查看: |
| 13 | field_add | text | 65535 | 0 | Y | N | 添加字段: | |
| 14 | field_set | text | 65535 | 0 | Y | N | 修改字段: | |
| 15 | field_get | text | 65535 | 0 | Y | N | 查询字段: | |
| 16 | table_nav_name | varchar | 500 | 0 | Y | N | 跨表导航名称: | |
| 17 | table_nav | varchar | 500 | 0 | Y | N | 跨表导航: | |
| 18 | option | text | 65535 | 0 | Y | N | 配置: | |
| 19 | create_time | timestamp | 19 | 0 | N | N | CURRENT_TIMESTAMP | 创建时间: |
| 20 | update_time | timestamp | 19 | 0 | N | N | CURRENT_TIMESTAMP | 更新时间: |
| 编号 | 名称 | 数据类型 | 长度 | 小数位 | 允许空值 | 主键 | 默认值 | 说明 |
| 1 | check_in_information_id | int | 10 | 0 | N | Y | 打卡信息ID | |
| 2 | volunteer_users | int | 10 | 0 | Y | N | 0 | 志愿者用户 |
| 3 | volunteer_name | varchar | 64 | 0 | Y | N | 志愿者姓名 | |
| 4 | check_in_time | date | 10 | 0 | Y | N | 打卡时间 | |
| 5 | check_in_location | varchar | 64 | 0 | Y | N | 打卡地点 | |
| 6 | remarks | varchar | 64 | 0 | Y | N | 备注信息 | |
| 7 | create_time | datetime | 19 | 0 | N | N | CURRENT_TIMESTAMP | 创建时间 |
| 8 | update_time | timestamp | 19 | 0 | N | N | CURRENT_TIMESTAMP | 更新时间 |
| 编号 | 名称 | 数据类型 | 长度 | 小数位 | 允许空值 | 主键 | 默认值 | 说明 |
| 1 | collect_id | int | 10 | 0 | N | Y | 收藏ID: | |
| 2 | user_id | int | 10 | 0 | N | N | 0 | 收藏人ID: |
| 3 | source_table | varchar | 255 | 0 | Y | N | 来源表: | |
| 4 | source_field | varchar | 255 | 0 | Y | N | 来源字段: | |
| 5 | source_id | int | 10 | 0 | N | N | 0 | 来源ID: |
| 6 | title | varchar | 255 | 0 | Y | N | 标题: | |
| 7 | img | varchar | 255 | 0 | Y | N | 封面: | |
| 8 | create_time | timestamp | 19 | 0 | N | N | CURRENT_TIMESTAMP | 创建时间: |
| 9 | update_time | timestamp | 19 | 0 | N | N | CURRENT_TIMESTAMP | 更新时间: |
| 编号 | 名称 | 数据类型 | 长度 | 小数位 | 允许空值 | 主键 | 默认值 | 说明 |
| 1 | comment_id | int | 10 | 0 | N | Y | 评论ID: | |
| 2 | user_id | int | 10 | 0 | N | N | 0 | 评论人ID: |
| 3 | reply_to_id | int | 10 | 0 | N | N | 0 | 回复评论ID:空为0 |
| 4 | content | longtext | 2147483647 | 0 | Y | N | 内容: | |
| 5 | nickname | varchar | 255 | 0 | Y | N | 昵称: | |
| 6 | avatar | varchar | 255 | 0 | Y | N | 头像地址:[0,255] | |
| 7 | create_time | timestamp | 19 | 0 | N | N | CURRENT_TIMESTAMP | 创建时间: |
| 8 | update_time | timestamp | 19 | 0 | N | N | CURRENT_TIMESTAMP | 更新时间: |
| 9 | source_table | varchar | 255 | 0 | Y | N | 来源表: | |
| 10 | source_field | varchar | 255 | 0 | Y | N | 来源字段: | |
| 11 | source_id | int | 10 | 0 | N | N | 0 | 来源ID: |
| 编号 | 名称 | 数据类型 | 长度 | 小数位 | 允许空值 | 主键 | 默认值 | 说明 |
| 1 | event_dynamics_id | int | 10 | 0 | N | Y | 轮播图ID | |
| 2 | manage_users | int | 10 | 0 | Y | N | 0 | 管理用户 |
| 3 | management_name | varchar | 64 | 0 | Y | N | 管理姓名 | |
| 4 | event_name | varchar | 64 | 0 | Y | N | 赛事名称 | |
| 5 | event_cover | varchar | 255 | 0 | Y | N | 赛事封面 | |
| 6 | event_date | date | 10 | 0 | Y | N | 赛事日期 | |
| 7 | event_location | varchar | 64 | 0 | Y | N | 赛事地点 | |
| 8 | event_content | text | 65535 | 0 | Y | N | 赛事内容 | |
| 9 | hits | int | 10 | 0 | N | N | 0 | 点击数 |
| 10 | praise_len | int | 10 | 0 | N | N | 0 | 点赞数 |
| 11 | create_time | datetime | 19 | 0 | N | N | CURRENT_TIMESTAMP | 创建时间 |
| 12 | update_time | timestamp | 19 | 0 | N | N | CURRENT_TIMESTAMP | 更新时间 |
| 编号 | 名称 | 数据类型 | 长度 | 小数位 | 允许空值 | 主键 | 默认值 | 说明 |
| 1 | hits_id | int | 10 | 0 | N | Y | 点赞ID: | |
| 2 | user_id | int | 10 | 0 | N | N | 0 | 点赞人: |
| 3 | create_time | timestamp | 19 | 0 | N | N | CURRENT_TIMESTAMP | 创建时间: |
| 4 | update_time | timestamp | 19 | 0 | N | N | CURRENT_TIMESTAMP | 更新时间: |
| 5 | source_table | varchar | 255 | 0 | Y | N | 来源表: | |
| 6 | source_field | varchar | 255 | 0 | Y | N | 来源字段: | |
| 7 | source_id | int | 10 | 0 | N | N | 0 | 来源ID: |
| 编号 | 名称 | 数据类型 | 长度 | 小数位 | 允许空值 | 主键 | 默认值 | 说明 |
| 1 | honorary_certificate_id | int | 10 | 0 | N | Y | 荣誉证书ID | |
| 2 | manage_users | int | 10 | 0 | Y | N | 0 | 管理用户 |
| 3 | management_name | varchar | 64 | 0 | Y | N | 管理姓名 | |
| 4 | volunteer_users | int | 10 | 0 | Y | N | 0 | 志愿者用户 |
| 5 | volunteer_name | varchar | 64 | 0 | Y | N | 志愿者姓名 | |
| 6 | honorary_certificate | varchar | 255 | 0 | Y | N | 荣誉证书 | |
| 7 | create_time | datetime | 19 | 0 | N | N | CURRENT_TIMESTAMP | 创建时间 |
| 8 | update_time | timestamp | 19 | 0 | N | N | CURRENT_TIMESTAMP | 更新时间 |
| 编号 | 名称 | 数据类型 | 长度 | 小数位 | 允许空值 | 主键 | 默认值 | 说明 |
| 1 | job_application_id | int | 10 | 0 | N | Y | 岗位申请ID | |
| 2 | volunteer_users | int | 10 | 0 | Y | N | 0 | 志愿者用户 |
| 3 | volunteer_name | varchar | 64 | 0 | Y | N | 志愿者姓名 | |
| 4 | job_information | varchar | 64 | 0 | Y | N | 岗位信息 | |
| 5 | application_time | date | 10 | 0 | Y | N | 申请时间 | |
| 6 | application_content | text | 65535 | 0 | Y | N | 申请内容 | |
| 7 | examine_state | varchar | 16 | 0 | N | N | 未审核 | 审核状态 |
| 8 | examine_reply | varchar | 16 | 0 | Y | N | 审核回复 | |
| 9 | create_time | datetime | 19 | 0 | N | N | CURRENT_TIMESTAMP | 创建时间 |
| 10 | update_time | timestamp | 19 | 0 | N | N | CURRENT_TIMESTAMP | 更新时间 |
| 编号 | 名称 | 数据类型 | 长度 | 小数位 | 允许空值 | 主键 | 默认值 | 说明 |
| 1 | job_information_id | int | 10 | 0 | N | Y | 岗位信息ID | |
| 2 | manage_users | int | 10 | 0 | Y | N | 0 | 管理用户 |
| 3 | management_name | varchar | 64 | 0 | Y | N | 管理姓名 | |
| 4 | job_information | varchar | 64 | 0 | Y | N | 岗位信息 | |
| 5 | create_time | datetime | 19 | 0 | N | N | CURRENT_TIMESTAMP | 创建时间 |
| 6 | update_time | timestamp | 19 | 0 | N | N | CURRENT_TIMESTAMP | 更新时间 |
| 编号 | 名称 | 数据类型 | 长度 | 小数位 | 允许空值 | 主键 | 默认值 | 说明 |
| 1 | learning_information_id | int | 10 | 0 | N | Y | 学习信息ID | |
| 2 | volunteer_users | int | 10 | 0 | Y | N | 0 | 志愿者用户 |
| 3 | volunteer_name | varchar | 64 | 0 | Y | N | 志愿者姓名 | |
| 4 | resource_name | varchar | 64 | 0 | Y | N | 资源名称 | |
| 5 | resource_file | varchar | 64 | 0 | Y | N | 资源文件 | |
| 6 | resource_content | text | 65535 | 0 | Y | N | 资源内容 | |
| 7 | create_time | datetime | 19 | 0 | N | N | CURRENT_TIMESTAMP | 创建时间 |
| 8 | update_time | timestamp | 19 | 0 | N | N | CURRENT_TIMESTAMP | 更新时间 |
| 编号 | 名称 | 数据类型 | 长度 | 小数位 | 允许空值 | 主键 | 默认值 | 说明 |
| 1 | learning_resource_id | int | 10 | 0 | N | Y | 学习资源ID | |
| 2 | volunteer_management | int | 10 | 0 | Y | N | 0 | 志愿者管理 |
| 3 | management_name | varchar | 64 | 0 | Y | N | 管理姓名 | |
| 4 | resource_name | varchar | 64 | 0 | Y | N | 资源名称 | |
| 5 | resource_cover | varchar | 255 | 0 | Y | N | 资源封面 | |
| 6 | resource_file | varchar | 255 | 0 | Y | N | 资源文件 | |
| 7 | resource_content | text | 65535 | 0 | Y | N | 资源内容 | |
| 8 | hits | int | 10 | 0 | N | N | 0 | 点击数 |
| 9 | praise_len | int | 10 | 0 | N | N | 0 | 点赞数 |
| 10 | create_time | datetime | 19 | 0 | N | N | CURRENT_TIMESTAMP | 创建时间 |
| 11 | update_time | timestamp | 19 | 0 | N | N | CURRENT_TIMESTAMP | 更新时间 |
| 编号 | 名称 | 数据类型 | 长度 | 小数位 | 允许空值 | 主键 | 默认值 | 说明 |
| 1 | manage_users_id | int | 10 | 0 | N | Y | 管理用户ID | |
| 2 | management_name | varchar | 64 | 0 | Y | N | 管理姓名 | |
| 3 | managing_gender | varchar | 64 | 0 | Y | N | 管理性别 | |
| 4 | examine_state | varchar | 16 | 0 | N | N | 已通过 | 审核状态 |
| 5 | user_id | int | 10 | 0 | N | N | 0 | 用户ID |
| 6 | create_time | datetime | 19 | 0 | N | N | CURRENT_TIMESTAMP | 创建时间 |
| 7 | update_time | timestamp | 19 | 0 | N | N | CURRENT_TIMESTAMP | 更新时间 |
| 编号 | 名称 | 数据类型 | 长度 | 小数位 | 允许空值 | 主键 | 默认值 | 说明 |
| 1 | notice_id | mediumint | 8 | 0 | N | Y | 公告id: | |
| 2 | title | varchar | 125 | 0 | N | N | 标题: | |
| 3 | content | longtext | 2147483647 | 0 | Y | N | 正文: | |
| 4 | create_time | timestamp | 19 | 0 | N | N | CURRENT_TIMESTAMP | 创建时间: |
| 5 | update_time | timestamp | 19 | 0 | N | N | CURRENT_TIMESTAMP | 更新时间: |
| 编号 | 名称 | 数据类型 | 长度 | 小数位 | 允许空值 | 主键 | 默认值 | 说明 |
| 1 | praise_id | int | 10 | 0 | N | Y | 点赞ID: | |
| 2 | user_id | int | 10 | 0 | N | N | 0 | 点赞人: |
| 3 | create_time | timestamp | 19 | 0 | N | N | CURRENT_TIMESTAMP | 创建时间: |
| 4 | update_time | timestamp | 19 | 0 | N | N | CURRENT_TIMESTAMP | 更新时间: |
| 5 | source_table | varchar | 255 | 0 | Y | N | 来源表: | |
| 6 | source_field | varchar | 255 | 0 | Y | N | 来源字段: | |
| 7 | source_id | int | 10 | 0 | N | N | 0 | 来源ID: |
| 8 | status | bit | 1 | 0 | N | N | 1 | 点赞状态:1为点赞,0已取消 |
表self_evaluation_information (自评信息)
| 编号 | 名称 | 数据类型 | 长度 | 小数位 | 允许空值 | 主键 | 默认值 | 说明 |
| 1 | self_evaluation_information_id | int | 10 | 0 | N | Y | 自评信息ID | |
| 2 | volunteer_users | int | 10 | 0 | Y | N | 0 | 志愿者用户 |
| 3 | volunteer_name | varchar | 64 | 0 | Y | N | 志愿者姓名 | |
| 4 | volunteer_gender | varchar | 64 | 0 | Y | N | 志愿者性别 | |
| 5 | self_evaluation_time | date | 10 | 0 | Y | N | 自评时间 | |
| 6 | self_evaluation_content | text | 65535 | 0 | Y | N | 自评内容 | |
| 7 | create_time | datetime | 19 | 0 | N | N | CURRENT_TIMESTAMP | 创建时间 |
| 8 | update_time | timestamp | 19 | 0 | N | N | CURRENT_TIMESTAMP | 更新时间 |
| 编号 | 名称 | 数据类型 | 长度 | 小数位 | 允许空值 | 主键 | 默认值 | 说明 |
| 1 | slides_id | int | 10 | 0 | N | Y | 轮播图ID: | |
| 2 | title | varchar | 64 | 0 | Y | N | 标题: | |
| 3 | content | varchar | 255 | 0 | Y | N | 内容: | |
| 4 | url | varchar | 255 | 0 | Y | N | 链接: | |
| 5 | img | varchar | 255 | 0 | Y | N | 轮播图: | |
| 6 | hits | int | 10 | 0 | N | N | 0 | 点击量: |
| 7 | create_time | timestamp | 19 | 0 | N | N | CURRENT_TIMESTAMP | 创建时间: |
| 8 | update_time | timestamp | 19 | 0 | N | N | CURRENT_TIMESTAMP | 更新时间: |
表training_and_assessment (培训考核)
| 编号 | 名称 | 数据类型 | 长度 | 小数位 | 允许空值 | 主键 | 默认值 | 说明 |
| 1 | training_and_assessment_id | int | 10 | 0 | N | Y | 培训考核ID | |
| 2 | manage_users | int | 10 | 0 | Y | N | 0 | 管理用户 |
| 3 | management_name | varchar | 64 | 0 | Y | N | 管理姓名 | |
| 4 | assessment_name | varchar | 64 | 0 | Y | N | 考核名称 | |
| 5 | assessment_date | date | 10 | 0 | Y | N | 考核日期 | |
| 6 | assessment_questions | longtext | 2147483647 | 0 | Y | N | 考核题目 | |
| 7 | create_time | datetime | 19 | 0 | N | N | CURRENT_TIMESTAMP | 创建时间 |
| 8 | update_time | timestamp | 19 | 0 | N | N | CURRENT_TIMESTAMP | 更新时间 |
| 编号 | 名称 | 数据类型 | 长度 | 小数位 | 允许空值 | 主键 | 默认值 | 说明 |
| 1 | upload_id | int | 10 | 0 | N | Y | 上传ID | |
| 2 | name | varchar | 64 | 0 | Y | N | 文件名 | |
| 3 | path | varchar | 255 | 0 | Y | N | 访问路径 | |
| 4 | file | varchar | 255 | 0 | Y | N | 文件路径 | |
| 5 | display | varchar | 255 | 0 | Y | N | 显示顺序 | |
| 6 | father_id | int | 10 | 0 | Y | N | 0 | 父级ID |
| 7 | dir | varchar | 255 | 0 | Y | N | 文件夹 | |
| 8 | type | varchar | 32 | 0 | Y | N | 文件类型 |
| 编号 | 名称 | 数据类型 | 长度 | 小数位 | 允许空值 | 主键 | 默认值 | 说明 |
| 1 | user_id | mediumint | 8 | 0 | N | Y | 用户ID:[0,8388607]用户获取其他与用户相关的数据 | |
| 2 | state | smallint | 5 | 0 | N | N | 1 | 账户状态:[0,10](1可用|2异常|3已冻结|4已注销) |
| 3 | user_group | varchar | 32 | 0 | Y | N | 所在用户组:[0,32767]决定用户身份和权限 | |
| 4 | login_time | timestamp | 19 | 0 | N | N | CURRENT_TIMESTAMP | 上次登录时间: |
| 5 | phone | varchar | 11 | 0 | Y | N | 手机号码:[0,11]用户的手机号码,用于找回密码时或登录时 | |
| 6 | phone_state | smallint | 5 | 0 | N | N | 0 | 手机认证:[0,1](0未认证|1审核中|2已认证) |
| 7 | username | varchar | 16 | 0 | N | N | 用户名:[0,16]用户登录时所用的账户名称 | |
| 8 | nickname | varchar | 16 | 0 | Y | N | 昵称:[0,16] | |
| 9 | password | varchar | 64 | 0 | N | N | 密码:[0,32]用户登录所需的密码,由6-16位数字或英文组成 | |
| 10 | | varchar | 64 | 0 | Y | N | 邮箱:[0,64]用户的邮箱,用于找回密码时或登录时 | |
| 11 | email_state | smallint | 5 | 0 | N | N | 0 | 邮箱认证:[0,1](0未认证|1审核中|2已认证) |
| 12 | avatar | varchar | 255 | 0 | Y | N | 头像地址:[0,255] | |
| 13 | open_id | varchar | 255 | 0 | Y | N | 针对获取用户信息字段 | |
| 14 | create_time | timestamp | 19 | 0 | N | N | CURRENT_TIMESTAMP | 创建时间: |
| 15 | vip_level | varchar | 255 | 0 | Y | N | 会员等级 | |
| 16 | vip_discount | double | 11 | 2 | Y | N | 0.00 | 会员折扣 |
| 编号 | 名称 | 数据类型 | 长度 | 小数位 | 允许空值 | 主键 | 默认值 | 说明 |
| 1 | group_id | mediumint | 8 | 0 | N | Y | 用户组ID:[0,8388607] | |
| 2 | display | smallint | 5 | 0 | N | N | 100 | 显示顺序:[0,1000] |
| 3 | name | varchar | 16 | 0 | N | N | 名称:[0,16] | |
| 4 | description | varchar | 255 | 0 | Y | N | 描述:[0,255]描述该用户组的特点或权限范围 | |
| 5 | source_table | varchar | 255 | 0 | Y | N | 来源表: | |
| 6 | source_field | varchar | 255 | 0 | Y | N | 来源字段: | |
| 7 | source_id | int | 10 | 0 | N | N | 0 | 来源ID: |
| 8 | register | smallint | 5 | 0 | Y | N | 0 | 注册位置: |
| 9 | create_time | timestamp | 19 | 0 | N | N | CURRENT_TIMESTAMP | 创建时间: |
| 10 | update_time | timestamp | 19 | 0 | N | N | CURRENT_TIMESTAMP | 更新时间: |
| 编号 | 名称 | 数据类型 | 长度 | 小数位 | 允许空值 | 主键 | 默认值 | 说明 |
| 1 | volunteer_users_id | int | 10 | 0 | N | Y | 志愿者用户ID | |
| 2 | volunteer_name | varchar | 64 | 0 | Y | N | 志愿者姓名 | |
| 3 | volunteer_gender | varchar | 64 | 0 | Y | N | 志愿者性别 | |
| 4 | examine_state | varchar | 16 | 0 | N | N | 已通过 | 审核状态 |
| 5 | user_id | int | 10 | 0 | N | N | 0 | 用户ID |
| 6 | create_time | datetime | 19 | 0 | N | N | CURRENT_TIMESTAMP | 创建时间 |
| 7 | update_time | timestamp | 19 | 0 | N | N | CURRENT_TIMESTAMP | 更新时间 |
-
系统实现
- 志愿者用户模块的实现
4.1.1 前台首页界面
当进入马拉松赛事志愿者管理系统的时候,系统以上中下的布局进行展示,首先映入眼帘的是系统的导航栏,下面是轮播图,再往下是轮播图推荐,其主界面展示如下图所示。
图4-1 前台首页界面图
4.1.2 用户注册界面
马拉松赛事志愿者管理系统的游客和时可以进行注册登录,当用户右上角“注册”按钮的时候,当填写上自己的账号+密码+确认密码+昵称+邮箱等后再点击“注册”按钮后将会先验证输入的有没有空数据,再次验证密码和确认密码是否是一样的,最后验证输入的账户名和数据库表中已经注册的账户名是否重复,只有都验证没问题后即可用户注册成功。其用用户注册界面展示如下图所示。
图4-2注册界面图
注册关键代码如下:
/**
* 注册
* @param user
* @return
*/
@PostMapping("register")
public Map<String, Object> signUp(@RequestBody User user) {
// 查询用户
Map<String, String> query = new HashMap<>();
Map<String,Object> map = JSON.parseObject(JSON.toJSONString(user));
query.put("username",user.getUsername());
List list = service.selectBaseList(service.select(query, new HashMap<>()));
if (list.size()>0){
return error(30000, "用户已存在");
}
map.put("password",service.encryption(String.valueOf(map.get("password"))));
service.insert(map);
return success(1);
}
4.1.3 用户登录界面
系统中的前台上注册后的用户是可以通过自己的账户名和密码进行登录的,当用户输入完整的自己的账户名和密码信息并点击“登录”按钮后,将会首先验证输入的有没有空数据,再次验证输入的账户名+密码和数据库中当前保存的用户信息是否一致,只有在一致后将会登录成功并自动跳转到马拉松赛事志愿者管理系统的首页中;否则将会提示相应错误信息。用户登录界面如下图所示。
图4-3用户登录界面图
登录代码如下:
/**
* 登录
* @param data
* @param httpServletRequest
* @return
*/
@PostMapping("login")
public Map<String, Object> login(@RequestBody Map<String, String> data, HttpServletRequest httpServletRequest) {
log.info("[执行登录接口]");
String username = data.get("username");
String email = data.get("email");
String phone = data.get("phone");
String password = data.get("password");
List resultList = null;
Map<String, String> map = new HashMap<>();
if(username != null && "".equals(username) == false){
map.put("username", username);
resultList = service.selectBaseList(service.select(map, new HashMap<>()));
}
else if(email != null && "".equals(email) == false){
map.put("email", email);
resultList = service.selectBaseList(service.select(map, new HashMap<>()));
}
else if(phone != null && "".equals(phone) == false){
map.put("phone", phone);
resultList = service.selectBaseList(service.select(map, new HashMap<>()));
}else{
return error(30000, "账号或密码不能为空");
}
if (resultList == null || password == null) {
return error(30000, "账号或密码不能为空");
}
//判断是否有这个用户
if (resultList.size()<=0){
return error(30000,"用户不存在");
}
User byUsername = (User) resultList.get(0);
Map<String, String> groupMap = new HashMap<>();
groupMap.put("name",byUsername.getUserGroup());
List groupList = userGroupService.selectBaseList(userGroupService.select(groupMap, new HashMap<>()));
if (groupList.size()<1){
return error(30000,"用户组不存在");
}
UserGroup userGroup = (UserGroup) groupList.get(0);
//查询用户审核状态
if (!StringUtils.isEmpty(userGroup.getSourceTable())){
String res = service.selectExamineState(userGroup.getSourceTable(),byUsername.getUserId());
if (res==null){
return error(30000,"用户不存在");
}
if (!res.equals("已通过")){
return error(30000,"该用户审核未通过");
}
}
//查询用户状态
if (byUsername.getState()!=1){
return error(30000,"用户非可用状态,不能登录");
}
String md5password = service.encryption(password);
if (byUsername.getPassword().equals(md5password)) {
// 存储Token到数据库
AccessToken accessToken = new AccessToken();
accessToken.setToken(UUID.randomUUID().toString().replaceAll("-", ""));
accessToken.setUser_id(byUsername.getUserId());
Duration duration = Duration.ofSeconds(7200L);
redisTemplate.opsForValue().set(accessToken.getToken(), accessToken,duration);
// 返回用户信息
JSONObject user = JSONObject.parseObject(JSONObject.toJSONString(byUsername));
user.put("token", accessToken.getToken());
JSONObject ret = new JSONObject();
ret.put("obj",user);
return success(ret);
} else {
return error(30000, "账号或密码不正确");
}
}
4.1.4赛事动态界面
用户可以查看赛事动态,在查询到自己想要了解的赛事动态的时候,可以进入查看详细的介绍,支持用户对喜欢的赛事动态进行收藏、点赞的功能。界面如下图所示。
图4-4赛事动态界面图
当用户在马拉松赛事志愿者管理系统界面想要进行培训考核,还可以进行查询、重置和添加的操作,岗位申请界面如下图所示。
图4-5岗位申请界面图
志愿者管理用户可以查询培训考核列表、培训考核添加的详情,还可以进行查询、重置增删等操作。培训考核如下图所示。
图4-6培训考核界面图
志愿者管理用户可以对志愿者用户做出评奖,在荣誉证书详情页,进行提交。荣誉证书如下图所示。
图4-7荣誉证书界面图
-
- 管理员功能模块的实现
4.3.1 管理员登录界面
管理员进入到系统登录界面,需要填写正确的登录名、密码、选择权限等信息输入准确无误后登录进入到系统操作界面。管理员的账号是在数据表表中直接设置生成的,不需要进行注册;修改密码:管理员可以随时修改自己进入系统的登录密码,以保证系统的安全性。管理员登录界面如下图所示。
图4-8管理员登录界面图
管理员可以查看后台首页、系统用户、轮播图管理、学习资源管理、培训考核管理、学习信息管理、考核信息管理、岗位申请管理、打卡信息管理、自评信息管理、荣誉证书管理、岗位信息管理、系统管理等,并且可以根据需要进行相应的操作,管理员功能界面如下图所示。
图4-9管理员功能界面图
管理员可以对系统中所有的用户角色进行管控,包含了管理员、志愿者用户、志愿者管理用户这三种角色,如果需要添加新的用户,点击页面中的“添加”按钮根据提示输入上用户信息,点击“提交”以后在对应的用户界面就可以查看到了,可以点击用户后面的“删除”按钮直接删除某一用户。系统用户管理界面如下图所示。
图4-10系统用户管理界面图
用户管理关键代码如下:
@PostMapping("/add")
@Transactional
public Map<String, Object> add(HttpServletRequest request) throws IOException {
service.insert(service.readBody(request.getReader()));
return success(1);
}
public Map<String, Object> addMap(Map<String,Object> map){
service.insert(map);
return success(1);
}
点击“轮播图”按钮会显示自己添加的轮播图,如果想要添加新的轮播图,点击“添加”按钮根据提示输入轮播图,点击“提交”后在轮播图界面就可以显示了,如果信息有错可以对轮播图进行更新维护,也可以直接删除某一轮播图,还可以管理评论信息,界面如下图所示。
图4-11轮播图管理界面图
轮播图管理关键代码如下:
@PostMapping("/set")
@Transactional
public Map<String, Object> set(HttpServletRequest request) throws IOException {
service.update(service.readQuery(request), service.readConfig(request), service.readBody(request.getReader()));
return success(1);
}
测试存在于软件开发进程中的最后一个阶段,它可以保证一个软件的开发质量是否符合设计者的初衷,也为程序的正式上线做了最后一道质量检测的工序。软件测试主要是控制各种条件、包括软件输出方式,使用模式和运行环境等,来评估一个系统或应用是否符合设计标准。在软件测试过程中,我们一般刻意的去制造错误和极端条件,不能仅依照正常模式允许,而是多去尝试那些意外的情况。
系统测试包括:用户登录功能测试、轮播图查看测试、发布岗位申请、荣誉证书搜索、密码修改功能测试,如表6-1、6-2、6-3、6-4、6-5所示:
表6-1 用户登录功能测试表
| 用例名称 | 用户登录系统 |
| 目的 | 测试用户通过正确的用户名和密码可否登录功能 |
| 前提 | 未登录的情况下 |
| 测试流程 | 1) 进入登录页面 2) 输入正确的用户名和密码 |
| 预期结果 | 用户名和密码正确的时候,跳转到登录成功界面,反之则显示错误信息,提示重新输入 |
| 实际结果 | 实际结果与预期结果一致 |
轮播图查看功能测试:
表6-2 轮播图查看功能测试表
| 用例名称 | 轮播图查看 |
| 目的 | 测试轮播图查看功能 |
| 前提 | 用户登录 |
| 测试流程 | 点击轮播图列表 |
| 预期结果 | 可以查看到所有轮播图 |
| 实际结果 | 实际结果与预期结果一致 |
志愿者管理用户发布岗位申请测试:
表6-3 志愿者管理用户发布岗位申请测试表
| 用例名称 | 岗位申请发布测试用例 |
| 目的 | 测试岗位申请发布功能 |
| 前提 | 用户正常登录情况下 |
| 测试流程 | 1)点击岗位申请管理,然后点击发布添加后并填写信息。 2)点击进行提交。 |
| 预期结果 | 提交以后,页面首页会显示新的岗位申请请 |
| 实际结果 | 实际结果与预期结果一致 |
荣誉证书搜索功能测试:
表6-4荣誉证书搜索功能测试表
| 用例名称 | 接荣誉证书搜索测试 |
| 目的 | 测试荣誉证书录搜索功能 |
| 前提 | 无 |
| 测试流程 | 1)在搜索框填入搜索关键字。 2)点击搜索按钮。 |
| 预期结果 | 页面显示包含有搜索关键字的荣誉证书 |
| 实际结果 | 实际结果与预期结果一致 |
密码修改功能测试:
表6-5 密码修改功能测试表
| 用例名称 | 密码修改测试用例 |
| 目的 | 测试管理员密码修改功能 |
| 前提 | 管理员用户正常登录情况下 |
| 测试流程 | 1)管理员密码修改并完成填写。 2)点击进行提交。 |
| 预期结果 | 使用新的密码可以登录 |
| 实际结果 | 实际结果与预期结果一致 |
经过对马拉松赛事志愿者管理系统的测试,我们已经完成了5大模块的检测,包括用户登录功能测试、轮播图查看测试、发布岗位申请、荣誉证书搜索、密码修改功能测试,这些功能为后续的推广运营提供了强有力的技术支持。
通过马拉松赛事志愿者管理系统的开发,本人巩固了之前学过的知识,如今将平时所学到的知识融合在设计中,在设计过程中,做了很多的准备,首先,在数据库系统的设计过程中,尤其是在数据库的工作原理、工作特点,对其深刻的讨论,与此同时,对于小型站点来说,最好服务器的选择,其次,利用所学的知识点分析所做的系统,并在此基础上设计。
目前本系统已经上线,正在试运行阶段,用户反馈良好,基本完成用户所需,试运行过程中没有出现阻断性问题,有一些不足和小问题也及时予以修正,系统上线后,为了保证数据的安全性,对系统进行了备份操作,系统备份是每两个月备份一次,数据库备份为每周备份一次,系统部署在租赁的云平台服务器中。
本次系统上线成功后,得到了用户的高度认可,但是在功能上和性能上还需做进一步的研究处理,使其有更高的性能和更好的用户体验。
系统在以后的升级过程中,需要解决一系列用户所提出的问题,例如打印过程中如何避免浏览器的兼容性问题,大量用户访问时,如何保持较高的响应速度,在系统今后的升级过程中将着重解决这些安全性问题。
参考文献
[1]Liu H .Comparative Application of Teaching Methods in C Language and JAVA Programming Courses[J].International Journal of New Developments in Education,2024,6(1):
[2]时广彬.我国马拉松志愿者体系存在的问题与出路[J].体育科技文献通报,2023,31(12):127-130.DOI:10.19379/j.cnki.issn.1005-0256.2023.12.031.
[3]梁媛,李佩,王兆红,等.马拉松赛事服务质量优化:模型构建与效能测度[J].沈阳体育学院学报,2023,42(06):15-21+101.
[4]Liang C .School Vehicle Management System Based on JAVA Language[J].Academic Journal of Computing Information Science,2023,6(9):
[5]殷海娟.成都马拉松赛事品牌塑造的优化策略研究[D].成都体育学院,2023.DOI:10.26987/d.cnki.gcdtc.2023.000254.
[6]张一伟.西安国际马拉松赛事后勤管理水平的提升研究[D].西安建筑科技大学,2023.DOI:10.27393/d.cnki.gxazu.2023.001165.
[7]赵胜旺.成都马拉松赛事志愿者的管理研究[D].四川师范大学,2023.DOI:10.27347/d.cnki.gssdu.2023.000593.
[8]Jessica E L ,Sanoussi M A Y ,Mehdi E C , et al.A comprehensive review of State-of-The-Art methods for Java code generation from Natural Language Text[J].Natural Language Processing Journal,2023,3
[9]张港雪.我国金牌马拉松赛事文化开发与推广研究[D].河南大学,2023.DOI:10.27114/d.cnki.ghnau.2023.001734.
[10]周宏洋.重庆马拉松赛事风险管理研究[D].西南医科大学,2023.DOI:10.27215/d.cnki.glzyu.2023.000133.
[11]丰煜轩.长春国际马拉松赛事风险管理研究[D].吉林体育学院,2023.DOI:10.27760/d.cnki.gjlxy.2023.000116.
[12]孙世超,袁吉.金牌马拉松赛事志愿者岗位设置要点分析[C]//中国大学生体育协会.第三十一届中国高校田径科研论文报告会论文专辑.空军航空大学航空基础学院航空体育系;吉林大学体育学院;,2023:4.DOI:10.26914/c.cnkihy.2023.030315.
[13]Tao Z ,Zhenjiang H .VoiceJava: A Syntax-Directed Voice Programming Language for Java[J].Electronics,2023,12(1):250-250.
[14]Yoshifumi B ,Hiroaki N .Understanding the relationships between motivation, constraints, and constraint negotiation in volunteer participation in a marathon event[J].Journal of Leisure Research,2022,53(5):728-747.
[15]蔡靖维.南昌马拉松赛事志愿者人力资源管理研究[D].江西财经大学,2022.DOI:10.27175/d.cnki.gjxcu.2022.000180.
[16]杨文露,蔡传明.马拉松志愿者动机实证研究[C]//江西省体育科学学会,全国学校体育联盟江西省分联盟,江西省体育学学科联盟,华东交通大学体育与健康学院.第三届“全民健身 科学运动”学术交流大会论文集.集美大学体育学院;,2021:3.DOI:10.26914/c.cnkihy.2021.048518.
[17]邵振刚,迟力榕.中日马拉松赛事志愿服务的比较研究[J].青少年研究与实践,2021,36(04):51-58.
[18]陀子晴.2020广州马拉松赛志愿者组织管理研究[J].当代体育科技,2021,11(25):173-176.DOI:10.16655/j.cnki.2095-2813.2104-1579-7376.
[19]刘晓彤.苏州市马拉松赛事志愿者组织管理研究[D].苏州大学,2020.DOI:10.27351/d.cnki.gszhu.2020.001033.
[20]何震宇.群众性体育赛事志愿者管理长效机制研究[D].上海体育学院,2020.DOI:10.27315/d.cnki.gstyx.2020.000046.
致 谢
伴随着设计的完成,大志愿者用户涯也随之即将结束。大学期间是我最珍惜的时光,大学时光中学会了很多,也成长了很多,这段时光中每一段回忆都刻在脑海中。感谢一起学习,一起成长同学们,和成长过程悉心教导的老师们,非常感激有你们的陪伴。
首先感谢我的指导老师,设计的完成离不开老师的一系列指导。在毕业设计的完成过程中,老师给出了很多中肯的建议,正是由于老师一丝不苟的工作态度,我的设计才能顺利的完成。
最后,感谢在大志愿者用户涯中每一位教导我的老师,是你们教给了我丰富的知识,更教会了我遇到问题时,如何去应对并解决。谢谢你们的帮助与支持。
请关注点赞+私信博主,免费领取项目源码
1047

被折叠的 条评论
为什么被折叠?



