基于springboot的出租房租赁系统的设计与实现
摘 要
随着城市化进程的不断推进,人口流动日益频繁,住房租赁需求逐渐增加。为了更好地满足人们对住房租赁服务的需求,本论文基于Spring Boot框架,设计并实现了一套出租房租赁系统。
首先,通过对市场需求和现有系统的调研,明确了系统的功能和性能要求。然后,采用Spring Boot框架作为系统的开发基础,充分利用其优势,简化了系统的开发流程。系统采用了前后端分离的架构,前端使用了现代化的前端技术,如Vue.js,以提供用户友好的界面和良好的用户体验。
在系统的功能设计上,考虑了用户注册、登录、房源筛查、租赁合同管理等核心功能,并通过细致的数据库设计和数据模型建立,实现了系统的高效运行。同时,为了提高系统的稳定性和可扩展性,引入了缓存、消息队列等技术,优化了系统的性能。
在实际实现过程中,通过多次测试和优化,确保了系统的稳定性和安全性。最终,通过实际应用测试,验证了系统在满足用户需求、提高租赁效率等方面的优越性能。
综上所述,本论文基于Spring Boot框架设计并实现的出租房租赁系统,不仅满足了市场需求,提高了租赁服务的效率,同时也具备了良好的稳定性和可扩展性,为推动住房租赁服务的数字化和智能化发展提供了一种可行的解决方案。
关键词:出租房租赁系统;springboot;Mysql;Java
Design and Implementation of a Rental Housing System
Based on Springboot
Abstract
With the continuous advancement of urbanization, population mobility is becoming increasingly frequent, and the demand for housing rental is gradually increasing. In order to better meet people's needs for housing rental services, this paper designs and implements a rental housing rental system based on the Spring Boot framework.
Firstly, by conducting research on market demand and existing systems, the functional and performance requirements of the system have been clarified. Then, the Spring Boot framework was adopted as the development foundation of the system, fully utilizing its advantages and simplifying the development process of the system. The system adopts a front-end and back-end separation architecture, with modern front-end technologies such as Vue.js used to provide a user-friendly interface and a good user experience.
In terms of system functional design, core functions such as user registration, login, housing screening, and lease contract management were considered, and efficient operation of the system was achieved through meticulous database design and data model establishment. At the same time, in order to improve the stability and scalability of the system, technologies such as caching and message queuing have been introduced to optimize the performance of the system.
In the actual implementation process, the stability and security of the system were ensured through multiple tests and optimizations. Finally, through practical application testing, the superior performance of the system in meeting user needs and improving leasing efficiency was verified.
In summary, the rental housing rental system designed and implemented in this paper based on the Spring Boot framework not only meets market demand and improves the efficiency of rental services, but also has good stability and scalability, providing a feasible solution for promoting the digital and intelligent development of housing rental services.
Keywords: rental housing rental system; Springboot; MySQL; Java
目录
第1章 引言
随着城市化的快速发展,人口流动增加和就业机会的集中,住房租赁成为了现代社会中不可或缺的一部分。传统的房屋租赁方式已经不能满足日益增长的租赁需求,因此需要更加高效、便捷、智能的出租房租赁系统来满足市场需求。
在这一背景下,本论文选择以Spring Boot框架为基础进行研究和设计,旨在构建一套功能完善、性能卓越的出租房租赁系统,以推动住房租赁服务的数字化和智能化发展。以下是本研究的主要背景和意义:
(1)市场需求: 随着城市人口增加和流动加剧,对于住房租赁服务的需求持续增长。设计一个基于Spring Boot的系统可以更好地适应市场需求,提供更灵活、高效的租赁服务。
(2)现代化技术应用: 采用Spring Boot框架和现代化的前端技术,如Vue.js,能够使系统在开发过程中更具效率和灵活性,同时提供用户友好的界面和良好的用户体验。
(3)前后端分离架构: 通过前后端分离的架构,系统可以更好地实现模块化开发,提高开发和维护效率,同时使系统更易于扩展和升级。
(4)数据库设计和数据模型建立: 细致的数据库设计和数据模型建立有助于系统的高效运行,提高对用户信息、房源信息等数据的管理和查询效率。
(5)性能优化和稳定性提升: 引入缓存、消息队列等技术,对系统进行性能优化,提高系统的稳定性和可扩展性,从而更好地应对大规模用户和复杂业务场景。
(6)推动租赁服务数字化和智能化: 通过设计和实现一套出租房租赁系统,本研究旨在推动租赁服务的数字化和智能化发展,提高租赁效率,减少资源浪费,促进住房租赁市场的良性发展。
综上所述,本论文的研究背景和意义在于积极响应社会需求,通过先进的技术手段构建一套切实可行的出租房租赁系统,为提升住房租赁服务质量和效率提供可行的解决方案,为相关领域的研究和实践提供有益参考。
在住房租赁系统领域,国内外学者已经进行了大量的研究和实践,涉及到系统架构、技术选择、用户体验等方面。
在国内,随着互联网的快速发展,住房租赁平台逐渐崛起。一些知名互联网公司已经推出了租房服务平台,提供了在线发布房源、租赁订单管理等功能。然而,由于市场差异和需求多样化,仍有许多机会和挑战等待解决。
国内研究者主要关注住房租赁服务的数字化、智能化和用户体验等方向,采用了一些先进的技术手段,如云计算、大数据分析等,以提高系统的性能和用户满意度。
在国外,一些发达国家的城市已经建立了完善的住房租赁体系。研究者们关注系统的全球适用性和跨国操作,以便更好地满足不同国家和地区的租房需求。
国外的研究者还注重社会责任和可持续性,通过技术手段解决住房资源分配不均、租房信息不对称等问题,促进租房市场的良性竞争和可持续发展。
在技术方面,国内外研究者普遍关注前后端分离架构、微服务架构和容器化技术的应用。这些技术可以提高系统的灵活性、可维护性和扩展性。智能化技术如人工智能、机器学习也在租房系统中得到应用,用于用户行为分析、推荐系统和风险评估等方面,以提供个性化的租房体验。
研究者们普遍认为,住房租赁系统面临着信息不对称、信任建设、法规合规等多方面的挑战。同时,通过技术创新和合作机制的建立,这些挑战也带来了发展的机遇。
通过对国内外研究现状的分析,本论文在设计与实现出租房租赁系统时可以借鉴先进的技术和经验,同时充分考虑本土市场特点,以更好地满足用户需求。
第一章是绪论,本文章的开头部分,对本题目的研究背景和研究意义等一些做文字性的描述。
第二章研究了基于springboot的出租房租赁系统的所采用的开发技术和开发工具。
第三章是系统分析部分,包括系统总体需求描述、功能性角度分析系统需求、非功能性等各个方面分析系统是否可以实现。
第四章是系统设计部分,本文章的重要部分,提供了系统架构的详细设计和一些主要功能模块的设计说明。
第五章是系统的具体实现,介绍系统的各个模块的具体实现。
第六章在前几章的基础上对系统进行测试和运行。
最后对系统进行了认真的总结,以此对未来有一个新的展望。
第2章 相关技术介绍
本系统前端框架采用了比较流行的渐进式JavaScript框架Vue.js。使用Vue-Router和Vuex实现动态路由和全局状态管理,Ajax实现前后端通信,Element UI组件库使页面快速成型。后端部分:采用springboot作为开发框架,同时集成MyBatis、Redis等相关技术。
MVVM是Model-View-ViewModel的简写。它本质上就是MVC 的改进版。MVVM 就是将其中的View 的状态和行为抽象化,让我们将视图 UI 和业务逻辑分开。当然这些事 ViewModel 已经帮我们做了,它可以取出 Model 的数据同时帮忙处理 View 中由于需要展示内容而涉及的业务逻辑。微软的WPF带来了新的技术体验,如Silverlight、音频、视频、3D、动画……,这导致了软件UI层更加细节化、可定制化。同时,在技术层面,WPF也带来了 诸如Binding、Dependency Property、Routed Events、Command、DataTemplate、ControlTemplate等新特性。MVVM(Model-View-ViewModel)框架的由来便是MVP(Model-View-Presenter)模式与WPF结合的应用方式时发展演变过来的一种新型架构框架。它立足于原有MVP框架并且把WPF的新特性糅合进去,以应对客户日益复杂的需求变化。
科技的进步,给日常带来许多便利:教室的投影器用到了虚拟成像技术,数码相机用到了光电检测技术,比如超市货物进出库的记录需要一个信息仓库。这个信息仓库就是数据库,而这次的花谷花卉科普系统也需要这项技术的支持。
用MySQL这个软件,是因为它能接受多个使用者访问,而且里面存在Archive等。它会先把数据进行分类,然后分别保存在表里,这样的特别操作就会提高数据管理系统自身的速度,让数据库能被灵活运用。MySQL的代码是公开的,而且允许别人二次编译升级。这个特点能够降低使用者的成本,再搭配合适的软件后形成一个良好的网站系统。虽然它有缺点,但是综合各方面来说,它是使用者的主流运用的对象。
B/S(Browser/Server)比前身架构更为省事的架构。它借助Web server完成数据的传递交流。只需要下载浏览器作为客户端,那么工作就达到“瘦身”效果, 不需要考虑不停装软件的问题。
Spring框架是Java平台上的一种开源应用框架,提供具有控制反转特性的容器。尽管Spring框架自身对编程模型没有限制,但其在Java应用中的频繁使用让它备受青睐,以至于后来让它作为EJB(EnterpriseJavaBeans)模型的补充,甚至是替补。Spring框架为开发提供了一系列的解决方案,比如利用控制反转的核心特性,并通过依赖注入实现控制反转来实现管理对象生命周期容器化,利用面向切面编程进行声明式的事务管理,整合多种持久化技术管理数据访问,提供大量优秀的Web框架方便开发等等。Spring框架具有控制反转(IOC)特性,IOC旨在方便项目维护和测试,它提供了一种通过Java的反射机制对Java对象进行统一的配置和管理的方法。Spring框架利用容器管理对象的生命周期,容器可以通过扫描XML文件或类上特定Java注解来配置对象,开发者可以通过依赖查找或依赖注入来获得对象。Spring框架具有面向切面编程(AOP)框架,SpringAOP框架基于代理模式,同时运行时可配置;AOP框架主要针对模块之间的交叉关注点进行模块化。Spring框架的AOP框架仅提供基本的AOP特性,虽无法与AspectJ框架相比,但通过与AspectJ的集成,也可以满足基本需求。Spring框架下的事务管理、远程访问等功能均可以通过使用SpringAOP技术实现。Spring的事务管理框架为Java平台带来了一种抽象机制,使本地和全局事务以及嵌套事务能够与保存点一起工作,并且几乎可以在Java平台的任何环境中工作。Spring集成多种事务模板,系统可以通过事务模板、XML或Java注解进行事务配置,并且事务框架集成了消息传递和缓存等功能。Spring的数据访问框架解决了开发人员在应用程序中使用数据库时遇到的常见困难。它不仅对Java:JDBC、iBATS/MyBATIs、Hibernate、Java数据对象(JDO)、ApacheOJB和ApacheCayne等所有流行的数据访问框架中提供支持,同时还可以与Spring的事务管理一起使用,为数据访问提供了灵活的抽象。Spring框架最初是没有打算构建一个自己的WebMVC框架,其开发人员在开发过程中认为现有的StrutsWeb框架的呈现层和请求处理层之间以及请求处理层和模型之间的分离不够,于是创建了SpringMVC。
Vue.js是一套构建用户界面的渐进式框架。与其他重量级框架不同的是,Vue采用自底向上增量开发的设计。Vue 的核心库只关注视图层,并且非常容易学习,非常容易与其它库或已有项目整合。另一方面,Vue 完全有能力驱动采用单文件组件和Vue生态系统支持的库开发的复杂单页应用。
Vue.js 的目标是通过尽可能简单的 API 实现响应的数据绑定和组合的视图组件。
Vue.js 自身不是一个全能框架——它只聚焦于视图层。因此它非常容易学习,非常容易与其它库或已有项目整合。另一方面,在与相关工具和支持库一起使用时,Vue.js 也能驱动复杂的单页应用。
第3章 系统分析
基于springboot的出租房租赁系统在数据的存储上使用的MYSQL数据库,在基于springboot的出租房租赁系统开发中使用了JAVA、HTML、TOMCAT、springboot这些开发工具的使用,能够给我们的编写工作带来许多的便利。系统使用B/S模式进行开发,使系统的可扩展性和维护性更佳,减少系统配置代码,简化编程代码,目前B/S模式是目前最受欢迎的一种模式。
在项目上使用的工具大部分都是是当下流行开源免费的,所以在开发前期,开发时用于项目的经费将会大大降低,不会让开发该软件在项目启动期受到经费的影响,所以经济上还是可行的。尽量用最少的花费去满足用户的需求。省下经费用于人工费,以及设备费用。将在无纸化,高效率的道路上越走越远。
本系统实现功能的操作很简单,普通电脑的常见配置就可以运行本软件,并且只要粗通电脑使用的基本常识就可以流畅的使用本软件。电脑具备连接互联网的能力,并且可以正常访问系统,并不需要操作者有什么高超的能力,只需了解业务流程,并且按照专业知识进行正确操作即可,所以基于springboot的出租房租赁系统具备操作可行性。
在系统开发设计前,应该对功能做初步设想,清楚这个管理系统有什么板块,每个板块有什么功能,整体的设计是否满足使用者的需求,接着对所开发的系统功能进行的详细分析总结,从而设计出完整的系统并将其实现。管理员、房东用户、普通用户的交流分析,使其达到最佳理解程度,使系统功能达到最佳。
普通用户用例图如下所示。

图3-1 普通用户用例图
管理员用例图如下所示。

图3-2 管理员用例图
房东用户用例图如下所示。

图3-3 房东用户用例图
基于springboot的出租房租赁系统的非功能性需求比如系统的安全性怎么样,可靠性怎么样,性能怎么样,可拓展性怎么样等。具体可以表示在如下3.1表格中:
表3.1 基于springboot的出租房租赁系统非功能需求表
| 安全性 | 主要指基于springboot的出租房租赁系统数据库的安装,数据库的使用和密码的设定必须合乎规范。 |
| 可靠性 | 可靠性是指基于springboot的出租房租赁系统能够安装用户的指示进行操作,经过测试,可靠性90%以上。 |
| 性能 | 性能是影响基于springboot的出租房租赁系统占据市场的必要条件,所以性能最好要佳才好。 |
| 可扩展性 | 比如数据库预留多个属性,比如接口的使用等确保了系统的非功能性需求。 |
| 易用性 | 用户只要跟着基于springboot的出租房租赁系统的页面展示内容进行操作,就可以了。 |
| 可维护性 | 基于springboot的出租房租赁系统开发的可维护性是非常重要的,经过测试,可维护性没有问题 |
第4章 系统设计
4.1系统概述
进过系统的分析后,就开始记性系统的设计,系统设计包含总体设计和详细设计。总体设计只是一个大体的设计,经过了总体设计,我们能够划分出系统的一些东西,例如文件、文档、数据等。而且我们通过总体设计,大致可以划分出了程序的模块,以及功能。但是只是一个初步的分类,并没有真正的实现。
整体设计,只是一个初步设计,而且,对于一个项目,我们可以进行多个整体设计,通过对比,包括性能的对比、成本的对比、效益的对比,来最终确定一个最优的设计方案,选择优秀的整体设计可以降低开发成本,增加公司效益,从这一点来讲,整体设计还是非常重要的。
基于springboot的出租房租赁系统工作原理图如图4.1所示:

图4-1 系统工作原理图
系统设计的目的是分析系统包括的所有功能结构,为开发人员设计开发和实现系统做好准备工作。经过前期的需求调查、分析和整理之后,确定的总体需求主要包括多个模块,分别是:系统用户(管理员、普通用户、房东用户)、房源筛查管理(房源筛查列表、房源筛查添加)、房源类型管理(房源类型列表、房源类型添加)、租房申请管理、租赁合同管理、房屋报修管理(房屋报修列表、房屋报修添加)、系统管理、通知公告管理、资源管理(新闻列表、新闻分类列表)。系统整体角色分为三个部分,一是普通用户、二是房东用户、最后是管理员。权限分布也是很明显,普通用户是在除去浏览信息之外还具有查询和管理账户信息、房源筛查、租房申请、租赁合同、房屋报修等权限;管理员是最高权限拥有者。
系统功能结构图如下图所示。
图4-2系统功能结构图
用户管理模块
该模块是为所有用户登录设计的,如普通用户和房东用户登录后只能进行自己的普通功能操作(如个人信息修改),管理员登录后有不同的权限,管理员能对整个系统的数据进行管理,主要是用户的登录权限以及用户登录后在系统里的操作权限。
房源筛查模块
房东用户和管理员可以添加房源信息,管理员负责审核房东提交的房源筛查信息,普通用户可以查看所有的房源信息,管理员对房源筛查信息拥有维护和管理功能。
租房申请模块
用户来录入租房申请数据,点击申请按钮,依次填写要录入的租房申请数据,点击提交按钮,将数据提交至数据库,然后刷新租房申请数据页面,每条数据右边有删除和编辑按钮,来完成相应的删除和更新功能。
租房合同管理模块
房东录入租赁合同的租房押金、水费电费、租赁日期,上传租赁合同pdf,用户可以查看和下载租房合同,管理员对租赁合同信息拥有维护和管理功能。
房屋报修管理模块
操作人来录入房屋报修信息数据,点击房屋报修录入按钮,依次填写要录入的房屋报修信息数据,点击提交按钮,将数据提交至数据库,然后刷新房屋报修数据页面,每条数据右边有删除和编辑按钮,来完成相应的删除和更新功能。
通知公告管理模块
管理员点击通知公告管理菜单,点击通知添加子菜单,添加公告信息数据,填写标题、内容、类别、图片,提交成功后,公告信息数据页面刷新,新数据成功载入页面。
系统管理模块
用户点击“轮播图”可以查看到系统中的轮播图信息,管理员如果想要添加新的轮播图,点击“添加”按钮,根据提示输入上轮播图信息,点击“提交”按钮,信息没有错误的话,添加就完成了,如果轮播图信息有误,可以对轮播图更新维护,也可以直接删除某一轮播图
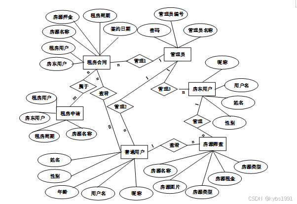
对于一个要开发的系统来说,E-R图可以让别人能更快更轻松的了解此系统的事务及它们之间的关系。根据系统分析阶段所得出的结论确定了在基于springboot的出租房租赁系统中存在着多个实体分别是用教练房东、管理员、普通用户、租房申请、租房合同、房屋报修。
系统总体ER图如下图所示。
图4-4系统总体ER图
数据库逻辑结构就是将E-R图在数据库中用具体的字段进行描述。用字段和数据类型描述来使对象特征实体化,最后形成具有一定逻辑关系的数据库表结构。基于springboot的出租房租赁系统所需要的部分数据结构表如下表所示。
表access_token (登陆访问时长)
| 编号 | 名称 | 数据类型 | 长度 | 小数位 | 允许空值 | 主键 | 默认值 | 说明 |
| 1 | token_id | int | 10 | 0 | N | Y | 临时访问牌ID | |
| 2 | token | varchar | 64 | 0 | Y | N | 临时访问牌 | |
| 3 | info | text | 65535 | 0 | Y | N | ||
| 4 | maxage | int | 10 | 0 | N | N | 2 | 最大寿命:默认2小时 |
| 5 | create_time | timestamp | 19 | 0 | N | N | CURRENT_TIMESTAMP | 创建时间: |
| 6 | update_time | timestamp | 19 | 0 | N | N | CURRENT_TIMESTAMP | 更新时间: |
| 7 | user_id | int | 10 | 0 | N | N | 0 | 用户编号: |
| 编号 | 名称 | 数据类型 | 长度 | 小数位 | 允许空值 | 主键 | 默认值 | 说明 |
| 1 | article_id | mediumint | 8 | 0 | N | Y | 文章id:[0,8388607] | |
| 2 | title | varchar | 125 | 0 | N | Y | 标题:[0,125]用于文章和html的title标签中 | |
| 3 | type | varchar | 64 | 0 | N | N | 0 | 文章分类:[0,1000]用来搜索指定类型的文章 |
| 4 | hits | int | 10 | 0 | N | N | 0 | 点击数:[0,1000000000]访问这篇文章的人次 |
| 5 | praise_len | int | 10 | 0 | N | N | 0 | 点赞数 |
| 6 | create_time | timestamp | 19 | 0 | N | N | CURRENT_TIMESTAMP | 创建时间: |
| 7 | update_time | timestamp | 19 | 0 | N | N | CURRENT_TIMESTAMP | 更新时间: |
| 8 | source | varchar | 255 | 0 | Y | N | 来源:[0,255]文章的出处 | |
| 9 | url | varchar | 255 | 0 | Y | N | 来源地址:[0,255]用于跳转到发布该文章的网站 | |
| 10 | tag | varchar | 255 | 0 | Y | N | 标签:[0,255]用于标注文章所属相关内容,多个标签用空格隔开 | |
| 11 | content | longtext | 2147483647 | 0 | Y | N | 正文:文章的主体内容 | |
| 12 | img | varchar | 255 | 0 | Y | N | 封面图 | |
| 13 | description | text | 65535 | 0 | Y | N | 文章描述 |
| 编号 | 名称 | 数据类型 | 长度 | 小数位 | 允许空值 | 主键 | 默认值 | 说明 |
| 1 | type_id | smallint | 5 | 0 | N | Y | 分类ID:[0,10000] | |
| 2 | display | smallint | 5 | 0 | N | N | 100 | 显示顺序:[0,1000]决定分类显示的先后顺序 |
| 3 | name | varchar | 16 | 0 | N | N | 分类名称:[2,16] | |
| 4 | father_id | smallint | 5 | 0 | N | N | 0 | 上级分类ID:[0,32767] |
| 5 | description | varchar | 255 | 0 | Y | N | 描述:[0,255]描述该分类的作用 | |
| 6 | icon | text | 65535 | 0 | Y | N | 分类图标: | |
| 7 | url | varchar | 255 | 0 | Y | N | 外链地址:[0,255]如果该分类是跳转到其他网站的情况下,就在该URL上设置 | |
| 8 | create_time | timestamp | 19 | 0 | N | N | CURRENT_TIMESTAMP | 创建时间: |
| 9 | update_time | timestamp | 19 | 0 | N | N | CURRENT_TIMESTAMP | 更新时间: |
| 编号 | 名称 | 数据类型 | 长度 | 小数位 | 允许空值 | 主键 | 默认值 | 说明 |
| 1 | auth_id | int | 10 | 0 | N | Y | 授权ID: | |
| 2 | user_group | varchar | 64 | 0 | Y | N | 用户组: | |
| 3 | mod_name | varchar | 64 | 0 | Y | N | 模块名: | |
| 4 | table_name | varchar | 64 | 0 | Y | N | 表名: | |
| 5 | page_title | varchar | 255 | 0 | Y | N | 页面标题: | |
| 6 | path | varchar | 255 | 0 | Y | N | 路由路径: | |
| 7 | position | varchar | 32 | 0 | Y | N | 位置: | |
| 8 | mode | varchar | 32 | 0 | N | N | _blank | 跳转方式: |
| 9 | add | tinyint | 3 | 0 | N | N | 1 | 是否可增加: |
| 10 | del | tinyint | 3 | 0 | N | N | 1 | 是否可删除: |
| 11 | set | tinyint | 3 | 0 | N | N | 1 | 是否可修改: |
| 12 | get | tinyint | 3 | 0 | N | N | 1 | 是否可查看: |
| 13 | field_add | text | 65535 | 0 | Y | N | 添加字段: | |
| 14 | field_set | text | 65535 | 0 | Y | N | 修改字段: | |
| 15 | field_get | text | 65535 | 0 | Y | N | 查询字段: | |
| 16 | table_nav_name | varchar | 500 | 0 | Y | N | 跨表导航名称: | |
| 17 | table_nav | varchar | 500 | 0 | Y | N | 跨表导航: | |
| 18 | option | text | 65535 | 0 | Y | N | 配置: | |
| 19 | create_time | timestamp | 19 | 0 | N | N | CURRENT_TIMESTAMP | 创建时间: |
| 20 | update_time | timestamp | 19 | 0 | N | N | CURRENT_TIMESTAMP | 更新时间: |
| 编号 | 名称 | 数据类型 | 长度 | 小数位 | 允许空值 | 主键 | 默认值 | 说明 |
| 1 | collect_id | int | 10 | 0 | N | Y | 收藏ID: | |
| 2 | user_id | int | 10 | 0 | N | N | 0 | 收藏人ID: |
| 3 | source_table | varchar | 255 | 0 | Y | N | 来源表: | |
| 4 | source_field | varchar | 255 | 0 | Y | N | 来源字段: | |
| 5 | source_id | int | 10 | 0 | N | N | 0 | 来源ID: |
| 6 | title | varchar | 255 | 0 | Y | N | 标题: | |
| 7 | img | varchar | 255 | 0 | Y | N | 封面: | |
| 8 | create_time | timestamp | 19 | 0 | N | N | CURRENT_TIMESTAMP | 创建时间: |
| 9 | update_time | timestamp | 19 | 0 | N | N | CURRENT_TIMESTAMP | 更新时间: |
| 编号 | 名称 | 数据类型 | 长度 | 小数位 | 允许空值 | 主键 | 默认值 | 说明 |
| 1 | comment_id | int | 10 | 0 | N | Y | 评论ID: | |
| 2 | user_id | int | 10 | 0 | N | N | 0 | 评论人ID: |
| 3 | reply_to_id | int | 10 | 0 | N | N | 0 | 回复评论ID:空为0 |
| 4 | content | longtext | 2147483647 | 0 | Y | N | 内容: | |
| 5 | nickname | varchar | 255 | 0 | Y | N | 昵称: | |
| 6 | avatar | varchar | 255 | 0 | Y | N | 头像地址:[0,255] | |
| 7 | create_time | timestamp | 19 | 0 | N | N | CURRENT_TIMESTAMP | 创建时间: |
| 8 | update_time | timestamp | 19 | 0 | N | N | CURRENT_TIMESTAMP | 更新时间: |
| 9 | source_table | varchar | 255 | 0 | Y | N | 来源表: | |
| 10 | source_field | varchar | 255 | 0 | Y | N | 来源字段: | |
| 11 | source_id | int | 10 | 0 | N | N | 0 | 来源ID: |
| 编号 | 名称 | 数据类型 | 长度 | 小数位 | 允许空值 | 主键 | 默认值 | 说明 |
| 1 | hits_id | int | 10 | 0 | N | Y | 点赞ID: | |
| 2 | user_id | int | 10 | 0 | N | N | 0 | 点赞人: |
| 3 | create_time | timestamp | 19 | 0 | N | N | CURRENT_TIMESTAMP | 创建时间: |
| 4 | update_time | timestamp | 19 | 0 | N | N | CURRENT_TIMESTAMP | 更新时间: |
| 5 | source_table | varchar | 255 | 0 | Y | N | 来源表: | |
| 6 | source_field | varchar | 255 | 0 | Y | N | 来源字段: | |
| 7 | source_id | int | 10 | 0 | N | N | 0 | 来源ID: |
| 编号 | 名称 | 数据类型 | 长度 | 小数位 | 允许空值 | 主键 | 默认值 | 说明 |
| 1 | house_repair_report_id | int | 10 | 0 | N | Y | 房屋报修ID | |
| 2 | rental_users | int | 10 | 0 | Y | N | 0 | 租房用户 |
| 3 | user_name | varchar | 64 | 0 | Y | N | 用户名称 | |
| 4 | landlord_users | int | 10 | 0 | Y | N | 0 | 房东用户 |
| 5 | property_name | varchar | 64 | 0 | Y | N | 房源名称 | |
| 6 | repair_content | text | 65535 | 0 | Y | N | 报修内容 | |
| 7 | repair_date | date | 10 | 0 | Y | N | 报修日期 | |
| 8 | examine_state | varchar | 16 | 0 | N | N | 未审核 | 审核状态 |
| 9 | examine_reply | varchar | 16 | 0 | Y | N | 审核回复 | |
| 10 | create_time | datetime | 19 | 0 | N | N | CURRENT_TIMESTAMP | 创建时间 |
| 11 | update_time | timestamp | 19 | 0 | N | N | CURRENT_TIMESTAMP | 更新时间 |
| 编号 | 名称 | 数据类型 | 长度 | 小数位 | 允许空值 | 主键 | 默认值 | 说明 |
| 1 | housing_screening_id | int | 10 | 0 | N | Y | 房源筛查ID | |
| 2 | landlord_users | int | 10 | 0 | Y | N | 0 | 房东用户 |
| 3 | landlord_name | varchar | 64 | 0 | Y | N | 房东名称 | |
| 4 | property_name | varchar | 64 | 0 | Y | N | 房源名称 | |
| 5 | property_images | varchar | 255 | 0 | Y | N | 房源图片 | |
| 6 | property_address | varchar | 64 | 0 | Y | N | 房源地址 | |
| 7 | property_type | varchar | 64 | 0 | Y | N | 房源类型 | |
| 8 | housing_area | varchar | 64 | 0 | Y | N | 房源面积 | |
| 9 | housing_rental | int | 10 | 0 | Y | N | 0 | 房源租金 |
| 10 | housing_allocation | text | 65535 | 0 | Y | N | 房源配置 | |
| 11 | hits | int | 10 | 0 | N | N | 0 | 点击数 |
| 12 | praise_len | int | 10 | 0 | N | N | 0 | 点赞数 |
| 13 | examine_state | varchar | 16 | 0 | N | N | 未审核 | 审核状态 |
| 14 | create_time | datetime | 19 | 0 | N | N | CURRENT_TIMESTAMP | 创建时间 |
| 15 | update_time | timestamp | 19 | 0 | N | N | CURRENT_TIMESTAMP | 更新时间 |
| 编号 | 名称 | 数据类型 | 长度 | 小数位 | 允许空值 | 主键 | 默认值 | 说明 |
| 1 | landlord_users_id | int | 10 | 0 | N | Y | 房东用户ID | |
| 2 | landlord_name | varchar | 64 | 0 | Y | N | 房东名称 | |
| 3 | contact_information | varchar | 64 | 0 | Y | N | 联系方式 | |
| 4 | id_number | varchar | 255 | 0 | Y | N | 身份证号 | |
| 5 | examine_state | varchar | 16 | 0 | N | N | 已通过 | 审核状态 |
| 6 | user_id | int | 10 | 0 | N | N | 0 | 用户ID |
| 7 | create_time | datetime | 19 | 0 | N | N | CURRENT_TIMESTAMP | 创建时间 |
| 8 | update_time | timestamp | 19 | 0 | N | N | CURRENT_TIMESTAMP | 更新时间 |
| 编号 | 名称 | 数据类型 | 长度 | 小数位 | 允许空值 | 主键 | 默认值 | 说明 |
| 1 | lease_contract_id | int | 10 | 0 | N | Y | 租赁合同ID | |
| 2 | landlord_users | int | 10 | 0 | Y | N | 0 | 房东用户 |
| 3 | landlord_name | varchar | 64 | 0 | Y | N | 房东名称 | |
| 4 | rental_users | int | 10 | 0 | Y | N | 0 | 租房用户 |
| 5 | user_name | varchar | 64 | 0 | Y | N | 用户名称 | |
| 6 | property_name | varchar | 64 | 0 | Y | N | 房源名称 | |
| 7 | property_type | varchar | 64 | 0 | Y | N | 房源类型 | |
| 8 | housing_area | varchar | 64 | 0 | Y | N | 房源面积 | |
| 9 | housing_rental | varchar | 64 | 0 | Y | N | 房源租金 | |
| 10 | housing_deposit | int | 10 | 0 | Y | N | 0 | 房源押金 |
| 11 | housing_allocation | varchar | 64 | 0 | Y | N | 房源配置 | |
| 12 | rental_cycle | varchar | 64 | 0 | Y | N | 租房周期 | |
| 13 | water_and_electricity_bills | varchar | 64 | 0 | Y | N | 水费电费 | |
| 14 | signing_date | date | 10 | 0 | Y | N | 签约日期 | |
| 15 | lease_contract | varchar | 255 | 0 | Y | N | 租赁合同 | |
| 16 | create_time | datetime | 19 | 0 | N | N | CURRENT_TIMESTAMP | 创建时间 |
| 17 | update_time | timestamp | 19 | 0 | N | N | CURRENT_TIMESTAMP | 更新时间 |
| 编号 | 名称 | 数据类型 | 长度 | 小数位 | 允许空值 | 主键 | 默认值 | 说明 |
| 1 | notice_id | mediumint | 8 | 0 | N | Y | 公告id: | |
| 2 | title | varchar | 125 | 0 | N | N | 标题: | |
| 3 | content | longtext | 2147483647 | 0 | Y | N | 正文: | |
| 4 | create_time | timestamp | 19 | 0 | N | N | CURRENT_TIMESTAMP | 创建时间: |
| 5 | update_time | timestamp | 19 | 0 | N | N | CURRENT_TIMESTAMP | 更新时间: |
| 编号 | 名称 | 数据类型 | 长度 | 小数位 | 允许空值 | 主键 | 默认值 | 说明 |
| 1 | praise_id | int | 10 | 0 | N | Y | 点赞ID: | |
| 2 | user_id | int | 10 | 0 | N | N | 0 | 点赞人: |
| 3 | create_time | timestamp | 19 | 0 | N | N | CURRENT_TIMESTAMP | 创建时间: |
| 4 | update_time | timestamp | 19 | 0 | N | N | CURRENT_TIMESTAMP | 更新时间: |
| 5 | source_table | varchar | 255 | 0 | Y | N | 来源表: | |
| 6 | source_field | varchar | 255 | 0 | Y | N | 来源字段: | |
| 7 | source_id | int | 10 | 0 | N | N | 0 | 来源ID: |
| 8 | status | bit | 1 | 0 | N | N | 1 | 点赞状态:1为点赞,0已取消 |
| 编号 | 名称 | 数据类型 | 长度 | 小数位 | 允许空值 | 主键 | 默认值 | 说明 |
| 1 | property_type_id | int | 10 | 0 | N | Y | 房源类型ID | |
| 2 | property_type | varchar | 64 | 0 | Y | N | 房源类型 | |
| 3 | create_time | datetime | 19 | 0 | N | N | CURRENT_TIMESTAMP | 创建时间 |
| 4 | update_time | timestamp | 19 | 0 | N | N | CURRENT_TIMESTAMP | 更新时间 |
| 编号 | 名称 | 数据类型 | 长度 | 小数位 | 允许空值 | 主键 | 默认值 | 说明 |
| 1 | regular_users_id | int | 10 | 0 | N | Y | 普通用户ID | |
| 2 | user_name | varchar | 64 | 0 | Y | N | 用户名称 | |
| 3 | contact_information | varchar | 64 | 0 | Y | N | 联系方式 | |
| 4 | id_number | varchar | 255 | 0 | Y | N | 身份证号 | |
| 5 | examine_state | varchar | 16 | 0 | N | N | 已通过 | 审核状态 |
| 6 | user_id | int | 10 | 0 | N | N | 0 | 用户ID |
| 7 | create_time | datetime | 19 | 0 | N | N | CURRENT_TIMESTAMP | 创建时间 |
| 8 | update_time | timestamp | 19 | 0 | N | N | CURRENT_TIMESTAMP | 更新时间 |
| 编号 | 名称 | 数据类型 | 长度 | 小数位 | 允许空值 | 主键 | 默认值 | 说明 |
| 1 | rental_application_id | int | 10 | 0 | N | Y | 租房申请ID | |
| 2 | rental_users | int | 10 | 0 | Y | N | 0 | 租房用户 |
| 3 | user_name | varchar | 64 | 0 | Y | N | 用户名称 | |
| 4 | landlord_users | int | 10 | 0 | Y | N | 0 | 房东用户 |
| 5 | landlord_name | varchar | 64 | 0 | Y | N | 房东名称 | |
| 6 | property_name | varchar | 64 | 0 | Y | N | 房源名称 | |
| 7 | property_type | varchar | 64 | 0 | Y | N | 房源类型 | |
| 8 | housing_area | varchar | 64 | 0 | Y | N | 房源面积 | |
| 9 | housing_rental | varchar | 64 | 0 | Y | N | 房源租金 | |
| 10 | housing_allocation | varchar | 64 | 0 | Y | N | 房源配置 | |
| 11 | rental_cycle | varchar | 64 | 0 | Y | N | 租房周期 | |
| 12 | examine_state | varchar | 16 | 0 | N | N | 未审核 | 审核状态 |
| 13 | create_time | datetime | 19 | 0 | N | N | CURRENT_TIMESTAMP | 创建时间 |
| 14 | update_time | timestamp | 19 | 0 | N | N | CURRENT_TIMESTAMP | 更新时间 |
| 编号 | 名称 | 数据类型 | 长度 | 小数位 | 允许空值 | 主键 | 默认值 | 说明 |
| 1 | sensitive_vocabulary_id | int | 10 | 0 | N | Y | 敏感词汇ID | |
| 2 | sensitive_vocabulary | varchar | 64 | 0 | Y | N | 敏感词汇 | |
| 3 | create_time | datetime | 19 | 0 | N | N | CURRENT_TIMESTAMP | 创建时间 |
| 4 | update_time | timestamp | 19 | 0 | N | N | CURRENT_TIMESTAMP | 更新时间 |
| 编号 | 名称 | 数据类型 | 长度 | 小数位 | 允许空值 | 主键 | 默认值 | 说明 |
| 1 | slides_id | int | 10 | 0 | N | Y | 轮播图ID: | |
| 2 | title | varchar | 64 | 0 | Y | N | 标题: | |
| 3 | content | varchar | 255 | 0 | Y | N | 内容: | |
| 4 | url | varchar | 255 | 0 | Y | N | 链接: | |
| 5 | img | varchar | 255 | 0 | Y | N | 轮播图: | |
| 6 | hits | int | 10 | 0 | N | N | 0 | 点击量: |
| 7 | create_time | timestamp | 19 | 0 | N | N | CURRENT_TIMESTAMP | 创建时间: |
| 8 | update_time | timestamp | 19 | 0 | N | N | CURRENT_TIMESTAMP | 更新时间: |
| 编号 | 名称 | 数据类型 | 长度 | 小数位 | 允许空值 | 主键 | 默认值 | 说明 |
| 1 | upload_id | int | 10 | 0 | N | Y | 上传ID | |
| 2 | name | varchar | 64 | 0 | Y | N | 文件名 | |
| 3 | path | varchar | 255 | 0 | Y | N | 访问路径 | |
| 4 | file | varchar | 255 | 0 | Y | N | 文件路径 | |
| 5 | display | varchar | 255 | 0 | Y | N | 显示顺序 | |
| 6 | father_id | int | 10 | 0 | Y | N | 0 | 父级ID |
| 7 | dir | varchar | 255 | 0 | Y | N | 文件夹 | |
| 8 | type | varchar | 32 | 0 | Y | N | 文件类型 |
| 编号 | 名称 | 数据类型 | 长度 | 小数位 | 允许空值 | 主键 | 默认值 | 说明 |
| 1 | user_id | mediumint | 8 | 0 | N | Y | 用户ID:[0,8388607]用户获取其他与用户相关的数据 | |
| 2 | state | smallint | 5 | 0 | N | N | 1 | 账户状态:[0,10](1可用|2异常|3已冻结|4已注销) |
| 3 | user_group | varchar | 32 | 0 | Y | N | 所在用户组:[0,32767]决定用户身份和权限 | |
| 4 | login_time | timestamp | 19 | 0 | N | N | CURRENT_TIMESTAMP | 上次登录时间: |
| 5 | phone | varchar | 11 | 0 | Y | N | 手机号码:[0,11]用户的手机号码,用于找回密码时或登录时 | |
| 6 | phone_state | smallint | 5 | 0 | N | N | 0 | 手机认证:[0,1](0未认证|1审核中|2已认证) |
| 7 | username | varchar | 16 | 0 | N | N | 用户名:[0,16]用户登录时所用的账户名称 | |
| 8 | nickname | varchar | 16 | 0 | Y | N | 昵称:[0,16] | |
| 9 | password | varchar | 64 | 0 | N | N | 密码:[0,32]用户登录所需的密码,由6-16位数字或英文组成 | |
| 10 | | varchar | 64 | 0 | Y | N | 邮箱:[0,64]用户的邮箱,用于找回密码时或登录时 | |
| 11 | email_state | smallint | 5 | 0 | N | N | 0 | 邮箱认证:[0,1](0未认证|1审核中|2已认证) |
| 12 | avatar | varchar | 255 | 0 | Y | N | 头像地址:[0,255] | |
| 13 | create_time | timestamp | 19 | 0 | N | N | CURRENT_TIMESTAMP | 创建时间: |
| 编号 | 名称 | 数据类型 | 长度 | 小数位 | 允许空值 | 主键 | 默认值 | 说明 |
| 1 | group_id | mediumint | 8 | 0 | N | Y | 用户组ID:[0,8388607] | |
| 2 | display | smallint | 5 | 0 | N | N | 100 | 显示顺序:[0,1000] |
| 3 | name | varchar | 16 | 0 | N | N | 名称:[0,16] | |
| 4 | description | varchar | 255 | 0 | Y | N | 描述:[0,255]描述该用户组的特点或权限范围 | |
| 5 | source_table | varchar | 255 | 0 | Y | N | 来源表: | |
| 6 | source_field | varchar | 255 | 0 | Y | N | 来源字段: | |
| 7 | source_id | int | 10 | 0 | N | N | 0 | 来源ID: |
| 8 | register | smallint | 5 | 0 | Y | N | 0 | 注册位置: |
| 9 | create_time | timestamp | 19 | 0 | N | N | CURRENT_TIMESTAMP | 创建时间: |
| 10 | update_time | timestamp | 19 | 0 | N | N | CURRENT_TIMESTAMP | 更新时间: |
第5章 系统实现
系统的登录窗口是用户的入口,用户只有在登录成功后才可以进入访问。通过在登录提交表单,后台处理判断是否为合法用户,进行页面跳转,进入系统中去。
登录合法性判断过程:用户输入账号和密码后,系统首先确定输入输入数据合法性,然后在login.php页面发送登录请求,调用登录验证方法来验证。
用户登录模块的IPO如下所示:
输入:用户名和密码。
处理:
1)检测用户输入的账号、密码是否正确及在数据库已对应存在。
2)从数据库中提取记录,并储存在本地的session中(timeout默认=30min)。
3)根据用户名,将其显示在系统首页上。
输出:是否成功的信息。
登录流程图如下所示。

图5-1登录流程图
系统登录界面如下所示。
图5-2系统登录界面
用户登录的逻辑代码如下。
5.2普通用户前台系统模块的实现
5.2.1用户首页模块
系统呈现出一种简洁大方的首页:界面简约、鳞次栉比,用户能轻车熟路的使用。出于对系统使用群体广泛的顾虑,应有良好性能的后台。如下图所示为系统的首页界面。
图5-2系统首页界面
5.2.2租房申请模块
在房源筛查信息页面,用户点击某一感兴趣的房源,可以查看房源的具体信息,并可点击“申请”进入租房申请页面,填写租房申请信息后点击“提交”按钮即可,用户可到个人中心的“租房申请”中查看自己提交的租房申请信息和审核状态。
租房申请界面如图所示。

图5-3租房申请提交界面
图5-4租房申请界面
5.2.3租房合同模块
当用户点击右上角个人中心按钮,进入个人中心页面后,点击“租房合同”这一菜单按钮,会显示房东在发布的租房合同信息,用户可以查看和下载租房合同,如下图5.5所示。

图5-5租房合同界面
5.2.4房屋报修模块
当用户点击右上角个人中心按钮,进入个人中心页面后,当点击"房屋报修"的按钮时,用户可以提交房屋报修信息并可查看审核状态。如下图所示。

图5-6房屋报修界面
5.3.1用户管理模块
用户在yhzhgl查看用户信息,先使用sql语句查询出所有用户表的数据,然后调用mysql_query($sql),返回一个数组对象,在for循环里,将数据放入页面模板中,添加用户则将添加的用户数据封装在sql语句,中然后调用mysql_query($sql)方法将用户内容插入用户表中。
用户管理界面如下图所示。

图5-7用户管理界面
5.3.2房源筛查管理模块
管理员点击“房源筛查管理”这一菜单会显示房源筛查列表、房源筛查添加这两个子菜单,支持输入关键词进行查询,如果想要添加新的房源筛查,点击“房源筛查添加”菜单,输入房东用户、房东名称、房源名称、房源图片、房源地址、房源类型、房源面积等信息,点击“提交”按钮就可以添加了,同时可以选择某一条房源信息,点击“删除”进行删除,也可以对房东提交的房源筛查信息进行管控。界面如下图5-8所示。
图5-8房源筛查管理界面
5.3.3房源类型管理模块
管理员点击“房源类型管理”这一菜单会显示房源类型列表、房源类型添加这两个子菜单,支持输入关键词进行查询,如果想要添加新的房源类型,点击“房源类型添加”菜单,输入房源类型,点击“提交”按钮就可以添加了,同时可以选择某一条房源类型,点击“删除”进行删除。如下图所示。
图5-10房源类型添加界面
5.3.4房屋报修管理模块
管理员点击“房屋报修管理”这一菜单会显示房屋报修列表、房屋报修添加这两个子菜单,支持输入关键词进行查询,如果想要添加新的房屋报修信息,点击“房屋报修添加”菜单,输入租房用户、用户名称、房东用户、房源名称、报修内容、报修日期、审核状态、审核回复等信息,点击“提交”按钮就可以添加了,同时可以对用户提交的房屋报修信息进行查看详情、删除等操作。界面如下图5-11所示。

图5-11房屋报修管理界面
5.3.5系统管理界面
管理员点击“系统管理”这一菜单会显示轮播图这一个子菜单,管理员可以对前台展示的轮播图进行设置,界面如下图5-12所示。

图5-12系统管理界面
5.3.6资源管理界面
管理员点击“资源管理”这一菜单会显示新闻列表、新闻列表分类这两个子菜单,管理员可以对这两部分涉及到的功能进行更新维护,更好的服务于前台用户。界面如下图5-15所示。

图5-13资源管理界面图
5.4房东用户后台系统模块的实现
5.4.1房源筛查模块
房东用户点击“房源筛查”这一菜单会显示房源筛查列表,支持输入关键词进行查询,可查看现有的房源信息。界面如下图5-14所示。

图5-14房源筛查界面
5.4.2租房合同模块
当用户点击右上角个人中心按钮,进入个人中心页面后,点击“租房合同”这一菜单按钮,可以进入租房合同提交页面,房东用户可填写房源押金、水费电费、租房日期等,并上传租房合同pdf。界面如下图5-15所示。

图5-15租房合同提交界面
5.4.3新闻模块
房东点击“新闻”这一菜单,可以查看新闻详情信息,并可进行收藏、点赞、评论等。界面如下图5-16所示。

图5-16新闻详情界面
5.4.4房屋报修模块
当用户点击右上角个人中心按钮,进入个人中心页面后,点击“房屋报修”这一菜单按钮,可以进入房屋报修详情页面,房东用户可审核用户提交的房屋报修并进行审核回复。界面如下图5-17所示。

图5-17房屋报修界面
第6章 系统测试
在对该系统进行完详细设计和编码之后,就要对基于springboot的出租房租赁系统的程序进行测试,检测程序是否运行无误,反复进行测试和修改,使之最后成为完整的软件,满足用户的需求,实现预期的功能。
在软件的测试过程中,通常测试人员需要针对不同的功能模块设计多种测试用例。通过测试用例能够及时发现代码业务逻辑上是否与真实的业务逻辑相对应,及时发现代码上或逻辑上的缺陷,以此来来完善系统,提高软件产品的质量,使软件具有良好的用户体验。
登录测试用例表如下所示。
表6-1登录测试用例
| 测试性能 | 用户或操作员登录系统 | ||
| 用例目的 | 测试用户或操作员登录系统时功能是否正常 | ||
| 前提条件 | 进入用户登录页面或操作员登录页面 | ||
| 输入条件 | 预期输出 | 实际情况 | |
| 各项信息不予填写,直接点击登陆按钮 | 不允许登录,提示填写账号相关信息 | 一致 | |
| 填写错误的登录名或密码后点击登录系统 | 提示用户名或密码错误,要求重新填写进行登录 | 一致 | |
| 填写与验证码信息不一致的信息 | 系统显示出提示信息,表明验证码错误,要求重新填写 | 一致 | |
租房申请测试用例表如下所示。
表6-2租房申请测试用例
| 测试性能 | 用户进行租房申请的操作 | ||
| 用例目的 | 测试用户进行租房申请操作时,系统的功能是否正常 | ||
| 前提条件 | 用户进入租房申请详情页,该租房申请能够被提交 | ||
| 输入条件 | 预期输出 | 实际情况 | |
| 用户未登录,点击申请按钮 | 跳转至登录页面,提示用户先进性登录 | 一致 | |
| 正常的登录用户,点击申请按钮 | 系统弹出提示框,提示用户提交成功 | 一致 | |
租房合同管理测试用例表如下所示。
表6-3租房合同管理测试用例
| 测试性能 | 租房合同管理相关信息管理功能 | ||
| 用例目的 | 测试系统后台操作员对租房合同信息进行管理的功能是否正常 | ||
| 前提条件 | 登录系统后台进入相关管理页面 | ||
| 输入条件 | 预期输出 | 实际情况 | |
| 普通操作员登录,点击进入租房合同相关信息管理的页面 | 提示非超级用户,权限不够,无法进入相关页面 | 一致 | |
| 管理员登入,删除某个租房合同信息 | 提示该租房合同信息删除失败 | 一致 | |
| 点击增加租房合同信息按钮 | 页面正常跳转 | 一致 | |
| 增加租房合同信息是,填写已存在的租房合同信息编号 | 提示该编号已存在 | 一致 | |
经过对此系统的测试,得出该系统足以满足用户日常需求,在功能项目和操作等方面也能满足操作员对于其他用户的管理。但是,还有很多功能有待添加,这个系统仅能满足大部分的需求,还需要对此系统的功能更进一步的完善,这样使用起来才能更加的完美。
第7章 总结与展望
通过基于springboot的出租房租赁系统的开发,本人巩固了之前学过的知识,如今将平时所学到的知识融合在设计中,在设计过程中,做了很多的准备,首先,在数据库系统的设计过程中,尤其是在数据库的工作原理、工作特点,对其深刻的讨论,与此同时,对于小型站点来说,最好服务器的选择,其次,利用所学的知识点分析所做的系统,并在此基础上设计。
目前本系统已经上线,正在试运行阶段,用户反馈良好,基本完成用户所需,试运行过程中没有出现阻断性问题,有一些不足和小问题也及时予以修正,系统上线后,为了保证数据的安全性,对系统进行了备份操作,系统备份是每两个月备份一次,数据库备份为每周备份一次,系统部署在租赁的云平台服务器中。
本次系统上线成功后,得到了用户的高度认可,但是在功能上和性能上还需做进一步的研究处理,使其有更高的性能和更好的用户体验。
系统在以后的升级过程中,需要解决一系列用户所提出的问题,例如打印过程中如何避免浏览器的兼容性问题,大量用户访问时,如何保持较高的响应速度,在系统今后的升级过程中将着重解决这些安全性问题。
参考文献
[1]尹应荆.JAVA编程语言在计算机软件开发中的应用[J].石河子科技,2023,(05):45-47.
[2]袁琳琳.浅析Java语言在计算机软件开发中的应用[J].信息记录材料,2023,24(09):81-83.DOI:10.16009/j.cnki.cn13-1295/tq.2023.09.006
[3]Surya H I P ,Imam B ,Wiwandari H .Land use change and precipitation implication to hydro-meteorological disasters in Central Java: an overview[J].International Journal of Disaster Resilience in the Built Environment,2023,14(1):100-114.
[4]Larsen S ,Falleri J ,Baudry B , et al.Spork: Structured Merge for Java With Formatting Preservation[J].IEEE Transactions on Software Engineering,2023,49(1):64-83.
[5]D N ,AE P ,I L , et al.Land cover changes and spatial planning alignment in East Java Province[J].IOP Conference Series: Earth and Environmental Science,2023,1133(1):
[6]张佳佳.房屋租赁推荐系统的研究与实现[D].西京学院,2022.DOI:10.27831/d.cnki.gxjxy.2022.000113
[7]闫银娟.基于SSM的房屋租赁系统的设计与实现[J].电脑知识与技术,2022,18(33):38-41.DOI:10.14004/j.cnki.ckt.2022.2092
[8]魏子钦,梁艳美,单豫洲.基于JavaEE的房屋租赁系统[J].信息与电脑(理论版),2021,33(24):137-139.
[9]刘文卓.基于区块链的房屋租赁系统的设计与实现[D].华中科技大学,2022.DOI:10.27157/d.cnki.ghzku.2022.000013
[10]王馨.基于数据挖掘的房屋租赁管理系统设计与实现[D].哈尔滨理工大学,2021.DOI:10.27063/d.cnki.ghlgu.2021.001145
[11]唐苏旭.基于SpringBoot的房屋租赁系统的设计与实现[D].首都经济贸易大学,2021.DOI:10.27338/d.cnki.gsjmu.2021.000801
[12]陈湘瑾,孙瑜鸿,祖子帅等.基于JSP开发技术的信息化房屋租赁系统[J].科学技术创新,2021,(09):106-107.
[13]姜子旋.基于web的房屋租赁系统的设计与实现[D].华中科技大学,2020.DOI:10.27157/d.cnki.ghzku.2020.006920
[14]李瑞娥,沈文枫,杨宇华等.基于区块链的房屋租赁分配系统设计与实现[J].软件导刊,2019,18(10):111-116.
[15]张基.基于Android平台的房屋租赁管理系统的设计[J].老字号品牌营销,2019,(07):70-71.
[16]武海龙,李国平.基于SpringBoot的房屋租赁系统设计[J].电脑与信息技术,2019,27(03):76-78.DOI:10.19414/j.cnki.1005-1228.2019.03.022
[17]钟嘉杰.基于智能合约的安全房屋租赁系统的研究[D].华南农业大学,2019.DOI:10.27152/d.cnki.ghanu.2019.001003
[18]李佳雯.基于区块链技术的房屋租赁平台设计与实现[D].济南大学,2019.DOI:10.27166/d.cnki.gsdcc.2019.000103
[19]罗茜.基于微服务的房屋租赁服务系统的设计与实现[D].东南大学,2019.DOI:10.27014/d.cnki.gdnau.2019.002114
[20]胡世民.基于互联网+的房屋租赁管理系统的设计与实现[D].江西财经大学,2018.
致 谢
伴随着设计的完成,大学生涯也随之即将结束。大学期间是我最珍惜的时光,大学时光中学会了很多,也成长了很多,这段时光中每一段回忆都刻在脑海中。感谢一起学习,一起成长同学们,和成长过程悉心教导的老师们,非常感激有你们的陪伴。
首先感谢我的指导老师,设计的完成离不开老师的一系列指导。在毕业设计的完成过程中,老师给出了很多中肯的建议,正是由于老师一丝不苟的工作态度,我的设计才能顺利的完成。
最后,感谢在大学生涯中每一位教导我的老师,是你们教给了我丰富的知识,更教会了我遇到问题时,如何去应对并解决。谢谢你们的帮助与支持。
请关注点赞+私信博主,免费领取项目源码

被折叠的 条评论
为什么被折叠?



